人教版新课标B必修4第一章 基本初等函(Ⅱ)综合与测试教案
展开知识目标
(1)任意角的概念、弧度制、任意角的三角函数的概念、同角三角函数的基本关系式、诱导公式;
(2)三角函数的图像和性质;
(3)已知三角函数值求角.
2.能力目标
(1)理解任意角的概念、弧度的意义;能正确地进行弧度与角度的换算;
(2)掌握任意角的正弦、余弦、正切的定义,并会利用与单位圆有关的三角函数线表示正弦、余弦和正切;了解任意角的余切、正割、余割的定义;掌握同角三角函数的基本关系式;掌握正弦、余弦的诱导公式;并能应用它们进行简单的求值、化简、证明;
(3)会用与单位圆有关的三角函数线画出正弦函数、余切函数的图象,并在此基础上由诱导公式画出余弦函数的图象;理解周期函数与最小正周期的意义;并通过它们的图象理解正弦函数、余弦函数、正切函数的性质;会用“五点法”画出正弦函数、余弦函数和函数
的简图,理解 的物理意义;
(4)会用已知三角函数值求角,并会用、、表示。
3.情感目标
(1)渗透“变换”、“化归”思想;
(2)培养逻辑推理能力;
(3)引导学生体会数形结合思想,学会用数形结合来思考和解决数学问题;
(4)培养学生探求意识.
二.教学重点
任意角三角函数的概念,同角三角函数的基本关系式,诱导公式,正弦函数的性质与图象,函数的图象和正弦函数图象的关系.
三.教学难点
弧度制和周期函数的概念,正弦型函数的图象变换,综合应用公式进行求值\、化简、证明等。
四.教学方法
引导启发式
应用“整体化”教学思想,引导学生从“整体”到“局部”再到“整体”的逐步认识,强化知识点的理解掌握,进而达到应用的目的。
五.教学准备
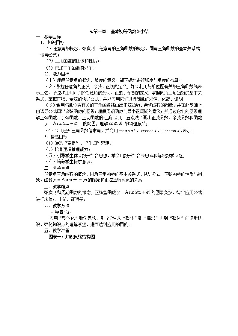
图表一:知识网络结构图
扇形的弧长与面积
角度制与弧度制
任意角的概念
三角函数的图象和性质
任意角的三角函数
三角函数的求值、化简、证明
证明
任意角的三角函数符号
证明
同角三角函数的关系式
诱 导 公 式
证明
应 用 举 例
任意角
图表二:三角函数定义、同角三角函数基本关系式、三角函数值的正负
1.
2.
3. + + -- + -- +
-- -- -- + + --
图表三:诱导公式
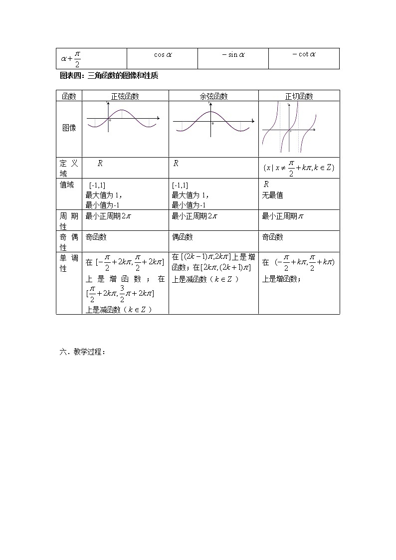
图表四:三角函数的图像和性质
六.教学过程:
函数
角
函数
正弦函数
余弦函数
正切函数
图像
定义域
值域
[-1,1]
最大值为1,
最小值为-1
[-1,1]
最大值为1,
最小值为-1
无最值
周期性
最小正周期
最小正周期
最小正周期
奇偶性
奇函数
偶函数
奇函数
单调性
在上是增函数;在
上是减函数()
在上是增函数;在
上是减函数()
在上是增函数;
教学环节
教学内容
师生互动
设计意图
复
习
引
入
知识网络结构图
1.教师提出问题:大家回忆本章学习内容,仔细考虑、归纳总结出这一章
的知识网络结构图。
2.教师引导提示,由学生回答。
2.教师给出图表一。
使学生对本章知识结构有一个宏观掌握。
复
习
深
入
复习具体内容
一1.任意角的概念;
2.角度制与弧度制;
3.扇形的面积;
二.1.任意角的三角函数的定义;
2.同角三角函数的基本关系式;
3.各三角函数值在四个象限的正负;
4.诱导公式;
三.三角函数的图像和性质
教师提出问题,组织学生思考并回答;
1.角的概念推广后,拔角的范围从到推广到一个什么样的范围?都包括什么样的角?
2.第一、二、三、四象限角及终边落在 轴、 轴的角的集合各是什么?
3.弧度制的定义是什么?角度制与弧度制如何转换?弧度制下的公式是什么?
1.教师提问:任意角的三角函数的定义是什么?学生回答;
2.教师引导学生由上述定义回答同角三角函数关系式、三角函数的正负、诱导公式;
3.给出图表二。
4.进一步拓展只是给出:
1.教师板演并要求学生利用“五点法”话出政弦函数的简图;要求学生根据图像分析回答该函数的值域、最值、区的最值时的集合;
2.给出图表四。
3.让学生自己观察分析余弦函数、正切函数的性质。
让学生根据教师的问题通过思考回忆各知识点。
使学生根据教师的问题进一步体会理解知识点的由来,以便灵活记忆。
培养学生的识图能力,进一步强化由图像直观分析总结函数性质的能力。
归
纳
总
结
应用举例
1.把握由“整体”到“局部”再到“整体”知识的综合应用的复习思路;
2.化归思想的应用。
例题
题组一:1.若角的终边落在直线上,求和的值。
已知,求下列各式的值:
(1)
(2)
3.计算:
4.证明:
题组二:1.已知函数试确定该函数的值域、单调增区间、最大值及取得最大值时x的集合。
观察正弦函数的图像,写出使
的的集合。
3.求适合的集合。
4.思考题:
利用图像变换讨论由得图像怎样得到的图像(写出你能想到的方法)
教师总结:
在掌握知识的同时,还应注意到该章知识的复习思路。即由“整体”到“局部”再到“整体”。
2.这一张还突出应用了化归思想,这是一种重要的数学思想。主要表现在:
(1)把未知化归为已知;
(2)把特殊划归为一般;
(3)等价化归等
学生板演,教师对学生在解题思路和规范方面进行指导
针对思考题要求学生从相位、周期、振幅入手考虑它们的图像关系。
培养学生把握整章知识的能力,同时注意渗透数学思想和方法。
让学生感受本章知识的应用
使学生进一步巩固和应用所学知识.
培养学生的探究意识,
布置
作业
P68
高中数学人教版新课标B必修4第三章 三角恒等变换综合与测试教学设计: 这是一份高中数学人教版新课标B必修4第三章 三角恒等变换综合与测试教学设计,共2页。
高中数学人教版新课标B必修42.1.1向量的概念教学设计: 这是一份高中数学人教版新课标B必修42.1.1向量的概念教学设计,共4页。教案主要包含了教学目标,教学重点与难点,教学方法,教学过程等内容,欢迎下载使用。
人教版新课标B必修4第二章 平面向量综合与测试教案设计: 这是一份人教版新课标B必修4第二章 平面向量综合与测试教案设计,共3页。

