

苏教版 (2019)必修 第二册专题7 氮与社会可持续发展第二单元 重要的含氮化工原料随堂练习题
展开苏教版2019高中化学必修二专题七氮与社会可持续发展第二单元重要的含氮化工原料课时练习
一、单选题
1.安徽古代科学家方以智在其《物理小识》卷七《金石类》中指出:有硇水者,剪银块投之,则旋而为水。其中的“硇水”指( )
A. 硝酸 B. 硫酸 C. 盐酸 D. 醋酸
2.我国清代《本草纲目拾遗》中记叙无机药物335种,其中“强水”条目下写道:“性最烈,能蚀五金……其水甚强,五金八石皆能穿第,惟玻璃可盛。”这里的“强水”指( )
A. 氨水 B. 硝酸 C. 醋 D. 卤水
3.一定条件下发生的下列四个化学反应中,酸所显示的性质与其他三个有所不同的是( )
A. Ag+2HNO3→AgNO3+NO2↑+H2O B. 3Fe3O4+28HNO3→9Fe(NO3)3+NO↑+14H2O
C. H2S+H2SO4→S↓+SO2↑+2H2O D. Cu+2H2SO4→CuSO4+SO2↑+2H2O
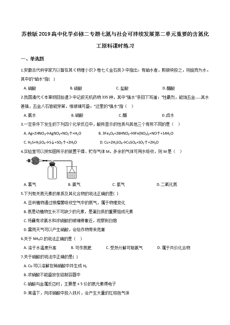
4.实验室可以按如图所示的装置干燥、贮存气体M,多余的气体可用水吸收,则M是( )
A. 氯气 B. 氨气 C. 氢气 D. 二氧化氮
5.下列有关氮元素的单质及其化合物的说法正确的是( )
A. 豆科植物通过根瘤菌吸收空气中的氮气,属于物理变化
B. 氮是动植物生长不可缺少的元素,是蛋白质的重要组成元素
C. 将蘸有浓氨水和浓硫酸的玻璃棒靠近,观察到白烟
D. 雷雨天气可以产生硝酸,会给作物带来危害
6.关于NH4Cl的说法正确的是( )
A. 溶于水温度升高 B. 可作氮肥 C. 受热分解可制氨气 D. 属于共价化合物
7.关于硝酸的说法中正确的是( )
A. Cu可以溶解在稀硝酸中并生成H2
B. 浓硝酸不能盛放在铝制容器中
C. 硝酸与金属反应时,主要是+5价的氮元素得电子
D. 常温下,向浓硝酸中投入铁片,会产生大量的红棕色气体
8.下列有关氨的叙述正确的是( )
A. 可用向上排空气法收集氨气
B. 氨气极易溶于水,因此加热浓氨水不会产生氨气
C. 将两根分别蘸有浓氨水和浓硫酸的玻璃棒靠近时,有白烟生成
D. 在实验室中,可用加热氢氧化钙和氯化铵的固体混合物的方法制取氨气
9.对于铜与稀硝酸反应的现象描述不正确是( )
A. 溶液变成蓝色 B. 生成红棕色气体 C. 铜片溶解 D. 产生无色气体
10.向100mL3mol/L的硫酸溶液中加入过量的锌粉发生反应,为了加快化学反应速率但又不影响生成氢气的总量,可向反应物中加入适量的( )
①K2SO4溶液 ②Na2CO3固体 ③水 ④NaNO3固体 ⑤CuSO4粉末 ⑥6mol/L的硫酸
A. ①② ③ B. ④⑤⑥ C. ③④⑤ D. 只有⑤
11.下列有关试剂的保存方法,错误的是( )
A. 浓硝酸保存在无色玻璃试剂瓶中 B. 少量的钠保存在煤油中
C. 氢氧化钠溶液保存在带橡皮塞的玻璃试剂瓶中 D. 新制的氯水通常保存在棕色玻璃试剂瓶中
12.在稀硫酸中加入铜粉,铜粉不溶解,再加入下列固体粉末,铜粉可以溶解的是( )
A. Fe B. Na2SO4 C. KNO3 D. FeCl2
13.下列反应中硝酸既能表现出酸性又表现出氧化性的是( )
A. 使石蕊溶液变红 B. 与铜反应放出NO气体生成Cu(NO3)2
C. 与Na2CO3反应放出CO2气体生成NaNO3 D. 与S单质混合共热时生成H2SO4和NO2
14.将25.6克的铜完全溶于适量的浓硝酸中,收集到氮的氧化物(NO2、N2O4、NO)的混合气,这些混合气恰好能被250ml 2mol/L NaOH溶液完全吸收,生成NaNO2和NaNO3的盐溶液,则其中NaNO3的物质的量为( )
A. 0.1 mol B. 0.2 mol C. 0.3mol D. 0.4 mol
15.在研究合成氨方法的历史上,不同的研究者曾3次获诺贝尔化学奖。合成氨大大提高了农作物的产量,同时也是制取硝酸、炸药等的原料。下列说法中正确的是( )
A. N2和H2在点燃或光照条件下可合成NH3
B. NH3和HNO3溶于水后都能导电,故二者都是电解质
C. NH3遇到浓硝酸会发生反应产生大量白烟
D. 由NH3制HNO3的过程中,氮元素被还原
16.向200 mL 2 mol·L-1 HNO3溶液中,逐渐加入铁粉至过量(假设生成的气体只有一种),在此过程中,n(Fe2+)随n(Fe)变化如右图所示。下列有关说法正确的是( )
A. 当0<n(Fe)≤b时,向所得的溶液中加入KSCN溶液没有血红色出现
B. 向c点处的反应液中加入稀盐酸后无明显现象
C. 当加入铁粉n mol时(0.1<n<0.15),溶液中n(Fe3+)=(0.3-2n)mol
D. 图中a=0.15 、b =0.15
二、综合题
17.将32.64 g铜与140 mL一定浓度的硝酸反应,铜完全溶解产生的NO和NO2混合气体在标准状况下的体积为11.2 L。请回答:(要写计算过程)
(1)NO的体积为________L,NO2的体积为________L;(保留2位有效数字)
(2)待产生的气体全部释放后,向溶液中加入V mL a mol·L-1的NaOH溶液,恰好使溶液中的Cu2+ 全部转化成沉淀,则原硝酸溶液的浓度为________mol·L-1。(列出计算式即可)
18.书写下列反应方程式并回答相关问题,能写离子反应的书写离子反应方程式。
(1)工业上合成氨气________
(2)铜和稀硝酸________ 其中硝酸的作用为________
(3)氨气的催化氧化________,其中氧化剂与还原剂物质的量之比为________
(4)用离子反应表示如何检验NH4+________
19.根据所学知识填空:
(1)两个试剂瓶各盛装质量相同的浓硫酸和浓硝酸,分别敞口放置一段时间后,两溶液质量关系为m(硫酸)________ m(硝酸)(填“>”、“<”或“=”),由于浓硫酸和浓硝酸都具有强氧化性,所以冷的浓硫酸和浓硝酸都可以用________(写金属名称)制容器盛放.
(2)制备CuSO4和Cu(NO3)2
①下列有四种制备Cu(NO3)2的途径,其中最佳途径是________(选填字母)
a.Cu Cu(NO3)2
b.Cu Cu(NO3)2
c.Cu CuO Cu(NO3)2
d.Cu CuSO4 Cu(NO3)2
②向稀硫酸溶液中加入铜粉,然后通入热空气,可制得硫酸铜溶液,则发生反应的离子方程式为________.
(3)向200mL2mol/LHNO3溶液中加入足量铜粉,充分作用后,有m1g固体不溶物,继续加入100mL 1mol/L硫酸溶液,充分作用后,还有m2g固体不溶物,则 m1
________m2(填“>”、“<”或“=”),两者质量相差________g(若两者相等,则此问不答)
20.氨气在工农业生产中有重要应用.
(1)氮气用于工业合成氨,写出氮气的电子式________ ;NH3的稳定性比PH3________ (填写“强”或“弱”).
(2)如图所示,向NaOH固体上滴几滴浓氨水,迅速盖上盖,观察现象.
①浓盐酸液滴附近会出现白烟,发生反应的化学方程式为 ________ .
②浓硫酸液滴上方没有明显现象,一段时间后浓硫酸的液滴中有白色固体,该固体可能是:________ (写化学式,一种即可).
③FeSO4液滴中先出现灰绿色沉淀,过一段时间后变成红褐色,发生的反应包括Fe2++2NH3•H2O=Fe(OH)2↓+2NH4+和________
(3)空气吹脱法是目前消除NH3对水体污染的重要方法.在一定条件下,向水体中加入适量NaOH可使NH3的脱除率增大,用平衡移动原理解释其原因________
(4)在微生物作用下,蛋白质在水中分解产生的氨能够被氧气氧化生成亚硝酸(HNO2),反应的化学方程式为 ________ ,若反应中有0.3mol电子发生转移时,生成亚硝酸的质量为 ________ g(小数点后保留两位有效数字).
参考答案
1. A 2. B 3. C 4. B 5. B 6. B 7. C 8. D 9. B 10. D 11. A 12. C 13. B 14. A 15. C 16. C
17. (1)5.8 L;5.4 L
(2)
18. (1)N2 + 3H2 2NH3
(2)3Cu + 8HNO3 = 3Cu(NO3)2 + 2NO↑+ 4H2O;氧化剂
(3)4NH3+5O2 4NO+6H2O;5:4
(4)NH4+ + OH- NH3↑+ H2O
19. (1)>;铁或铝
(2)c;Cu+O2+4H+═Cu2++2H2O
(3)>;4.8
20. (1);强
(2)NH3+HCl═NH4Cl;NH4HSO4或(NH4)2SO4;;Fe2++2NH3•H2O=Fe(OH)2↓+2NH4+和4Fe(OH)2+O2+2H2O═4Fe(OH)3;
(3)氨在水中存在平衡为NH3+H2O NH3•H2O NH4++OH﹣ , 加入NaOH后OH﹣浓度增大平衡逆向移动,故有利于氨的脱除;
(4)2NH3+3O22HNO2+2H2O;2.35
高中化学苏教版 (2019)必修 第二册第二单元 重要的含氮化工原料课后作业题: 这是一份高中化学苏教版 (2019)必修 第二册第二单元 重要的含氮化工原料课后作业题,共6页。试卷主要包含了单选题,综合题等内容,欢迎下载使用。
苏教版 (2019)必修 第二册第二单元 重要的含氮化工原料达标测试: 这是一份苏教版 (2019)必修 第二册第二单元 重要的含氮化工原料达标测试,共10页。试卷主要包含了单选题,综合题等内容,欢迎下载使用。
高中苏教版 (2019)第二单元 重要的含氮化工原料达标测试: 这是一份高中苏教版 (2019)第二单元 重要的含氮化工原料达标测试,共4页。试卷主要包含了单选题,综合题等内容,欢迎下载使用。