2019年云南省玉溪市澄江县中考一模化学试题(word版 含答案)
展开
这是一份2019年云南省玉溪市澄江县中考一模化学试题(word版 含答案),共18页。试卷主要包含了单选题,填空题,推断题,实验题,科学探究题,计算题等内容,欢迎下载使用。
2019年云南省玉溪市澄江县中考一模化学试题
学校:___________姓名:___________班级:___________考号:___________
一、单选题
1.下列变化属于化学变化的是
A.海水晒盐 B.红磷燃烧 C.葡萄榨汁 D.玻璃破碎
2.下列关于空气的说法正确的是
A.空气中的氮气约占总体积的21%
B.空气中的氧气能支持燃烧
C.空气中的稀有气体没有任何用途
D.空气中的二氧化碳会造成酸雨
3.下列物品所使用的材料属于有机合成材料的是
A.陶瓷花瓶 B.纯棉衣裤 C.塑料桶 D.纳米铜
4.下列人体所缺元素与引起的健康问题关系正确的是
A.缺铁会引起贫血 B.缺碘会引起龋齿
C.缺锌会导致甲状腺疾病 D.缺钙会引起坏血病
5.合理施用化肥可提高农作物产量,但过多化肥如尿素[CO(NH2)2]等进入水体也会引起水体污染。尿素属于
A.复合肥 B.磷肥 C.钾肥 D.氮肥
6.糖尿病患者应少摄入糖类物质,下列食物中富含糖类的是( )
A.鸡蛋 B.蔬菜 C.米饭 D.鱼
7.“建设美丽中国”是新时代的目标。下列做法不利于减少环境污染的是
A.回收各种废弃塑料 B.开发和利用新能源
C.工业废水任意排放 D.积极植树、造林、种草
8.餐桌上的饮品种类丰富,下列饮品中属于溶液的是
A.酸奶 B.玉米糊 C.冰水 D.可乐
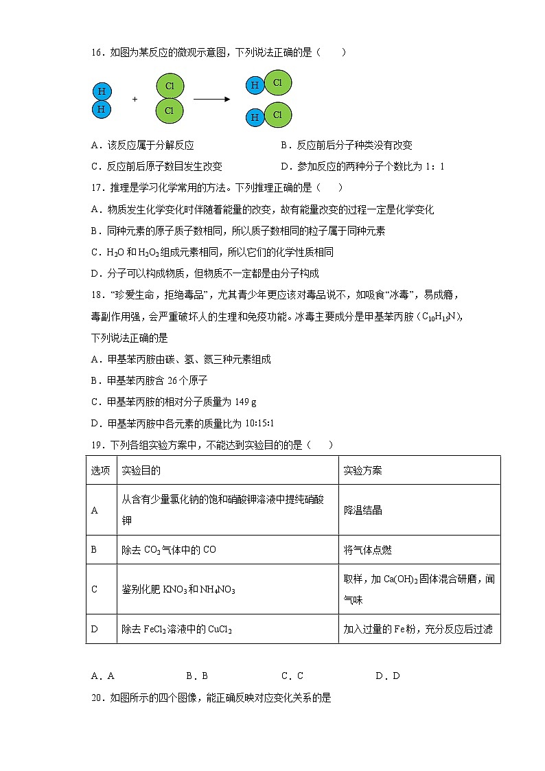
9.下图所示实验操作正确的是( )
A.点燃酒精灯 B.取用固体
C.量取液体 D.过滤
10.下列说法不正确的是
A.高花未吐,暗香已远——分子不断运动
B.品红在热水比在冷水中溶解的快——温度越高,分子运动越快
C.碘升华变为碘蒸气——分子的大小发生了改变
D.氢气在氧气中燃烧——分子可以再分
11.下图是硫元素在元素周期表的信息及原子结构示意图。
下列说法错误的是
A.n等于6 B.S属于非金属元素
C.S的相对原子质量是32.06 D.S在反应中易失去两个电子
12.古人用雌黄(As2S3)加水混合后涂在纸上来修改文字,成语“信口雌黄”就源出于此。雌黄中As元素的化合价是+3,则S元素的化合价为( )
A.-2 B.+2 C.-3 D.+6
13.常温下,下列物质的水溶液pH7。
丙同学:将pH试纸直接浸入氢氧化钠溶液中,把试纸显示的颜色与标准比色卡比较,测得pH>7。
(评价与反思)三位同学中操作正确的是________同学。错误的是________同学,导致的后果是________。
(结论与分析)丙同学得出:“凡是pH大于7的溶液都是碱溶液”,你认为该同学结论
________(填“正确”或“不正确”)。如不正确,请举一例说明________。(如正确,该处不填)
六、计算题
36.实验室需配制10%的氢氧化钠溶液300g,并用此溶液测定某稀盐酸的溶质质量分数。
(1)配制300g质量分数为10%的氢氧化钠溶液,需要氢氧化钠固体的质量为________g。
(2)用配制得的氢氧化钠溶液与待测定溶质质量分数的稀盐酸反应。当恰好完全反应时,消耗了80g质量分数为10%的氢氧化钠溶液和该稀盐酸100g,试计算该稀盐酸中溶质的质量分数。(计算结果精确到0.1%)
参考答案
1.B
【详解】
A、海水晒盐无新物质生成,属于物理变化,不符合题意;
B、红磷燃烧有新物质五氧化二磷生成,属于化学变化,符合题意;
C、葡萄榨汁无新物质生成,属于物理变化,不符合题意;
D、玻璃破碎无新物质生成,属于物理变化,不符合题意。
故选B。
2.B
【详解】
A. 空气中的氮气约占总体积的78%,错误;B.氧气有助燃性,能支持燃烧,正确;C.稀有气体化学性质稳定,可做保护气;通电时能发出特定颜色的光,可做电光源,错误;D. 二氧化碳和水反应生成碳酸,空气中的二氧化碳会导致雨水呈酸性,但不是酸雨,酸雨是由二氧化硫、二氧化氮导致的,错误。故选B。
3.C
【详解】
A、陶瓷属于无机非金属材料,不符合题意;
B、纯棉属于天然材料,不符合题意;
C、塑料属于合成材料,符合题意;
D、纳米铜属于金属材料,不符合题意。
故选C。
4.A
【分析】
元素与人体健康的关系非常重大。根据元素与人体健康的关系、缺乏症分析判断。
【详解】
A、铁是血红蛋白的成分,缺铁会引起贫血,故选项正确;B、碘是甲状腺激素的重要成分,缺碘易患甲状腺肿大,缺氟会引起龋齿;故选项错误;C、锌影响人体发育,缺锌会引起生长迟缓。发育不良,缺碘会导致甲状腺疾病,故选项错误;D、钙主要存在于骨骼和牙齿中,缺钙易患佝偻病或发生骨质疏松,缺维生素C会引起坏血病,故选项错误。故选A。
5.D
【详解】
尿素[CO(NH2)2]中含有氮元素,属于氮肥。故选D。
6.C
【分析】
人类需要的营养物质有糖类、油脂、蛋白质、维生素、水和无机盐,根据各营养素的食物来源进行分析。
【详解】
A、鸡蛋中富含蛋白质;B、蔬菜中含有丰富的维生素;C、米饭中含有丰富的淀粉,淀粉属于糖类物质;D、鱼中含有丰富的蛋白质。故选C。
7.C
【详解】
A、回收废弃塑料可以减少废弃塑料带来的白色污染,正确;B、利用和开发新能源,能够减少有害气体、温室气体排放,有利于环境保护,正确;C、工业废水任意排放,会污染水资源,所以不利于减少环境污染,错误;D、积极植树、造林、种草可以减少污染,有利于保护环境,正确。故选C。
8.D
【详解】
A、酸奶不均一、不稳定,属于乳浊液,故A错误;B、玉米糊不均一、不稳定,属于悬浊液,故B错误;C、冰水属于纯净物,溶液是混合物,故C错误;D、可乐属于均一、稳定的混合物,属于溶液,故D正确。故选D。
【点睛】
溶液是一种均一、稳定的混合物。
9.A
【详解】
A、酒精灯的点燃方法:用火柴点燃,不能用酒精灯引燃,故正确;
B、石灰石的取用方法:将试管横放,用镊子将石灰石放在试管口,再将试管竖起,故错误;
C、量筒读数时视线要与量筒内液体的凹液面的最低处保持水平,图中采用俯视读数,故错误;
D、过滤时应该用玻璃棒引流,漏斗末端应该紧靠烧杯内壁,故错误。
故选A。
10.C
【详解】
A、高花未吐,暗香已远是分子不断运动的结果,正确;B、温度越高,分子运动越快,品红在热水比在冷水中溶解的快,正确;C、碘升华变为碘蒸汽是因为碘分子之间的间隔变大,分子大小不变,错误;D、氢气在氧气中燃烧生成水,氢分子、氧分子分别裂解成氢原子和氧原子,氢原子、氧原子重新组合形成水分子,大量的水分子聚集成水,可以证明分子可以再分,正确。故选C。
11.D
【分析】
在原子中,原子序数=质子数=核外电子数=核电荷数。
【详解】
A、在原子中,质子数=核外电子数,所以n=6,正确,但是不符合题意;B、根据元素名称可知S属于非金属元素,正确,但是不符合题意;C、S的相对原子质量是32.06,正确,但是不符合题意;D、硫原子的最外层电子数为6,大于4,易得到2个电子,错误,符合题意。故选D。
12.A
【详解】
雌黄中As元素的化合价是+3,设硫元素的化合价是x,根据化合物中,正、负化合价的代数和为零,可得:(+3)×2+3x=0,x=-2。
故选A。
13.B
【详解】
A、烧碱是氢氧化钠的俗称,溶液显碱性,pH>7,不符合题意;
B、硫酸显酸性,pH<7,符合题意;
C、熟石灰是氢氧化钙的俗称,溶液显碱性,pH>7,不符合题意;
D、纯碱是碳酸钠的俗称,溶液显碱性,pH>7,不符合题意。
故选B。
14.C
【详解】
①干冰易升华,可用于人工降雨,故正确;
②石墨能导电,可作电极,故正确;
③氧气具有助燃性,不能燃烧,不能用作燃料,故不正确;
④氢氧化钙和酸反应生成盐和水,能改良酸性土壤,故正确;
⑤KNO3含有氮元素和钾元素,属于复合化肥,故正确;
⑥生活中可用氢氧化钠来除去炉具上的油污,氢氧化钠具有腐蚀性,不能治疗胃酸过多,故不正确。
故选C。
15.A
【详解】
A选项因为金属铜的金属活动性比氢元素的弱不能与盐酸反应,产生氢气,故是错误的叙述;B选项镁条在空气中剧烈燃烧,发出耀眼的白光,生成白色固体是正确的叙述;C选项铁丝在氧气中剧烈燃烧,火星四射,生成黑色固体,是正确的叙述;D选项氢气在空气中燃烧,产生淡蓝色火焰,放出大量的热,是正确的叙述,故答案选择A
16.D
【详解】
A、根据图可知:两种单质生成一种化合物,属于化合反应,不属于分解反应,故错误;
B、根据图可知:氢分子和氯分子变化成了氯化氢分子,反应前后分子种类发生了改变,故错误;
C、由微粒的变化可知,反应前后原子数目没有发生改变,故错误;
D、由微粒的变化可知,参加反应的两种分子个数比为1:1,故正确。
点睛:
化学反应的实质一般是指在化学变化中,分子分成原子,原子重新组合成新的分子(或直接聚集构成新物质)。
17.D
【详解】
A、物质发生化学变化时伴随着能量的改变,但是有能量改变的过程不一定是化学变化,如氢氧化钠溶于水,放出热量,属于物理变化,不符合题意;
B、同种元素的原子质子数相同,但是质子数相同的粒子不一定属于同种元素,如H2O和NH3,不符合题意;
C、H2O和H2O2组成元素相同,但是分子构成不同,所以它们的化学性质不相同,不符合题意;
D、分子可以构成物质,但物质不一定都是由分子构成,还可由原子、离子构成,符合题意。
故选D。
18.A
【详解】
A.甲基苯丙胺由碳、氢、氮三种元素组成,说法正确;
B.一个甲基苯丙胺分子含 26 个原子,原说法错误;
C.甲基苯丙胺的相对分子质量为149,单位不是“克”,原说法错误;
D.化学式中元素符号右下角的数字为一个分子中原子的个数,甲基苯丙胺中各元素的原子个数比为10:15:1,原说法错误;故选A
19.B
【详解】
A、KNO3和NaCl的溶解度受温度的影响不同,硝酸钾溶解度受温度影响较大,而氯化钠受温度影响较小,所以可采取加热水溶解配成饱和溶液、冷却热饱和溶液使KNO3先结晶出来,故选项实验操作能达到实验目的;
B、除去二氧化碳中的一氧化碳不能够点燃,这是因为当二氧化碳不能燃烧、不能支持燃烧,一氧化碳是不会燃烧的,故选项实验方案不能达到实验目的;
C、NH4NO3属于铵态氮肥,与 Ca(OH)2固体混合研磨后能放出有刺激性气味的气体,硝酸钾不能,可以鉴别,故选项实验操作能达到实验目的;
D、过量的Fe粉能与CuCl2溶液反应生成氯化亚铁溶液和铜,能除去杂质且没有引入新的杂质,符合除杂原则,故选项实验操作能达到实验目的。
故选B。
20.D
【详解】
A、水的电解,纵坐标应为体积比;故A图错误;
B、木炭在密闭的容器内燃烧图象,纵坐标应为物质的总质量;故B图错误;
C、加热一定量的高锰酸钾制氧气的图象到最高点后应变为平行于横轴的直线;故C图错误;
D、硝酸钾溶液达到饱和后,溶质的质量分数不变,故D正确;
故选D.
21.Ar 2NH4+ 3Fe3+ 4CH4 CO2
【详解】
(1)①稀有气体元素,由稀有气体元素组成的单质是单原子分子,所以氩气的化学式就是表示氩元素的元素符号,所以氩气表示为:Ar;
②离子的表示方法:在表示该离子的元素符号右上角,标出该离子所带的正负电荷数,数字在前,正负符号在后,带1个电荷时,1要省略,表示多个离子在离子符号前面加数字,故2个铵根离子符号为2NH4+;
③由离子的表示方法,在表示该离子的元素符号右上角,标出该离子所带的正负电荷数,数字在前,正负符号在后,带1个电荷时,1要省略,若表示多个该离子,就在其元素符号前加上相应的数字,故3个铁离子可表示为:3Fe3+;
④分子的表示方法:正确书写物质的化学式,表示多个该分子,就在其化学式前加上相应的数字,所以4个甲烷分子表示为4CH4;
(2)①保持二氧化碳化学性质的最小微粒是二氧化碳分子,可表示为:CO2;
②水中氢元素的化合价为+1,将+1书写在水的化学式中氢元素符号的正上方,可表示为。
22.a d b c
【详解】
①氮气化学性质稳定,且无毒,可用作食品保护气,故填:a;
②氧化钙能与水反应生成氢氧化钙,可用作食品干燥剂,故填:d;
③石墨质软,容易留下痕迹,可用于生产铅笔芯,故填:b;
④稀有气体通电时,能发出不同颜色的光,可用于制造电光源,故填:c。
23.煤 氢能(合理即可)
【详解】
化石燃料包括煤、石油、天然气;
清洁能源有氢能、风能、地热能等。
24.
【详解】
二氧化碳和氢气在催化剂和加热的条件下反应,转化为水和甲烷,该反应的化学方程式为。
25.AC
【详解】
A、燃气泄露,立即关闭阀门并开窗通风,说法正确;
B、电器着火,不能用水浇灭,以防发生触电,说法错误;
C、点燃甲烷前,先检验气体纯度,以免甲烷不纯发生爆炸,说法正确;
D、住房着火,不能立即打开门窗,否则空气流通,火势更旺,说法错误;
答案:AC。
26.硬水 蒸馏
【详解】
通常用肥皂水来检验硬水和软水,肥皂水在硬水中易起浮渣,在软水中泡沫较多,故取某地河水加入肥皂水并振荡,发现泡沫很少,则该河水属于硬水;
蒸馏可除去所有的杂质,故实验室可采用蒸馏的方法将硬水软化。
27.增强水的导电性 1:2 氢元素和氧元素
【详解】
纯水几乎不导电,向水中加入少量Na2SO4等物质是为了增强水的导电性;
由电解水时“正氧负氢、氢二氧一”可知,接负极的玻璃管b中产生的气体是氢气,接正极的玻璃管a中产生的气体是氧气,正、负极产生气体的体积之比为1:2;
电解水生成了氢气和氧气,说明水是由氢元素和氧元素组成的。
28.12 甲>乙>丙 不变
【详解】
①t1℃时甲物质的溶解度是20g,10g水最多溶解2g甲物质,若将4.0g甲物质放入10g水中充分溶解得到溶液质量=2g+10g=12g;
②据图可知,t2℃时,甲、乙、丙三种物质溶解度由大到小的顺序是甲>乙>丙;
③将t2℃时丙的饱和溶液降温到t1℃时,丙物质的溶解度变大,但溶质、溶剂质量均不变,故丙溶液溶质质量分数不变。
29.淘米水浇花
【详解】
节约用水,可通过“一水多用”的方法,如淘米水浇花。
30.氧气和水 刷漆
【详解】
钢铁生锈,是铁与空气中的氧气和水反应而发生锈蚀;
防止铁栏杆生锈,可以隔绝氧气和水,如刷漆。
31.Fe2+ C
【详解】
将生铁加入到稀盐酸中,铁与稀盐酸反应生成氯化亚铁和氢气,故含有的金属离子是:Fe2+;
生铁是铁的合金,主要含铁、碳,铁与稀盐酸反应,碳与稀盐酸不反应,故溶液底部残留的不溶物主要是C。
32.银
【详解】
由金属活动性顺序的应用及题意可知,充分反应后溶液为蓝色,此现象可说明铜和硝酸银发生了反应;因为铝活动性大于铜,可知在铜开始与硝酸银反应时铝已经完全反应,则滤出的固体中一定含银、一定不含铝。
33.CaO 分解反应
【分析】
A和C的组成元素相同,在常温下均为液体,C是一种最常用的溶剂,A能转化为B和C,可推出C为水,A为过氧化氢,B为氧气,D为常见的碱,农业上常用来中和酸性土壤,可推出D为氢氧化钙;F是一种常见的气体,其固体常用于人工降雨,可推出F为二氧化碳;G与C反应能发出大量的热,可推出G为氧化钙,E为一种常见的建筑材料;D与F反应生成E,可推出E为碳酸钙,代入验证,符合题意。
【详解】
(1)由分析可知,G为氧化钙,化学式为CaO;
(2)反应③为二氧化碳与氢氧化钙反应生成碳酸钙和水,该反应的化学方程式为;
反应①为过氧化氢在二氧化锰的催化下分解为水和氧气,该反应符合“一变多”的特点,属于分解反应。
34.试管 锥形瓶 2KMnO4K2MnO4+MnO2+O2↑ 防止高温熔融物落于瓶底,造成集气瓶炸裂 BFC 2HCl+CaCO3=CaCl2+H2O+CO2↑ A 难溶于水、不和水反应
【详解】
(1)据图可知仪器①的名称是试管,②是锥形瓶;
(2)高锰酸钾在加热的条件下分解为锰酸钾、二氧化锰和氧气,化学方程式为:2KMnO4K2MnO4+MnO2+O2↑,铁丝燃烧反应剧烈,此时有高温熔融物产生,若直接落于瓶底,造成局部过热,引起集气瓶炸裂,加入水可以吸收热量,避免此现象发生;
(3)实验室用大理石和稀盐酸制取和收集一瓶干燥的二氧化碳,可以通过B装置制取二氧化碳,二氧化碳从长端导管进入装置F浓硫酸中干燥,再从短导管导出二氧化碳气体,最后进入C装置中(因为二氧化碳的密度比空气大),即可以收集到干燥的二氧化碳;盐酸与碳酸钙反应生成氯化钙、水和二氧化碳,所以化学方程式为2HCl+CaCO3=CaCl2+H2O+CO2↑;
(4)实验室用加热无水醋酸钠和碱石灰的固体混合物制取甲烷,需要加热,则应选用的发生装置A;
(5)E装置是排水法收集气体,此气体应难溶于水、不和水反应。
35.pH>7 甲 乙和丙 乙同学测得的pH偏小,丙同学会污染待测溶液 不正确 碳酸钠溶液显碱性pH>7,但碳酸钠是盐
【详解】
[猜想或假设]
根据溶液酸碱度的划分pH7为碱性,故填pH>7;
[评价与反思]
测量溶液pH的正确方法为:取pH试纸放在玻璃片上,用玻璃棒蘸取待测溶液涂在pH试纸上,把试纸显示的颜色与标准比色卡比较,故操作正确的是甲同学;操作错误的是乙同学和丙同学,导致的后果是乙同学测得pH偏小,丙同学会污染待测溶液;
[结论与分析]
pH大于7的溶液只能说明溶液显碱性,但显碱性的溶液不一定是碱,比如碳酸钠溶液显碱性,pH大于7,但是碳酸钠属于盐,因此“凡是pH大于7的溶液都是碱溶液”,这种结论不正确。
36.(1)30;
(2)设稀盐酸中溶质的质量分数x
x=7.3%
答:该稀盐酸中溶质的质量分数为7.3%。
【详解】
(1)300g溶质质量分数为10%的氢氧化钠溶液所含氢氧化钠固体的质量是300g×10%=30g;
(2)见答案。
相关试卷
这是一份2022年云南省曲靖市中考二模化学试题(word版含答案),共12页。试卷主要包含了单选题,填空题,流程题,实验题,科学探究题,计算题等内容,欢迎下载使用。
这是一份2022年云南省玉溪市初中学业水平模拟化学试题(word版含答案),共11页。试卷主要包含了单选题,填空题,流程题,实验题,科学探究题,计算题等内容,欢迎下载使用。
这是一份2022年云南省文山州中考一模化学试题(word版含答案),共10页。试卷主要包含了选择题,填空与简答,实验与探究,分析与计算等内容,欢迎下载使用。

