云南省德宏州潞西县轩岗中学2019年中考化学一模试卷(含解析)
展开
这是一份云南省德宏州潞西县轩岗中学2019年中考化学一模试卷(含解析),共33页。试卷主要包含了选择题,填空题,简答题,探究题,计算题等内容,欢迎下载使用。
2019年云南省德宏州潞西县轩岗中学中考化学一模试卷
一、选择题(共20小题,每小题2分,满分40分)
1.将下列各组物质的稀溶液混合,不能发生复分解反应的是( )
A.K2SO4和CuCl2 B.NaOH和CuSO4
C.HCl和Ba(OH)2 D.BaCO3和HCl
2.材料是时代进步的重要标志.下列有关材料的说法错误的是( )
A.铁在潮湿的空气中容易生锈
B.玻璃钢、碳纤维都是复合材料
C.铝合金比铝的强度和硬度高
D.合金、合成纤维都是有机合成材料
3.下列生活用品所使用的主要材料属于有机合成材料的是( )
A.纯棉毛巾 B.塑料保鲜膜
C.真丝围巾 D.不锈钢锅
4.通过实验,我们测得了石灰水、碳酸饮料、食醋及食盐水的pH,则在下图(溶液pH逐渐增大)中表示石灰水的是( )
A.A B.B C.C D.D
5.遇稀盐酸不产生气体的是( )
A.铁片 B.铝片 C.石灰石 D.铜片
6.下列物质可由置换反应直接制得的是( )
A.氯化银 B.硫酸铁 C.氢氧化镁 D.硝酸铜
7.下列溶液中,溶剂不是水的是( )
A.浓硫酸 B.医用酒精 C.生理盐水 D.碘酒
8.人体必需的元素有20多种.下列属于人体必需微量元素的是( )
A.Cu B.C C.H D.O
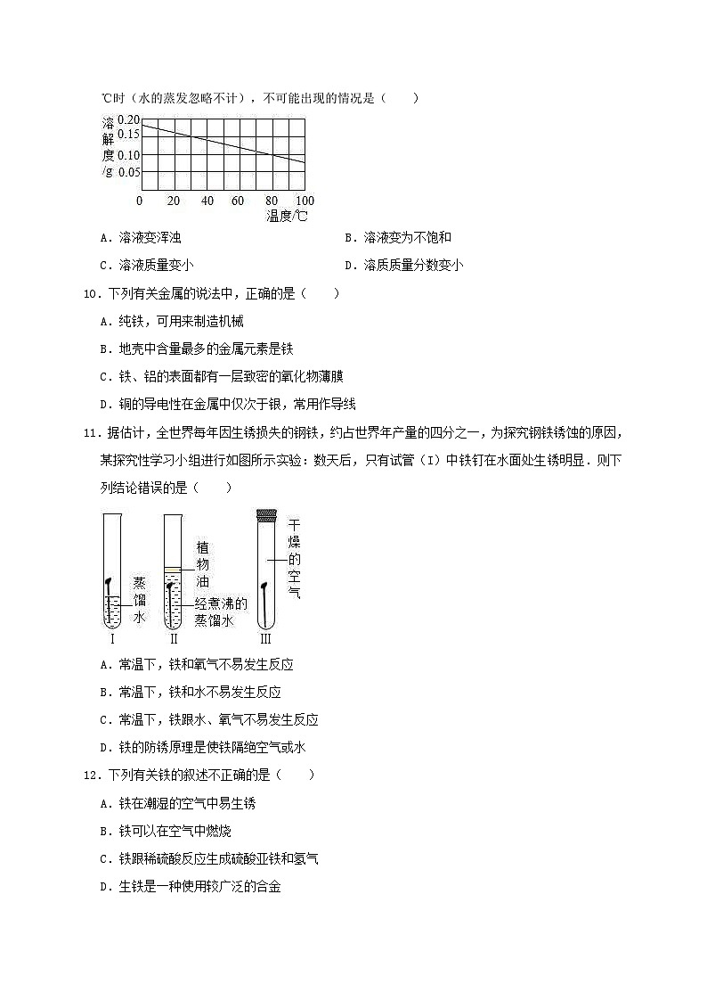
9.下图是氢氧化钙的溶解度曲线。在冬天气温为5℃时配制的氢氧化钙饱和溶液,在夏天气温为38℃时(水的蒸发忽略不计),不可能出现的情况是( )
A.溶液变浑浊 B.溶液变为不饱和
C.溶液质量变小 D.溶质质量分数变小
10.下列有关金属的说法中,正确的是( )
A.纯铁,可用来制造机械
B.地壳中含量最多的金属元素是铁
C.铁、铝的表面都有一层致密的氧化物薄膜
D.铜的导电性在金属中仅次于银,常用作导线
11.据估计,全世界每年因生锈损失的钢铁,约占世界年产量的四分之一,为探究钢铁锈蚀的原因,某探究性学习小组进行如图所示实验:数天后,只有试管(I)中铁钉在水面处生锈明显.则下列结论错误的是( )
A.常温下,铁和氧气不易发生反应
B.常温下,铁和水不易发生反应
C.常温下,铁跟水、氧气不易发生反应
D.铁的防锈原理是使铁隔绝空气或水
12.下列有关铁的叙述不正确的是( )
A.铁在潮湿的空气中易生锈
B.铁可以在空气中燃烧
C.铁跟稀硫酸反应生成硫酸亚铁和氢气
D.生铁是一种使用较广泛的合金
13.厨房中的物质放入足量的水中,充分搅拌,不能形成溶液的是( )
A.食用油 B.白醋 C.白糖 D.食盐
14.日常生活中,我们经常会遇到一些化学问题.试根据所学化学知识判断,下列①~④的做法中正确的是
①用苛性钠稀溶液除去炉具上的油污
②用硫酸制作汽车蓄电池
③用生石灰降低士壤碱性
④用多喝食醋的方法缓解胃酸过多( )
A.①② B.③④ C.①③ D.②④
15.下列说法中正确的是( )
A.中和反应有盐和水生成,所以有盐和水生成的化学反应一定是中和反应
B.单质只含一种元素,所以含一种元素的物质一定是单质
C.离子是带电的原子或原子团,所以带电的微粒一定是离子
D.溶液是由溶质和溶剂组成,所以溶液一定是混合物
16.下列有关说法错误的是( )
A.回收废旧金属是保护金属资源的重要途径
B.人呼出的气体主要成分是二氧化碳,只能用向上排空气法收集
C.自然界中的水经过沉降、过滤、吸附等净化处理后,硬度不会明显降低
D.天然气的主要成分是甲烷
17.金属钛(Ti)抗腐蚀性能好,露置于空气中数年,仍光亮如初.以金红石(主要成分是TiO2)为原料生产金属钛的步骤主要有:①在高温下,向金红石与焦炭的混合物中通入氯气(Cl2),得到TiCl4和一种可燃性气体;②在稀有气体环境和加热条件下,用Mg和TiCl4反应得到Ti和MgCl2.下列说法不正确的是( )
A.①中的反应TiO2+C+2Cl2 TiCl4+CO2
B.②中的稀有气体的作用是隔绝空气
C.②中发生的反应为置换反应
D.金属钛在常温下不与O2反应
18.下列关于“生活中的化学”的叙述中,不正确的是( )
A.胃酸过多可服用适量的小苏打
B.纯碱可除去热水瓶中的水垢
C.食用加碘食盐可预防甲状腺肿大
D.白醋可除去白衬衫上的铁锈
19.如图是探究铁制品锈蚀的条件时做的五个实验(铁钉在不同环境中),实验一段时间后,得出的结论错误的是( )
A.甲、乙、戊中铁钉生锈快慢的顺序为:乙>甲>戊
B.丙中的铁钉不生锈
C.铁生锈的主要条件是与空气、水直接接触
D.丁中铁钉生锈最严重
20.某些电子集成电路常用黄金镀膜.废旧电子产品上的黄金通过某种溶液的溶解后,加入某种金属,即可回收.对黄金在电子产品上的应用和回收过程,下列说法错误的是( )
A.集成电路用黄金镀膜可防止线路氧化
B.回收时往溶液中加入的金属可以选用铜
C.回收时溶解黄金的溶液不会是硫酸
D.回收时加入的金属与溶液发生了化合反应
二、填空题(共5小题,每小题5分,满分25分)
21.(5分)某同学家中有一袋化肥,可能混入了其他化肥,且化肥包装袋上字迹模糊.该同学进行了如下探究,请你参与探究并填空:
【提出问题】该化肥中含有什么物质?
【收集信息】经询问得知,该化肥可能为铵态氮肥.
【提出猜想】该化肥所含的阴离子可能是Cl﹣、CO32﹣、SO42﹣中的一种或几种.
【实验、记录与分析】
实验操作步骤
实验现象
实验分析
(1)取少量该化肥样品和少量熟石灰放在研钵中混合研磨
含有铵根离子
(2)另取少量该化肥样品于试管中,加入适量的水完全溶解,滴加足量的硝酸钡溶液,再滴加少量稀硝酸,过滤.
产生白色沉淀,沉淀不溶解
没有 存在
(3)取(2)所得滤液少量于试管中,滴加
有Cl﹣
【实验结论】若该化肥中只含有一种阳离子,则其中一定含有的物质是(写化学式): .步骤(2)、(3)中的反应方程式 、 .
【实验反思】若步骤(2)中用氯化钡溶液代替硝酸钡溶液 (选填“是”或“否”)可行,请简要说明原因: .
22.(5分)化学与生活息息相关,请你用化学知识回答以下生活中的问题.
(1)碘酒是家庭常备药,碘酒中的溶剂是 .
(2)铝制品抗腐蚀性能很好,原理是 (用化学方程式表示).
(3)白糖固体放入口中有清凉感觉.请从溶解现象推测其可能原因是 .
(4)净化水的方法有:①过滤、②加明矾吸附沉降、③蒸馏、④消毒杀菌.要将混有泥沙的天然水净化成生活用的自来水,应选用的方法和顺序为 .
23.(5分)为测定标有质量分数为32%的盐酸的实际质量分数,小明实验时先在烧杯中加入20g40%的氢氧化钠溶液,再逐滴加入该盐酸,测定出加入盐酸的质量与烧杯中溶液pH的关系如图.
(1)所用氢氧化钠溶液中溶质的质量为 g.
(2)请认真看清右图信息后回答以下问题
①当滴加盐酸到C点时,所消耗的盐酸中溶质的质量是多少?
②该盐酸的实际质量分数是多少?(保留到0.1%)
③导致盐酸溶液溶质质量分数改变的原因是: .
④当滴加盐酸到图象中D点时,烧杯中溶液的溶质是 .(填化学式)
24.(5分)下列化肥中,从外观即可与其他化肥相区别的是
A.硫酸钾 B.硝酸铵C.磷矿粉 D.氯化钾
25.(5分)如图是A、B、C三种物质的溶解度曲线:
请写出三点符合图中溶解度曲线的不同类型的信息。
(1) 。
(2) 。
(3) 。
三、简答题(本大题有2小题,共12分)
26.(6分)某同学进行中和反应实验:取适量氢氧化钠溶液于烧杯中,滴加几滴紫色石蕊溶液,然后逐渐滴入稀硫酸,测得溶液的pH及颜色变化情况如下表.
滴入稀硫酸的体积/mL
0
1
2
3
4
5
6
7
pH
13.0
12.8
12.5
12.2
7.0
2.0
1.7
1.6
溶液颜色
蓝
紫色
红色
(1)从上表中获得的信息有:紫色石蕊溶液遇碱变蓝色,遇酸变红色.请再写出2点.
①
② .
(2)当加入7mL稀硫酸时,溶液中的溶质为 .
27.(6分)如图是对生成氯化钠反应关系的归纳与整理。
请回答下列问题:
(1)物质A是常见的碱,写出A的化学式: 。
(2)写出反应①的化学方程式: 。
(3)说出NaHCO3在医疗上的一种用途: 。
(4)反应③、④、⑤、⑥能够进行的原因是 。
(5)实验室配制200g 8%的NaCl溶液,需要水的质量是 g,配制过程中为了加快NaCl的溶解,可以采取的措施是 。
四、探究题(本大题共2小题,共16分)
28.(8分)某化学小组利用如图所示装置(图中固定装置已略去)测定铜锌合金中锌的质量分数。探究过程如下:
①连接实验装置并检查装置气密性。
②向装置Ⅰ中的锥形瓶加入2.0g的铜锌合金样品粉末,由注射器缓缓注入稀硫酸,待到锥形瓶中不再产生气体时,准确读取注射器内读数,减少10.5mL稀硫酸,同时立即夹紧弹簧夹,移出装置Ⅲ中的导管,准确读取量筒内水的体积为214.0mL.(注:样品中的杂质不参加反应
③装置Ⅰ中剩余固体物质经过适当处理后,准确称量其质量1.4g。
④该小组的三位同学利用实验过程测得不同数据,计算铜锌合金样品中锌的质量分数。
甲同学利用装置Ⅰ中反应前后固体的质量进行计算;
乙同学利用装置Ⅰ中加入稀硫酸的量进行计算;
丙同学利用装置Ⅲ中量取水的体积进行计算,并查得:在标准状况下,氢气的密度为0.09g/L。
回答下列问题:
(1)装置Ⅰ中反应的化学方程式为 ,实验过程中须加入稀硫酸至不再产生气体,目的是 。
(2)步骤③中称量剩余固体之前的正确操作是 、洗涤、干燥。
(3)根据实验测定的数据,上述三位同学中 (填“甲”、“乙”或“丙”)同学无法进行计算样品中锌的质量分数。
(4)化学小组同学发现:按照丙同学的方案进行计算,致使实验结果出现较大偏差。以下因素可能造成偏差的有 (填标号)。
A.移出装置Ⅲ时,导管内留存了一部分水
B.实验测量前,没有排除装置Ⅰ中的空气
C.数据处理时,未排除加入稀硫酸所占的体积。
29.(8分)某课外活动小组同学用图中装置(固定装置未画出)测定含有杂质的镁带中镁单质的质量分数(杂质与酸接触不产生气体)。实验过程如下:
①取一段镁带样品,准确称得其质量为0.030g;
②往量气管内装水至低于刻度“0”的位置,如图所示,(未装药品)装配好仪器;
③ ;
④在试管中加入足量的稀硫酸,稍倾斜试管,将用水湿润的镁带小心贴在试管壁上,塞紧橡皮塞;
⑤调整量气管液面,使两边的液面保持同一水平,记录量气管中液面位置;
⑥把试管底部略为抬高,使镁带与稀硫酸接触完全反应;
⑦待冷却至室温后,再次记录量气管中液面位置;
⑧算出量气管中增加的气体体积为23.96mL;
已知:同温同压下,不同气体混合后体积等于混合前各气体体积之和。
请回答下列问题:
(1)写出镁与稀硫酸反应的化学方程式: 。
(2)能否用托盘天平称量0.030g镁带样品 (填“能”或“不能”)。
(3)操作③是 。
(4)实验过程⑦中再次记录量气管的液面位置时,试管中留有氢气,是否会影响实验最终结果 (填“是”或“否”),理由是 。
(5)若实际测得氢气的体积与理论值相比偏大,则可能的原因是 。
五、计算题(本大题共1小题,共7分)
30.(7分)煅烧含氧化铁80%的赤铁矿1000吨,可炼出含杂质4%的生铁多少吨?
2019年云南省德宏州潞西县轩岗中学中考化学一模试卷
参考答案与试题解析
一、选择题(共20小题,每小题2分,满分40分)
1.将下列各组物质的稀溶液混合,不能发生复分解反应的是( )
A.K2SO4和CuCl2 B.NaOH和CuSO4
C.HCl和Ba(OH)2 D.BaCO3和HCl
【分析】复分解反应是两种化合物交换成分生成另外两种化合物的反应,生成的物质中必须有沉淀或气体或水,复分解反应才能够进行;根据复分解反应发生的条件,判断下列物质混合能否生成水、或沉淀、或气体,从而判断能否发生复分解反应.
【解答】解:A、K2SO4和CuCl2溶液混合时,既无沉淀又无水也无气体产生,不会发生复分解反应;故A正确;
B、NaOH和CuSO4混合时,可生成氢氧化铜l的沉淀,可以发生复分解反应;故B不正确;
C、HCl和Ba(OH)2溶液混合时,有水生成水,可以发生复分解反应;故C不正确;
D、BaCO3和HCl溶液混合时,可生成水、二氧化碳气体,既有水又有气体,可以发生复分解反应;故D不正确;
故选:A。
【点评】KNO3溶液和NaNO3溶液与其它任何溶液混合时,都既无沉淀又无水也无气体产生,因而不能发生复分解反应.
2.材料是时代进步的重要标志.下列有关材料的说法错误的是( )
A.铁在潮湿的空气中容易生锈
B.玻璃钢、碳纤维都是复合材料
C.铝合金比铝的强度和硬度高
D.合金、合成纤维都是有机合成材料
【分析】A、根据铁生锈的条件解答;
B、根据复合材料是把多种材料复合在一起得到的一种具有特别性能的材料解答;
C、根据合金是指在一种金属中加热熔合其它金属或非金属而形成的具有金属特性的物质;合金的性质是:合金的硬度大,熔点低,耐腐蚀解答;
D、根据有机合成材料简称合成材料,要判断是否属于合成材料,可抓住三个特征:有机物、合成、高分子化合物解答.
【解答】解:
A、铁生锈的条件是与氧气和水同时接触,故对;
B、复合材料是把多种材料复合在一起得到的一种具有特别性能的材料。玻璃钢是玻璃纤维与合成材料复合而成的一种特殊材料,属于复合材料,碳纤维是由碳和纤维复合而成的,属于复合材料;故对;
C、合金的性质是:合金的硬度大,熔点低,耐腐蚀;合金比组成它的纯金属硬度大,由于纯铝硬度较小,在使用中易变形,因此利用铝合金硬度较大的性质,故对;
D、合成纤维属于三大合成材料之一、合金属于金属材料,故选项错误。
故选:D。
【点评】本题主要考查金属的性质,材料的分类,合金概念的三个特点要记牢;还要理解合金的性质,即合金的硬度大,熔点低,耐腐蚀.题目难度不大.
3.下列生活用品所使用的主要材料属于有机合成材料的是( )
A.纯棉毛巾 B.塑料保鲜膜
C.真丝围巾 D.不锈钢锅
【分析】依据材料的分类知识,结合选项中各物质的组成材料成分分析判断,有机合成材料简称合成材料,主要包括塑料、合成纤维、合成橡胶三类,判断是否属于合成材料可从概念的实质进行分析。
【解答】解:不锈钢锅属于合金,是金属材料,纯棉毛巾、真丝围巾属于天然纤维组成,只有塑料保鲜膜是有机合成材料组成,属有机合成材料;
故选:B。
【点评】材料的分类判断,关键要掌握概念的实质,有机合成材料必须具备三个特征:人工合成、有机物、高分子。
4.通过实验,我们测得了石灰水、碳酸饮料、食醋及食盐水的pH,则在下图(溶液pH逐渐增大)中表示石灰水的是( )
A.A B.B C.C D.D
【分析】当溶液的PH等于7时,呈中性.当溶液的PH大于7时,呈碱性.当溶液的PH小于7时,呈酸性.
【解答】解:石灰水显碱性,PH大于7;碳酸饮料显酸性,PH小于7;食醋显酸性,PH小于7;食盐水显中性,PH等于7.在石灰水、碳酸饮料、食醋及食盐水等物质中,石灰水的PH最大,因为下图中溶液的pH逐渐增大,所以D点的PH最大,应该是石灰水。
故选:D。
【点评】解答本题要掌握溶液的酸碱性和溶液PH大小之间的关系,然后再根据具体物质的水溶液的酸碱性进行分析、判断,从而得出正确的结论.
5.遇稀盐酸不产生气体的是( )
A.铁片 B.铝片 C.石灰石 D.铜片
【分析】根据酸的化学性质(能与酸碱指示剂、活泼金属、金属氧化物、碱、盐等反应),据此进行分析解答。
【解答】解:A、铁能与稀盐酸反应生成氯化亚铁溶液和氢气,故选项错误。
B、铝片能与稀盐酸反应生成氯化铝溶液和氢气,故选项错误。
C、石灰石的主要成分是碳酸钙,能与稀盐酸反应,产生二氧化碳气体,故选项错误。
D、铜的金属活动性比氢弱,不能与稀盐酸反应,不产生气体,故选项正确。
故选:D。
【点评】本题难度不大,掌握酸的化学性质(能与酸碱指示剂、活泼金属、金属氧化物、碱、盐等反应)并能灵活运用是正确解答本题的关键。
6.下列物质可由置换反应直接制得的是( )
A.氯化银 B.硫酸铁 C.氢氧化镁 D.硝酸铜
【分析】排在氢前面的金属能与酸反应生成盐和氢气,氢后面的金属不与酸反应,铁和酸反应生成亚铁盐,不能生成正三价的铁盐,据此进行分析判断。
【解答】解:A、在金属活动性顺序中,银排在氢的后面,不能与盐酸发生置换反应,不能由由置换反应直接制得,故选项错误。
B、在金属活动性顺序中,铁排在氢的前面,铁和硫酸反应生成硫酸亚铁溶液和氢气,不能生成硫酸铁,故选项错误。
C、氢氧化镁属于碱,这种碱的生成一般是由含镁的可溶性的盐溶液与碱溶液混合制的,不属于置换反应,故选项错误。
D、硝酸铜可由金属铜与硝酸银溶液制得,生成硝酸铜溶液和银,该反应属于置换反应,故选项正确。
故选:D。
【点评】本题难度不是很大,考查了金属活动性顺序的应用,掌握金属活动性顺序并能灵活运用是正确解答此类题的关键所在。
7.下列溶液中,溶剂不是水的是( )
A.浓硫酸 B.医用酒精 C.生理盐水 D.碘酒
【分析】根据溶质、溶剂的定义和判断方法解答,在溶液中能溶解其它物质的物质是溶剂,一般来说,液体与非液体组成的溶液,液体是溶剂;液体之间组成的溶液,量多的是溶剂;在溶液中有水时,水为溶剂;不指明的认为水是溶剂.
【解答】解:A、由于浓硫酸实际上是硫酸的水溶液,所以其溶剂为水。故A不符合题意。
B、医用酒精中溶质是酒精,溶剂是水,故B不符合题意;
C、生理盐水中溶质是氯化钠,溶剂是水,故C不符合题意;
D、在碘酒中碘是溶质,酒精是溶剂,故D符合题意。
故选:D。
【点评】本题主要考查溶液的组成,了解溶质、溶剂的定义和判断方法是解题的关键.
8.人体必需的元素有20多种.下列属于人体必需微量元素的是( )
A.Cu B.C C.H D.O
【分析】根据人体中常量元素和微量元素所包括的种类进行分析判断即可.
【解答】解:人体中的常量元素主要有:氧、碳、氢、氮、钙、磷、钾、硫、钠、氯、镁;微量元素主要有:铁、钴、铜、锌、铬、锰、钼、氟、碘、硒。
A、Cu属于人体微量元素,且是人体必需的微量元素,故选项正确。
B、C属于人体常量元素,故选项错误。
C、H属于人体常量元素,故选项错误。
D、O属于人体常量元素,故选项错误。
故选:A。
【点评】本题难度不大,了解人体内常量元素和微量元素的种类是解题此类题的关键.
9.下图是氢氧化钙的溶解度曲线。在冬天气温为5℃时配制的氢氧化钙饱和溶液,在夏天气温为38℃时(水的蒸发忽略不计),不可能出现的情况是( )
A.溶液变浑浊 B.溶液变为不饱和
C.溶液质量变小 D.溶质质量分数变小
【分析】氢氧化钙的溶解度随温度的升高而减小,因此升高温度时,氢氧化钙的溶解度就会减小,则它的饱和溶液中就会析出晶体,则溶液中溶质的质量分数就会减小。
【解答】解:由于氢氧化钙的溶解度随温度的升高而减小,因此将冬天气温为5℃时配制的氢氧化钙饱和溶液,到夏天气温为38℃时,氢氧化钙的饱和溶液中就会有晶体析出,但溶液仍为饱和溶液,由于溶液中有未溶解的固体因此就会出现浑浊;由于有晶体析出,因此溶液中的溶质减少,从而溶液的质量减少,溶液中溶质的质量分数减小;故答案为:B
【点评】本题难度不是很大,主要考查了氢氧化钙的溶解度曲线的应用,培养学生应用知识解决问题的能力。
10.下列有关金属的说法中,正确的是( )
A.纯铁,可用来制造机械
B.地壳中含量最多的金属元素是铁
C.铁、铝的表面都有一层致密的氧化物薄膜
D.铜的导电性在金属中仅次于银,常用作导线
【分析】可以根据物质的性质和用途等方面的知识进行分析、判断,从而得出正确的结论。
A、纯铁质软
B、地壳中含量最多的金属元素是铝。
C、铝的表面有一层致密的氧化物薄膜,但铁没有,铁在空气中生成的氧化物是疏松多孔的;
D、铜的导电性仅次于银;
【解答】解:A、纯铁质软不能制造机械;故错
B、地壳中含量最多的金属元素是铝。故不对
C、铝的表面有一层致密的氧化物薄膜,但铁没有,铁在空气中生成的氧化物是疏松多孔的;故不对
D、铜的导电性在金属中仅次于银,常用作导线;故对
故选:D。
【点评】许多金属一定条件能在空气中会发生反应,但与空气反应的结果却有很大不同,比如铁在潮湿空气中形成的铁锈会加快铁的锈蚀,而铝、锌等金属形成的氧化物却可以起到防止锈蚀的作用,其原因在于所形成氧化物的疏密程度。
11.据估计,全世界每年因生锈损失的钢铁,约占世界年产量的四分之一,为探究钢铁锈蚀的原因,某探究性学习小组进行如图所示实验:数天后,只有试管(I)中铁钉在水面处生锈明显.则下列结论错误的是( )
A.常温下,铁和氧气不易发生反应
B.常温下,铁和水不易发生反应
C.常温下,铁跟水、氧气不易发生反应
D.铁的防锈原理是使铁隔绝空气或水
【分析】此题考查铁生锈的原理.对比三幅图片的不同以及最后的实验现象就可得出铁生锈必须氧气和水两个条件同时具备.
【解答】解:三幅图的不同点:I中铁钉既和水接触又和空气接触。Ⅱ中的水经煮沸已将水中溶解的氧气除去,水上覆盖一层植物油又隔绝了空气中的氧气。Ⅲ中铁钉只接触到干燥的空气。最后的实验现象是I中铁钉在水面处生锈明显,水面处的氧气相比较水面下要充足。说明铁生锈既需要氧气有需要水同时参与,单独与其中一种物质接触都不易生锈。故错误的结论是C。
故选:C。
【点评】利用图片及实验现象来分析实验原理,考查了学生的读图能力和分析问题的能力.
12.下列有关铁的叙述不正确的是( )
A.铁在潮湿的空气中易生锈
B.铁可以在空气中燃烧
C.铁跟稀硫酸反应生成硫酸亚铁和氢气
D.生铁是一种使用较广泛的合金
【分析】A、根据铁锈蚀的条件进行分析解答.
B、根据金属铁能在氧气中燃烧进行分析判断.
C、根据铁的金属活动性比铜强进行分析判断.
D、根据生铁是常见的铁合金进行分析判断.
【解答】解:A、铁在潮湿环境中能与水、氧气充分接触,容易生锈,故选项说法正确。
B、铁可以在氧气中燃烧生成四氧化三铁,故选项说法不正确。
C、铁的金属活动性比铜强,能跟稀硫酸溶液反应生成硫酸亚铁和氢气,故选项说法正确。
D、生铁是含碳量为2%~4.3%的铁合金,故选项说法正确。
故选:B。
【点评】本题难度不大,掌握常见的铁合金、金属的化学性质、铁锈蚀的条件等即可正确解答本题.
13.厨房中的物质放入足量的水中,充分搅拌,不能形成溶液的是( )
A.食用油 B.白醋 C.白糖 D.食盐
【分析】一种或几种物质分散到另一种物质中,形成均一的、稳定的混合物叫做溶液,它的基本特征是均一性和稳定性;只有被分散的物质在水中是可溶的,二者混合后才会形成溶液.
【解答】解:A、食用油不溶于水,不能和水形成均一、稳定的混合物,即不能够形成溶液,故选项正确。
B、白醋易溶于水,形成均一、稳定的混合物,属于溶液,故选项错误。
C、白糖易溶于水,形成均一、稳定的混合物,属于溶液,故选项错误。
D、食盐易溶于水,形成均一、稳定的混合物,属于溶液,故选项错误。
故选:A。
【点评】本题难度不大,掌握溶液的本质特征、各种物质的水溶性方面的知识是解答本题的关键.
14.日常生活中,我们经常会遇到一些化学问题.试根据所学化学知识判断,下列①~④的做法中正确的是
①用苛性钠稀溶液除去炉具上的油污
②用硫酸制作汽车蓄电池
③用生石灰降低士壤碱性
④用多喝食醋的方法缓解胃酸过多( )
A.①② B.③④ C.①③ D.②④
【分析】根据物质的性质回答,氢氧化钠溶液能和油污发生反应,可以硫酸制作铅蓄电池,生石灰溶于水生成熟石灰,呈碱性,食醋呈酸性.
【解答】解:①用苛性钠稀溶液除去炉具上的油污,正确,因为氢氧化钠溶液能和油污反应,从而把油污除掉;
②用硫酸制作汽车蓄电池,正确;
③用生石灰降低士壤碱性,错误,生石灰遇水生成熟石灰,熟石灰呈碱性,这样会加重土壤的碱性;
④用多喝食醋的方法缓解胃酸过多,错误,缓解胃酸过多应服用呈碱性的物质,和食醋只能加重胃酸过多。
故选:A。
【点评】物质的性质决定其用途,同学们要熟悉常见物质的性质,根据性质能推知它们的用途.
15.下列说法中正确的是( )
A.中和反应有盐和水生成,所以有盐和水生成的化学反应一定是中和反应
B.单质只含一种元素,所以含一种元素的物质一定是单质
C.离子是带电的原子或原子团,所以带电的微粒一定是离子
D.溶液是由溶质和溶剂组成,所以溶液一定是混合物
【分析】A、根据中和反应的定义进行分析,
B、根据单质的定义进行分析,
C、根据离子、原子、质子、电子的区别进行分析,
D、根据溶液的组成和混合物的定义进行分析.
【解答】解:A、酸与碱作用生成盐和水的反应叫做中和反应,但是有盐和水生成的化学反应不一定是中和反应,比如:氢氧化钠和二氧化碳反应生成了碳酸钠和水,就不是中和反应,故A错误,
B、有同种元素组成的纯净物叫做单质,含有同种元素的物质包括了纯净物和混合物,比如:石墨和金钢石组成的物质是由碳元素组成的混合物,故B错误,
C、带电的微粒可能是离子,电子也带电,但不是离子,质子带电,也不是离子。故C错误,
D、混合物是由不同种物质组成的,溶液包括溶质和溶剂,所以是混合物,故D正确,
故选:D。
【点评】本题主要考查了一些化学定义的严密性,在化学中常用具体的离子对选项进行排除验证,要掌握该方法.
16.下列有关说法错误的是( )
A.回收废旧金属是保护金属资源的重要途径
B.人呼出的气体主要成分是二氧化碳,只能用向上排空气法收集
C.自然界中的水经过沉降、过滤、吸附等净化处理后,硬度不会明显降低
D.天然气的主要成分是甲烷
【分析】AA、根据保护金属资源的途径进行分析判断。
B、根据二氧化碳能溶于水,但用排水法收集时,逸出速率大于溶解速率,进行分析判断。
C、根据降低水的硬度要降低水中可溶性钙镁化合物的含量,进行分析判断。
D、根据天然气的主要成分进行分析判断。
【解答】解:A、回收废旧金属可保护金属资源,故选项说法正确;
B、二氧化碳的密度比空气的密度大,能溶于水,可以采用排饱和食盐水法进行收集,故选项说法错误;
C、自然界的水经过沉淀、过滤、吸附等净化处理后,水中可溶性钙镁化合物的含量没有明显减少,水的硬度并没有明显降低,故选项说法正确。
D、天然气的主要成分为甲烷,故选项说法正确。
故选:B。
【点评】本题难度不大,了解保护金属资源的途径、常见气体的收集方法、水的净化、天然气的主要成分是正确解答本题的关键。
17.金属钛(Ti)抗腐蚀性能好,露置于空气中数年,仍光亮如初.以金红石(主要成分是TiO2)为原料生产金属钛的步骤主要有:①在高温下,向金红石与焦炭的混合物中通入氯气(Cl2),得到TiCl4和一种可燃性气体;②在稀有气体环境和加热条件下,用Mg和TiCl4反应得到Ti和MgCl2.下列说法不正确的是( )
A.①中的反应TiO2+C+2Cl2 TiCl4+CO2
B.②中的稀有气体的作用是隔绝空气
C.②中发生的反应为置换反应
D.金属钛在常温下不与O2反应
【分析】根据信息金红石与焦炭的混合物中通入Cl2,得到TiCl4和一种可燃气体知道反应物是二氧化钛和焦炭、氯气,产物是四氯化钛和一氧化碳;镁与TiCl4反应得到钛的反应分析反应类型,结合稀有气体化学性质稳定,不会参与化学反应,常做保护气等进行分析判断.
【解答】解:A、金红石与焦炭的混合物中通入Cl2,得到TiCl4和一种可燃气体知道反应物是二氧化钛和焦炭、氯气,产物是四氯化钛和一氧化碳,而不是二氧化碳,故A说法错误;
B、稀有气体化学性质稳定,不会参与化学反应,常做保护气,用来隔绝空气,故B说法正确;
C、Mg和TiCl4 反应得到Ti和MgCl2,反应物和生成物分别是单质和化合物,故属于置换反应,故C说法正确;
D、金属钛(Ti)抗腐蚀性能好,露置于空气中数年,仍光亮如初,说明金属钛在常温下不与O2反应,故D说法正确;
因为本题选择错误的,故选:A。
【点评】本题主要考查有关金属的化学性质,注意题目相关信息的灵活应用结合相关的知识分析是关键的关键,难度不大.
18.下列关于“生活中的化学”的叙述中,不正确的是( )
A.胃酸过多可服用适量的小苏打
B.纯碱可除去热水瓶中的水垢
C.食用加碘食盐可预防甲状腺肿大
D.白醋可除去白衬衫上的铁锈
【分析】A、根据小苏打能与胃液中的盐酸反应,进行分析判断.
B、根据水垢的主要成分是碳酸钙,进行分析判断.
C、根据碘的生理功能、缺乏症、摄入方法进行分析判断.
D、根据铁锈的主要成分是氧化铁,能与酸反应,进行分析判断.
【解答】解:A、小苏打能与胃液中的盐酸反应,胃酸过多可服用适量的小苏打,故选项说法正确。
B、水垢的主要成分是碳酸钙,不能与纯碱反应,故选项说法错误。
C、碘是合成甲状腺激素的主要元素,缺乏会患甲状腺肿大,食用加碘食盐可预防甲状腺肿大,故选项说法正确。
D、铁锈的主要成分是氧化铁,能与酸反应,白醋中含有醋酸,可除去白衬衫上的铁锈,故选项说法正确。
故选:B。
【点评】本题难度不大,了解化学元素与人体健康的关系、盐的化学性质、酸的化学性质等是正确解答本题的关键.
19.如图是探究铁制品锈蚀的条件时做的五个实验(铁钉在不同环境中),实验一段时间后,得出的结论错误的是( )
A.甲、乙、戊中铁钉生锈快慢的顺序为:乙>甲>戊
B.丙中的铁钉不生锈
C.铁生锈的主要条件是与空气、水直接接触
D.丁中铁钉生锈最严重
【分析】铁与氧气、水充分接触时容易生锈,水和氧气同时存在是铁生锈的必须条件;缺少水或缺少氧气,或者缺少氧气和水,铁不容易生锈,据此结合探究铁制品锈蚀的条件时做的五个实验,进行分析判断。
【解答】解:A、甲、乙、戊中,乙中的铁钉与水、氧气充分接触;甲中的铁钉与水和空气(含氧量比直接通入氧的量少)接触;戊中的铁钉在干燥的空气中,只与氧气接触,不与水接触;则甲、乙、戊中铁钉生锈快慢的顺序为:乙>甲>戊,故选项说法正确。
B、丙中的铁钉浸泡在植物油中,与空气和水隔绝,铁钉不易生锈,故选项说法正确。
C、铁钉生锈的主要条件是与氧气(或空气)和水直接接触,故选项说法正确。
D、丁中的铁钉浸泡在水中,与空气隔绝,不易生锈,故选项说法错误。
故选:D。
【点评】本题难度不大,掌握铁锈蚀的条件(水和氧气同时存在是铁生锈的必须条件)是正确解答本题的关键。
20.某些电子集成电路常用黄金镀膜.废旧电子产品上的黄金通过某种溶液的溶解后,加入某种金属,即可回收.对黄金在电子产品上的应用和回收过程,下列说法错误的是( )
A.集成电路用黄金镀膜可防止线路氧化
B.回收时往溶液中加入的金属可以选用铜
C.回收时溶解黄金的溶液不会是硫酸
D.回收时加入的金属与溶液发生了化合反应
【分析】金在金属活动性顺序表中排在最后面,活动性很差,在空气中不能被氧化,铜和氢都是排在金的前面,因此铜能置换金出来,但金不能置换氢出来,即金不会溶于稀硫酸,回收时发生的是置换反应.
【解答】解:A、金在金属活动性顺序表中排在最后面,活动性很差,在空气中不能被氧化,故A正确;
B、在金属活动性顺序表中铜排在金前面,所以,铜可以把金从它的盐溶液中置换出来,故B正确;
C、金在金属活动性顺序表中排在氢后面,金不会溶于稀硫酸,故C正确。
D、制取金的单质,说明回收时加入的金属与溶液发生了置换反应,故D错误。
综上所述,符合题意的是D。
故选:D。
【点评】本题主要考查对金属与酸和盐溶液发生置换反应的条件的理解;重点掌握金属活动性顺序表的排列及应用
二、填空题(共5小题,每小题5分,满分25分)
21.(5分)某同学家中有一袋化肥,可能混入了其他化肥,且化肥包装袋上字迹模糊.该同学进行了如下探究,请你参与探究并填空:
【提出问题】该化肥中含有什么物质?
【收集信息】经询问得知,该化肥可能为铵态氮肥.
【提出猜想】该化肥所含的阴离子可能是Cl﹣、CO32﹣、SO42﹣中的一种或几种.
【实验、记录与分析】
实验操作步骤
实验现象
实验分析
(1)取少量该化肥样品和少量熟石灰放在研钵中混合研磨
产生刺激性气味
含有铵根离子
(2)另取少量该化肥样品于试管中,加入适量的水完全溶解,滴加足量的硝酸钡溶液,再滴加少量稀硝酸,过滤.
产生白色沉淀,沉淀不溶解
没有 CO32﹣ 存在
(3)取(2)所得滤液少量于试管中,滴加 硝酸银溶液
白色沉淀
有Cl﹣
【实验结论】若该化肥中只含有一种阳离子,则其中一定含有的物质是(写化学式): NH4Cl和(NH4)2SO4 .步骤(2)、(3)中的反应方程式 (NH4)2SO4+Ba(NO3)2=BaSO4↓+2NH4NO3 、 NH4Cl+AgNO3═NH4NO3+AgCl↓ .
【实验反思】若步骤(2)中用氯化钡溶液代替硝酸钡溶液 否 (选填“是”或“否”)可行,请简要说明原因: 氯化钡会引入新的氯离子,对原有氯离子的检验产生干扰 .
【分析】【实验、记录与分析】
(1)根据铵根离子能够和熟石灰中的氢氧根离子反应产生刺激性气味的氨气分析;
(2)根据硫酸根离子的鉴别方法和碳酸根离子的特点分析:加硝酸钡溶液,再滴加少量稀硝酸,沉淀不溶解;
(3)根据氯离子的鉴别方法分析;
【实验结论】根据实验得出的阳离子和阴离子的结论写出反应的方程式;
【实验反思】根据检验物质时引入的离子不能对后面的离子检验产生干扰分析.
【解答】解:【实验、记录与分析】
(1)因为含有铵根离子,所以铵根离子和氢氧化钙反应产生刺激性气味的氨气,故实验现象是:产生刺激性气味;
(2)因为向溶液中加硝酸钡溶液,再滴加少量稀硝酸,白色沉淀不溶解,说明不是碳酸根离子,是硫酸根离子和钡离子产生的硫酸钡沉淀,因而也可证明含有硫酸根离子;故答案为:CO32﹣;
(3)检验氯离子可以向(2)所得滤液加入硝酸银溶液产生白色沉淀证明,故答案为:硝酸银溶液;白色沉淀;
【实验结论】因为该化肥中只含有一种阳离子,即铵根离子,阴离子中含有硫酸根离子和氯离子,所以其中一定含有的物质是:硫酸铵和氯化铵,故答案为:NH4Cl和(NH4)2SO4;步骤(2)中的反应方程式:(NH4)2SO4+Ba(NO3)2=BaSO4↓+2NH4NO3;
步骤(3)中的反应方程式:NH4Cl+AgNO3═NH4NO3+AgCl↓;
【实验反思】因为后面还要检验氯离子的存在,所以加入的试剂不能引入氯离子,因此不能用氯化钡溶液代替硝酸钡溶液;故答案为:否;氯化钡会引入新的氯离子,对原有氯离子的检验产生干扰.
故本题答案为:
【实验、记录与分析】
(1)产生刺激性气味;
(2)CO32﹣;
(3)硝酸银溶液;白色沉淀;
【实验结论】
NH4Cl和(NH4)2SO4;
(NH4)2SO4+Ba(NO3)2=BaSO4↓+2NH4NO3;
NH4Cl+AgNO3═NH4NO3+AgCl↓;
【实验反思】否;氯化钡会引入新的氯离子,对原有氯离子的检验产生干扰.
【点评】本题考查的是初中阶段三种重要离子的检验,可依据三种离子的检验方法进行,注意氯离子和硫酸根离子检验时要先检验硫酸根离子,并且加入的试剂不能互相产生干扰.
22.(5分)化学与生活息息相关,请你用化学知识回答以下生活中的问题.
(1)碘酒是家庭常备药,碘酒中的溶剂是 酒精 .
(2)铝制品抗腐蚀性能很好,原理是 4Al+3O2=2Al2O3 (用化学方程式表示).
(3)白糖固体放入口中有清凉感觉.请从溶解现象推测其可能原因是 白糖溶解时吸热 .
(4)净化水的方法有:①过滤、②加明矾吸附沉降、③蒸馏、④消毒杀菌.要将混有泥沙的天然水净化成生活用的自来水,应选用的方法和顺序为 ②①④ .
【分析】(1)碘酒是固态碘的酒精溶液,据此进行分析解答.
(2)根据金属铝的化学性质进行分析解答.
(3)有些物质溶于水会吸收热量(氯化铵等),有些物质溶于水会放出热量(生石灰);
(4)本题考查学生对净水方法的理解,解答时需要搞清楚每一步骤的作用.加明矾吸附只是把小颗粒泥尘聚集成大的,有利沉降,不同于活性炭吸附,蒸馏是净化程度最高的方法,得到蒸馏水比生活用水纯净得多,因此成本高.
【解答】解:(1)碘酒是固态碘的酒精溶液,碘是溶质、酒精是溶剂,酒精的化学式为:C2H5OH.
(2)铝在空气中能与氧气反应,生成一层致密的氧化铝薄膜,从而阻止了内部的铝进一步氧化;反应的化学方程式为:4Al+3O2=2Al2O3.
(3)由于白糖溶于水的过程吸收了热量,所以白糖固体放入口中有清凉感觉.
(4)
①过滤能除去水中不溶性的固体;
②加明矾吸附是把水中小颗粒泥尘聚集成大的,以利于沉降;
③蒸馏可得蒸馏水,比生活用水成本高;
④消毒杀菌,这是必须的,饮用水必须达到生化标准.
净化水的顺序一般是由低到高顺序排列,故其正确的顺序为②加明矾吸附沉降→①过滤→④消毒杀菌.
故答案为:(1)C2H5OH;(2)4Al+3O2=2Al2O3.(3)白糖溶解时吸热(4)②①④
【点评】本题难度不大,掌握溶质与溶剂的判别方法、化学式与化学方程式的书写方法是正确解答本题的关键.
23.(5分)为测定标有质量分数为32%的盐酸的实际质量分数,小明实验时先在烧杯中加入20g40%的氢氧化钠溶液,再逐滴加入该盐酸,测定出加入盐酸的质量与烧杯中溶液pH的关系如图.
(1)所用氢氧化钠溶液中溶质的质量为 8 g.
(2)请认真看清右图信息后回答以下问题
①当滴加盐酸到C点时,所消耗的盐酸中溶质的质量是多少?
②该盐酸的实际质量分数是多少?(保留到0.1%)
③导致盐酸溶液溶质质量分数改变的原因是: 盐酸有挥发性 .
④当滴加盐酸到图象中D点时,烧杯中溶液的溶质是 HCl、NaCl .(填化学式)
【分析】(1)根据溶质质量分数的公式计算;
(2)①观察图示,当滴加盐酸到C点时,溶液的pH=7,25g的盐酸与20g40%的氢氧化钠溶液恰好完全反应,根据盐酸与氢氧化钠的反应,由氢氧化钠的质量求出所消耗的盐酸中溶质的质量;
②根据溶质质量分数的公式计算该盐酸的实际质量分数;
③根据盐酸的挥发性分析;
④根据滴加盐酸到图象中D点时溶液发生的反应以及剩余的反应物分析.
【解答】解:(1)所用氢氧化钠溶液中溶质的质量为:20g×40%=8g;
(2)由图示可知,当滴加盐酸到C点时,溶液的pH=7,25g的盐酸与20g40%的氢氧化钠溶液恰好完全反应.
①设25g的盐酸中溶质的质量为x
HCl+NaOH=NaCl+H2O
36.5 40
x 8g
解得:X=7.3g
②该盐酸的实际质量分数是:×100%=29.2%
③盐酸具有挥发性,是导致盐酸溶液溶质质量分数减少的原因;
④由图示可知,当滴加盐酸到图象中D点时,盐酸的量过量,氢氧化钠全部参加反应生成了氯化钠,还有剩余的盐酸,所以,溶液中的溶质是:HCl、NaCl.
故答为:(1)8g;(2)①消耗的盐酸中溶质的质量是7.3克,②该盐酸的实际质量分数是29.2%,③:盐酸有挥发性.④HCl、NaCl.
【点评】本题是对溶液及方程式计算题的考查,找到已知量利用化学方程式求出所需的量,进而再利用溶质的质量分数的计算进行求解,完成此题对培养学生分析问题及计算能力有一定帮助.
24.(5分)下列化肥中,从外观即可与其他化肥相区别的是 C
A.硫酸钾 B.硝酸铵C.磷矿粉 D.氯化钾
【分析】根据磷矿粉是灰白色的,碳酸铵、氯化钾和硝酸钾都是白色的晶体,进行分析判断。
【解答】解:硫酸钾、硝酸铵、氯化钾从外观看均为白色或无色晶体,只有磷矿粉是灰色或褐色粉末,故与其他化肥从外观看与磷矿粉不同。
故选:C。
【点评】本题难度不大,考查常见化肥简易鉴别,解题的关键是了解磷矿粉颜色与其它化肥的不同。
25.(5分)如图是A、B、C三种物质的溶解度曲线:
请写出三点符合图中溶解度曲线的不同类型的信息。
(1) t1℃时,F点表示物质A和C的溶解度相等 。
(2) 物质A的溶解度随温度的升高而降低 。
(3) t2℃时,物质C的溶解度最大 。
【分析】根据固体的溶解度曲线可以:①查出某物质在一定温度下的溶解度,从而确定物质的溶解性,②比较不同物质在同一温度下的溶解度大小,从而判断饱和溶液中溶质的质量分数的大小,③判断物质的溶解度随温度变化的变化情况,从而判断通过降温结晶还是蒸发结晶的方法达到提纯物质的目的。
【解答】解:通过分析溶解度曲线可知:(1)两条溶解度曲线的交点表示两种溶质在某一温度下有相同的溶解度。如:t1℃时,F点表示物质A和C的溶解度相等;
(2)曲线的走向表示某物质的溶解度随温度的变化情况。如:物质A的溶解度随温度的升高而降低;
(3)曲线上的点,表示某物质在某一温度下的溶解度。如:t2℃时,物质C的溶解度最大。
故答案为:(1)t1℃时,F点表示物质A和C的溶解度相等;
(2)物质A的溶解度随温度的升高而降低;
(3)t2℃时,物质C的溶解度最大。
【点评】本题难度不是很大,主要考查了固体的溶解度曲线所表示的意义,及根据固体的溶解度曲线来解决相关的问题,从而培养分析问题、解决问题的能力。
三、简答题(本大题有2小题,共12分)
26.(6分)某同学进行中和反应实验:取适量氢氧化钠溶液于烧杯中,滴加几滴紫色石蕊溶液,然后逐渐滴入稀硫酸,测得溶液的pH及颜色变化情况如下表.
滴入稀硫酸的体积/mL
0
1
2
3
4
5
6
7
pH
13.0
12.8
12.5
12.2
7.0
2.0
1.7
1.6
溶液颜色
蓝
紫色
红色
(1)从上表中获得的信息有:紫色石蕊溶液遇碱变蓝色,遇酸变红色.请再写出2点.
① 加入4mL稀H2SO4时,溶液显中性(或稀H2SO4与NaOH溶液恰好完全反应或溶液显紫色或溶质为Na2SO4等)
② 在溶液的pH接近7时,少量的酸即可使pH发生较大变化 .
(2)当加入7mL稀硫酸时,溶液中的溶质为 硫酸钠和硫酸 .
【分析】根据实验所得数据表,分析表中所表示的信息,并利用表中信息分析加入一定量稀硫酸溶液的变化情况.
【解答】解:(1)表中还可以看出,在未加入稀硫酸时,氢氧化钠溶液的pH=13;随着稀硫酸的滴加,溶液的酸碱度越来越小;当滴加稀硫酸的量为4mL时,溶液的pH=7,此时恰好完全反应;继续滴加稀硫酸,溶液的pH继续减小;在接近恰好完全反应时,溶液的pH发生较大变化;
故答案为:加入4mL稀H2SO4时,溶液显中性(或稀H2SO4与NaOH溶液恰好完全反应或溶液显紫色或溶质为Na2SO4等);在溶液的pH接近7时,少量的酸即可使pH发生较大变化;(或NaOH溶液的pH=13.0等)
(2)当加入4mL稀硫酸时,恰好完全反应,此时溶液为硫酸钠溶液;当加入7mL稀硫酸时,硫酸过量,此时溶液为硫酸钠和硫酸的混合溶液;
故答案为:硫酸钠和硫酸.
【点评】酸和碱生成盐和水的反应称为中和反应,中和反应可改变溶液的酸碱度.
27.(6分)如图是对生成氯化钠反应关系的归纳与整理。
请回答下列问题:
(1)物质A是常见的碱,写出A的化学式: NaOH 。
(2)写出反应①的化学方程式: 2Na+2HCl═2NaCl+H2↑ 。
(3)说出NaHCO3在医疗上的一种用途: 可以治疗胃酸过多 。
(4)反应③、④、⑤、⑥能够进行的原因是 有水或沉淀或气体产生 。
(5)实验室配制200g 8%的NaCl溶液,需要水的质量是 184 g,配制过程中为了加快NaCl的溶解,可以采取的措施是 搅拌或升高温度或研碎 。
【分析】碱能和酸发生反应;根据反应物和生成物及其质量守恒定律可以书写化学方程式;碳酸氢钠能和稀盐酸反应生成氯化钠、水和二氧化碳;加快物质溶解的方法通常有搅拌或升高温度或研碎。
【解答】解:(1)A是氢氧化钠。故填:NaOH。
(2)钠和盐酸反应的化学方程式为:2Na+2HCl═2NaCl+H2↑(是两个反应的整合反应)。
(3)NaHCO3在医疗上的一种用途是可以治疗胃酸过多。故填:可以治疗胃酸过多。
(4)反应③、④、⑤、⑥能够进行的原因是:有水或沉淀或气体产生。故填:有水或沉淀或气体产生。
(5)实验室配制200g 8%的NaCl溶液,需要水的质量是:200g×(1﹣8%)=184g。故填:184g。
搅拌或升高温度或研碎可以加快氯化钠的溶解。故填:搅拌或升高温度或研碎。
【点评】解答本题要充分理解复分解反应发生的条件和相关方面的计算方法,只有这样才能对相关方面的问题做出正确的判断。
四、探究题(本大题共2小题,共16分)
28.(8分)某化学小组利用如图所示装置(图中固定装置已略去)测定铜锌合金中锌的质量分数。探究过程如下:
①连接实验装置并检查装置气密性。
②向装置Ⅰ中的锥形瓶加入2.0g的铜锌合金样品粉末,由注射器缓缓注入稀硫酸,待到锥形瓶中不再产生气体时,准确读取注射器内读数,减少10.5mL稀硫酸,同时立即夹紧弹簧夹,移出装置Ⅲ中的导管,准确读取量筒内水的体积为214.0mL.(注:样品中的杂质不参加反应
③装置Ⅰ中剩余固体物质经过适当处理后,准确称量其质量1.4g。
④该小组的三位同学利用实验过程测得不同数据,计算铜锌合金样品中锌的质量分数。
甲同学利用装置Ⅰ中反应前后固体的质量进行计算;
乙同学利用装置Ⅰ中加入稀硫酸的量进行计算;
丙同学利用装置Ⅲ中量取水的体积进行计算,并查得:在标准状况下,氢气的密度为0.09g/L。
回答下列问题:
(1)装置Ⅰ中反应的化学方程式为 Zn+H2SO4═ZnSO4+H2↑ ,实验过程中须加入稀硫酸至不再产生气体,目的是 使样品中的锌完全反应 。
(2)步骤③中称量剩余固体之前的正确操作是 过滤 、洗涤、干燥。
(3)根据实验测定的数据,上述三位同学中 乙 (填“甲”、“乙”或“丙”)同学无法进行计算样品中锌的质量分数。
(4)化学小组同学发现:按照丙同学的方案进行计算,致使实验结果出现较大偏差。以下因素可能造成偏差的有 AC (填标号)。
A.移出装置Ⅲ时,导管内留存了一部分水
B.实验测量前,没有排除装置Ⅰ中的空气
C.数据处理时,未排除加入稀硫酸所占的体积。
【分析】(1)根据方程式的写法考虑并且使锌完全参加反应;
(2)根据从铜和硫酸锌溶液的混合物中得到铜考虑;
(3)根据加入稀硫酸的量进行计算需要知道稀硫酸的溶质质量分数;
(4)根据实验过程中可能出现的错误操作考虑
【解答】解:
(1)由于铜排在了氢的后面,所以与酸不反应,反应物是锌和硫酸,生成物是硫酸锌和氢气,氢气后面标上上升符号;实验过程中须加入稀硫酸至不再产生气体,目的是使样品中的锌完全反应;
(2)从铜和硫酸锌溶液的混合物中得到铜,先进行过滤,得到带有硫酸锌溶液的铜,再进行洗涤除去表面的硫酸锌,再进行干燥除去水即可;
(3)根据加入稀硫酸的量进行计算需要知道稀硫酸的溶质质量分数,而题中没有告知;
(4)由于锌与硫酸反应生成硫酸锌和氢气时,放出热量,如果没等冷却到室温,根据热涨冷缩的原理可知进入量筒中水偏多,所以误认为得到的氢气多,再就是数据处理时,未排除加入稀硫酸所占的体积,计算的结果就偏大。
答案:
(1)Zn+H2SO4═ZnSO4+H2↑ 使样品中的锌完全反应;
(2)过滤;
(3)乙
(4)AC
【点评】本题容易出错的地方是对实验结果的评价,要知道锌与硫酸反应放出热量,会造成相应的误差,必须冷却到室温才能进行观察和计算。
29.(8分)某课外活动小组同学用图中装置(固定装置未画出)测定含有杂质的镁带中镁单质的质量分数(杂质与酸接触不产生气体)。实验过程如下:
①取一段镁带样品,准确称得其质量为0.030g;
②往量气管内装水至低于刻度“0”的位置,如图所示,(未装药品)装配好仪器;
③ 检查装置的气密性 ;
④在试管中加入足量的稀硫酸,稍倾斜试管,将用水湿润的镁带小心贴在试管壁上,塞紧橡皮塞;
⑤调整量气管液面,使两边的液面保持同一水平,记录量气管中液面位置;
⑥把试管底部略为抬高,使镁带与稀硫酸接触完全反应;
⑦待冷却至室温后,再次记录量气管中液面位置;
⑧算出量气管中增加的气体体积为23.96mL;
已知:同温同压下,不同气体混合后体积等于混合前各气体体积之和。
请回答下列问题:
(1)写出镁与稀硫酸反应的化学方程式: Mg+H2SO4═MgSO4+H2↑ 。
(2)能否用托盘天平称量0.030g镁带样品 不能 (填“能”或“不能”)。
(3)操作③是 检查装置的气密性 。
(4)实验过程⑦中再次记录量气管的液面位置时,试管中留有氢气,是否会影响实验最终结果 否 (填“是”或“否”),理由是 因为残留的氢气体积等于从试管中排出的空气体积,对实验结果无影响 。
(5)若实际测得氢气的体积与理论值相比偏大,则可能的原因是 未冷却至室温就记录量气管中液面位置 。
【分析】(1)根据方程式的书写方法考虑;
(2)根据天平的准确值考虑;
(3)只要是想法形成一个密闭体系,再通过改变压力来观察即可;
(4)根据题干中同温同压下,不同气体混合后体积等于混合前各气体体积之和来考虑;
(5)根据实验过程来分析结果。
【解答】解:(1)反应物为镁和硫酸,生成物为硫酸镁和氢气,氢气后面标上上升符号,把短线改成等号;
(2)因为托盘天平只能准确到0.1g,所以不能称量0.030g镁带样品;
(3)涉及气体的实验体系,在装药品进行实验之前,一定要检查装置的气密性根据连通器原理可知如果装置漏气的话两端压强相等都等于外界大气压,两管内液面始终处于同一水平面,如果高度不同,说明装置不漏气,所以可以将玻璃管下移一段距离,使玻璃管与量气管形成一段液面差,如果液面差高度保持不变,则装置不漏气;
(4)在同温同压下,不同气体混合后体积等于混合前各气体体积之和,所以反应前试管内是空气,反应后是氢气,体积是相等的,所以不影响实验结果;
(5)根据第⑦步中待冷却至室温后,再次记录量气管中液面位置,如果不冷却到室温,就会产生误差,因为镁与硫酸反应时会放出热量;
故答案为:(1)Mg+H2SO4═MgSO4+H2↑;
(2)不能;
(3)检查装置的气密性;
(4)否;因为残留的氢气体积等于从试管中排出的空气体积,对实验结果无影响;
(5)未冷却至室温就记录量气管中液面位置。
【点评】本题以创新实验装置的形式,对仪器的使用、装置气密性的检查、实验方案评价等进行考查,需要一定的思考灵活。
五、计算题(本大题共1小题,共7分)
30.(7分)煅烧含氧化铁80%的赤铁矿1000吨,可炼出含杂质4%的生铁多少吨?
【分析】由铁矿石的质量、矿石中氧化铁的质量分数,根据赤铁矿炼铁的化学方程式可以列式计算出含杂质4%的生铁的质量即可.
【解答】解:1000t赤铁矿石中含氧化铁的质量为1000t×80%=800t
设理论上可以炼出铁的质量为x
Fe2O3+3CO2Fe+3CO2
160 112
800t x
解:x=560t
含杂质4%的生铁的质量为:560t÷(1﹣4%)=583t
答:可炼出含杂质4%的生铁583t.
【点评】本题考查含有杂质的物质的计算,学生应学会利用原子守恒的方法来得到关系式,并注意只有纯物质的质量才可代入计算.
相关试卷
这是一份云南省玉溪市华宁县盘溪彝族中学2019年中考化学一模试卷(含解析),共24页。试卷主要包含了选择题,填空题,简答题,探究题,计算题等内容,欢迎下载使用。
这是一份2023年云南省昆明五中中考化学二模试卷(含解析),共23页。试卷主要包含了单选题,填空题,实验题,探究题,计算题等内容,欢迎下载使用。
这是一份2023年云南省重点大学附中中考化学三模试卷(含解析),共27页。试卷主要包含了单选题,填空题,流程题,实验题,探究题,计算题等内容,欢迎下载使用。

