2021年新高考化学二轮备考选择题高频热点专项突破--专项突破20 原电池原理及其应用
展开2021年新高考化学二轮备考选择题高频热点特训
特训20 原电池原理及其应用
考向分析:新型化学电源:(1)正、负极判断;(2)离子移动方向;
(3)电极反应式、总原电池方程式的正误判断;(4)电极及电解液转移电子计算。
(一)必备知识和方法
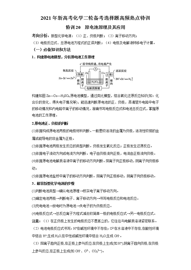
1.构建原电池模型,分析原电池工作原理
构建如图Zn—Cu—H2SO4原电池模型,通过类比模型,结合氧化还原反应知识(如:化合价的变化、得失电子情况等),能迅速判断原电池的正、负极,弄清楚外电路中电子的移动情况和内电路中离子的移动情况,准确书写电极反应式和电池总反应式,掌握原电池的工作原理。
2.原电池正、负极的判断
(1)依据构成原电池两极的电极材料判断。一般是较活泼的金属为负极,活泼性较弱的金属或能导电的非金属为正极。
(2)依据原电池两极发生反应的类型判断。负极发生氧化反应;正极发生还原反应。
(3)依据电子流动方向或电流方向判断。电子由负极流向正极,电流由正极流向负极。
(4)依据原电池电解质溶液中离子的移动方向判断。阳离子向正极移动,阴离子向负极移动。
(5)依据原电池盐桥中离子的移动方向判断。阳离子向正极移动,阴离子向负极移动。
3.解答新型化学电源的步骤
(1)判断电池类型→确认电池原理→核实电子离子移动方向。
(2)确定电池两极→判断电子、离子移动方向→书写电极反应和电池反应。
(3)充电电池→放电时为原电池→失电子的为负极反应。
(4)电极反应式→总反应离子方程式减去较简单一极的电极反应式→另一电极反应式。
注意:(1)在正负极上发生的电极反应不是孤立的,它往往与电解质溶液紧密联系。
(2)电池电极反应式书写:H+在碱性环境中不存在;O2-在水溶液中不存在,在酸性环境中结合H+,生成H2O,在中性或碱性环境中结合H2O,生成OH-。
(3)阳离子趋向正极,在正极上参与反应,在负极上生成(如H+);阴离子趋向负极,在负极上参与反应,在正极上生成(如OH-、O2-、CO32—)。
(4)“-ne-”相当于正电荷,“+ne-”相当于负电荷,依据电荷守恒配平其他物质的系数。
4.燃料电池电极反应式的书写(以氢氧燃料电池为例)
5.其他新型一次电池
(1)钠硫电池: 总反应:2Na+xS===Na2Sx
正极:xS+2e-===S
负极:2Na-2e-===2Na+
(2)全钒液流电池: 总反应:VO2++2H++V2+V3++VO2++H2O
正极:VO+2H++e-===VO2++H2O
负极:V2+-e-===V3+
(3) 锂铜电池: 总反应:2Li+Cu2O+H2O===2Cu+2Li++2OH-
正极:Cu2O+H2O+2e-===2Cu+2OH-
负极:2Li-2e-===2Li+
(4) MgH2O2电池: 总反应:H2O2+2H++Mg===Mg2++2H2O
正极:H2O2+2H++2e-===2H2O
负极:Mg-2e-===Mg2+
(5) MgAgCl电池: 总反应:Mg+2AgCl===2Ag+MgCl2
正极:2AgCl+2e-===2Cl-+2Ag
负极:Mg-2e-===Mg2+
例1.世界某著名学术刊物介绍了一种新型中温全瓷铁-空气电池,其结构如图所示。
下列有关该电池放电时的说法正确的是( )
A.a极发生氧化反应
B.正极的电极反应式为FeOx+2xe-===Fe+xO2-
C.若有22.4 L(标准状况)空气参与反应,则电路中有4 mol电子转移
D.铁表面发生的反应为xH2O(g)+Fe===FeOx+xH2
[解析]:a极通入空气,O2在该电极发生得电子的还原反应,A错误;O2在正极发生反应,电极反应式为O2+4e-===2O2-,B错误;由B项分析可知,电路中有4 mol电子转移时正极上消耗1 mol O2,在标准状况下的体积为22.4 L,则通入空气的体积约为22.4 L×5=112 L,C错误;由图可知,铁表面H2O(g)参与反应生成H2,则发生的反应为xH2O(g)+Fe===FeOx+xH2,D正确。答案:D
例2.科学家设想,N2和H2为反应物,以溶有A的稀盐酸为电解质溶液,可制造出既能提供电能又能固氮的新型燃料电池,装置如图所示。下列说法不正确的是( )
A.通入N2的电极发生的电极反应式为N2+6e-+8H+===2NH
B.反应过程中溶液的pH会变大,故需要加入盐酸
C.该电池外电路电流从通入H2的电极流向通入N2的电极
D.通入H2的电极为负极,A为NH4Cl
[解析]:A项,该电池的原理是合成氨,所以正极是氮气发生还原反应,电极反应式为N2+6e-+8H+===2NH,正确;B项,反应过程中,H+不断被消耗,pH变大,需要加入盐酸,正确;C项,该装置是原电池装置,电流由正极通过外电路流向负极,即由通入氮气的电极沿外电路流向通入氢气的电极,错误;D项,通入H2的电极为负极,A为NH4Cl,正确。答案:C
(二)真题演练
1.[2020新课标Ⅲ]一种高性能的碱性硼化钒(VB2)—空气电池如下图所示,其中在VB2电极发生反应:该电池工作时,下列说法错误的是
A.负载通过0.04 mol电子时,有0.224 L(标准状况)O2参与反应
B.正极区溶液的pH降低、负极区溶液的pH升高
C.电池总反应为
D.电流由复合碳电极经负载、VB2电极、KOH溶液回到复合碳电极
2.[2020年山东新高考]微生物脱盐电池是一种高效、经济的能源装置,利用微生物处理有机废水获得电能,同时可实现海水淡化。现以NaCl溶液模拟海水,采用惰性电极,用下图装置处理有机废水(以含 CH3COO-的溶液为例)。下列说法错误的是
A.负极反应为
B.隔膜1为阳离子交换膜,隔膜2为阴离子交换膜
C.当电路中转移1mol电子时,模拟海水理论上除盐58.5g
D.电池工作一段时间后,正、负极产生气体的物质的量之比为2:1
3.[2019新课标Ⅰ]利用生物燃料电池原理研究室温下氨的合成,电池工作时MV2+/MV+在电极与酶之间传递电子,示意图如下所示。下列说法错误的是
A.相比现有工业合成氨,该方法条件温和,同时还可提供电能
B.阴极区,在氢化酶作用下发生反应H2+2MV2+2H++2MV+
C.正极区,固氮酶为催化剂,N2发生还原反应生成NH3
D.电池工作时质子通过交换膜由负极区向正极区移动
4.[2019新课标Ⅲ]为提升电池循环效率和稳定性,科学家近期利用三维多孔海绵状Zn(3D−Zn)可以高效沉积ZnO的特点,设计了采用强碱性电解质的3D−Zn—NiOOH二次电池,结构如下图所示。电池反应为Zn(s)+2NiOOH(s)+H2O(l)ZnO(s)+2Ni(OH)2(s)。下列说法错误的是
A.三维多孔海绵状Zn具有较高的表面积,所沉积的ZnO分散度高
B.充电时阳极反应为Ni(OH)2(s)+OH−(aq)−e−NiOOH(s)+H2O(l)
C.放电时负极反应为Zn(s)+2OH−(aq)−2e−ZnO(s)+H2O(l)
D.放电过程中OH−通过隔膜从负极区移向正极区
5.[2019江苏]将铁粉和活性炭的混合物用NaCl溶液湿润后,置于如图所示装置中,进行铁的电化学腐蚀实验。下列有关该实验的说法正确的是
A.铁被氧化的电极反应式为Fe−3e−Fe3+
B.铁腐蚀过程中化学能全部转化为电能
C.活性炭的存在会加速铁的腐蚀
D.以水代替NaCl溶液,铁不能发生吸氧腐蚀
6.[2019浙江4月选考]化学电源在日常生活和高科技领域中都有广泛应用。下列说法不正确的是
A.Zn2+向Cu电极方向移动,Cu电极附近溶液中H+浓度增加
B.正极的电极反应式为Ag2O+2e−+H2O2Ag+2OH−
C.锌筒作负极,发生氧化反应,锌筒会变薄
D.使用一段时间后,电解质溶液的酸性减弱,导电能力下降
7.[2018海南]一种镁氧电池如图所示,电极材料为金属镁和吸附氧气的活性炭,电解液为KOH浓溶液。下列说法错误的是
A.电池总反应式为:2Mg+O2+2H2O=2Mg(OH)2
B.正极反应式为:Mg-2e-=Mg2+
C.活性炭可以加快O2在负极上的反应速率
D.电子的移动方向由a经外电路到b
8.[2018新课标Ⅰ]最近我国科学家设计了一种CO2+H2S协同转化装置,实现对天然气中CO2和H2S的高效去除。示意图如图所示,其中电极分别为ZnO@石墨烯(石墨烯包裹的ZnO)和石墨烯,石墨烯电极区发生反应为:
①EDTA-Fe2+-e-=EDTA-Fe3+
②2EDTA-Fe3++H2S=2H++S+2EDTA-Fe2+
该装置工作时,下列叙述错误的是
A.阴极的电极反应:CO2+2H++2e-=CO+H2O
B.协同转化总反应:CO2+H2S=CO+H2O+S
C.石墨烯上的电势比ZnO@石墨烯上的低
D.若采用Fe3+/Fe2+取代EDTA-Fe3+/EDTA-Fe2+,溶液需为酸性
9.[2018年11月浙江选考]最近,科学家研发了“全氢电池”,其工作原理如图所示。下列说法不正确的是
A.右边吸附层中发生了还原反应
B.负极的电极反应是H2-2e-+2OH- ==== 2H2O
C.电池的总反应是2H2+O2 ==== 2H2O
D.电解质溶液中Na+向右移动,ClO向左移动
(三)热点强化训练
1.利用生物电化学系统处理废水的原理如图。下列对系统工作时的说法错误的是
A.b电极为负极,发生氧化反应
B.双极膜内的水解离成的H+向b电极移动
C.有机废水发生的反应之一为CH3COO--8e-+2H2O=2CO2↑+7H+
D.该系统可处理废水、回收铜等金属,还可提供电能
2.中科院科学家设计出一套利用SO2和太阳能综合制氢的方案,其基本工作原理如图所示。下列说法正确的是
A.该装置中的能量转化形式:光能→电能→化学能
B.该电化学装置中,Pt电极的电势低于BiVO4电极的电势
C.电子流向:BiVO4电极→H2O→Pt电极→外电路
D.BiVO4电极上的反应式为SO-2e-+H2O=SO+2H+
3.一种太阳能电池的工作原理如图所示,电解质为铁氰化钾K3[Fe(CN)6]和亚铁氰化钾K4[Fe(CN)6]的混合溶液。下列说法不正确的是( )
A.K+ 移向催化剂b
B.催化剂a表面发生的化学反应:-e-=
C.在催化剂b表面被氧化
D.电解池溶液中的和浓度基本保持不变
4.一种新型镁硫电池的工作原理如下图所示。下列说法正确的是( )
A.使用碱性电解质水溶液
B.放电时,正极反应包括3Mg2++MgS8 - 6e- =4MgS2
C.使用的隔膜是阳离子交换膜
D.充电时,电子从Mg电极流出
5.物质由高浓度向低浓度扩散而引发的一类电池称为浓差电池。如下图是由Ag电极和硝酸银溶液组成的电池(c1
A.Ag+由交换膜右侧向左侧迁移
B.B极为正极,发生氧化反应
C.若外电路通过0.1mol电子,则右侧溶液减轻6.2g
D.原电池的总反应不一定是氧化还原反应
6.有学者提出可利用铝-空气电池装置来净化水体(净水原理与明矾类似),其基本工作原理如图所示,正负极区的电解质溶液为酸化的NaCl溶液。下列说法正确的是( )
A.膜a为阳离子交换膜
B.电子流向:A电极→电解质溶液→B电极
C.正极区溶液的pH降低、负极区溶液的pH升高
D.将电解质溶液换成碱性的NaCl溶液可提升净水效果
7.一种三室微生物燃料电池污水净化系统的原理如图所示,图中含酚废水中的有机物可用C6H5OH表示。
下列说法不正确的是
A.右室电极为该电池的正极
B.右室电极附近溶液的pH增大
C.左侧离子交换膜为阳离子交换膜
D.左室电极反应式可表示为C6H5OH+11H2O-28e-=6CO2↑+28H+
8.甲烷燃料电池的工作原理如图,下列说法正确的是( )
A.a极为正极
B.K+从a极经溶液流向b极
C.工作一段时间后,b极附近的pH会减小
D.a极的电极反应为CH4+6OH--8e-=+5H2O
9.一种HCOONa-O2、H2O化学电池工作原理如图所示:
下列说法正确的是( )
A.电极M为正极,发生氧化反应
B.M电极反应式为HCOO-+3OH--2e- = CO+2H2O
C.电子由电极M经电解质(CEM)流向电极N
D.N电极每生成1molNaOH,理论上电路中有4mol电子转移
10.净化含尿素和酸性 Cr2O废水的微生物燃料电池工作原理如图。下列说法错误的是
A.放电时,M 室电极的电势低于 N 室电极
B.放电时,负极的电极反应为 CO(NH2)2+H2O-6e-=CO2↑+N2↑+6H+
C.当废水中 Cr2O的浓度或酸性过大时,电池的效率都会降低
D.1mo1Cr2O被净化时,有6mo1 H+从N室迁移到M室
11.含氰化物的废液乱倒或与酸混合,均易生成有剧毒且易挥发的氰化氢。工业上,常采用碱性氯化法(Cl2过量)来处理高浓度氰化物污水,将废水中的有害物质转化为无毒物质,发生的总反应为(未配平)。下列说法正确的是( )
A.还原性:Cl2>N2
B.氧化剂、还原剂的物质的量之比为5:2
C.该反应中,每生成1molCO2,转移2mol电子
D.若将该反应设计成原电池,则CO2在正极区生成
12.一种高性能的碱性硼化钒(VB2)—空气电池如图所示,其中在VB2电极发生反应:该电池工作时,下列说法错误的是
A.负载通过0.04 mol电子时,有0.224 L(标准状况)O2参与反应
B.正极区溶液的pH降低、负极区溶液的pH升高
C.电池总反应为
D.电流由复合碳电极经负载流向VB2电极
13.某同学模拟交警检测醉驾司机酒精含量的原理设计了如下酸性燃料电池装置。下列说法正确的是( )
A.正极上发生反应是
B.由电极右侧区迁移至左侧区
C.理论上消耗标准状况下时,生成醋酸
D.电池的总反应为
14.关于如图所示装置,下列说法正确的是( )
A.溶液X 为食盐水,铁主要发生化学腐蚀
B.溶液X 为稀硫酸,铜电极上会产生气泡
C.溶液X 为食盐水或稀硫酸,电子方向均由 FeCuFe
D.溶液X 为食盐水或稀硫酸,铁棒上的电极反应均为:Fe-3e-= Fe3+
15.某同学研究FeSO4溶液和AgNO3溶液的反应,设计如下对比实验。
实验
现象
连通电路后,电流表指针向右偏转,分别取反应前和反应一段时间后甲烧杯中的溶液,滴加KSCN溶液,前者几乎无色,后者显红色
连通电路后,电流表指针向左发生微小的偏转,丙、丁烧杯中均无明显现象
下列说法不正确的是
A.仅由Ⅰ中的现象不能推知Ag+的氧化性强于Fe3+
B.Ⅱ中电流表指针向左偏转的原因可能是银发生了电化学腐蚀
C.Ⅱ中若将银电极换成石墨电极,电流表指针可能不再向左偏转
D.对比Ⅰ、Ⅱ可知,Ⅰ中氧化了Fe2+
参考答案
真题演练
1.【答案】B
【解析】根据图示的电池结构,左侧VB2发生失电子的反应生成和,反应的电极方程式如题干所示,右侧空气中的氧气发生得电子的反应生成OH-,反应的电极方程式为O2+4e-+2H2O=4OH-,电池的总反应方程式为4VB2+11O2+20OH-+6H2O=8+4,据此分析。
A.当负极通过0.04mol电子时,正极也通过0.04mol电子,根据正极的电极方程式,通过0.04mol电子消耗0.01mol氧气,在标况下为0.224L,A正确;
B.反应过程中正极生成大量的OH-使正极区pH升高,负极消耗OH-使负极区OH-浓度减小pH降低,B错误;
C.根据分析,电池的总反应为4VB2+11O2+20OH-+6H2O=8+4,C正确;
D.电池中,电子由VB2电极经负载流向复合碳电极,电流流向与电子流向相反,则电流流向为复合碳电极→负载→VB2电极→KOH溶液→复合碳电极,D正确;故选B。
【点睛】
本题在解答时应注意正极的电极方程式的书写,电解质溶液为碱性,则空气中的氧气得电子生成氢氧根;在判断电池中电流流向时,电流流向与电子流向相反。
2.【答案】B
【解析】据图可知a极上CH3COOˉ转化为CO2和H+,C元素被氧化,所以a极为该原电池的负极,则b极为正极。
A.a极为负极,CH3COOˉ失电子被氧化成CO2和H+,结合电荷守恒可得电极反应式为CH3COOˉ+2H2O-8eˉ=2CO2↑+7H+,故A正确;
B.为了实现海水的淡化,模拟海水中的氯离子需要移向负极,即a极,则隔膜1为阴离子交换膜,钠离子需要移向正极,即b极,则隔膜2为阳离子交换膜,故B错误;
C.当电路中转移1mol电子时,根据电荷守恒可知,海水中会有1molClˉ移向负极,同时有1molNa+移向正极,即除去1molNaCl,质量为58.5g,故C正确;
D.b极为正极,水溶液为酸性,所以氢离子得电子产生氢气,电极反应式为2H++2eˉ=H2↑,所以当转移8mol电子时,正极产生4mol气体,根据负极反应式可知负极产生2mol气体,物质的量之比为4:2=2:1,故D正确;故答案为B。
3.【答案】B
【解析】由生物燃料电池的示意图可知,左室电极为燃料电池的负极,MV+在负极失电子发生氧化反应生成MV2+,电极反应式为MV+−e−= MV2+,放电生成的MV2+在氢化酶的作用下与H2反应生成H+和MV+,反应的方程式为H2+2MV2+=2H++2MV+;右室电极为燃料电池的正极,MV2+在正极得电子发生还原反应生成MV+,电极反应式为MV2++e−= MV+,放电生成的MV+与N2在固氮酶的作用下反应生成NH3和MV2+,反应的方程式为N2+6H++6MV+=6MV2++NH3,电池工作时,氢离子通过交换膜由负极向正极移动。
A项、相比现有工业合成氨,该方法选用酶作催化剂,条件温和,同时利用MV+和MV2+的相互转化,化学能转化为电能,故可提供电能,故A正确;
B项、左室为负极区,MV+在负极失电子发生氧化反应生成MV2+,电极反应式为MV+−e−= MV2+,放电生成的MV2+在氢化酶的作用下与H2反应生成H+和MV+,反应的方程式为H2+2MV2+=2H++2MV+,故B错误;
C项、右室为正极区,MV2+在正极得电子发生还原反应生成MV+,电极反应式为MV2++e−= MV+,放电生成的MV+与N2在固氮酶的作用下反应生成NH3和MV2+,故C正确;
D项、电池工作时,氢离子(即质子)通过交换膜由负极向正极移动,故D正确。故选B。
【点睛】本题考查原池原理的应用,注意原电池反应的原理和离子流动的方向,明确酶的作用是解题的关键。
4.【答案】D
【解析】A、三维多孔海绵状Zn具有较高的表面积,吸附能力强,所沉积的ZnO分散度高,A正确;
B、充电相当于是电解池,阳极发生失去电子的氧化反应,根据总反应式可知阳极是Ni(OH)2失去电子转化为NiOOH,电极反应式为Ni(OH)2(s)+OH− (aq)− e− =NiOOH(s)+H2O(l),B正确;
C、放电时相当于是原电池,负极发生失去电子的氧化反应,根据总反应式可知负极反应式为Zn(s)+2OH− (aq)− 2e− =ZnO(s)+H2O(l),C正确;
D、原电池中阳离子向正极移动,阴离子向负极移动,则放电过程中OH− 通过隔膜从正极区移向负极区,D错误。答案选D。
5.【答案】C
【解析】根据实验所给条件可知,本题铁发生的是吸氧腐蚀,负极反应为:Fe−2e−=Fe2+;正极反应为:O2+2H2O +4e−=4OH−;据此解题;
A.在铁的电化学腐蚀中,铁单质失去电子转化为二价铁离子,即负极反应为:Fe−2e−=Fe2+,故A错误;
B.铁的腐蚀过程中化学能除了转化为电能,还有一部分转化为热能,故B错误;
C.活性炭与铁混合,在氯化钠溶液中构成了许多微小的原电池,加速了铁的腐蚀,故C正确;
D.以水代替氯化钠溶液,水也呈中性,铁在中性或碱性条件下易发生吸氧腐蚀,故D错误;
综上所述,本题应选C.
【点睛】本题考查金属铁的腐蚀。根据电解质溶液的酸碱性可判断电化学腐蚀的类型,电解质溶液为酸性条件下,铁发生的电化学腐蚀为析氢腐蚀,负极反应为:Fe−2e−=Fe2+;正极反应为:2H+ +2e−=H2↑;电解质溶液为碱性或中性条件下,发生吸氧腐蚀,负极反应为:Fe−2e−=Fe2+;正极反应为:O2+2H2O +4e−=4OH−。
6.【答案】A
【解析】A.Zn较Cu活泼,做负极,Zn失电子变Zn2+,电子经导线转移到铜电极,铜电极负电荷变多,吸引了溶液中的阳离子,因而Zn2+和H+迁移至铜电极,H+氧化性较强,得电子变H2,因而c(H+)减小,A项错误;B. Ag2O作正极,得到来自Zn失去的电子,被还原成Ag,结合KOH作电解液,故电极反应式为Ag2O+2e−+H2O2Ag+2OH−,B项正确;C.Zn为较活泼电极,做负极,发生氧化反应,电极反应式为Zn−2e−=Zn2+,锌溶解,因而锌筒会变薄,C项正确;D.铅蓄电池总反应式为PbO2 + Pb + 2H2SO4 2PbSO4 + 2H2O,可知放电一段时间后,H2SO4不断被消耗,因而电解质溶液的酸性减弱,导电能力下降,D项正确。故答案选A。
7.【答案】BC
【解析】A. 电池总反应式为:2Mg+O2+2H2O=2Mg(OH)2,不符合题意;
B. 正极应该是氧气得电子,发生还原反应,反应式为:O2+4e-+4OH-=2H2O,符合题意;
C.氧气在正极参与反应,符合题意;
D.外电路中,电子由负极移向正极,该反应中a为负极,b为正极,故不符合题意;
故答案为BC。
【点睛】尽管原电池外观形形色色,五花八门,但其原理是相同的,即要紧紧抓住原电池中负极失电子发生氧化反应,正极得电子发生还原反应;外电路中,电子由负极流向正极,电流方向与电子流动方向相反这一基本规律。
8.【答案】C
【解析】该装置属于电解池,CO2在ZnO@石墨烯电极上转化为CO,发生得到电子的还原反应,为阴极,石墨烯电极为阳极,发生失去电子的氧化反应,据此解答。
A、CO2在ZnO@石墨烯电极上转化为CO,发生得到电子的还原反应,为阴极,电极反应式为CO2+H++2e-=CO+H2O,A正确;
B、根据石墨烯电极上发生的电极反应可知①+②即得到H2S-2e-=2H++S,因此总反应式为CO2+H2S=CO+H2O+S,B正确;
C、石墨烯电极为阳极,与电源的正极相连,因此石墨烯上的电势比ZnO@石墨烯电极上的高,C错误;
D、由于铁离子、亚铁离子均易水解,所以如果采用Fe3+/Fe2+取代EDTA-Fe3+/EDTA-Fe2+,溶液需要酸性,D正确。答案选C。
点睛:准确判断出阴阳极是解答的关键,注意从元素化合价变化的角度去分析氧化反应和还原反应,进而得出阴阳极。电势高低的判断是解答的难点,注意从物理学的角度借助于阳极与电源的正极相连去分析。
9.【答案】C
【解析】由电子的流动方向可以得知左边为负极,发生氧化反应;右边为正极,发生还原反应,故选项A、B正确;电池的总反应没有O2参与,总反应方程式不存在氧气,故C选项不正确;在原电池中,阳离子向正极移动,阴离子向负极移动,故D选项正确。答案选C。
强化训练
1.A
【解析】A.根据图示可知在b电极上废水溶液中的Cu2+得到电子,发生还原反应,被还原产生Cu单质,A错误;
B.根据同种电荷相互排斥,异种电荷相互吸引的原则,在双极膜内的水电离产生的H+向负电荷较多的正极b电极移动,B正确;
C.在a电极上有机废水中的有机物失去电子,发生氧化反应产生CO2气体逸出,发生的反应之一为CH3COO- -8e-+2H2O=2CO2↑+7H+,C正确;
D.该系统处理废水时,金属Cu2+得到电子变为Cu单质,反应发生时有电子转移,实现了化学能向电能的转化,因此还可提供电能,D正确;
故合理选项是A。
2.A
【分析】该装置为原电池,由Pt电极上反应(H2O→H2)或BiVO4电极上反应(→)可知,Pt电极上氢离子得电子生成氢气,发生还原反应,为正极,电极反应为2H2O+2e- ═H2↑+2OH-;BiVO4电极为负极,失电子生成硫酸根,发生氧化反应,电极反应为-2e-+2OH-= +H2O,据此分析解答。
【解析】A. 由图可知,该装置中的能量转化形式:光能→电能→化学能,A正确;
B. Pt电极为正极,BiVO4电极为负极,所以Pt电极电势高于BiVO4电极,B错误;
C. 电子从BiVO4电极(负极)经导线流向Pt电极(正极),不能进入溶液,C错误;
D. BiVO4电极为负极,发生氧化反应,溶液呈碱性,则BiVO4电极上的反应式为-2e-+2OH-= +H2O,D错误;
故选A。
3.C
【分析】由图可知,电子从负极流向正极,则a为负极,b为正极,负极发生氧化反应,正极发生还原反应,阳离子向正极移动,由此分析解题。
【解析】A.b为正极,则K+移向催化剂b,A正确;
B.a为负极,发生氧化反应,则催化剂a表面发生反应:-e-═,B正确;
C.b为正极,b上发生还原反应,发生+e-═,所以在催化剂b表面被还原,C错误;
D.由B、C中的电极反应可知,二者以1:1相互转化,电解质溶液中和 浓度基本保持不变,D正确;
故答案为:C。
4.C
【分析】Mg为活泼金属,所以放电时Mg被氧化,Mg电极为负极,聚合物电极为正极。
【解析】A.碱性电解质水溶液中负极生成的Mg2+会生成Mg(OH)2沉淀,降低电池效率,A错误;
B.放电时为原电池,原电池正极发生得电子的还原反应,包括3Mg2++MgS8 +6e- =4MgS2,B错误;
C.据图可知Mg2+要通过隔膜移向正极参与电极反应,所以使用的隔膜是阳离子交换膜,C正确;
D.放电时Mg电极发生氧化反应,充电时Mg电极得电子发生还原反应,即电子流入Mg电极,D错误;
综上所述答案为C。
5.D
【解析】A.由图示分析可知,工作时,A电极的质量不断减轻,则A为负极、B为正极;由于装置中所用的隔膜为阴离子交换膜,则只能阴离子通过,所以由交换膜右侧向左侧迁移,故A错;
B.由A分析可知,A为负极发生氧化反应,B为正极发生还原反应,故B错;
C.若外电路通过0.1mol电子,则右侧溶液中有0.1mol向左侧迁移,0.1mol Ag+得到电子生成Ag,所以由可知,若外电路通过0.1mol电子,则右侧溶液减轻17.0g,故C错;
D.负极的电极反应式为:,正极的电极反应式为:,总反应为:属于非氧化还原反应,故选D。
答案选D。
6.A
【解析】该装置的净水原理与明矾类似,则会产生氢氧化铝胶体(Al3+水解),
A. 电解质溶液显酸性,A极为铝电极,为负极,电极反应式为,B极为正极,电极反应式为,为达到净水的目的,负极生成的Al3+需要通过膜a进入待净化废水中,Al3+水解生成氢氧化铝胶体,则膜a为阳离子交换膜,故A正确;
B. 原电池中电子从负极经导线流向正极,则该原电池中电子流向:A电极→导线→B电极,故B错误;
C. 根据A项分析知,正极区溶液的氢离子浓度减小,pH增大,负极区溶液的pH不变,故C错误;
D.将电解质溶液换成碱性的NaCl溶液,则负极生成,达不到净水的效果,故D错误;
故选A。
7.C
【分析】该原电池中,硝酸根离子得电子发生还原反应,则右边装置中电极是正极,电极反应式为2+10e-+12H+=N2↑+6H2O,左边装置电极是负极,负极上有机物失电子发生氧化反应,有机物在厌氧菌作用下生成二氧化碳,电极反应式为C6H5OH-28e-+11H2O=6CO2↑+28H+,据此分析解答。
【解析】A.根据图示可知:在上图中右室得到电子变为N2逸出,发生还原反应,则右边电极为该电池的正极,A正确;
B.根据图示可知,在右室中正极上的电极反应式为:2+10e-+12H+=N2↑+6H2O,电解后溶液中c(H+)减小,c(H+)越小,溶液的pH就越大,故右室电极附近溶液的pH增大,B正确;
C.电池放电时,电解质溶液中的阳离子Na+向正极右室移动,Cl-向负极左室移动,故左侧负极附近的离子交换膜为阴离子交换膜,C错误;
D.左室装置为负极,负极上有机物失去电子,发生氧化反应,有机物在厌氧菌作用下反应生成CO2,电极反应式可表示为C6H5OH-28e-+11H2O=6CO2↑+28H+,D正确;
故合理选项是C。
8.B
【分析】在燃料电池中,通入燃料的电极为负极,通入空气或O2等氧化剂的电极为正极。从而得出,CH4、O2燃料电池中,通CH4的电极为负极,通O2的电极为正极。
【解析】A.由分析可知,a极通入CH4作燃料,则a为负极,A不正确;
B.在原电池中,阳离子向正极移动,则K+从a极经溶液流向b极,B正确;
C.电池工作时,b极发生的反应为O2+4e-+2H2O=4OH-,则一段时间后,b极附近的pH会增大,C不正确;
D.a极为负极,CH4失电子产物与电解质反应生成等,电极反应为CH4+10OH--8e-=+7H2O,D不正确;
故选B。
9.B
【解析】A.根据图中信息,钠离子向右移动,根据“同性相吸”,因此N极为正极,电极M为负极,发生氧化反应,故A错误;
B.根据图中信息,M电极发生氧化反应,生成碳酸根,因此M电极反应式为HCOO-+3OH--2e-=CO+2H2O,故B正确;
C.电子由负极(M)经导线流向正极(N),不能通过电解质,故C错误;
D.根据O2+4e-+2H2O=4OH-,因此N电极每生成1mol NaOH,理论上电路中有1 mol电子转移,故D错误。
综上所述,答案为B。
10.D
【分析】由图可知,该装置为原电池,M室电极为负极,在微生物的作用下,CO(NH2)2在负极上失去电子发生氧化反应生成氮气和二氧化碳气体,电极反应式为CO(NH2)2+H2O-6e-=CO2↑+N2↑+6H+,N室电极为正极,在还有菌作用下,在正极上得到电子发生还原反应生成Cr3+,电极反应式为+6e-+14H+=2Cr3++7H2O,生成的Cr3+又转化为Cr(OH)3沉淀。
【解析】A.据分析,M室电极为负极,放电时,正极的电势高于负极,则M室电极的电势低于N室电极,故A正确;
B.放电时,在微生物的作用下,CO(NH2)2在负极上失去电子发生氧化反应生成氮气和二氧化碳气体,电极反应式为CO(NH2)2+H2O-6e-=CO2↑+N2↑+6H+,故B正确;
C.蛋白质在强氧化剂作用下或强酸性溶液中会发生变性,当废水中的浓度或酸性过大时,还有菌的活性降低导致电池的效率降低,故C正确;
D.原电池工作时阳离子移向正极,当1 mol被净化时,负极放电生成的6 mol H+从负极室迁移到正极室,故D错误;
答案选D。
11.B
【分析】CN-中碳元素化合价为+2、氮元素化合价为-3,反应中碳元素化合价由+2升高为+4,氮元素化合价由-3升高为0,CN-是还原剂,Cl2中氯元素化合价由0降低为-1,氯气为氧化剂。根据得失电子守恒、电荷守恒、原子守恒可得配平后的离子方程式:。
【解析】A.Cl2是氧化剂,CN-是还原剂,CO2和N2是氧化产物,氧化性Cl2>N2,A项错误;
B.氧化剂Cl2与还原剂CN-的物质的量之比等于化学计量数之比,为5:2,B项正确;
C.由离子方程式可知,若有1molCO2生成,则有1mol CN-发生反应,C、N原子参与电子转移,此时有5mol电子发生转移,C项错误;
D.CO2是CN-发生氧化反应的产物之一,若将题给反应设计成原电池,氧化反应在负极区进行,则CO2在负极区生成,D项错误;
综上所述答案为B。
12.B
【分析】根据题目信息可知VB2电极上失电子发生氧化反应,所以VB2电极为负极,则复合碳电极为正极,电解质溶液显碱性,空气中的氧气得电子发生还原反应生成氢氧根。
【解析】A.当负极通过0.04mol电子时,正极也通过0.04mol电子,正极反应式为O2+4e-+2H2O=4OH-,通过0.04mol电子消耗0.01mol氧气,在标况下为0.224L,A正确;
B.反应过程中正极生成大量的OH-使正极区pH升高,负极消耗OH-使负极区OH-浓度减小pH降低,B错误;
C.负极反应为,正极反应为O2+4e-+2H2O=4OH-,所以电池的总反应为,C正确;
D.原电池中,电子由VB2电极经负载流向复合碳电极,电流流向与电子流向相反,则电流流向为复合碳电极→负载→VB2电极,D正确;
故选B。
13.D
【分析】由题给示意图可知,左侧铂电极为酸性燃料电池装置的负极,酸性条件下,乙醇在负极上失去电子发生氧化反应生成乙酸,电极反应式为,右侧铂电极是正极,酸性条件下,氧气在正极上得到电子发生还原反应生成水,电极反应式为,电池的总反应为。
【解析】A.由分析可知,正极上是氧气得电子发生还原反应生成水,电极反应式为,故A错误;
B.燃料电池工作时,由负极区(左侧区)迁移至正极区(右侧区),故B错误;
C.燃料电池工作时,标准状况下消耗氧气,由得失电子数目守恒可得醋酸的质量为=0.6g,故C错误;
D.由分析可知,,电池的总反应为,故D正确;
故选D。
14.B
【分析】根据图示分析,溶液X 为食盐水,则为吸氧腐蚀,铁棒作负极,发生的电极反应式为Fe-2e-= Fe2+,铜棒作正极,发生的电极反应式为O2+2H2O+4e-=4OH-;溶液X 为稀硫酸,铁棒作负极,发生的电极反应式为Fe-2e-= Fe2+,铜棒作正极,发生的电极反应式为2H++2e-=H2。
【解析】A.根据分析可知,溶液X 为食盐水,则为吸氧腐蚀,铁棒上主要发生电化学腐蚀,故A错误;
B.根据分析可知,溶液X 为稀硫酸,铜棒上产生气泡,故B正确;
C.根据分析可知,溶液X 为食盐水或稀硫酸,铁棒都作负极,因此电子方向均由 FeCu,电子不可以在电解质溶液中移动,故C错误;
D.根据分析可知,溶液X 为食盐水或稀硫酸,铁棒上的电极反应均为:Fe-2e-= Fe2+,故D错误;
故答案选B。
15.D
【分析】由实验Ⅰ可知甲烧杯溶液在反应后生成Fe3+,电子有石墨电极流向银电极,则石墨电极为负极,银电极为正极,负极发生反应为:Fe2+-e-= Fe3+;由实验Ⅱ可知:银电极为负极,石墨电极为正极,负极发反应:Ag-e-=Ag+,而Fe3+的氧化性强于Ag+,故正极溶液中的Fe2+不参与反应,所以正极发生吸氧腐蚀。
【解析】A.若Ag+的氧化性强于Fe3+,那么Ⅰ中原电池的总反应为Ag++Fe2+= Fe3++Ag,而实验Ⅱ随着反应进行丁烧杯中也能生成Ag+,也可以构成原电池,生成Fe3+,溶液颜色会改变,但是实验Ⅱ中无明显现象,故Ⅰ中的现象是空气中的氧气氧化Fe2+导致,仅由Ⅰ中的现象不能推知Ag+的氧化性强于Fe3+,故A正确;
B.根据分析可知,Ⅱ中银电极为负极,石墨电极为正极,负极发反应:Ag-e-=Ag+,电流表指针向左偏转的原因是银发生了电化学腐蚀,故B正确;
C.Ⅱ中若将银电极换成石墨电极,石墨为惰性电极,不能失去电子,不能形成原电池,电流表指针可能不再向左偏转,故C正确;
D.对比Ⅰ、Ⅱ可知,Ⅰ中氧化了Fe2+,若是NO3-氧化了Fe2+,那么Ⅱ中的Fe2+也会被NO3-氧化,根据分析可知,Ⅱ中Fe2+没有参与反应,故D错误;
答案选D。
2021年新高考化学二轮备考选择题高频热点专项突破--专项突破12 化工流程: 这是一份2021年新高考化学二轮备考选择题高频热点专项突破--专项突破12 化工流程,共14页。试卷主要包含了以化工流程为载体,考查,以物质制备和提纯为情境,考查,控制反应条件的方法等内容,欢迎下载使用。
2021年新高考化学二轮备考选择题高频热点专项突破--专项突破08 金属及其化合物: 这是一份2021年新高考化学二轮备考选择题高频热点专项突破--专项突破08 金属及其化合物,共17页。试卷主要包含了建立起各物质转化的知识网络,下列固体质量增加的是等内容,欢迎下载使用。
2021年新高考化学二轮备考选择题高频热点专项突破--专项突破05 离子反应的应用: 这是一份2021年新高考化学二轮备考选择题高频热点专项突破--专项突破05 离子反应的应用,共15页。试卷主要包含了离子不能大量共存的原因,注意题干中常见的限制条件,离子推断常见解题思路,下列关于离子共存的说法正确的是等内容,欢迎下载使用。

