2021年新高考化学二轮备考选择题高频热点专项突破--专项突破21 电解池原理及其应用
展开2021年新高考化学二轮备考选择题高频热点特训
特训21 电解池原理及其应用
考向分析:
电解原理与技术:(1)阴、阳极的判断;(2)离子交换膜的作用
(3)溶液酸碱性的改变及副反应分析;(4)电极方程式的正误判断
金属的腐蚀与防护:(1)电化学腐蚀的原因分析;(2)金属的防护技术
(一)必备知识和方法
1.构建电解池模型,分析电解基本原理
构建如图电解CuCl2溶液模型,通过类比模型,结合氧化还原反应知识(如:化合价的变化、得失电子情况等),能迅速判断电解池的阴、阳极,弄清楚外电路中电子的移动情况和内电路中离子的移动情况,准确判断离子的放电顺序并书写电极反应式和电解总反应式,掌握电解基本原理。
2.充电(可逆)电池
锌银电池 总反应:Ag2O+Zn+H2O2Ag+Zn(OH)2
正极:Ag2O+H2O+2e-===2Ag+2OH-
负极:Zn+2OH--2e-===Zn(OH)2
阳极:2Ag+2OH--2e-===Ag2O+H2O
阴极:Zn(OH)2+2e-===Zn+2OH-
镍铁电池 总反应:NiO2+Fe+2H2OFe(OH)2+Ni(OH)2
正极:NiO2+2e-+2H2O===Ni(OH)2+2OH-
负极:Fe-2e-+2OH-===Fe(OH)2
阳极:Ni(OH)2+2OH--2e-===NiO2+2H2O
阴极:Fe(OH)2+2e-===Fe+2OH-
镍镉电池 总反应:Cd+2NiOOH+2H2OCd(OH)2+2Ni(OH)2
正极:2NiOOH+2H2O+2e-===2Ni(OH)2+2OH-
负极:Cd-2e-+2OH-===Cd(OH)2
阳极:2Ni(OH)2+2OH--2e-===2NiOOH+2H2O
阴极:Cd(OH)2+2e-===Cd+2OH-
锌铁电池 总反应:3Zn+2K2FeO4+8H2O3Zn(OH)2+2Fe(OH)3+4KOH
正极:2FeO+6e-+8H2O===2Fe(OH)3+10OH-
负极:3Zn-6e-+6OH-===3Zn(OH)2
阳极:2Fe(OH)3+10OH--6e-===2FeO+8H2O
阴极:3Zn(OH)2+6e-===3Zn+6OH-
锂离子电池 总反应:Li1-xCoO2+LixC6LiCoO2+C6(x<1)
正极Li1-xCoO2+xe-+xLi+===LiCoO2
负极:LixC6-xe-===xLi++C6
阳极:LiCoO2-xe-===Li1-xCoO2+xLi+
阴极:xLi++xe-+C6===LixC6
3.电解池中电极反应式的书写步骤
①首先注意阳极是活性材料还是惰性材料。
②分析确定溶液中所有阴阳离子并清楚放电顺序。
③根据放电顺序分析放电产物。
④根据电解质溶液的酸碱性确定电极反应式中是否有H+、OH-或H2O参与;最后配平电极反应式。
4.注意电极产物的溶解性对电极反应式的影响。
电解MgCl2溶液时的阴极反应式应为:Mg2++2H2O+2e-===Mg(OH)2↓+H2↑,而不是
2H++2e-===H2↑。
总反应离子方程式为:Mg2++2Cl-+2H2OMg(OH)2↓+Cl2↑+H2↑。
不能把电解MgCl2溶液的离子方程式写成:2Cl-+2H2O2OH-+Cl2↑+H2↑,忽视了生成难溶的Mg(OH)2。
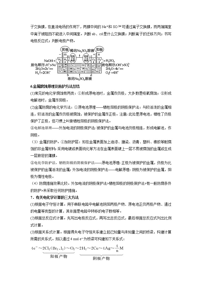
5.常见膜化学:
(1)膜的作用:阳离子交换膜只允许阳离子通过,阴离子交换膜只允许阴离子通过,质子交换膜允许质子通过而避免不同电极区域内某些离子间的反应。
(2)阴、阳离子交换膜的判断
①看清图示,是否在交换膜上标注了阴、阳离子,是否标注了电源的正、负极,是否标注了电子流向、电荷流向等,明确阴、阳离子的移动方向。
②根据原电池、电解池中阴、阳离子的移动方向,结合题意中给出的制备、电解物质等信息,找出物质生成或消耗的电极区域、确定移动的阴、阳离子,从而推知离子交换膜的种类。
例如三室式电渗析法处理含Na2SO4废水的原理如下图所示,采用惰性电极,ab、cd均为离子交换膜,在直流电场的作用下,两膜中间的Na+和SO可通过离子交换膜,而两端隔室中离子被阻挡不能进入中间隔室。判断ab、cd是什么交换膜;判断离子的迁移方向;书写电极反应式;判断电极产物。
6.金属腐蚀原理及防护方法总结
(1)常见的电化学腐蚀有两类:①形成原电池时,金属作负极,大多数是吸氧腐蚀;②形成电解池时,金属作阳极。
(2)金属防腐的电化学方法:①原电池原理——牺牲阳极的阴极保护法:与较活泼的金属相连,较活泼的金属作负极被腐蚀,被保护的金属作正极。注意:此处是原电池,牺牲了负极保护了正极,但习惯上叫做牺牲阳极的阴极保护法。
②电解池原理——外加电流的阴极保护法:被保护的金属与电池负极相连,形成电解池,作阴极。
(3)金属的防护。①加防护层:如在金属表面加上油漆、搪瓷、沥青、塑料、橡胶等耐腐蚀的非金属材料;采用电镀或表面钝化等方法在金属表面镀上一层不易被腐蚀的金属或生成一层致密的薄膜。
②电化学防护法。牺牲阳极的阴极保护法——原电池原理:正极为被保护的金属,负极为比被保护的金属活泼的金属;外加电流的阴极保护法——电解原理:阴极为被保护的金属,阳极为惰性电极。
(4)防腐措施效果比较。外加电流的阴极保护法>牺牲阳极的阴极保护法>有一般防腐条件的防护>未采取任何防护措施。
7.有关电化学计算的三大方法
(1)根据电子守恒计算。用于串联电路中电解池阴阳两极产物、原电池正负两极产物、通过的电量等类型的计算,其依据是电路中转移的电子数相等。
(2)根据总反应式计算。先写出电极反应式,再写出总反应式,最后根据总反应式列出比例式计算。
(3)根据关系式计算。根据得失电子守恒关系建立起已知量与未知量之间的桥梁,构建计算所需的关系式。如以通过4 mol e-为桥梁可构建如下关系式:
(式中M为金属,n为其离子的化合价数值)
(二)真题演练
1.[2020新课标Ⅰ]科学家近年发明了一种新型Zn−CO2水介质电池。电池示意图如图,电极为金属锌和选择性催化材料,放电时,温室气体CO2被转化为储氢物质甲酸等,为解决环境和能源问题提供了一种新途径。
下列说法错误的是( )
A.放电时,负极反应为
B.放电时,1 mol CO2转化为HCOOH,转移的电子数为2 mol
C.充电时,电池总反应为
D.充电时,正极溶液中OH−浓度升高
2.[2020新课标Ⅱ]电致变色器件可智能调控太阳光透过率,从而实现节能。下图是某电致变色器件的示意图。当通电时,Ag+注入到无色WO3薄膜中,生成AgxWO3,器件呈现蓝色,对于该变化过程,下列叙述错误的是( )
A.Ag为阳极 B.Ag+由银电极向变色层迁移
C.W元素的化合价升高 D.总反应为:WO3+xAg=AgxWO3
3.[2020浙江7月选考]电解高浓度RCOONa(羧酸钠)的NaOH溶液,在阳极RCOO-放电可得到R-R(烷烃)。下列说法不正确的是( )
A.电解总反应方程式:2RCOONa+2H2O通电R-R+2CO2↑+H2↑+2NaOH
B.RCOO-在阳极放电,发生氧化反应
C.阴极的电极反应:2H2O+2e-=2OH-+H2↑
D.电解CH3COONa、CH3CH2COONa和NaOH混合溶液可得到乙烷、丙烷和丁烷
4.[2020年山东新高考]采用惰性电极,以去离子水和氧气为原料通过电解法制备双氧水的装置如下图所示。忽略温度变化的影响,下列说法错误的是( )
A.阳极反应为
B.电解一段时间后,阳极室的pH未变
C.电解过程中,H+由a极区向b极区迁移
D.电解一段时间后,a极生成的O2与b极反应的O2等量
5.[2020天津卷]熔融钠-硫电池性能优良,是具有应用前景的储能电池。下图中的电池反应为(x=5~3,难溶于熔融硫),下列说法错误的是( )
A.Na2S4的电子式为
B.放电时正极反应为
C.Na和Na2Sx分别为电池的负极和正极
D.该电池是以为隔膜的二次电池
6.[2020江苏卷]将金属M连接在钢铁设施表面,可减缓水体中钢铁设施的腐蚀。在题图所示的情境中,下列有关说法正确的是
A.阴极的电极反应式为
B.金属M的活动性比Fe的活动性弱
C.钢铁设施表面因积累大量电子而被保护
D.钢铁设施在河水中的腐蚀速率比在海水中的快
7.[2019天津]我国科学家研制了一种新型的高比能量锌−碘溴液流电池,其工作原理示意图如下。图中贮液器可储存电解质溶液,提高电池的容量。
下列叙述不正确的是( )
A.放电时,a电极反应为
B.放电时,溶液中离子的数目增大
C.充电时,b电极每增重,溶液中有被氧化
D.充电时,a电极接外电源负极
8.[2018新课标Ⅲ]一种可充电锂-空气电池如图所示。当电池放电时,O2与Li+在多孔碳材料电极处生成Li2O2-x(x=0或1)。下列说法正确的是( )
A.放电时,多孔碳材料电极为负极
B.放电时,外电路电子由多孔碳材料电极流向锂电极
C.充电时,电解质溶液中Li+向多孔碳材料区迁移
D.充电时,电池总反应为Li2O2-x=2Li+(1-)O2
9.[2018新课标Ⅱ]我国科学家研发了一种室温下“可呼吸”的Na—CO2二次电池。将NaClO4溶于有机溶剂作为电解液,钠和负载碳纳米管的镍网分别作为电极材料,电池的总反应为:3CO2+4Na2Na2CO3+C。下列说法错误的是( )
A.放电时,ClO4-向负极移动
B.充电时释放CO2,放电时吸收CO2
C.放电时,正极反应为:3CO2+4e− =2CO32-+C
D.充电时,正极反应为:Na++e−=Na
(三)热点强化训练
1.研究金属桥墩腐蚀及防护是跨海建桥的重要课题。下列有关判断中正确的是( )
A.用装置①模拟研究时未见a上有气泡,说明铁没有被腐蚀
B.②中桥墩与外加电源正极连接能确保桥墩不被腐蚀
C.③中采用了牺牲阳极的阴极保护法保护桥墩
D.③中锌板换成性质稳定的银或铜板也能保护桥墩不被腐蚀
2.常压电化学法合成氨过程中用纳米Fe2O3做催化剂,其电解装置如图所示:熔融NaOH-KOH为电解液,Fe2O3在发生反应时生成中间体Fe。下列说法正确的是( )
A.惰性电极Ⅱ是电解池的阴极,发生氧化反应
B.产生2.24LO2时,内电路转移的OH-数为0.4NA
C.惰性电极Ⅰ的电极反应为
D.电解过程中OH-向惰性电极Ⅱ的方向移动
3.氟离子电池是一种前景广阔的新型电池,其能量密度是目前锂电池的十倍以上且不会因为过热而造成安全风险。如图是氟离子电池工作示意图,其中充电时F-从乙电极移向甲电极,下列关于该电池的说法正确的是
A.放电时,甲电极的电极反应式为Bi-3e-+3F-=BiF3
B.充电时,外加电源的正极与乙电极相连
C.放电时,乙电极电势比甲电极电势高
D.充电时,导线上每通过0.1mole-,甲电极质量增加1.9g
4.某化学兴趣小组在实验室中设计如图所示装置(a、b、c、d均为惰性电极),以去离子水和氧气为原料通过电解法制备双氧水。下列分析错误的是
A.气体X为O2,气体Y为CO2
B.一段时间后,甲装置中生成的X与消耗的X等量
C.乙装置中,d极上发生氧化反应,CO移向该电极
D.乙装置中,c极的电极反应式为:O2+4e-+2CO2=2CO
5.双极膜在电渗析中应用广泛,它是由阳离子交换膜和阴离子交换膜复合而成。双极膜内层为水层,工作时水层中的H2О解离成H+和OH-,并分别通过离子交换膜向两侧发生迁移。下图为NaBr溶液的电渗析装置示意图。
下列说法正确的是
A.出口2的产物为HBr溶液 B.出口5的产物为硫酸溶液
C.Br-可从盐室最终进入阳极液中 D.阴极电极反应式为2H++2e-=H2↑
6.研宄人员设计出新型电解池(如图),可实现水分解与糠醛(HMF)转化过程高效有机耦合,总反应为:,下列说法错误的是( )
A.发生氧化反应
B.Pt作阴极,电极反应为:
C.和中官能团种类相同
D.水分解过程和糠醛的氧化过程二者相互促进、效率高
7.科学家利用电解法在常温常压下实现合成氨,工作时阴极区的微观示意图如图,其中电解液为溶解有三氟甲磺酸锂和乙醇的惰性有机溶剂。
下列说法不正确的是( )
A.三氟甲磺酸锂是离子化合物,其作用是增强导电性
B.该装置用作催化剂的目的是降低的键能
C.选择性透过膜可允许和通过
D.阴极区生成的电极反应式为
8.我国科学家最新研发出了可充电的非水相镁—溴电池,利用Mg和C作电极,以混合醚作电解液通过多孔玻璃隔膜实现离子交换,其示意图如下,下列说法正确的是
A.放电时,Mg2+、Br-均通过多孔玻璃膜
B.放电时,正极反应为 + 2e-= 3Br-
C.充电时,电池内部的Mg2+向C电极移动
D.a接直流电源的正极可实现电能转化为化学能
9.利用电解法将CO2转化为CH4的原理如图所示。下列说法正确的是( )
A.电解过程中,H+由a极区向b极区迁移
B.电极b上反应为CO2+8HCO-8e-=CH4+CO+2H2O
C.电解过程中化学能转化为电能
D.电解时Na2SO4溶液浓度保持不变
10.2019年诺贝尔化学奖授予了锂离子电池开发的三位科学家,一种高能LiFePO4电池多应用于公共交通,结构如图所示。电池中间是聚合物的隔膜,其主要作用是在反应过程中只让Li+通过,原理如下:(1-x)LiFePO4+xFePO4+LixCnLiFePO4+nC。下列说法错误的是( )
A.充电时,阳极反应为xLi++nC+xe-=LixCn
B.充电时,当外电路中通过1mole-时,阳极质量减小7g
C.放电时,电子由负极→用电器→正极
D.放电时,Li+向正极移动
11.如图所示,某同学设计了一个燃料电池并探究氯碱工业原理和粗铜的精炼原理,其中乙装置中X为阳离子交换膜。下列有关说法正确的是( )
A.通入氧气的一极为正极,发生的电极反应为O2-4e-+2H2O=4OH-
B.乙装置中铁电极为阴极,电极反应式为Fe-2e-=Fe2+
C.反应一段时间后,乙装置中在铁电极区生成氢氧化钠
D.反应一段时间后,丙装置中硫酸铜溶液浓度保持不变
12.我国学者以单原子Fe-N-C为催化剂,在1,2-二氯乙烷电催化脱氯方面取得新进展,同时回收乙烯和对氯苯甲醚。下图所示,下列有关说法不正确的是
A.该电池在催化剂作用下实现了氯原子的转移,减少环境污染且经济价值高
B.电极a与电源正极相连
C.电极b发生电极反应:ClCH2CH2Cl-2e-=CH2=CH2+2Cl-
D.电池工作时,氯离子在阴极生成后移向阳极
13.磷酸铁锂动力电池(电池)是一种新型动力电池。电池的内部结构如图所示。中间是聚合物的隔膜,它把正极与负极隔开,可以通过而不能通过。该电池的总反应式为: (注:是单质Li附在碳电极上的一种形式)。下列关于该电池的叙述错误的是
A.放电时,在负极上失电子发生氧化反应
B.在充电时,正极中的Li+通过聚合物隔膜向负极迁移
C.放电时,正极反应式为
D.若用该电池电解精炼铜,阴极质量增重19.2kg时,则电池中通过聚合物隔膜的数目为
14.如图是利用电解池原理进行脱硫的过程,电化学膜的主要材料是碳和熔融的碳酸盐。下列说法错误的是( )
A.b电极应连接外接电源的正极
B. 阴极反应式为H2S+2e-==S2-+H2↑
C.净化气中CO2含量明显增加,是电化学膜中的碳被氧化
D.工作一段时间后,生成H2和S2的物质的量之比为2∶1
15.(双选)某单液电池如图所示,其反应原理为。下列说法错误的是( )
A.放电时,左边电极为负极
B.放电时,溶液中向右边电极移动
C.充电时,右边电极上发生的电极反应式:
D.充电时,当左边电极生成时,电解质溶液减轻2g
参考答案
真题演练
1.【答案】D
【解析】由题可知,放电时,CO2转化为HCOOH,即CO2发生还原反应,故放电时右侧电极为正极,左侧电极为负极,Zn发生氧化反应生成;充电时,右侧为阳极,H2O发生氧化反应生成O2,左侧为阴极,发生还原反应生成Zn,以此分析解答。
A.放电时,负极上Zn发生氧化反应,电极反应式为:,故A正确,不选;
B.放电时,CO2转化为HCOOH,C元素化合价降低2,则1molCO2转化为HCOOH时,转移电子数为2mol,故B正确,不选;
C.充电时,阳极上H2O转化为O2,负极上转化为Zn,电池总反应为:,故C正确,不选;
D.充电时,正极即为阳极,电极反应式为:,溶液中H+浓度增大,溶液中c(H+)•c(OH-)=KW,温度不变时,KW不变,因此溶液中OH-浓度降低,故D错误,符合题意;
答案选D。
2.【答案】C
【解析】从题干可知,当通电时,Ag+注入到无色WO3薄膜中,生成AgxWO3器件呈现蓝色,说明通电时,Ag电极有Ag+生成然后经固体电解质进入电致变色层,说明Ag电极为阳极,透明导电层时阴极,故Ag电极上发生氧化反应,电致变色层发生还原反应。
A.通电时,Ag电极有Ag+生成,故Ag电极为阳极,故A项正确;
B.通电时电致变色层变蓝色,说明有Ag+从Ag电极经固体电解质进入电致变色层,故B项正确;
C.过程中,W由WO3的+6价降低到AgxWO3中的+(6-x)价,故C项错误;
D.该电解池中阳极即Ag电极上发生的电极反应为:xAg-xe-= xAg+,而另一极阴极上发生的电极反应为:WO3+xAg++xe- = AgxWO3,故发生的总反应式为:xAg + WO3=AgxWO3,故D项正确;
答案选C。
【点睛】电解池的试题,重点要弄清楚电解的原理,阴、阳极的判断和阴、阳极上电极反应式的书写,阳极反应式+阴极反应式=总反应式,加的过程中需使得失电子数相等。
3.【答案】A
【解析】A.因为阳极RCOO-放电可得到R-R(烷烃)和产生CO2,在强碱性环境中,CO2会与OH-反应生成CO32-和H2O,故阳极的电极反应式为2RCOO--2e-+4OH-=R-R+2CO32-+2H2O,阴极上H2O电离产生的H+放电生成H2,同时生成OH-,阴极的电极反应式为2H2O+2e-=2OH-+H2↑,因而电解总反应方程式为2RCOONa+2NaOH=通电R-R+2Na2CO3+H2↑,故A说法不正确;
B.RCOO-在阳极放电,电极反应式为2RCOO--2e-+4OH-=R-R+2CO32-+2H2O, -COO-中碳元素的化合价由+3价升高为+4价,发生氧化反应,烃基-R中元素的化合价没有发生变化,故B说法正确;
C.阴极上H2O电离产生的H+放电生成H2,同时生成OH-,阴极的电极反应为2H2O+2e-=2OH-+H2↑,故C说法正确;
D.根据题中信息,由上述电解总反应方程式可以确定下列反应能够发生:2CH3COONa+2NaOH=通电CH3-CH3+2Na2CO3+H2↑,2CH3CH2COONa+2NaOH=通电CH3CH2-CH2CH3+2Na2CO3+H2↑,CH3COONa+CH3CH2COONa+2NaOH=通电CH3-CH2CH3+2Na2CO3+H2↑。因此,电解CH3COONa、CH3CH2COONa和NaOH 的混合溶液可得到乙烷、丙烷和丁烷,D说法正确。
答案为A。
4.【答案】D
【解析】a极析出氧气,氧元素的化合价升高,做电解池的阳极,b极通入氧气,生成过氧化氢,氧元素的化合价降低,被还原,做电解池的阴极。
A.依据分析a极是阳极,属于放氧生酸性型的电解,所以阳极的反应式是2H2O-4e-=4H++O2↑,故A正确,但不符合题意;
B.电解时阳极产生氢离子,氢离子是阳离子,通过质子交换膜移向阴极,所以电解一段时间后,阳极室的pH值不变,故B正确,但不符合题意;
C.有B的分析可知,C正确,但不符合题意;
D.电解时,阳极的反应为:2H2O-4e-=4H++O2↑,阴极的反应为:O2+2e-+2H+=H2O2,总反应为:O2+2H2O=2H2O2,要消耗氧气,即是a极生成的氧气小于b极消耗的氧气,故D错误,符合题意;
故选:D。
5.【答案】C
【解析】根据电池反应:可知,放电时,钠作负极,发生氧化反应,电极反应为:Na-e-= Na+,硫作正极,发生还原反应,电极反应为,据此分析。
A.Na2S4属于离子化合物,4个硫原子间形成三对共用电子对,电子式为,故A正确;
B.放电时发生的是原电池反应,正极发生还原反应,电极反应为:,故B正确;
C.放电时,Na为电池的负极,正极为硫单质,故C错误;
D.放电时,该电池是以钠作负极,硫作正极的原电池,充电时,是电解池,为隔膜,起到电解质溶液的作用,该电池为二次电池,故D正确;
答案选C。
6.【答案】C
【解析】该装置为原电池原理的金属防护措施,为牺牲阳极的阴极保护法,金属M作负极,钢铁设备作正极,据此分析解答。
A.阴极的钢铁设施实际作原电池的正极,正极金属被保护不失电子,故A错误;
B.阳极金属M实际为原电池装置的负极,电子流出,原电池中负极金属比正极活泼,因此M活动性比Fe的活动性强,故B错误;
C.金属M失电子,电子经导线流入钢铁设备,从而使钢铁设施表面积累大量电子,自身金属不再失电子从而被保护,故C正确;
D.海水中的离子浓度大于河水中的离子浓度,离子浓度越大,溶液的导电性越强,因此钢铁设施在海水中的腐蚀速率比在河水中快,故D错误;故选:C。
7.【答案】D
【解析】放电时,Zn是负极,负极反应式为Zn−2e− ═Zn2+,正极反应式为I2Br− +2e− =2I− +Br− ,充电时,阳极反应式为Br− +2I− −2e− =I2Br− 、阴极反应式为Zn2++2e− =Zn,只有阳离子能穿过交换膜,阴离子不能穿过交换膜,据此分析解答。
A、放电时,a电极为正极,碘得电子变成碘离子,正极反应式为I2Br− +2e− =2I− +Br− ,故A正确;
B、放电时,正极反应式为I2Br− +2e− =2I− +Br− ,溶液中离子数目增大,故B正确;
C、充电时,b电极反应式为Zn2++2e− =Zn,每增加0.65g,转移0.02mol电子,阳极反应式为Br− +2I− −2e− =I2Br− ,有0.02molI− 失电子被氧化,故C正确;
D、充电时,a是阳极,应与外电源的正极相连,故D错误;故选D。
【点睛】本题考查化学电源新型电池,会根据电极上发生的反应判断正负极是解本题关键,会正确书写电极反应式,易错选项是B,正极反应式为I2Br− +2e− =2I− +Br− ,溶液中离子数目增大。
8.【答案】D
【解析】本题考查的是电池的基本构造和原理,应该先根据题目叙述和对应的示意图,判断出电池的正负极,再根据正负极的反应要求进行电极反应方程式的书写。
A.题目叙述为:放电时,O2与Li+在多孔碳电极处反应,说明电池内,Li+向多孔碳电极移动,因为阳离子移向正极,所以多孔碳电极为正极,选项A错误。
B.因为多孔碳电极为正极,外电路电子应该由锂电极流向多孔碳电极(由负极流向正极),选项B错误。
C.充电和放电时电池中离子的移动方向应该相反,放电时,Li+向多孔碳电极移动,充电时向锂电极移动,选项C错误。
D.根据图示和上述分析,电池的正极反应应该是O2与Li+得电子转化为Li2O2-X,电池的负极反应应该是单质Li失电子转化为Li+,所以总反应为:2Li + (1-)O2 = Li2O2-X,充电的反应与放电的反应相反,所以为Li2O2-x = 2Li + (1-)O2,选项D正确。
点睛:本题是比较典型的可充电电池问题。对于此类问题,还可以直接判断反应的氧化剂和还原剂,进而判断出电池的正负极。本题明显是空气中的氧气得电子,所以通氧气的为正极,单质锂就一定为负极。放电时的电池反应,逆向反应就是充电的电池反应,注意:放电的负极,充电时应该为阴极;放电的正极充电时应该为阳极。
9.【答案】D
【解析】原电池中负极发生失去电子的氧化反应,正极发生得到电子的还原反应,阳离子向正极移动,阴离子向负极移动,充电可以看作是放电的逆反应,据此解答。A.放电时是原电池,阴离子ClO4-向负极移动,A正确;B.电池的总反应为3CO2+4Na2Na2CO3+C,因此充电时释放CO2,放电时吸收CO2,B正确;C.放电时是原电池,正极是二氧化碳得到电子转化为碳,反应为:3CO2+4e−=2CO32-+C,C正确;D.充电时是电解,正极与电源的正极相连,作阳极,发生失去电子的氧化反应,反应为2CO32-+C-4e−=3CO2,D错误。答案选D。
强化训练
1.C
【解析】A项、图①是吸氧腐蚀,a极上O2被还原生成OH-,而Fe是负极发生氧化反应生成Fe2+,Fe被腐蚀,故A项错误;
B项、金属作电解池的阴极被保护,而桥墩与外加电源正极相连则作阳极,被氧化腐蚀,故B错误;
C项、Zn比Fe活泼,Zn失电子被氧化,Fe被保护,③中采用了牺牲阳极的阴极保护法保护桥墩,故C正确;
D项、Ag或Cu的活泼性没有Fe强,Fe失电子而被腐蚀,故D错误。
所以选C
2.D
【分析】根据图象可知,电极Ⅱ生成氧气,故发生氧化反应为阳极,则电极Ⅰ为阴极,说明纳米Fe2O3在电极上先被还原成Fe,之后Fe与N2和H2O(g)反应生成NH3和Fe2O3。
【解析】A.根据分析可知电极Ⅱ为阳极,失电子发生氧化反应,A错误;
B.温度和压强未知,无法确定2.24LO2的物质的量,则无法确定转移电子数,B错误;
C.根据分析可知惰性电极Ⅰ上Fe2O3被还原生成Fe,电极反应为Fe2O3+3H2O+6e-=2Fe+6OH-,C错误;
D.电解池中阴离子向阳极移动,即向惰性电极Ⅱ的方向移动,D正确;
综上所述答案为D。
3.D
【分析】充电时F-从乙电极流向甲电极,则充电时,甲电极为电解池的阳极,电极反应式为Bi+3F- -3e-═BiF3,乙电极为阴极,反应式为MgF2+2e-═Mg+2F-,又充电时,电解池的阳极、阴极与原电池的正极、负极对应,所以放电时,乙电极为负极,Mg失去电子结合F-生成MgF2,电极反应式为Mg+2F--2e-═MgF2,甲为正极,正极上BiF3+3e-═Bi+3F-,据此解答。
【解析】A.放电时,甲为正极,正极上BiF3+3e-═Bi+3F-,A错误;
B.充电时,外加电源的正极与正极甲电极相连,B错误;
C.放电时,乙电极为负极,甲为正极,所以乙电极电势比甲电极低,C错误;
D.充电时,甲电极为阳极,电极反应式为Bi+3F- -3e-═BiF3,所以导线上每通过0.1mol e-,增加0.1molF-,则甲电极质量增加0.1mol×19g/mol=1.9g,D正确;
故答案为:D。
4.B
【分析】由图可知,装置乙为燃料电池,通入氧气的c极为燃料电池的正极,在二氧化碳作用下,氧气在正极得到电子发生还原反应生成碳酸根,通入甲烷的d极为负极,在熔融碳酸盐的作用下,甲烷在负极失去电子发生氧化反应生成二氧化碳和水;装置甲为电解池,与d极相连的a极为电解池的阴极,酸性条件下氧气在阴极得到电子发生还原反应生成过氧化氢,与c极相连的b极为阳极,酸性条件下,水在阳极失去电子发生氧化反应生成氧气。
【解析】A.由分析可知,甲池中的X为氧气,乙池中的Y为二氧化碳,故A正确;
B.由分析可知,若电路中通过4amol电子,由得失电子数目守恒可知,阴极上消耗2amol氧气,阳极上生成amol氧气,生成氧气的量和消耗氧气的量不相等,故B错误;
C.阴离子碳酸根向负极移动,由分析可知,乙装置中,通入甲烷的d极为负极,d极上发生氧化反应,碳酸根离子向d极移动,故C正确;
D.由分析可知,乙装置中,通入氧气的c极为燃料电池的正极,在二氧化碳作用下,氧气在正极得到电子发生还原反应生成碳酸根,电极反应式为O2+4e-+2CO2=2CO,故D正确;
故选B。
5.D
【解析】A. 电解时, 溶液中的阳离子向阴极移动,阴离子向阳极移动,溶液中的Na+向阴极移动,与双极膜提供的氢氧根离子结合,出口2的产物为NaOH溶液,A错误;
B. 电解时, 溶液中的阳离子向阴极移动,阴离子向阳极移动,溶液中的Br-向阳极移动,与双极膜提供的氢离子结合,故出口4的产物为HBr溶液,钠离子不能通过双极膜,故出口5不是硫酸,B错误;
C. 结合选项B,Br-不会从盐室最终进入阳极液中,C错误;
D. 电解池阴极处,发生的反应是物质得到电子被还原,发生还原反应,水解离成H+和OH−,则在阴极处发生的反应为2H++2e-=H2↑,D正确;
答案选D。
6.C
【解析】A.中属于去氢加氧的反应,因此发生氧化反应,A正确;
B.Pt电极产生氢气,说明氢离子放电,因此作阴极,电极反应为:,B正确;
C.和中官能团种类不相同,前者含有羟基、醚键、醛基和碳碳双键,后者含有羧基、醚键和碳碳双键,C错误;
D.根据题干信息可判断水分解过程和糠醛的氧化过程二者相互促进、效率高,D正确;
答案选C。
7.B
【解析】A. 锂是活泼金属,易失去电子,形成锂离子,则三氟甲磺酸锂是离子化合物,从阴极反应看,三氟甲磺酸锂并未参与反应,其作用是增强导电性,A正确;
B. 该装置用作催化剂,目的是降低反应的活化能,不能降低的键能,B错误
C. 从图中可以看出,选择性透过膜可允许和通过,防止水分子进入装置,C正确;
D. 由图可知,氮气与乙醇得电子生成氨气,则阴极区生成的电极反应式为,D正确;
故选B。
8.B
【分析】由图分析可知:放电时相当于原电池工作,负极失电子发生氧化反应,即负极Mg-2e - =Mg2+,原电池中阳离子向正极移动;充电时相当于电解池工作原理,阳极发生氧化反应,即b连接直流电源的正极,发生3Br- -2e- =Br3-反应,a连接直流电源的负故,发生还原反应,据此分析解答。
【解析】A.放电时,相当于原电池原理,电池内部Mg2+向正极移动,即向C电极移动,而Br-在正极一侧,不会通过多孔玻璃膜,故A错误;
B.放电时,相当于原电池工作,碳电极为正极,得电子发生还原反应,即 + 2e-= 3Br-,故B正确;
C.充电时,相当于电解池工作原理,C极区发生氧化反应,3Br- -2e- =Br3-,电池内部的Mg2+向Mg电极移动,故C错误;
D.根据图分析可知:充电时相当于电解池工作原理,阳极发生氧化反应,故b连接直流电源的正极,a连接直流电源的负故,发生还原反应,故D错误;
故答案:B。
9.A
【分析】通过电解法可知此电池为电解池,由a极生成O2可以判断出a极为阳极,则b为阴极。阳离子向阴极流动,a极上反应为4OH-―4e-=2H2O+O2,电极b上反应为CO2+8HCO+8e-=CH4+8CO+2H2O。电解时OH-比更容易失去电子在阳极生成O2,所以电解Na2SO4溶液的实质是电解水,溶液中的水发生消耗,所以Na2SO4溶液的浓度是增大的。
【解析】A.由a极生成O2可以判断出a极为阳极,b为阴极,阳离子向阴极流动。则H+由a极区向b极区迁移正确,故A正确;
B. 电极方程式配平发生错误,电极b上反应应为CO2+8HCO+8e-=CH4+8CO+2H2O,故B错误;
C.通过电解法可知此电池为电解池,所以电解过程中是电能转化为化学能,故C错误;
D.电解时OH-比更容易失去电子,所以电解Na2SO4溶液的实质是电解水,溶液中的水发生消耗,所以Na2SO4溶液的浓度是增大的,故D错误;
故选A。
10.A
【解析】A. 充电时,该装置为电解池,左边为阳极,右边为阴极,阴极得电子,电极反应为xLi++nC+xe-=LixCn,故A错误;
B. 充电时,当外电路中通过1mole-时,有1molLi参加反应,阳极质量减小7g,故B正确;
C. 放电时,该装置为原电池,在原电池中,电子由负极→用电器→正极,故C正确;
D. 放电时,该装置为原电池,在原电池中,阳离子向正极移动,即Li+向正极移动,故D正确;
故选A。
11.C
【分析】根据装置的特点,甲装置为燃料电池,乙、丙装置为电解池,通甲醚的一极为负极,通氧气的一极为正极,根据电解原理,Fe电极为阴极,石墨为阳极,精铜为阴极,粗铜为阳极,据此分析;
【解析】A.甲装置为燃料电池,通氧气一极为正极,电解质为KOH,发生电极反应式为O2+4e-+2H2O=4OH-,故A错误;
B.通甲醚的一极为负极,即Fe电极为阴极,电极反应式为2H++2e-=H2↑或2H2O+2e-=H2↑+2OH-,故B错误;
C.根据B选项分析,X为阳离子交换膜,允许Na+通过,反应一段时间后,乙装置中铁电极区生成NaOH,故C正确;
D.根据上述分析,精铜作阴极,电极反应式Cu2++2e-=Cu,粗铜作阳极,电极反应式为Cu-2e-=Cu2+,但粗铜中含有比Cu活泼的金属,这些金属先失电子,使CuSO4溶液的浓度减小,故D错误;
答案为C。
12.C
【解析】A.该电池在催化剂作用下将苯甲醚转化为对氯苯甲醚,同时将1,2-二氯乙烷转化为乙烯,实现了氯原子的转移,减少环境污染且经济价值高,选项A正确;
B.电极a苯甲醚转化为对氯苯甲醚,发生失电子的氧化反应,为电解池的阳极,与电源正极相连,选项B正确;
C.电极b上1,2-二氯乙烷得电子产生乙烯和氯离子,发生的电极反应式为:ClCH2CH2Cl+2e-=CH2=CH2+2Cl-,选项C不正确;
D. 电池工作时,氯离子在阴极生成后移向电解池的阳极,选项D正确;
答案选C。
13.D
【解析】A.电池放电时,在负极上,失电子转化为Li+和C6,发生氧化反应,A正确;
B.在充电时,正极连接电源正极变为阳极,发生氧化反应,Li+通过聚合物隔膜向阴极(放电时是负极)迁移,B正确;
C.放电时,正极Li1-xFePO4得电子产物与Li+结合生成LiFePO4,发生还原反应,电极反应式为,C正确;
D.若用该电池电解精炼铜,阴极质量增重19.2kg时,则生成铜的物质的量为300mol,电子转移600mol,所以,电池中通过聚合物隔膜的数目为600NA,D错误;
故选D。
14.C
【解析】A.b电极硫离子反应生成S2,失去电子,为阳极,应连接外接电源的正极,A正确,不符合题意;
B.a为阴极,是硫化氢反应生成氢气和硫离子,阴极反应式为H2S+2e-=S2-+H2↑,B正确,不符合题意;
C.净化气中CO2含量明显增加,不是电化学膜中的碳被氧化,整个体系中并没有可氧化碳的物质,是来自于熔融的碳酸盐的分解,C错误,符合题意;
D.每个氢气对应2个电子,每个S2对应4个电子,所以生成的氢气和S2的比例为2:1,D正确,不符合题意;
故选C。
15.CD
【解析】A.由图示分析可知,放电时左边电极发生氧化反应,为电池的负极,故A正确;
B.由A分析可知,放电时左边为电池的负极,右边则为电池的正极,工作时阳离子向正极移动,即氢离子向右边电极移动,故B正确;
C.充电时左边电极为阴极,发生还原反应,即;右边电极为阳极,发生氧化反应,即,故C错误;
D.由反应可知,充电时,当左边电极生成时,电解质溶液中会减少2molHCl,则减少的质量为73g,故D错误。
故选CD。
2021年新高考化学二轮备考选择题高频热点专项突破--专项突破12 化工流程: 这是一份2021年新高考化学二轮备考选择题高频热点专项突破--专项突破12 化工流程,共14页。试卷主要包含了以化工流程为载体,考查,以物质制备和提纯为情境,考查,控制反应条件的方法等内容,欢迎下载使用。
2021年新高考化学二轮备考选择题高频热点专项突破--专项突破08 金属及其化合物: 这是一份2021年新高考化学二轮备考选择题高频热点专项突破--专项突破08 金属及其化合物,共17页。试卷主要包含了建立起各物质转化的知识网络,下列固体质量增加的是等内容,欢迎下载使用。
2021年新高考化学二轮备考选择题高频热点专项突破--专项突破05 离子反应的应用: 这是一份2021年新高考化学二轮备考选择题高频热点专项突破--专项突破05 离子反应的应用,共15页。试卷主要包含了离子不能大量共存的原因,注意题干中常见的限制条件,离子推断常见解题思路,下列关于离子共存的说法正确的是等内容,欢迎下载使用。

