高中化学人教版 (新课标)选修5 有机化学基础第一章 认识有机化合物第二节 有机化合物的结构特点导学案
展开1.通过有机物中碳原子的成键特点,了解有机物存在异构现象是有机物种类繁多的原因之一;
2.掌握同分异构现象的含义,能判断简单有机物的同分异构体,初步学会同分异构体的书写。
【要点梳理】
要点一、有机化合物中碳原子的成键特点
【高清课堂:有机化合物的结构特点#有机物的成键特点】
1.碳元素位于第二周期ⅣA族,碳原子的最外层有4个电子,很难得到或失去电子,通常以共用电子对的形式与其他原子形成共价键,达到最外层8个电子的稳定结构。
说明:根据成键两原子间共用电子的对数,可将共价键分为单键、双键和三键。即成键两原子间共用一对电子的共价键称为单键,共用两对电子的共价键称为双键,共用三对电子的共价键称为三键。
2.由于碳原子的成键特点,在有机物分子中,碳原子总是形成4个共价键,每个碳原子不仅能与氢原子或其他原子(如氧、氯、氮、硫等)形成4个共价键,而且碳原子之间可以形成单键(C—C)、双键(C=C)、三键(C≡C)。多个碳原子可以相互结合成长短不一的碳链,碳链也可以带有支链,还可以结合成碳环,碳链与碳环也可以相互结合,因此,含有原子种类相同,每种原子数目也相同的分子,其原子可能具有多种不同的结合方式,形成具有不同结构的分子。
说明:(1)在有机物分子中,碳原子仅以单键与其他原子形成4个共价键,这样的碳原子称为饱和碳原子,当碳原子以双键或三键与其他原子成键时,这样的碳原子称为不饱和碳原子。
(2)同种元素的原子间形成的共价键称为非极性键,不同种元素的原子间形成的共价键称为极性键。共价键的极性强弱与两个成键原子所属元素的电负性差值大小有关,电负性差值越大,键的极性就越强。
3.表示有机物的组成与结构的几种图式。
特别提示:(1)写结构简式时,同一碳原子上的相同原子或原子团可以合并,碳链上直接相邻且相同的原子团亦可以合并,如有机物也可写成(CH3)3C(CH2)2CH3。
(2)有机物的结构简式只能表示有机物中各原子的连接方式.并不能反映有机物的真实结构。其实有机物的碳链是锯齿形而不是直线形的。
要点二、有机化合物的同分异构现象
【高清课堂:有机化合物的结构特点#同分异构现象】
1.化合物具有相同的分子式,但具有不同的结构的现象叫同分异构现象,具有同分异构现象的化合物互为同分异构体。
2.两化合物互为同分异构体的必备条件有二:
(1)两化合物的分子式应相同。
(2)两化合物的结构应不同(如碳链骨架不同、官能团的位置不同、官能团的种类不同等)。
3.中学阶段必须掌握的异构方式有三种,即碳链异构、位置异构和官能团异构。
常见同分异构现象及形成途径
4.此外有机物还具有立体异构现象。常见的立体异构有顺反异构和对映异构。
(1)顺反异构。
当有机物分子中含有碳碳双键且每个双键碳原子所连的另外两个原子或基团不同时,就存在顺反异构现象。如2-丁烯存在顺反异构体。
(2)对映异构。
当有机物分子中的饱和碳原子连接着4个不同的原子或原子团时。就可能存在对映异构现象。
CH3—CH—COOH
OH
如乳酸( )有如下两种对映异构体:
5.同分异构体的书写技巧。
(1)书写同分异构体时,必须遵循“价键数守恒”原则,即在有机物分子中,碳原子的价键数为4,氢原子的价键数为1,氧原子的价键数为2,等等。
(2)熟练掌握碳原子数小于7的烷烃和碳原子数小于5的烷基的异构体数目,这对同分异构体的辨认与书写十分重要。
即CH4、C2H6、C3H8、—CH3、—C2H5仅有1种结构;C4H10,—C3H7有2种结构;—C4H9有4种结构(这也是高考中的热门烃基);C5H12、C6H14、C7H16则依次有3种、5种、9种结构。
(3)熟练掌握官能团异构的有机物的类别。
①烯烃和环烷烃:通式CnH2n(n≥3)
②二烯烃、炔烃、环烯烃:通式CnH2n-2(n≥4)
③苯及苯的同系物与多烯烃:通式CnH2n-6(n≥6)
④饱和一元醇与饱和一元醚:通式CnH2n+2O(n≥2)
⑤饱和一元醛、饱和一元酮、烯醇:通式CnH2nO(n≥3)
⑥饱和一元羧酸、饱和一元酯、羟基醛:通式CnH2nO2(n≥2)
⑦酚、芳香醇、芳香醚:通式CnH2n-6O(n>6)
⑧葡萄糖与果糖;蔗糖与麦芽糖
NH2
⑨氨基酸R—CH—COOH与硝基化合物R—CH2CH2NO2
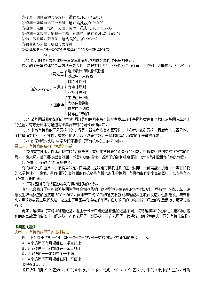
(4)烷烃的同分异构体的书写是其他有机物的同分异构体书写的基础。
选择最长的碳链作主链
找出中心对称线
对称性原则
有序性原则
互补性原则
主链由长到短
支链由整到散
位置由心到边
排布由邻到间
两注意
三原则
四顺序
减碳对称法
烷烃的同分异构体的书写方法一般采用“减碳对称法”,可概括为“两注意、三原则、四顺序”。图示如下:
(5)苯的同系物或苯的衍生物的同分异构体的书写可综合考虑苯环上基团的类别和个数以及基团在苯环上的位置,有序分析即可迅速写出其含苯环的同分异构体来。
(6)书写有机物的同分异构体的步骤是:首先考虑官能团异构,其次考虑碳链异构,最后考虑位置异构,同时遵循对称性、互补性、有序性原则,即可以无重复、无遗漏地写出所有的同分异构体来。
(7)如无特别说明,中学阶段不要求书写有机物的立体异构体。
要点三、有机物的结构与性质的关系
“结构决定性质,性质反映结构”,这是学习有机化学时要特别关注的问题,根据有机物的结构推测它的性质,一般来说,首先要找出官能团,然后从键的极性、碳原子的饱和程度等进一步分析并推测有机物的性质。
1.官能团与有机物性质的关系。
有机物的性质由其分子结构来决定,而官能团是决定有机物性质的主要因素。一种官能团决定了一类有机物的化学特性。一般地,具有相同的官能团的有机物具有相似的化学性质,有机物含有多个官能团时,也应具有多个官能团的性质。
2.不同基团间的相互影响与有机物性质的关系。
有机化合物分子中的邻近基团间往往会相互影响,这种影响会使有机化合物表现出一些特性。例如,苯与硝酸发生取代反应的温度是50℃~60℃,而甲苯在约30℃的温度下就能与硝酸发生取代反应。也就是说,与苯相比,甲苯较易发生取代反应。这是由于甲基具有推电子作用,它对苯环的影响使得苯环上的某些氢原子更容易被取代。
再如,醇和酚的官能团都是羟基,但由于分子中与羟基相连的烃基不同,使得醇和酚的化学性质也不同;醛和酮的官能团均含羰基,醛羰基上连有氢原子、酮羰基上不连氢原子,使得醛、酮成为两类不同的有机化合物。
【典型例题】
类型一:有机物碳原子的成键特点
例1 下列关于CH3—CH=CH—C≡C—CF3分子结构的叙述中正确的是( )。
A.6个碳原子有可能都在一条直线上
B.6个碳原子不可能都在一条直线上
C.6个碳原子一定都在同一平面上
D.6个碳原子不可能都在同一平面上
【答案】B、C
【解析】根据(1)乙烯分子中的6个原子共平面。键角120°;(2)乙炔分子中的4个原子共直线,键角180°,可推知题给有机物的碳链骨架结构如下:
由上面的碳链骨架结构很容易看出:题给有机物分子中的6个碳原子不可能都在一条直线上,而是一定都在同一平面上。
【总结升华】应以已知的有机分子结构为基础,从其氢原子被别的基团取代后的伸展情况来分析。
举一反三:
【变式1】某烃的结构简式为
分子中处于四面体结构中心的碳原子数为a,一定在同一平面内的碳原子数为b,一定在同一直线上的碳原子数为c,则a、b、c依次为( )。
A.4、5、3 B.4、6、3 C.2、4、5 D.4、4、6
【答案】B
例2 大多数有机物分子里的碳原子与碳原子之间或碳原子与其他原子之间相结合的化学键是( )。
A.只有极性键 B.只有非极性键 C.有极性键和非极性键 D.只有离子键
【答案】C
【解析】因碳原子最外层有4个电子,在有机物分子中,碳原子与碳原子之间或碳原子与其他原子之间形成的都是共价键。其中碳原子与碳原子之间以非极性键相结合,碳原子与其他原子之间以极性键相结合。
【总结升华】在有机物中。碳原子与其他原子构成的化学键均为共价键,是极性键。
举一反三:
【变式1】某有机物的结构简式为
回答下列问题:
(1)写出其分子式:________。
(2)其中含有________个不饱和碳原子,分子中有________个双键。
(3)分子中的极性键有________(写出2种即可)。
(4)分子中的饱和碳原子有________个,一定与苯环处于同一平面的碳原子有________个。
(5)分子中C—C=O键角约为________,H—C≡C键角约为________。
【答案】(1)C16H16O5 (2)12 3 (3)碳氧键、碳氢键、氢氧键(任写2种)
(4)4 4 (5)120° 180°
类型二:同分异构体的辨认与书写
例3 结构不同的二甲基氯苯的数目有( )。
A.4种 B.5种 C.6种 D.7种
【答案】C
【解析】本题可采用“有序分析法”解答。
先分析两个甲基在苯环上的异构情况,可得三种结构:
再分析上述3种结构中苯环上加上一个氯原子后的异构情况:
(1)可得2种同分异构体;(2)可得3种同分异构体;(3)可得1种同分异构体。
因此结论是二甲基氯苯有6种不同的结构(即同分异构体)。
—COOH
—R
举一反三:
—COOH
—COOH
【变式1】烷基取代苯 可以被KMnO4酸性溶液氧化生成 ,但若烷基R中直接与苯环连接的碳原子没有C—H键,则不容易被氧化得到 。现有分子式是C11H16的一烷基取代苯,已知它可以被氧化为 的同分异构体有7种,其中的3种是:
—CH2CH(CH3)CH2CH3
—CH2CH2CH2CH2CH3
—CH(CH3)CH2CH2CH3
, , ,
请写出其他的4种结构简式:________、________、________、________。
【答案】
例4 人们使用四百万只象鼻虫和它们的215磅粪物,历经30多年时间弄清了象鼻虫的四种信息素的组成,它们的结构可表示如下(括号内表示④的结构简式):
以上四种信息素中互为同分异构体的是( )。
A.①和② B.①和③ C.③和④ D.②和④
【答案】C
【解析】由所给结构可知①中含11个碳原子,一个C=C键,一个环状结构和一个C=O键;②中含10个碳原子,一个C=C键,一个环状结构和一个C=O键;③中含11个碳原子,一个C=键和一个—OH及一个环状结构;④中含11个碳原子,其中一个C=C键,一个—OH和一个环状结构。可见①和②、②和④因碳原子数不等而不是同分异构体;①和③相差2个氢原子,也不是同分异构体;③和④组成相同,但结构不同,故为同分异构体。
【总结升华】本题提供的4种有机物的结构均不同,要判断其是否互为同分异构体,实际只需判定其分子式是否相同,方法有:(1)既可以判断其分子中某种原子数是否相等,(2)也可以将键线式换成结构简式后再分析。
举一反三:
【变式1】无机物之间、无机物与有机物之间也存在着同分异构体,下列各组物质中。两者互为同分异构体的是( )。
①CuSO4·5H2O和CuSO4·3H2O ②NH4CNO和CO(NH2)2
CH3—CH—CH2—CH2—CH3和CH3—CH—CH2—CH2
CH3
CH3
CH2—COOH
NH2
③CH3CH2NO2和 ④
A.①②③ B.②③ C.②③④ D.①②④
【答案】B
类型三:有机物的结构与性质的关系
例5 苯环上原有的取代基对苯环上再导入另外取代基的位置有一定的影响。其规律是:
(1)苯环上新导入的取代基的位置主要决定于原有取代基的性质;
(2)可以把原有取代基分为两类:
①原取代基使新导入的取代基进入苯环的邻、对位,如—OH、—CH3(或烃基)、—Cl、—Br、等;
②原取代基使新导入的取代基进入苯环的间位,如—NO2、—SO3H、—CHO等。
现有如下变化,反应过程中每步只能引进一个新的取代基。
请写出其中一些物质的结构简式:
A________,B________,C________,D________,E________。
【答案】(D、E可互换)
【解析】本题着重考查了考生对信息的处理能力,结合课本知识不难做出答案。分析图中变化可得:A为;由信息知,与Br2的反应。Br原子应引入硝基的间位。故B为;而 与Br2在铁粉作用下生成,再与浓硫酸、浓硝酸发生硝化反应时,由信息知,—NO2应引入溴原子的邻、对位,C为邻位,,而再发生溴代反应时,受—Br、—NO2两种取代基的影响,故D、E应分别为和(即一个在原溴原子的邻位,一个在原溴原子的对位,且在—NO2的间位)。
举一反三:
【变式1】在甲苯中,加入少量酸性KMnO4溶液,振荡后溶液褪色,甲苯被氧化为苯甲酸( ),正确的解释是( )。
A.甲苯分子中碳原子数比苯分子中碳原子数多
B.甲苯分子中苯环受侧链影响而易被氧化
C.甲苯分子中侧链受苯环影响而易被氧化
D.由于苯环和侧链的相互影响,使苯环和侧链同时被氧化
【答案】C种类
实例
含义
应用范围
化学式
CH4、C2H2
(甲烷)(乙炔)
用元素符号表示物质分子组成的式子。可反映出一个分子中原子的种类和数目
多用于研究分子晶体
最简式
(实验式)
乙烷最简式为CH3,C6H12O6的最简式为CH2O
①表示物质组成的各元素原子最简整数比的式子②由最简式可求最简式量
①有共同组成的物质②离子化合物、原子晶体常用它表示组成
电子式
用小黑点等记号代替电子,表示原子最外层电子成键情况的式子
多用于表示离子型、共价型的物质
结构式
①具有化学式所能表示的意义,能反映物质的结构②表示分子中原子的结合或排列顺序的式子,但不表示空间构型
①多用于研究有机物的性质②能反映有机物的结构,有机反应常用结构式表示
结构简式
(示性式)
CH3—CH3
(乙烷)
结构式的简便写法,着重突出结构特点(官能团)
同“结构式”①
球棍模型
小球表示原子,短棍表示价键
用于表示分子的空间结构(立体形状)
比例模型
用不同体积的小球表示不同原子的大小
用于表示分子中各原子的相对大小和结合顺序
异构方式
形成途径
示例
碳链异构
碳链骨架不同而产生的异构
CH3—CH—CH3
CH3
CH3CH2CH2CH3与
位置异构
官能团位置不同而产生的异构
CH2=CHCH2CH3与CH3—CH=CH—CH3
官能团异构
官能团种类不同而产生的异构
CH3—C—CH3
O
CH3CH2CHO与
化学选修5 有机化学基础第四章 生命中的基础有机化学物质第二节 糖类学案: 这是一份化学选修5 有机化学基础第四章 生命中的基础有机化学物质第二节 糖类学案,共5页。学案主要包含了学习目标,要点梳理,高清课堂:糖类#糖类,典型例题,思路点拨,总结升华等内容,欢迎下载使用。
2021学年第一节 油脂导学案: 这是一份2021学年第一节 油脂导学案,共5页。学案主要包含了学习目标,要点梳理,高清课堂:油脂#油脂,典型例题,思路点拨,总结升华等内容,欢迎下载使用。
人教版 (新课标)选修5 有机化学基础第二节 醛学案: 这是一份人教版 (新课标)选修5 有机化学基础第二节 醛学案,共7页。学案主要包含了学习目标,要点梳理,典型例题,思路点拨,总结升华等内容,欢迎下载使用。

