小学数学人教版二年级下册用2~6的乘法口诀求商第3课时教学设计及反思
展开教科书P23例3,完成教科书P24“练习五”第1、2题。
▶教学目标
1.结合具体情境,用所学的除法知识解决有关平均分的实际问题。
2.体会两种平均分活动的内在联系,理解数量之间的关系。
3.经历完整的解决问题的过程,培养学生解决问题的能力,逐步发展学生的数学思维能力。
▶教学重点
分析数量关系列除法算式,并用乘法口诀求商解决实际问题。
▶教学难点
分析理解除法中的数量关系。
▶教学准备
课件、小圆片15个。
▶教学过程
一、复习旧知识,直接引入新课
课件出示有关等分和包含的复习题,让学生完成并回顾这两种平均分的活动。
师:说一说这是哪两种平均分的活动。
【学情预设】第一个问题是12个竹笋,每份分4个,可以分成几份。第二个问题是12个竹笋,平均分成3份,每份分几个。
师:今天我们要学的知识也与“平均分”有关,但加大了难度,希望同学们能来挑战一下!(板书课题:解决问题)
【设计意图】学生在前面已经学过平均分和用除法去表示平均分的过程与结果。通过复习旧知识,为用除法解决问题提供认识准备。
二、合作探究,解决问题
1.课件出示教科书P23例3左图。
(1)阅读与理解。
师:从问题情境中你知道了什么?题中给出的已知条件是什么?所求问题是什么?
◎教学笔记
【学情预设】15只蚕宝宝,平均放到3个纸盒里是已知条件,每个纸盒放几只是所求问题。学生可能会出现断断续续的回答,或者直接把题目再读一遍的情况。
【设计意图】让学生经历解决问题的全过程,首先就要从分析题意出发,完整的表达能力训练是很有必要的。多次用自己的语言完整表达题目所说内容,旨在明白题目意图,才能进行下一步的分析。
(2)分析与解答。
师:求每个纸盒放几只,我们用什么方法解决比较好呢?
【学情预设】学生在汇报的过程中方法可能多种多样,有的用学具摆一摆,有的用画一画、分一分的方式得出结果,教师在评价时要给予肯定。
【教学提示】
从文字到图形,让学生感受图形比文字更直观。
教师巡视,寻找合适的案例。
【设计意图】前面的平均分过程是根据要求去画图,再根据画图得到平均分的过程和结果,紧接着可以用除法算式表示。这一环节设置在学生对题目进行简单分析后,很自然引出矛盾所在,文字并不好观察出问题所在,能不能选择更直观的方式来表达,从而引出画图。
师:现在请同学们用画一画的方法来解决这个问题。
给学生一定的时间去画图。时间到后,没画完的也停笔,一起来分析。
师:同学们是怎样通过画一画来解决这个问题的呢?
【学情预设】在画的过程中,会有学生直接画纸盒,画蚕宝宝。还有学生用画15个圆形表示蚕宝宝,再来画纸盒。或者其他一系列不同的画法。
根据学生的表达,不断地更新示意图,引导学生往线段图上发展,体会优化。
师:说一说,你怎么没画完呢?
【学情预设】蚕宝宝和纸盒太难画了,我很好奇,其他同学怎么画这么快呀?
师:谁来帮帮他?
【学情预设】我把蚕宝宝用圆圈代替,再来画纸盒就快一些了。但是我也没画完。
师:还有什么更好的办法吗?
【学情预设】我用长方形代替纸盒,画3个长方形就可以了。
师:画15个圆圈还好,如果数量多了,我们画圆圈也很麻烦,可以用什么代替呢?
【学情预设】直接写数字。
通过生生互动,课件逐步呈现线段图的过程。
【设计意图】学生会用文字表达,但对线段图很陌生。引导生生互动,突破难点,让学生体会线段图是对题意经过分析后得到的最简单直观的表达方法。通过对学情的充分预设,让学生明白,画图是一种辅助解决问题的思维方式,小数量可以通过直接思考,但以后数据越来越大,画图会更好。
【学情预设】还有一种情况,学生直接画15个圆圈,每5个为一份,直接呈现了结果。这时候就追问:“你觉得这些都是已知的?那问题呢?”“哦,这幅图只能表示结果,不能表示过程。”“如果数量较大,是不是还可以直接得出结果呢?”“我们还是应该先分析信息,再思考解决问题的过程。”
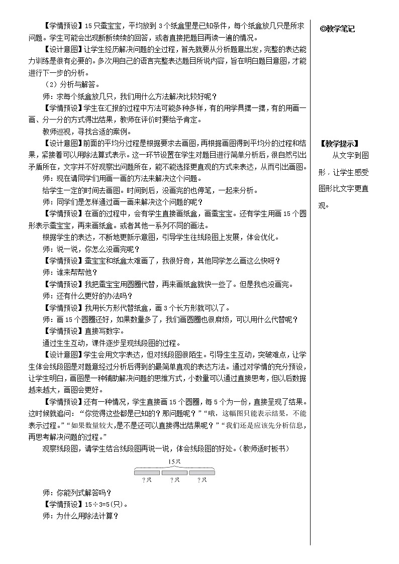
观察线段图,请学生结合线段图再说一说,体会线段图的好处。(教师适时板书)
师:你能列式解答吗?
【学情预设】15÷3=5(只)。
师:为什么用除法计算?
◎教学笔记
【学情预设】从图中可以很明显地看出是平均分。因为是平均分,求每个纸盒放几只,就是求每份是几。所以用除法计算。
师:请你说一说15、3、5分别指什么。(多指几名学生回答)
【学情预设】15表示一共有15只蚕宝宝,3表示有3个纸盒,5表示每个纸盒放5只蚕宝宝。这个除法算式的意思就是,把15只蚕宝宝平均放到3个纸盒里,每个盒子里有5只蚕宝宝。
师:计算15÷3=( )时,同学们想的是哪句乘法口诀呢?
【教学提示】
组根据除法的意义解决问题,第二小题可适当放手。
【学情预设】大部分学生能答出:三五十五。
师:看来同学们对于用乘法口诀求商掌握得很好啊!
(3)回顾与反思。
师:同学们,关于这个问题,我们的解答正确吗?可以怎么验证呢?
【学情预设】引导学生从头到尾再思考一遍。倒过来想一想,3个纸盒,每个纸盒里放5只蚕宝宝,一共就是15只蚕宝宝,与题意相符,所以我们的解答是正确的。
【设计意图】这一环节呈现了将结果作为条件回到原情境中,并用乘法进行了检验,进一步体现了除法的含义。教学中通过学生解答后的回顾与反思,渗透用乘法检验除法的方法。
2.课件出示教科书P23例3右图。
(1)阅读与理解。
师:请大家画一画,并在图中标明已知的和要求的内容。
【学情预设】用一条长的线段表示15只蚕宝宝,在长的线段中截取一段表示5只蚕宝宝,剩下的标为问号部分。还有一种情况是在上面画一个大括号,表示15只蚕宝宝,画一个小长方形表示纸盒,长方形里面写5只,后面写问号。
师:读读题,已知哪些信息?问题是什么?
【学情预设】已知条件:15只蚕宝宝,每个纸盒放5只。问题:要用几个纸盒?
(2)分析与解答。
师:我们用图形把它们表示出来。(教师适时板书)
边引导学生模仿左图边画新图形。
师:你能列式解答吗?
【学情预设】15÷5=3(个)。
师:为什么用除法计算?
【学情预设】从图中可以很明显地看出是平均分。求要用几个纸盒,就是求15里有几个5,所以用除法计算。可以用除法算式表达平均分的过程和结果。
◎教学笔记
师:请你说一说15、5、3分别指什么。(多指几名学生回答)
【学情预设】15表示一共有15只蚕宝宝,5表示每个纸盒里有5只蚕宝宝,3表示要用3个纸盒。这个除法算式的意思就是,有15只蚕宝宝,每个纸盒放5只蚕宝宝,要用3个纸盒。
【设计意图】有对题目的分析以及对画示意图的学习过程,学生会试着去模仿上图来表示,学生已经有一定的经验了。此环节会比之前加快速度。但在对问题的表达上还有所欠缺,几盒到底该怎么表示,学生会不明白问号该打在哪里。引导学生理解题意,明白示意图的用法。图形是比文字更直观的一种表达形式,更方便观察理解。所以,围绕文字描述去画图,是最根本,而且更加简洁、精练的方法。
(3)回顾与反思。
师:我们的解答正确吗?可以怎么验证?
【学情预设】从头到尾再思考一遍。倒过来想一想,每个纸盒里放5只蚕宝宝,3个纸盒一共就是15只蚕宝宝,与题意相符,所以我们的解答是正确的。
三、抽象归纳与总结,对比获得数量关系
师:比较上面两道题,你能发现什么不同的地方和相同的地方?
小组讨论,然后汇报交流。
【学情预设】相同点:都是平均分活动,都用除法计算;计算时都用到口诀“三五十五”。
不同点:左题是已知总只数、要分的盒数,求每盒的只数。右题是已知总只数、每盒的只数,求能分成几盒。
师:这是典型的平均分的两种情况,所以在解决问题时,碰到这两种情况,我们都可以用除法来解决。我们在之前除法的学习中,已经有所了解。我们能不能用式子把平均分的这两种情况表达出来呢?
师生归纳总结并板书解决平均分的问题的方法:总数÷份数=每份数;总数÷每份数=份数。
【设计意图】分析两种类型的除法问题之后,学生已经对这两种不同的除法问题有了进一步的认识。通过对比、归纳、总结,有助于学生对本节课重难点进行理解。让学生比较两个问题的异同,目的在于加深学生对平均分以及除法含义的理解,从具体情境出发,分析已知和未知,逐步推广到抽象的概念,结合乘法和除法的意义,引导学生进行抽象概念的总结归纳,形成相应的数学模型。
四、巩固提升,深入理解
1.独立完成教科书P24“练习五”第1题。
师:说一说,左题你是怎么完成的?
【学情预设】这一题已经给我们画好了图,结合题意,观察这幅图,我们可以看出左题是平均分中的包含活动,也就是要看12里面有几个6,可以选择用除法表达平均分的过程和结果。12÷6,然后想乘法口诀求商,(二)六十二,所以12÷6=2(个)。
师:12、6、2分别指的是什么?
【学情预设】12指的是一共有12筒茶叶,6指的是每个盒子放6筒,2指的是要用2个盒子。
引导学生优化解题过程。一步步从画圈圈代替,到画简洁直观的图,观察图,理解题意,发现是平均分,所以选择用除法。在求平均分的结果时,引导学生用乘法口诀来求商。注意提醒学生完整、简洁、有条理地表达。
师:谁听懂了,谁能完整地说一说?并说一说,右题你是怎么完成的?
【学情预设】这一题也已经画好图,结合题意,观察这幅图,我们可以很明显地看出这
◎教学笔记
是平均分中的等分活动,也就是看12能分成2个几,可以选择用除法表达平均分的过程。12÷2,然后想乘法口诀求商,二(六)十二,所以12÷2=6(筒)。
师:12、2、6分别指的是什么?
与左题思路相同。引导学生完整、简洁、有条理地表达。
2.独立完成教科书P24“练习五”第2题。
先依据题目画图,再说说各自的判断,根据分析的结果,解决这个问题。
请学生完整表达解题思路。
五、课堂小结
师:这节课你学到了什么?有什么新的收获?
▶板书设计
▶教学反思
本节课有前面学习平均分的意义、除法的初步认识和用2~6的乘法口诀求商的基础。学生对这一内容很熟悉,感觉很容易完成教学中布置的任务。可是当深入理解、表达时,学生却容易迷糊、错乱,导致不能用图形或语言很好地表达自己的想法,所以要引导学生有条理地表达、说明,把乱成一团的知识点串联起来,让学生在碰到新的问题时,能很好地联想到实用的方法来解决当前所遇到的困难,让学生无时无刻不体会到优化的思想。
▶作业设计
一、插花。
参考答案
一、1.除 18÷3=6 2. 6 除 18÷6=3
小学人教版2 表内除法(一)用2~6的乘法口诀求商第2课时教学设计: 这是一份小学人教版2 表内除法(一)用2~6的乘法口诀求商第2课时教学设计,共4页。
人教版二年级下册2 表内除法(一)用2~6的乘法口诀求商教学设计: 这是一份人教版二年级下册2 表内除法(一)用2~6的乘法口诀求商教学设计,共4页。教案主要包含了教学内容,教学目标,教学重点,教学难点,教学过程等内容,欢迎下载使用。
小学数学人教版二年级下册用2~6的乘法口诀求商精品第3课时教案: 这是一份小学数学人教版二年级下册用2~6的乘法口诀求商精品第3课时教案,共8页。教案主要包含了教材分析,学情分析,教学目标,教学策略及资源准备,教学过程,教学反思等内容,欢迎下载使用。

