人教版九年级上册课题3 元素同步达标检测题
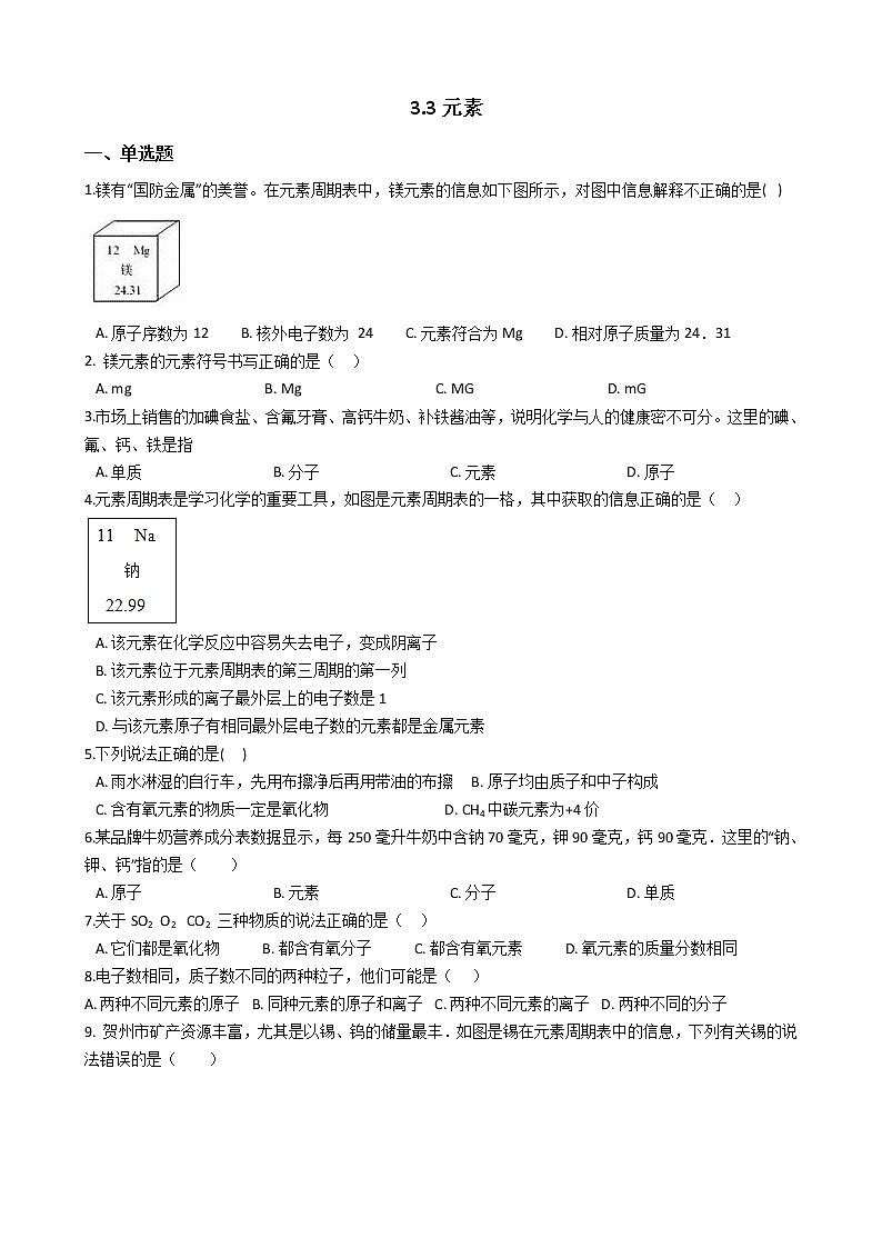
展开1.镁有“国防金属”的美誉。在元素周期表中,镁元素的信息如下图所示,对图中信息解释不正确的是( )
A. 原子序数为12 B. 核外电子数为 24 C. 元素符合为Mg D. 相对原子质量为24.31
2. 镁元素的元素符号书写正确的是( )
A. mg B. Mg C. MG D. mG
3.市场上销售的加碘食盐、含氟牙膏、高钙牛奶、补铁酱油等,说明化学与人的健康密不可分。这里的碘、氟、钙、铁是指
A. 单质 B. 分子 C. 元素 D. 原子
4.元素周期表是学习化学的重要工具,如图是元素周期表的一格,其中获取的信息正确的是( )
A. 该元素在化学反应中容易失去电子,变成阴离子
B. 该元素位于元素周期表的第三周期的第一列
C. 该元素形成的离子最外层上的电子数是1
D. 与该元素原子有相同最外层电子数的元素都是金属元素
5.下列说法正确的是( )
A. 雨水淋湿的自行车,先用布擦净后再用带油的布擦 B. 原子均由质子和中子构成
C. 含有氧元素的物质一定是氧化物 D. CH4中碳元素为+4价
6.某品牌牛奶营养成分表数据显示,每250毫升牛奶中含钠70毫克,钾90毫克,钙90毫克.这里的“钠、钾、钙”指的是( )
A. 原子 B. 元素 C. 分子 D. 单质
7.关于SO2 O2 CO2 三种物质的说法正确的是( )
A. 它们都是氧化物 B. 都含有氧分子 C. 都含有氧元素 D. 氧元素的质量分数相同
8.电子数相同,质子数不同的两种粒子,他们可能是( )
A. 两种不同元素的原子 B. 同种元素的原子和离子 C. 两种不同元素的离子 D. 两种不同的分子
9. 贺州市矿产资源丰富,尤其是以锡、钨的储量最丰.如图是锡在元素周期表中的信息,下列有关锡的说法错误的是( )
A. 属于金属元素 B. 原子的核外电子数是50
C. 原子的核内中子数是50 D. 相对原子质量为118.7
10. 我省澄迈县盛产“富硒地瓜”.如图是硒元素在周期表中的部分信息.下列有关说法正确的是( )
A. 硒元素属于金属元素 B. 硒元素的相对原子质量为78.9%
C. 硒原子核内有78个质子 D. 硒元素的原子序数为34
二、填空题
11.能直接成物质的微粒有________、________ 、________ .
12.保持氧化汞化学性质的最小粒子是________ ,保持汞的化学性质的最小粒子是________ 。
13.学习化学要使用化学符号,请你写出下面的符号或者名称:
三、解答题
14.我们周围的物质世界是由100多种元素组成的,为了便于研究元素的的性质和用途,科学家根据元素的原子结构和性质,把它们科学有序的排列起来,这样就得到了元素周期表。元素周期表共有多少个周期和多少个族?同一个周期什么相同?
四、综合题
15.用化学用语填空
(1)2个氢原子________;
(2)2个氧分子________;
(3)碳酸镁________;
(4)+3价的铝元素 ________;
(5)3个钠离子________;
(6)2个硫酸根离子________.
16.如图是钠元素在元素周期表中的信息,请根据信息回答下列问题:
(1)钠元素属于________ (选填“金属”或“非金属”)元素;
(2)由钠原子结构可以知道,其原子核外有________个电子层,在化学反应中钠原子容易________ (填“得到”或“失去”)最外层电子,形成________(填微粒符号)
(3)若某种钠原子的相对原子量为23,则该钠原子含有的中子数目是________。
答案解析部分
一、单选题
1.【答案】 B
2.【答案】B
3.【答案】 C
4.【答案】 B
5.【答案】 A
6.【答案】 B
7.【答案】C
8.【答案】C
9.【答案】 C
10.【答案】D
二、填空题
11.【答案】分子;原子;离子
12.【答案】 HgO ; Hg
13.【答案】铜;汞;铝;Cl;Na
三、解答题
14.【答案】7个周期;16个族;核外电子层数相同
四、综合题
15.【答案】(1)2H
(2)2O2
(3)MgCO3
(4)
(5)3Na+
(6)2SO42-
16.【答案】(1)金属
(2)3;失去;Na+
(3)12 名称
________
氯
________
________
钠
符号
Cu
________
Hg
Al
________
鲁教版九年级上册第四节 元素巩固练习: 这是一份鲁教版九年级上册第四节 元素巩固练习,共7页。试卷主要包含了单选题,填空题,解答题,综合题等内容,欢迎下载使用。
初中化学第四节 元素同步测试题: 这是一份初中化学第四节 元素同步测试题,共7页。试卷主要包含了单选题,填空题,综合题等内容,欢迎下载使用。
初中化学鲁教版九年级上册第四节 元素测试题: 这是一份初中化学鲁教版九年级上册第四节 元素测试题,共5页。试卷主要包含了下列说法不正确的是,下列说法正确的是,元素观是化学的重要观念之一,下面有关元素的叙述正确的是,下列说法中正确的是,下列属于非金属元素的是等内容,欢迎下载使用。

