化学人教版课题3 元素优秀第2课时随堂练习题
展开备课笔记
课堂拓展:
随着原子序数的递增,原子最外层上的电子数由1递增到8(或2),达到稀有气体原子的相对稳定结构,然后又重新出现原子最外层电子数从1递增到8的变化规律,这种呈规律性的变化就是“元素周期表”名称的来源。
备课笔记
小组问题讨论:
元素周期表中,每格左上角的数字(原子序数)在数值上等于什么数?(原子序数=核电荷数=核内质子数=原子核外电子数)
备课笔记
要点提示:
每一周期开头都是金属元素(第一周期除外),靠近尾部的是非金属元素,结尾是稀有气体元素,这正是“周期性”的具体体现。
备课笔记
方法点拨:
从元素周期表中可以获取很多信息,直接获取的信息有:原子序数、元素符号、元素名称、相对原子质量;还可以根据原子序数推断原子的核电荷数、质子数和核外电子数;根据元素名称的偏旁判断元素的分类,还可以看出元素的周期性变化规律等。
布置作业:完成本课时对应练习,并提醒学生预习下一节的内容。
课题
第元素周期表
课型
新授课
教学目标
知识目标
初步认识元素周期表,知道它是学习和研究化学的工具,能根据原子序数,在元素周期表中找到指定元素和有关该元素的一些其他信息。
能力目标
通过展示元素周期表,让学生进一步了解元素的有关知识,并能根据原子序数在元素周期表中找到指定元素和有关该元素的一些其他的信息。
素养目标
使学生感受到元素在人类发展中的重要作用,感受到化学学科的实践价值。
教学重点
元素周期表的认识。
教学难点
利用元素周期表查取一些简单信息。
课前预习
1.元素周期表共有7个横行,18个纵行,每一个横行叫做一个周期,每一个纵行叫做一个族。
2.元素周期表按元素原子核电荷数递增的顺序给元素编的序号,叫做原子序数。元素的原子序数与原子的核电荷数在数值上相同。
新课导入
超市中的商品成千上万种,为了便于顾客选购,必须将商品分门别类、有序地摆放。同样组成物质的一百多种元素,为了便于研究元素的性质和用途,也需将它们按其内在规律排列。那么这一百多种元素是按怎样的规律排列的呢?
进
行
新
课
知识点一、素周期表
[简介]许多化学家致力于元素周期表的排列,尤其是俄国化学家门捷列夫。他在前人工作的基础上,提出了独到的见解,为元素周期表的完成作出了巨大的贡献,因此被称为“一代科学勋臣”。我们现在就来学习有关元素周期表的知识。
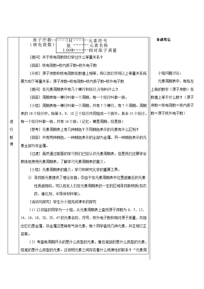
[提问]元素周期表中每一格所含有的信息有哪些?
[回答]在元素周期表中,每一种元素均占据一格,对于每一格,均包含元素的原子序数、元素符号、元素名称、相对原子质量等内容。
进
行
新
课
[提问]关于核电荷数我们学过什么等量关系?
[回答]核电荷数=核内质子数=核外电子数
[分析]原子序数和核电荷数在数值上相等,所以我们可将以上等量关系拓展为如下等量关系:原子序数=核电荷数=核内质子数=核外电子数
[提问]在元素周期表中有几个横行和纵行,分别叫什么?
[回答]周期表每一横行叫做一个周期,每一个纵行叫做一族。
[小结]周期表每一横行叫做一个周期,共有7个横行,有7个周期。周期表的18个纵行中,除第8、9、10三个纵行共同组成一个族外,其余15个纵行,每一个纵行叫做一族,共有16个族。(记忆:横是周期,纵是族)
[思考]元素周期表上有几种颜色?不同颜色表示的元素有什么区别?
[回答]共有两种颜色,一种颜色表示的全部为金属,另一种颜色表示的元素全部为非金属。
[过渡]虽然通过前面的学习我们已经认识元素周期表,但是我们还要学会熟练地使用元素周期表,了解学习元素周期表的意义。
[小结]元素周期表的意义:学习和研究化学的重要工具。
寻找新元素提供了理论依据。②由于在元素周期表中位置越靠近的元素性质越相似,可以启发人们在元素周期表的一定的区域寻找新物质(如农药、催化剂、半导体材料等)。
[活动与探究]学生分小组完成课本的探究
(1)以邻座的同学为一小组,从元素周期表上查找原子序数为6、7、12、14、16、18、20、29、47的元素名称、符号、核外电子数和相对原子质量,并指出它们是金属、非金属还是稀有气体元素,每个同学查找几种元素,并互相订正答案。
(2)考查每周期开头的是什么类型的元素,靠近尾部的是什么类型的元素,结尾的是什么类型的元素。这说明元素之间存在着什么规律性的联系?“元素周
进
行
新
课
期表”这个名称与这个规律有没有关系?
[活动(1)]①6号元素为碳,符号C,核外电子数6,相对原子质量12,为非金属元素(以下顺序相同)。②7号:氮,N,7,14,非金属。③12号:镁,Mg,12,24,金属。④14号:硅,Si,14,28,非金属。⑤16号:硫,S,16,32,非金属。⑥18号:氩,Ar,18,39.95,稀有气体。⑦20号:钙,Ca,20,40,金属。⑧29号:铜,Cu,29,63.5,金属。⑨47号:银,Ag,47,108,金属。
[活动(2)]除第一周期外,每周期开头为金属元素,靠近尾部是非金属元素,结尾是稀有气体元素。这说明元素之间随着原子序数的递增,元素的性质出现了周期性的变化。“元素周期表”的名称与这一规律有关。
教
学
板
书
课题3 元素 第2课时 元素周期表
元素周期表
(1)每一格:包含元素的原子序数、元素符号、元素名称、相对原子质量等内容。
(2)周期表每一横行叫做一个周期,每一纵行叫做一个族。
(3)原子序数=核电荷数=核内质子数=核外电子数
课堂
小结
今天我们认识了一种非常重要的化学工具——元素周期表。通过元素周期表,我们可以获得许多化学知识,知道原子序数=核电荷数=核内质子数=核外电子数。
教
材
习
题
解
答
练习与应用(P65)
2.选择题
(5)稀土元素是一类有重要用途的资源。铈(Ce)是一种常见的稀土元素,下列有关说法中错误的是(B)
A.铈的原子序数是58 B.铈属于非金属元素
C.铈原子中的质子数为58 D.铈的相对原子质量是140.1
教
材
习
题
解
答
6.查阅元素周期表,写出原子序数为20、26和53的元素名称和符号。举例说明生活中与它们有关的事例。
解:原子序数为20的元素为钙,元素符号为Ca;原子序数为26的元素为铁,元素符号为Fe;原子序数为53的元素为碘,元素符号为I。生活中与它们有关的事件略。
难
题
解
答
例1元素周期表,是学习和研究化学的工具。下图是钙元素的相关信息。
请回答:钙元素属于_______(填“金属”或“非金属”)元素,相对原子质量为_______,其元素的原子在化学变化中容易______(填“得到”或“失去”)电子形成离子,离子符号为_______,它与氯元素形成化合物的化学式为_____。
【解析】钙元素属于金属元素,由图可知钙元素的相对原子质量为40.08,钙原子的原子结构示意图可知钙原子的最外层电子数为2,在化学变化中容易失去电子形成阳离子,离子符号为Ca2+,它与氯元素形成化合物的化学式为CaCl2。
【答案】金属 40.08 失去 Ca2+ CaCl2
例2 元素周期表是学习和研究化学的重要工具,试根据图示回答相应问题:
(1)图甲是铯元素在元素周期表中的信息,则铯元素属于_____(填“金属”或“非金属”)元素,该元素原子的核外电子数为_____。
(2)图乙为元素周期表的一部分,X、Y、Z代表三种不同元素,以下______判断正确。
A.原子序数Z>Y
B.核外电子数:X=Y
C.Y和Z处于同一周期
【解析】(1)金属元素一般都带有“钅”字旁,所以铯元素属于金属元素;又因为在原子内,质子数等于核外电子数,所以铯元素原子的核外电子数为55。(2)根据元素周期律:同一周期原子的原子序数从左到右逐渐增加。所以原子序数:Z>Y,故A说法正确;根据不同种元素之间的本质区别是质子数不同,X、Y不是同种元素,所以质子数不相等,即电子数不相等,故B说法错误;根据元素周期律:同一横行的元素属于同一周期,所以Y和Z同周期,故C说法正确。
【答案】(1)金属55(2)AC
教学反思
根据元素周期表中每格包含的信息,可以确定元素的原子序数、元素符号、元素名称、元素的种类及元素的相对原子质量。通过活动激发学生的学习兴趣,提高学习效率。掌握元素周期表的使用方法,并培养学生的阅读理解能力。
教学过程中老师的疑问:
教师点评和总结:
化学课题1 分子和原子精品当堂检测题: 这是一份化学<a href="/hx/tb_c76877_t7/?tag_id=28" target="_blank">课题1 分子和原子精品当堂检测题</a>,共9页。试卷主要包含了分子和原子的本质区别是等内容,欢迎下载使用。
人教版九年级上册课题3 制取氧气精品精练: 这是一份人教版九年级上册<a href="/hx/tb_c9845_t7/?tag_id=28" target="_blank">课题3 制取氧气精品精练</a>,共8页。试卷主要包含了气体发生装置的选择依据,气体收集装置的选择依据,认识分解反应,分解反应等内容,欢迎下载使用。
初中化学人教版九年级上册课题2 氧气精品同步测试题: 这是一份初中化学人教版九年级上册<a href="/hx/tb_c9844_t7/?tag_id=28" target="_blank">课题2 氧气精品同步测试题</a>,共7页。试卷主要包含了知道氧气的物理性质,掌握氧气的化学性质等内容,欢迎下载使用。

