高中物理人教版 (新课标)选修32 动量守恒定律(一)动量和动量定理教案设计
展开动量和动量定理
复习精要
[P3.]一、动量概念及其理解
(1)定义:物体的质量及其运动速度的乘积称为该物体的动量p=mv
(2)特征: ①动量是状态量,它与某一时刻相关;
②动量是矢量,其方向与物体运动速度的方向相同。
(3)意义:速度从运动学角度量化了机械运动的状态,动量则从动力学角度量化了机械运动的状态。
[P4.]二、冲量概念及其理解
(1)定义:某个力与其作用时间的乘积称为该力的冲量I=F△t
(2)特征: ①冲量是过程量,它与某一段时间相关;
②冲量是矢量,对于恒力的冲量来说,其方向就是该力的方向。
(3)意义:冲量是力对时间的累积效应。对于质量确定的物体来说,合外力决定着其速度将变多快;合外力的冲量将决定着其速度将变多少。对于质量不确定的物体来说,合外力决定着其动量将变多快;合外力的冲量将决定着其动量将变多少。
[P5.]三、关于冲量的计算
(1)恒力的冲量计算
恒力的冲量可直接根据定义式来计算,即用恒力F乘以其作用时间△t而得。
(2)方向恒定的变力的冲量计算。
如力F的方向恒定,而大小随时间变化的情况
如图—1所示,则该力在时间△t=t2-t1内的冲量大小在数值上就等于图11—1中阴影部分的“面积”。
(3)一般变力的冲量计算
在中学物理中,一般变力的冲量通常是借助于动量定理来计算的。
(4)合力的冲量计算
几个力的合力的冲量计算,既可以先算出各个分力的冲量后再求矢量和,又可以先算各个分力的合力再算合力的冲量。
[P6.]四、动量定理
(1)表述:物体所受合外力的冲量等于物体动量的变化
I=ΔP
∑F·Δt = mv′- mv = Δp
(2)导出:动量定理实际上是在牛顿第二定律的基础上导出的,由牛顿第二定律
F=ma
两端同乘合外力F的作用时间△t,即可得
F△t=ma△t=m(v-v0)=mv-mv0
[7P.](3)动量定理的意义:
①动量定理表明冲量是使物体动量发生变化的原因,冲量是物体动量变化的量度。这里所说的冲量必须是物体所受的合外力的冲量。
②动量定理给出了冲量(过程量)和动量变化(状态量)间的互求关系。
③实际上现代物理学把力定义为物体动量的变化率:
∑ F=Δp/Δt (这也是牛顿第二定律的动量形式)
④动量定理的表达式是矢量式。在一维的情况下,各个矢量必须以同一个规定的方向决定其正负。
[P8.](4) 动量定理的特点:
①矢量性:合外力的冲量∑F·Δt与动量的变化量Δp均为矢量,规定正方向后,在一条直线上矢量运算变为代数运算;
②相等性:物体在时间Δt 内物体所受合外力的冲量等于物体在这段时间Δt 内动量的变化量;因而可以互求。
③独立性:某方向的冲量只改变该方向上物体的动量;
④广泛性:动量定理不仅适用于恒力,而且也适用于随时间而变化的力.对于变力,动量定理中的力F应理解为变力在作用时间内的平均值;不仅适用于单个物体,而且也适用于物体系统。
[P9.](5)利用动量定理解题的步骤:
①明确研究对象和研究过程。研究对象可以是一个物体,也可以是质点组。如果研究过程中的各个阶段物体的受力情况不同,要分别计算它们的冲量,并求它们的矢量和。
②进行受力分析。研究对象以外的物体施给研究对象的力为外力。所有外力之和为合外力。研究对象内部的相互作用力不影响系统的总动量,不包括在内。
③规定正方向。由于力、冲量、速度、动量都是矢量,所以列式前要先规定一个正方向,和这个方向一致的矢量为正,反之为负.
④写出确定研究对象的初、末动量和合外力的冲量(或各个外力的冲量的矢量和)。
注意要把v1和v2换成相对于同一惯性参照系的速度);
⑤根据动量定理列式求解 ΣFt=mv2–mv1
[P10.]07学年度广东省重点中学12月月考3.质量为m的钢球自高处落下,以速率v1碰地,竖直向上弹回,碰掸时间极短,离地的速率为v2。在碰撞过程中,地面对钢球冲量的方向和大小为( D )
A、向下,m(v1-v2) B、向下,m(v1+v2)
C、向上,m(v1-v2) D、向上,m(v1+v2)
[P11.]07届广东惠州市第二次调研考试2.一辆空车和一辆满载货物的同型号的汽车,在同一路面上以相同的速度向同一方向行驶.紧急刹车后(即车轮不滚动只滑动)那么 (C D )
A.货车由于惯性大,滑行距离较大 B.货车由于受的摩擦力较大,滑行距离较小
C.两辆车滑行的距离相同 D.两辆车滑行的时间相同
[P12.]07年1月北京市崇文区期末统一练习4.一个质量为0.3kg的小球,在光滑水平面上以6m/s的速度垂直撞到墙上,碰撞后小球沿相反方向运动,反弹后的速度大小为4m/s。则碰撞前后墙对小球的冲量大小I及碰撞过程中墙对小球做的功W分别为( A )
A.I= 3kg·m/s W = -3J B.I= 0.6kg·m/s W = -3J
C.I= 3kg·m/s W = 7.8J D.I= 0.6kg·m/s W = 3J
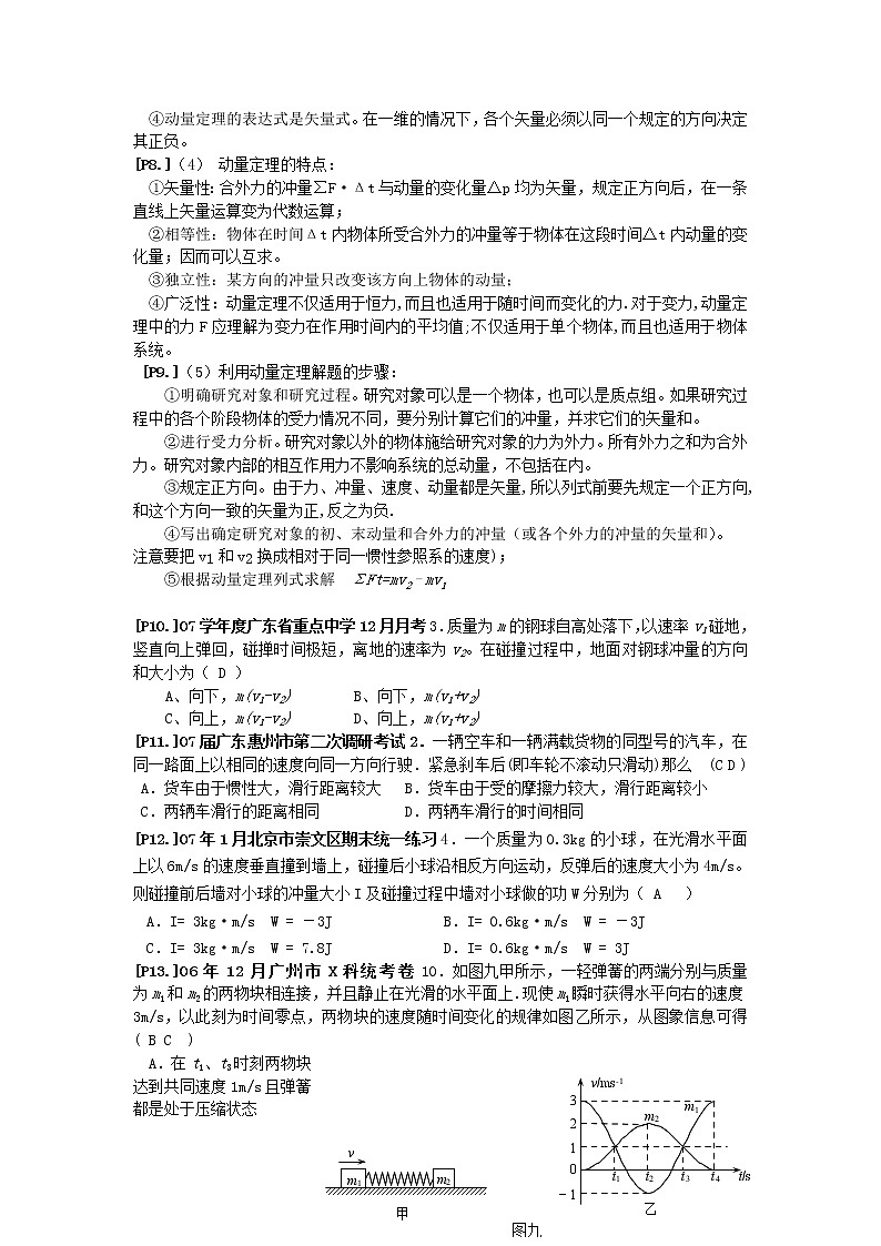
[P13.]06年12月广州市X科统考卷10.如图九甲所示,一轻弹簧的两端分别与质量为m1和m2的两物块相连接,并且静止在光滑的水平面上.现使m1瞬时获得水平向右的速度3m/s,以此刻为时间零点,两物块的速度随时间变化的规律如图乙所示,从图象信息可得 ( B C )
A.在t1、t3时刻两物块达到共同速度1m/s且弹簧都是处于压缩状态
B.从t3到t4时刻弹簧由伸长状态逐渐恢复原长
C.两物体的质量之比为m1∶m2 = 1∶2
D.在t2时刻两物体的动量之比为P1∶P2 =1∶2
[P14.]07学年度广东省重点中学12月月考14.(14分)一质量为m的小球,以初速度v0沿水平方向射出,恰好垂直地射到一倾角为30°的固定斜面上,并立即反方向弹回。已知反弹速度的大小是入射速度大小的,求在碰撞中斜面对小球的冲量大小
解.小球在碰撞斜面前做平抛运动.设刚要碰撞斜面时小球速度为v由题意,v的方向与竖直线的夹角为30°,且水平分量仍为0,如右图.由此得=20 ①
碰撞过程中,小球速度由变为反向的碰撞时间极短,
可不计重力的冲量,由动量定理,斜面对小球的冲量为
②
由①、②得 ③
[P15.]07年1月苏州市教学调研测试4.如图所示,一个下面装有轮子的贮气瓶停放在光滑的水平地面上,顶端与竖直墙壁接触.现打开尾端阀门,气体往外喷出,设喷口面积为S,气体密度为 ,气体往外喷出的速度为v,则气体刚喷出时钢瓶顶端对竖直墙的作用力大小是( D )
A.S B.
C. D.2S
[P16.]2007年理综重庆卷17.为估算池中睡莲叶面承受雨滴撞击产生的平均压强,小明在雨天将一圆柱形水杯置于露台,测得1小时内杯中水上升了45 mm.查询得知,当时雨滴竖直下落速度约为12 m/s.据此估算该压强约为(设雨滴撞击睡莲后无反弹,不计雨滴重力,雨水的密度为1×103 kg/m3) ( A )
A.0.15 Pa B.0.54 Pa
C.1.5 Pa D.5.4 Pa
[P17.]2007年全国卷Ⅱ16.如图所示,PQS是固定于竖直平面内的光滑的圆周轨道,圆心O在S的正上方。在O、P两点各有一质量为m的小物块a和b,从同时刻开始,a自由下落,b沿圆弧下滑。以下说法正确的是( A )
A. a比b先到达S,它们在S点的动量不相等
B. a与b先到达S,它们在S点的动量不相
C. a比b先到达S,它们在S点的动量相等
D. b比a先到达S,它们在S点的动量相等
解:a做自由落体运动,ta=,
b做变速圆周运动,当摆角很小时可视为振动处理,tc===,
当摆角不是很小时,可以推知,时间tb不会比tc小,所以ta<tb;
根据机械能守恒得知,a、b到达S的速度大小相等,但方向不同,动量mv大小相等,但方向不同,故A选项正确。
[P18.]2007年高考理综Ⅰ卷18.如图所示,在倾角为300的足够长的斜面上有一质量为m的物体,它受到沿斜面方向的力F的作用。力F可按图(a)、(b)(c)、(d)所示的四种方式随时间变化(图中纵坐标是F与mg的比值,力沿斜面向上为正)。
已知此物体在t=0时速度为零,若用v1、v2 、v3 、v4分别表示上述四种受力情况下物体在3秒末的速率,则这四个速率中最大的是( C )
A、v1 B、v2 C、v3 D、v4
解析:选向下为正方向,由动量定理分别得到
对于A图: mv1=0.5mg×2 -0.5mg ×1 +0.5mg ×3 = 2mg
对于B图: mv2=-0.5mg×1+0.5mg×1+0.5mg×3 = 1.5mg
对于C图: mv3=0.5mg×2 +0.5mg ×3 = 2.5mg对于D图: mv4=0.5mg×2 -mg ×1 +0.5mg ×3 = 1.5mg综合四个选项得到最大
高中物理人教版 (新课标)选修34 碰撞教学设计: 这是一份高中物理人教版 (新课标)选修34 碰撞教学设计,共8页。
人教版 (新课标)选修33 动量守恒定律(二) 动量守恒定律教学设计: 这是一份人教版 (新课标)选修33 动量守恒定律(二) 动量守恒定律教学设计,共5页。教案主要包含了例1(投影),例2(投影),例3(投影)等内容,欢迎下载使用。
人教版 (新课标)选修35 反冲运动 火箭教学设计: 这是一份人教版 (新课标)选修35 反冲运动 火箭教学设计,共5页。教案主要包含了知识目标,能力目标,德育目标等内容,欢迎下载使用。

