


2015年高考真题:理科综合(福建卷)(Word版,含解析)
展开
这是一份2015年高考真题:理科综合(福建卷)(Word版,含解析),共30页。
2015年普通高等学校招生全国统一考试(福建卷)
理科综合能力侧试
一、 选择题
1、 人体内含有多种多样的蛋白质,每种蛋白质
A、都含有20种氨基酸 B、都是在细胞内发挥作用
C、都具有一定的空间结构 D、都能催化生物化学反应
【答案】C
2、有一种胰岛素依赖型糖尿病是由于患者体内某种T细胞过度激活为效应T细胞后,选择性地与胰岛B细胞密切接触,导致胰岛B细胞死亡而发病。下列叙述正确的是:
A、这种胰岛素依赖型糖尿病属于自身免疫病
B、患者血液中胰岛素水平高于正常生理水平
C、效应T细胞将抗原传递给胰岛B细胞致其死亡
D、促进T细胞增殖的免疫增强剂可用于治疗该病
【答案】A
【解析】本题主要考查特异性免疫的细胞免疫和自身免疫病的相关理论,效应T细胞通过与靶细胞的密切接触,使靶细胞裂解发挥免疫效应,不具有传递抗原的作用,患者的胰岛B细胞受损死亡导致胰岛素合成分泌减少,胰岛素水平下降;患者由于T细胞过度激活,免疫功能异常增强导致胰岛B细胞受损,不能使用免疫增强剂治疗;由于是自身的T细胞过度激活导致攻击自身的胰岛B细胞死亡导致疾病,所以属于自身免疫病。
3、在光合作用中,RuBP羧化酶能催化CO2+C5(即RuBP)→2C3。为测定RuBP羧化酶的活性,某学习小组从菠菜叶中提取该酶,用其催化C5与14CO2的反应,并检测产物14C3的放射性强度。下列分析错误的是
A、菠菜叶肉细胞内BuBP羧化酶催化上述反应的场所是叶绿体基质
B、RuBP羧化酶催化的上述反应需要在无光条件下进行
C、测定RuBP羧化酶活性的过程中运用了同位素标记法
D、单位时间内14C3生成量越多说明RuBP羧化酶活性越高
【答案】B
【解析】考查光合作用的暗反应过程及其场所的相关知识,属于比较简单的分析,背景材料的分析要求难度不高,很明显的看出,暗反应的进行有光无光均可以进行,而使用同位素标记法检测实验的结果也属于本题背景知识已经说明的内容,注意本题的变式,可以设计成难度较高的实验分析题型。
4、下图为某人工鱼塘食物网及其能量传递示意图(图中数字为能量数值,单位是J.m-2.a-1)。下列叙述正确的是
A、 该食物网中最高营养级为第六营养级
B、 该食物网中第一到第二营养级的能量传递效率为25%
C、 太阳鱼呼吸作用消耗的能量为1357J.m-2.a-1
D、 该食物网中的生物与无机环境共同构成一个生态系统
【答案】B
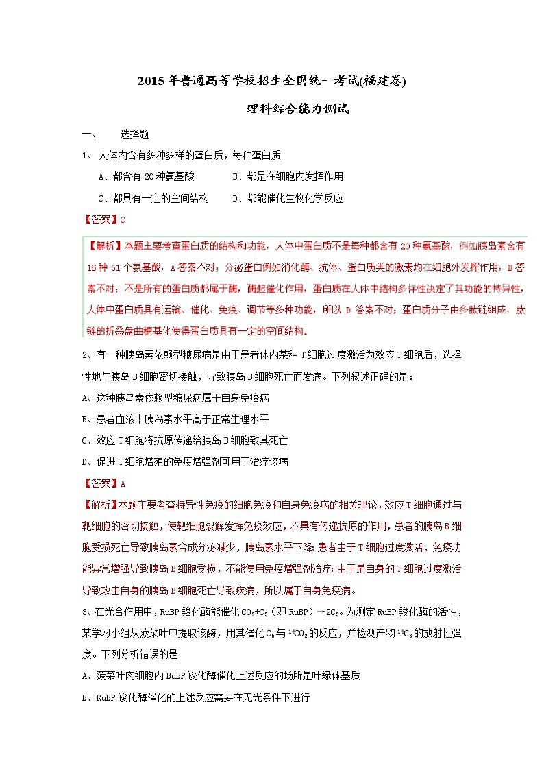
5、绿色荧光标记的X染色体DNA探针(X探针),仅能与细胞内的X染色体DNA的一段特定序列杂交,并使该处呈现绿色荧光亮点。同理,红色荧光标记的Y染色体DNA探针(Y探针)可使Y染色体呈现一个红色荧光亮点。同时用这两种探针检测体细胞,可诊断性染色体数目是否存在异常。医院对某夫妇及其流产胎儿的体细胞进行检测,结果如图所示。下列分析正确的是
A、 X染色体DNA上必定有一段与X探针相同的碱基序列
B、 据图分析可知妻子患X染色体伴性遗传病
C、 妻子的父母至少有一方患有性染色体数目异常疾病
D、 该夫妇选择生女儿可避免性染色体数目异常疾病的发生
【答案】A
6.下列制作铅笔的材料与相应工业不对应的是( )
A.橡皮擦——橡胶工业 B.铝合金片——冶金工业
C.铝笔芯——电镀工业 D.铅笔漆——涂料工业
【答案】C
【解析】
试题分析:A.橡皮擦的原料是橡胶,涉及到橡胶工业的生产,正确.B.铝合金片涉及金属的治炼过程,
与治金工业有关,正确.C.铝笔芯的原料是石墨,与电镀工业无关,错误.D.铅笔外边刷的油漆,与有
机合成的材料及涂料工业有关,正确.故选项是C.
考点:考查制作铅笔涉及的工业生成的关系的正误判断的知识。
7.下列关于有机化合物的说法正确的是( )
A.聚氯乙烯分子中含碳碳双键 B.以淀粉为原料可制取乙酸乙酯
C.丁烷有3种同分异构体 D.油脂的皂化反应属于加成反应
【答案】B
【解析】
试题分析:A.聚氢乙烯分子是以氨乙烯为原料,通过分子之间的加成反应形成,分子中不再含碳碳双键,
错误.B.淀粉水解产生葡萄糖,葡萄糖在酒化酶的作用下反应产生乙醇;乙醇氧化产生乙醒,乙醛在进一
步氧化产生乙酸.乙酸与乙醇在浓硫酸作用下发生酚化反应形成乙酸乙酚.因此以淀粉为原料可制取乙酸
乙酚,正确.c.丁煌有正丁烷和异丁烷2种同分异构体,错误。D.油脂的早化反应属于取代反应,错误。
考点:考查关于有机化合物的结构、性质、反应类型及同分异构体的判断的知识。
8.下列实验操作正确且能达到相应实验目的的是( )
实验目的
实验操作
A
称取2.0gNaOH固体
先在托盘上各放一张滤纸,然后在右盘上添加2g砝码,左盘上添加NaOH固体
B
配制FeCl3溶液
将FeCl3固体溶解于适量蒸馏水
C
检验溶液中是否含有NH4+
取少量试液于试管中,加入NaOH溶液并加热,用湿润的红色石蕊试纸检验产生的气体
D
验证铁的吸氧腐蚀
将铁钉放入试管中,用盐酸浸没
【答案】C
【解析】
试题分析:A夭平的使用原则是左物右码,而且NaOH有腐蚀性,不能在天平上直接称量,应该在烧杯等
仪器中称量,错误.B.FeCI3是强酸弱碱盐,Fe3+泼生水解反应是溶液显浑浊,所以配制FeCI3溶液时,应
该将FeCI3固体;容解于适量的盐酸中,然后再加水稀释,错误.C.检验;容液中是否含有NH4+ 的方法是取少
量试液于试管中,加入NaOH溶液并加热,用湿润的红色石蕊试纸检验产生的气体,若湿润的红色石蕊试
纸变为蓝色,就证明产生了NH3,原溶液中含有NH4+,正确.D要验证铁的吸氧腐蚀,应该将铁钉放入试
管中,用食盐水浸没,而不能使用酸性物质,否则发生的是析氢腐蚀,错误.
考点:考查化学实验操作正与相应实验目的的正误判断的知识。
9.纯净物X、Y、Z转化关系如右图所示,下列判断正确的是( )
A.X可能是金属铜 B.Y不可能是氢气
C.Z可能是氯化钠 D.Z可能是三氧化硫
【答案】A
【解析】
试题分析:A.若X是Cu,Y是Cl2,Cu在Cl2燃烧产生CuCl2,电解CuCl2溶液产生Cu和Cl2,符合上述
转化关系,正确。B.若X是Cl2,Y是氢气,氢气在氯气中燃烧产生HCl,电解HCl的水溶液,产生氢气
和氯气,符合上述转化关系,错误。C.若Z是氯化钠,则X、Y分别是Na和Cl2中的一种;电解氯化钠
水溶液产生氢气、氯气、氢氧化钠,不符合上述转化关系,错误。D.若Z是三氧化硫,而X、Y可能是
O2和SO2中的一种,SO3溶于水产生硫酸,电解硫酸溶液,实质是电解水,产生氢气和氧气,不符合上述
转化关系,错误。
考点:考查物质的性质及转化关系的正误判断的知识。
10.短周期元素X、Y、Z、W在元素周期表中的相对位置如右下图所示,其中W原子的质子数是其最外
层电子数的三倍,下列说法不正确的是
A.原子半径:W>Z>Y>X
B.最高价氧化物对应水化物的酸性:X>W>Z
C.最简单气态氢化物的热稳定性:Y>X>W>Z
D.元素X、Z、W的最高化合价分别与其主族序数相等
【答案】A
【解析】
试题分析:短周期元素w原子的质子数是其最外层电子数的三倍,则w是P元素,根据元素在周期表中
的位置关系可确定:x是N元素,Y是O元素;z是Si元素.A.同一周期的元素,原子序数越大,原子
半径越小:不同周期的元素,原子核外电子层数越多,原子半径就越大.所以原子半径大小关系是:Z>W>X>
Y,错误。B.元素的非金属性越强,其最高价氧化物对应的水化物的酸性越强.元素的非金属性:X>W>Z,
所以它们的最高价氧化物对应水化物的酸性:X>W>Z,正确.C_元素的非金属性越强,其相应的氢化物的
稳定性就越强.元素的非金属性:Y>X>W>Z,所以元素的氢化物的稳定性:Y>X>W>Z,正确.D.元素
原子的最外层电子数一般等于该元素原子的最外层电子数.X、Z、W的最高化合价分别与其主族序数相等,
不确.
考点:考查元素的推断、元素周期表、元素周期律的应用的知识。
11.某模拟"人工树叶”电化学实验装置如右图所示,该装置能将H2O和CO2转化为O2和燃料
(C3H8O)。下列说法正确的是
A.该装置将化学能转化为光能和电能
B.该装置工作时,H+从b极区向a极区迁移
C.每生成1 mol O2,有44 g CO2被还原
D.a电极的反应为:3CO2 + 16H+-18e-= C3H8O+4H2O
【答案】B
【解析】
试题分析:A.该装置将电能和光能转化为化学能,错误.B.根据同种电荷相互排斥,异种电荷相互吸引
的原则,该装置工作时,H+从阳极b极区向阴极a极区迁移,正确.C.该反应的总方程式是:
6CO2-8H2O=2C3H8O+9O2.根据反应方程式可知,每生成1 mol O2,有2/3moICO2被还原,其质量是88/3 g,
错误.D. a电极为阴极,发生还原反应,电极的反应式为:3CO2+18H++18e- = C3H8O+5H20,错误·
考点:考查电解池反应原理的应用的知识。
12.在不同浓度(c)、温度(T)条件下,蔗糖水解的瞬时速率(v)如下表。下列判断不正确的是
A.a=6.00 B.同时改变反应温度和蔗糖的浓度,v可能不变
C.b<318.2 D.不同温度时,蔗糖浓度减少一半所需的时间相同
【答案】D
【解析】
试题分析:A根据表格的数据可知:在328.2T时,蔗糖的浓度越大,水解的速率越快,根据浓度与速率的
变化关系可知蔗糖的浓度每减小0.100mol/L速率减小1.50mmol/(L·min),所以在浓度是0.400mol /L时,水
解的速率是a=6.00 mmol /(L·min),正确.B.根据表格数据可知:升高温度,水解速率增大,增大浓度,水
解速率也增大,若同时改变反应物的浓度和反应的温度,则对反应速率的w响因素相互抵消,反应速率可
能不变,正确.C.在物质的浓度不变时,升高温度,水解速率增大,降低温度,水解速率减小.由于在物
质的浓度是0.600mol /L时,当318.2T时水解速率是3.60 mmol/ (L·min),现在改反应的速率是2.16
Mmol/ (L·min)c(OH-)>c(HSO3-)>c(H+);③H2SO3+HCO3-=HSO3-+CO2↑+H2O。
【解析】
试题分析:(1)①S是16号元素。S原子获得2个电子变为S2-,硫离子的结构示意图为。②加热
考点:考查元素原子结构示意图的书写、物质性质的化学方程式书写、盐的水解平衡、弱电解质电离平衡、
沉淀溶解平衡的知识在离子浓度大小比较的应用。
24.(15分)
无水氯化铝在生产、生活中应用广泛。
(1)氯化铝在水中形成具有净水作用的氢氧化铝胶体,其反应的离子方程式为 。
(2)工业上用铝土矿(主要成分为Al2O3,含有Fe2O3、SiO2等杂质)制取无水氯化铝的一种工艺流程示意
如下:
已知:
物质
SiCl4
AlCl3
FeCl3
FeCl2
沸点/℃
57.6
180(升华)
300(升华)
1023
①步骤Ⅰ中焙烧使固体水分挥发、气孔数目增多,其作用是 (只要求写出一种)。
②步骤Ⅱ中若不通入氯气和氧气,则反应生成相对原子质量比硅大的单质是 。
③已知:
(i)Al2O3(s)+3C(s)=2Al(s)+3CO(g) ΔH1=+1344.1kJ ·mol-1
(ii)2AlCl3(g)=2Al(s)+3Cl2(g) ΔH2=+1169.2kJ ·mol-1
由Al2O3、C和Cl2反应生成AlCl3的热化学方程式为 。
④步骤Ⅲ经冷却至室温后,气体用足量的NaOH冷溶液吸收,生成的盐主要有3种,其化学式分别为 ________。
⑤结合流程及相关数据分析,步骤Ⅴ中加入铝粉的目的是 。
【答案】(15分)(1)Al3++3H2OAl(OH)3+3H+
(2)①防止后续步骤生成的AlCl3水解或增大反应物的接触面积,加快反应速率。
②Fe或铁 ;③Al2O3(s)+3C(s)+2Cl2(g)=2AlCl3(g)+3CO(g) ΔH=+174.9kJ/mol;
④NaCl、NaClO、NaClO3 ;⑤除去FeCl3,提高AlCl3纯度。
考点:考查盐的水解、反应条件的控制、热化学方程式的书写、物质反应充分的确定及化学试剂的作用的
判断的知识。
25.(15分)
某化学兴趣小组制取氯酸钾和氯水并进行有关探究实验。
实验一制取氯酸钾和氯水
利用右图所示的实验装置进行实验。
(1)制取实验结束后,取出B中试管冷却结晶、过滤、洗涤。该实验操作过程需要的玻璃仪器有______。
(2)若对调B和C装置的位置,_____(填“能”或 “不能”)提高B中氯酸钾的产率。
实验二 氯酸钾与碘化钾反应的探究
(3)在不同条件下KClO3可将KI氧化为I2或KIO3 。该小组设计了系列实验研究反应条件对反应产物的影响,其中系列a实验的记录表如下(实验在室温下进行):
①系列a实验的实验目的是_______。
②设计1号试管实验的作用是___________。
③若2号试管实验现象为“黄色溶液”,取少量该溶液加入淀粉溶液显蓝色;假设氧化产物唯一,还原产物为KCl,则此反应的离子方程式为_________________。
实验三 测定饱和氯水中氯元素的总量
(4)该小组设计的实验方案为:使用右图装置,加热15.0ml饱和氯水试样,测定产生气体的体积。此方案不可行的主要原因是_______。(不考虑实验装置及操作失误导致不可行的原因)
(5)根据下列资料,为该小组设计一个可行的实验方案(不必描述操作过程的细节):______
资料:i.次氯酸会破坏酸碱指示剂;
ii.次氯酸或氯水可被SO2、H2O2、FeCl2等物质还原成Cl-。
【答案】(15分)(1)烧杯、漏斗、玻璃棒、胶头滴管(不填“胶头滴管”也可);(2)能;
(3)①研究反应体系中硫酸浓度对反应产物的影响;
②硫酸浓度为0的对照实验;
③ClO3-+6I-+6H+=Cl-+3I2+3H2O
(4)因存在Cl2的重新溶解、HClO分解等,此方案无法测算试样含氯总量(或其他合理答案)。
(5)量取一定量的试样,加入足量的H2O2溶液,加热除去过量的H2O2,冷却,再加入足量的硝酸银溶液,称量沉淀质量(或其他合理答案)。
考点:考查化学仪器的的使用、实验方案的设计与评价、离子方程式的书写的知识。
26.(12分)
为了研究从植物中提取的可可碱是否可以作为除草剂,某科研小组开展了可可碱对鬼针草根尖细胞的有丝分裂和种子萌发影响的实验研究,结果如下表。请回答:
(1) 本实验需要制作根尖细胞有丝分裂装片,制片过程中根尖解离需要用到的试剂是
。右图为显微镜下观察到的部分细胞图像,箭头所指的细胞处于分裂期的
期。
(2)实验结果显示,与对照组相比,当可可碱浓度到达1.0mmol.L-1时,在分裂期的细胞中,后期和末期的细胞数目相对 。产生这种结果的原因可能是 ,导致染色体无法移向细胞两极。
(3)实验结果表明,随着可可碱浓度的升高,种子发芽率 。为探究可可碱影响种子发芽率的可能原因,某同学提出假设:可可碱会降低种子中赤霉素的水平。现欲通过实验检验上述假设,请写出实验设计的基本思路: 。
【答案】(1)盐酸(或盐酸和酒精) 中
(2)减少 可可碱能够抑制纺锤体的形成
(3)降低 以不同浓度的可可碱处理鬼针草种子,一段时间后测定各组种子中赤霉素的含量,分析可可碱浓度与赤霉素含量的关系
【解析】本题借助有丝分裂的知识考查有丝分裂的特征和实验观察能力和实验设计能力,由于题干给定背景设置严格,所以答案的确定难度不大,比较容易分析和归纳答案。
27.(14分)
兴奋性是指细胞接受刺激产生兴奋的能力。为探究不同缺氧时间对中枢神经细胞兴奋性的影响,研究人员先将体外培养的大鼠海马神经细胞置于含氧培养液中,测定单细胞的静息电位和阈强度(引发神经冲动的最小电刺激强度),之后再将其置于无氧培养液中,于不同时间点重复上述测定,结果如图所示。请回答:
(1)本实验的自变量是 。
(2)静息电位水平是影响细胞兴奋性水平的因素之一,图中静息电位是以细胞膜的 侧为参照,并将该侧电位水平定义为0mV。据图分析,当静息电位由-60mV变为-65mV时,神经细胞的兴奋性水平
。
(3)在缺氧处理20min时,给予细胞25pA强度的单个电刺激 (能/不能)记录到神经冲动,判断理由是 。
(4)在含氧培养液中,细胞内ATP主要在 合成。在无氧培养液中,细胞内ATP含量逐渐减少,对细胞通过 方式跨膜转运离子产生影响,这是缺氧引起神经细胞兴奋性改变的可能机制之一。
【答案】(1)缺氧时间
(2)外 降低
(3)不能 刺激强度低于阈强度
(4)线粒体(或线粒体内膜) 主动运输
28.(14分)
鳟鱼的眼球颜色和体表颜色分别由两对等位基因A、a和B、b控制。现以红眼黄体鳟鱼和黑眼黑体鳟鱼为亲本,进行杂交实验,正交和反交结果相同。实验结果如图所示。请回答:
(1)在鳟鱼体表颜色性状中,显性性状是 。亲本中的红眼黄体鳟鱼的基因型是 。
(2)已知这两对等位基因的遗传符合自由自合定律,理论上F2还应该出现 性状的个体,但实际并未出现,推测其原因可能是基因型为 的个体本应该表现出该性状,却表现出黑眼黑体的性状。
(3)为验证(2)中的推测,用亲本中的红眼黄体个体分别与F2中黑眼黑体个体杂交,统计每一个杂交组合的后代性状及比例。只要其中有一个杂交组合的后代 ,则该推测成立。
(4)三倍体黑眼黄体鳟鱼具有优良的品质。科研人员以亲本中的黑眼黑体鳟鱼为父本,以亲本中的红眼黄体鳟鱼为母本,进行人工授精。用热休克法抑制受精后的次级卵母细胞排出极体,受精卵最终发育成三倍体黑眼黄体鳟鱼,其基因型是 。由于三倍体鳟鱼
,导致其高度不育,因此每批次鱼苗均需重新育种。
【答案】(1)黄体(或黄色) aaBB
(2)红眼黑体 aabb
(3)全部为红眼黄体
(4)AaaBBb 不能进行正常的减数分裂,难以产生正常配子(或在减数分裂过程中,染色体联会紊乱,难以产生正常配子)
29.[选修3-3](本题共有两小题,每小题6分,共12分。每小题只有一个选项符合题意)
(1)下列有关分子动理论和物质结构的认识,其中正确的是。
A.分子间距离减小时分子势能一定减小
B.温度越高,物体中分子无规则运动越剧烈
C.物体内热运动速率大的分子数占总分子数比例与温度无关
D.非晶体的物理性质各向同性而晶体的物理性质都是各向异性
(2)如图,一定质量的理想气体,由状态a经过ab过程到达状态b或者经过ac过程到达状态c。设气体在状态b和状态c的温度分别为Tb和Tc,在过程ab和ac中吸收的热量分别为Qab和Qac则____。
A. Tb>Tc,Qab>Qac B. Tb>Tc,QabQac D. Tb=Tc,Qab
相关试卷
这是一份2021年高考真题——化学(湖南卷)+Word版含解析,共26页。试卷主要包含了 为阿伏加德罗常数的值, 常温下,用的盐酸分别滴定20, NaHCO3 等内容,欢迎下载使用。
这是一份2021年高考真题——+化学(河北卷)+Word版含解析,共26页。试卷主要包含了 aefbcgh 等内容,欢迎下载使用。
这是一份2015年高考真题:理科综合(新课标I卷) (Word版,含解析),共39页。试卷主要包含了选择题,非选择题等内容,欢迎下载使用。