2015年高考真题:理科综合(北京卷)(Word版,含解析)
展开
这是一份2015年高考真题:理科综合(北京卷)(Word版,含解析),共20页。
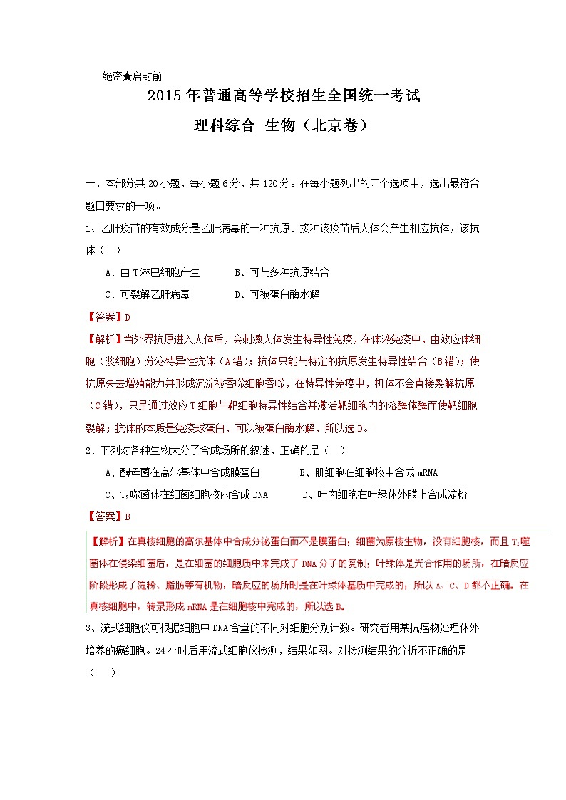
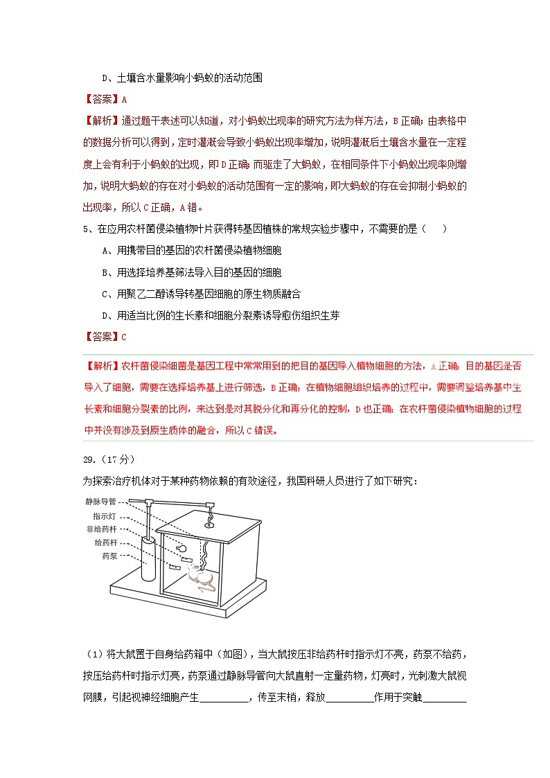
绝密★启封前 一.本部分共20小题,每小题6分,共120分。在每小题列出的四个选项中,选出最符合题目要求的一项。1、乙肝疫苗的有效成分是乙肝病毒的一种抗原。接种该疫苗后人体会产生相应抗体,该抗体( ) A、由T淋巴细胞产生 B、可与多种抗原结合 C、可裂解乙肝病毒 D、可被蛋白酶水解【答案】D【解析】当外界抗原进入人体后,会刺激人体发生特异性免疫,在体液免疫中,由效应体细胞(浆细胞)分泌特异性抗体(A错);抗体只能与特定的抗原发生特异性结合(B错);使抗原失去增殖能力并形成沉淀被吞噬细胞吞噬,在特异性免疫中,机体不会直接裂解抗原(C错),只是通过效应T细胞与靶细胞特异性结合并激活靶细胞内的溶酶体酶而使靶细胞裂解;抗体的本质是免疫球蛋白,可以被蛋白酶水解,所以选D。2、下列对各种生物大分子合成场所的叙述,正确的是( ) A、酵母菌在高尔基体中合成膜蛋白 B、肌细胞在细胞核中合成mRNA C、T2噬菌体在细菌细胞核内合成DNA D、叶肉细胞在叶绿体外膜上合成淀粉【答案】B3、流式细胞仪可根据细胞中DNA含量的不同对细胞分别计数。研究者用某抗癌物处理体外培养的癌细胞。24小时后用流式细胞仪检测,结果如图。对检测结果的分析不正确的是( ) A、b峰中细胞的DNA含量是a峰中的2倍 B、a峰和b峰之间的细胞正进行DNA复制 C、处于分裂期的细胞均被计数在a峰中 D、此抗癌药物抑制了癌细胞DNA的复制【答案】C【解析】由图可知,在b峰中细胞的DNA含量为80,而a峰中细胞的DNA含量为40;在a峰与b峰之间细胞内的DNA在逐渐加倍,所以正进行着DNA分子的复制;通过实验组和对照组中,b峰细胞的数量可以看出,实验组中进行DNA复制的癌细胞数量明显减少,则说明该药物对癌细胞DNA复制有抑制作用;在细胞分裂期中前、中、后三个时期的细胞应位于b峰,而末期的细胞应位于a峰处,所以C错误。4、大蚂蚁和小蚂蚁生活在某地相邻的两个区域,研究者在这两个蚂蚁种群生活区域的接触地带设4种处理区。各处理区均设7个10m×10m的观测点,每个观测点设有均匀分布的25处小蚂蚁诱饵投放点。在开始实验后的第1天和第85天时分别统计诱饵上小蚂蚁的出现率进行比较,结果见表。处理区小蚂蚁出现率的变化(﹪)定时灌溉不驱走大蚂蚁增加35驱走大蚂蚁增加70不灌溉不驱走大蚂蚁减少10驱走大蚂蚁减少2对本研究的试验方法和结果分析,表述错误的是( ) A、小蚂蚁抑制大蚂蚁的数量增长 B、采集实验数据的方法是样方法 C、大蚂蚁影响小蚂蚁的活动范围 D、土壤含水量影响小蚂蚁的活动范围【答案】A【解析】通过题干表述可以知道,对小蚂蚁出现率的研究方法为样方法,B正确;由表格中的数据分析可以得到,定时灌溉会导致小蚂蚁出现率增加,说明灌溉后土壤含水量在一定程度上会有利于小蚂蚁的出现,即D正确;而驱走了大蚂蚁,在相同条件下小蚂蚁出现率则增加,说明大蚂蚁的存在对小蚂蚁的活动范围有一定的影响,即大蚂蚁的存在会抑制小蚂蚁的出现率,所以C正确,A错。5、在应用农杆菌侵染植物叶片获得转基因植株的常规实验步骤中,不需要的是( ) A、用携带目的基因的农杆菌侵染植物细胞 B、用选择培养基筛法导入目的基因的细胞 C、用聚乙二醇诱导转基因细胞的原生物质融合 D、用适当比例的生长素和细胞分裂素诱导愈伤组织生芽【答案】C29.(17分)为探索治疗机体对于某种药物依赖的有效途径,我国科研人员进行了如下研究: (1)将大鼠置于自身给药箱中(如图),当大鼠按压非给药杆时指示灯不亮,药泵不给药,按压给药杆时指示灯亮,药泵通过静脉导管向大鼠直射一定量药物,灯亮时,光刺激大鼠视网膜,引起视神经细胞产生 ,传至末梢,释放 作用于突触 上的受体,信息传至视中枢,产生视觉,多次重复训练后,大鼠在光信号和给药之间建立联系,当给药时间内大鼠按压给药杆的次数达到一定程度时,即可被视为对该药物形成依赖,以下将这种大鼠称为D鼠。(2)研究发现,D鼠相关脑群内酶A含量和活性均明显升高,为探讨酶A活性对药物依赖的影响,在两组D鼠相关脑区注射酶A活性抑制剂或生理盐水后,再分别放入自身给药箱,记录单位时间内两组D鼠 与对照组相比,若抑制剂组的D鼠 ,则表明抑制酶A的活性可以降低D鼠对药物的依赖。(3)研究者设计了一种能与编码酶A的mRNA互相结合的,含22个核苷酸的RNA,它能进入细胞,促进编码酶A的mRNA降解,将这种小RNA用溶剂M溶解后,注射到D鼠相关脑区,引起酶A含量明显下降,D鼠对药物的依赖降低,进行本实验时,要同时进行一个对照处理,将一段小RNA用 【填写生理盐水或蒸馏水或溶剂M】溶解,注射到D鼠的相关脑区,这段小RNA的最佳设计为:与试验组使用的小RNA相比,其核苷酸的( )【多选,只填序号】a种类相同 b种类不同 c数目相同
d数目不同 e序列完全相同 f序列完全不同若此对照组D鼠相关脑区内酶A含量无明显变化,则可以证明 等因素对实验组结果无影响。【答案】(1)兴奋 神经递质 后膜 (2) 按压给药杆的次数 按压给药杆的次数明显少 (3)溶剂M a、c、f 溶剂M、不能和编码酶A的mRNA形成互补结合的小RNA【解析】(1)当神经细胞受到外界刺激,会产生兴奋,在细胞内以局部电流的方式进行传导,当达到与下一个神经元细胞的连接处(突触小体),会由突触前膜释放神经递质并作用于突触后膜上的特异性受体,从而引起下一个神经元细胞的兴奋或者抑制。(2)通过对题干材料的分析可以知道:小鼠对药物的依赖指标是给药的次数或用量,而对其给药又是通过其按压给药杆的次数来决定的,所以其对药物越是依赖则小鼠按压给药杆的次数则越多。若抑制剂组的D鼠按压给药杆的次数小于对照组D鼠按压给药杆的次数,则说明抑制酶A的活性可以降低D鼠对该药物的依赖。(3)实验的设计要充分考虑到在实验中,要严格控制单一变量,所以给实验鼠注射“小RNA用溶剂M溶解后”,则其对照组应只注射“溶剂M”;若探讨对小RNA的设计,则其对照组应是所含的“核苷酸的种类和数目”都应该相同,唯一不同的应该是“核苷酸的排列顺序”不同。30.(17分)野生型果蝇的腹部和胸部都有短刚毛,而一只突变果蝇S的腹部却生出长刚毛,研究者对果蝇S的突变进行了系列研究。用这两种果蝇进行杂交实验的结果见图。 (1)根据实验结果分析,果蝇腹部的短刚毛和长刚毛是一对 性状,其中长刚毛是 性性状。图中①、②基因型(相关基因用A和a表示)依次为 。(2)实验2结果显示:与野生型不同的表现型有 种。③基因型为 ,在实验2后代中该基因型的比例是 。(3)根据果蝇③和果蝇S基因型的差异,解释导致前者胸部无刚毛、后者胸部有刚毛的原因: 。(4)检测发现突变基因转录的mRNA相对分子质量比野生型的小,推测相关基因发生的变化为 。(5)实验2中出现的胸部无刚毛的性状不是由F1新发生突变的基因控制的。作出这一判断的理由是:虽然胸部无刚毛是一个新出现的性状,但 ,说明控制这个性状的基因不是一个新突变的基因。 【答案】(1)相对 显 Aa aa (2)两 AA 1/4 (3)两个A基因抑制胸部长出刚毛,只有一个A基因时无此效应(4)核苷酸数量减少缺失 (5)新的突变基因经过个体繁殖后传递到下一代中不可能出现比例25%的该基因纯合子。31.(16分)研究者用仪器检测拟南芥叶片在光-暗转换条件下CO2吸收量的变化,每2s记录一个实验数据并在图中以点的形式呈现。 (1)在开始检测后的200s内,拟南芥叶肉细胞利用光能分解 ,同化CO2。而在实验的整个过程中,叶片可通过 将储藏在有机物中稳定的化学能转化为 和热能。(2)图中显示,拟南芥叶片在照光条件下,CO2吸收量在 μmol.m-2s-1范围内,在300s时CO2 达到2.2μmol.m-2s-1。由此得出,叶片的总(真实)光合速率大约是 μmol CO2.m-2s-1。(本小题所填数值保留到小数点后一位)(3)从图中还可看出,在转入黑暗条件下100s以后,叶片的CO2释放 ,并达到一个相对稳定的水平,这提示在光下叶片可能存在一个与在黑暗中不同的呼吸过程。(4)为证明叶片在光下呼吸产生的CO2中的碳元素一部分来自叶绿体中的五碳化合物,可利用 技术进行探究。【答案】(1)水 细胞呼吸 ATP中的化学能 (2)0.2~0.6 释放量 2.4~2.8 (3)逐渐减少 (4)14C同位素示踪以看到“点”的重心逐渐上升,也就是说明叶片释放的CO2量在逐步减少。(4)探究化学元素的去向,往往采用的是14C同位素示踪技术。 6.下列我国古代的技术应用中,其工作原理不涉及化学反应的是:A火药使用B粮食酿酒C转轮排字D铁的冶炼【答案】C 【解析】试题分析:化学反应的根本标志是有新物质的生成,此题中A、B、D中均有新物质生成,属于化学变化。而转轮排字过程不涉及化学反应。考点:化学反应的定义、常见生产生活中的原理 7.下列有关性质的比较,不能用元素周期律解释的是A.酸性:H2SO4>H3PO4 B.非金属性:Cl>Br C.碱性:NaOH>Mg(OH)2 D.热稳定性:Na2CO3>NaHCO3【答案】D 考点:考查元素周期律的内容和应用8.下列关于自然界中氮循环(如右图)的说法不正确的是:A.但元素均被氧化B.工业合成氨属于人工固氮C.含氮无机物和含氮有机物可相互转化D.碳、氢、氧三种元素也参与了氮循环【答案】A 考点:非金属元素氮的物理和化学性质 9.最新报道:科学家首次用X射线激光技术观察到CO与O在催化剂表面形成化学键的过程。反应过程的示意图如下:下列说法中正确的是A.CO和O生成CO2是吸热反应B.在该过程中,CO断键形成C和OC.CO和O生成了具有极性共价键的CO2D.状态Ⅰ →状态Ⅲ表示CO与O2反应的过程 【答案】C【解析】 试题分析:根据能量--反应过程的图像知,状态I的能量高于状态III的能量,故该过程是放热反应,A错误;根据状态I、II、III可以看出整个过程中CO中的C和O形成的化学键没有断裂,故B错误;由图III可知,生成物是CO2,具有极性共价键,故C正确;状态Ⅰ →状态Ⅲ表示CO与O反应的过程,故D错误。考点:反应原理中化学反应与能量变化10.合成导电高分子材料PPV的反应:下列说法中正确的是A.合成PPV的反应为加聚反应B.PPV与聚苯乙烯具有相同的重复结构单元C.和苯乙烯互为同系物D.通过质谱法测定PPV的平均相对分子质量,可得其聚合度【答案】D 考点:考查高分子有机化合物的知识 11.某消毒液的主要成分为NaClO,还含有一定量的NaOH,下列用来解释事实的方程式中不合理的是(已知:饱和NaClO溶液的pH约为11)A.该消毒液可用NaOH溶液吸收Cl2制备:Cl2 +2OH-=== Cl-+ ClO-+ H2OB.该消毒液的pH约为12:ClO-+ H2OHClO+ OH-C.该消毒液与洁厕灵(主要成分为HCl)混用,产生Cl2:2H++ Cl-+ ClO-= Cl2 ↑+ H2OD.该消毒液加白醋生成HClO,可增强漂白作用:CH3COOH+ ClO-= HClO+ CH3COO—【答案】B 考点:考查化学反应原理和化学方程式的正误判断 12.在通风橱中进行下列实验:步骤现象Fe表面产生大量无色气泡,液面上方变为红棕色Fe表面产生少量红棕色气泡后,迅速停止Fe、Cu接触后,其表面产生红棕色气泡下列说法中不正确的是:A.Ⅰ 种气体有无色变红棕色的化学方程式为:2NO+O2=2NO2B.Ⅱ中的现象说明Fe表面形成致密的氧化层,阻止Fe进一步反应C.对比Ⅰ、Ⅱ中现象,说明稀HNO3的氧化性强于浓HNO3D.针对Ⅲ中现象,在Fe、Cu之间连接电流计,可判断Fe是否被氧化【答案】C 【解析】 试题分析:I是铁与稀硝酸反应生成无色气体NO,NO被空气中的氧气氧化生成红棕色的NO2气体,故A正确;II的现象是因为铁发生了钝化,Fe表面形成致密的氧化层,阻止Fe进一步反应,故B正确;实验II停止是因为发生了钝化,不能用来比较稀硝酸和浓硝酸的氧化性强弱,物质氧化性强弱只能通过比较物质得电子能力大小来分析,故C错误;III中Fe、Cu都能与硝酸反应,二者接触,符合原电池构成条件,要想验证铁是否为负极,发生氧化反应,可以连接电流计,故D正确。考点:Fe与硝酸的反应 25.(17分)“张-烯炔环异构反应”被《Name Reactions》收录。该反应可高效构筑五元环化合物:(R、R‘、R“表示氢、烷基或芳基)合成五元环有机化合物J的路线如下:已知:(1)A属于炔烃,其结构简式是 。(2)B由碳、氢、氧三种元素组成,相对分子质量是30。B的结构简式是 (3)C、D含有与B相同的官能团,C是芳香族化合物,E中含有的官能团是 (4)F与试剂a反应生成G的化学方程式是 ;试剂b是 。(5)M和N均为不饱和醇。M的结构简式是 (6)N为顺式结构,写出N和H生成I(顺式结构)的化学方程式: 。【答案】 (1) CHC—CH3(2)HCHO (3)碳碳双键、醛基 (4) ;NaOH醇溶液 (5) CH3-CC-CH2OH (6) 考点:本题考查有机化学基础的基本知识,如有机物结构简式的书写、官能团的判断、化学方程式的书写等 26.(12分)氢能是一种极具发展潜力的清洁能源。以太阳能为热源,热化学硫碘循环分解水是一种高效、无污染的制氢方法。其反应过程如下图所示:(1)反应Ⅰ的化学方程式是 。(2)反应Ⅰ得到的产物用I2进行分离。该产物的溶液在过量I2的存在下会分成两层——含低浓度I2的H2SO4层和高浓度的I2的HI层。①根据上述事实,下列说法正确的是 (选填序号)。a.两层溶液的密度存在差异b.加I2前,H2SO4溶液和HI溶液不互溶c.I2在HI溶液中比在H2SO4溶液中易溶②辨别两层溶液的方法是 。③经检测,H2SO4层中c(H+):c(SO42-)=2.06:1。其比值大于2的原因是 。(3)反应Ⅱ:2H2SO4(l)=2SO2(g)+O2(g)+2H2O(g) △H=+550kJ/mol 它由两步反应组成:i.H2SO4(l)=SO3(g) +H2O(g) △H=+177kJ/mol ii.SO3(g)分解。L(L1、L2),X可分别代表压强或温度。下图表示L一定时,ii中SO3(g)的平衡转化率随X的变化关系。①X代表的物理量是 。②判断L1、L2的大小关系,并简述理由: 。【答案】 (1)SO2 + 2H2O + I2 = H2SO4 + 2HI (2)①a、c ②观察颜色,颜色深的是HI层,颜色浅的是硫酸层③硫酸层中含有少量HI(3)①压强 ②L2>L1 2SO3(g)= 2SO2(g)+O2(g)△H=+196kJ/mol,压强一定时,温度升高,平衡转化率增大考点:方程式配平;离子检验;平衡图像分析;化学平衡影响因素27.(14分)研究CO2在海洋中的转移和归宿,是当今海洋科学研究的前沿领域。(1)溶于海水的CO2主要以4种无机碳形式存在,其中HCO3-占95%,写出CO2溶于水产生HCO3-的方程式: 。(2)在海洋循环中,通过右图所示的途径固碳。①写出钙化作用的离子方程式: 。②同位素示踪法证实光合作用释放出的O2只来自于H2O,用18O标记物质的光合作用的化学方程式如下,将其补充完整: + ===(CH2O)x+x18O2+xH2O(3)海水中溶解无机碳占海水总碳的95%以上,其准确测量是研究海洋碳循环的基础,测量溶解无机碳,可采用如下方法:①气提、吸收CO2,用N2从酸化后的还说中吹出CO2并用碱液吸收(装置示意图如下),将虚线框中的装置补充完整并标出所用试剂。 ②滴定。将吸收液洗后的无机碳转化为NaHCO3,再用xmol/LHCl溶液滴定,消耗ymlHCl溶液,海水中溶解无机碳的浓度= mol/L。(4)利用右图所示装置从海水中提取CO2,有利于减少环境温室气体含量。①结合方程式简述提取CO2的原理: 。②用该装置产生的物质处理b室排出的海水,合格后排回大海。处理至合格的方法是 。【答案】 (1)CO2+H2OH2CO3,H2CO3HCO3-+H+ (2)①Ca2++ 2HCO3-=== CaCO3↓CO2↑+H2O ②xCO2 2x H218O (3)① ②xy/z (4)①a室:2H2O-4e-= O2↑+4H+,H+通过阳离子膜进入b室,发生反应:HCO3-+H+= CO2↑+H2O。 ②c室的反应:2H2O+2e-=2OH-+H2↑,用c室排出的碱液将从b室排出的酸性海水调节至接近装置入口海水的pH 考点:盐类水解、方程式书写、化学实验、化学平衡移动、电解、化学计算等。28.(15分)为探讨化学平衡移动原理与氧化还原反应规律的联系,某同学通过改变浓度研究“2Fe3++2I-2Fe2++I2”反应中Fe3+和Fe2+的相互转化。实验如下:(1)待实验I溶液颜色不再改变时,再进行实验II,目的是使实验I的反应达到 。(2)iii是ii的对比试验,目的是排除有ii中 造成的影响。(3)i和ii的颜色变化表明平衡逆向移动,Fe2+向Fe3+转化。用化学平衡移动原理解释原因: 。(4)根据氧化还原反应的规律,该同学推测i中Fe2+向Fe3+转化的原因:外加Ag+使c(I-)降低,导致I-的还原性弱于Fe2+,用右图装置(a、b均为石墨电极)进行实验验证。①K闭合时,指针向右偏转,b作 极。②当指针归零(反应达到平衡)后,向U型管左管滴加0.01 mol/L AgNO3溶液,产生的现象证实了其推测,该现象是 。(5)按照(4)的原理,该同学用上图装置进行实验,证实了ii中Fe2+向Fe3+转化的原因,①转化原因是 。②与(4)实验对比,不同的操作是 。(6)实验I中,还原性:I->Fe2+;而实验II中,还原性:Fe2+>I-,将(3)和(4)、(5)作对比,得出的结论是 。【答案】 (1)化学平衡状态(2)溶液稀释对颜色变化(3)加入Ag+发生反应:Ag++I-=AgI↓,c(I-)降低;或增大c(Fe2+)平衡均逆向移动(4)①正 ②左管产生黄色沉淀,指针向左偏转。 (5)①Fe2+随浓度增大,还原性增强 ,使Fe2+还原性强于I-②向U型管右管中滴加1mol/L FeSO4溶液。 (6)该反应为可逆氧化还原反应,在平衡时,通过改变物质的浓度,可以改变物质的氧化、还原能力,并影响平衡移动方向【解析】试题分析:(1)待实验I溶液颜色不再改变时,再进行实验II,目的是使实验I的反应达到化学平衡状态。 考点:化学平衡移动、电化学知识
相关试卷
这是一份2023年高考真题——化学(北京卷)含解析,共22页。
这是一份2023年高考真题——化学(北京卷)(Word版附解析),共22页。试卷主要包含了 下列过程与水解反应无关的是等内容,欢迎下载使用。
这是一份2021年高考真题——+化学(河北卷)+Word版含解析,共26页。试卷主要包含了 aefbcgh 等内容,欢迎下载使用。

