初中华师大版第8章 一元一次不等式综合与测试教案
展开课 题:小结与复习(二)
&.教学目标:
1、理解不等式解集的含义,会解简单的一元一次不等式,并能在数轴上表示出不等式的解集。会解由两个含相同未知数的一元一次不等式组成的不等式组,会利用数轴表示不等式组的解集。联系和比较一元一次方程的解法,体会数学中的类比、化归思想。
2、灵活地利用一元一次不等式的解法解决相关问题。
&.教学重点、难点、关键:
重点:一元一次不等式的解法。
难点:一元一次不等式(组)解集的确定,以及不等式性质的应用。
关键:不等式性质在解一元一次不等式中的正确应用.一元一次不等式组的求解中如何确定每一个一元一次不等式所形成的公共部分.弄清不等式与等式的区别。[来源:学&科&网]
&.教学过程:
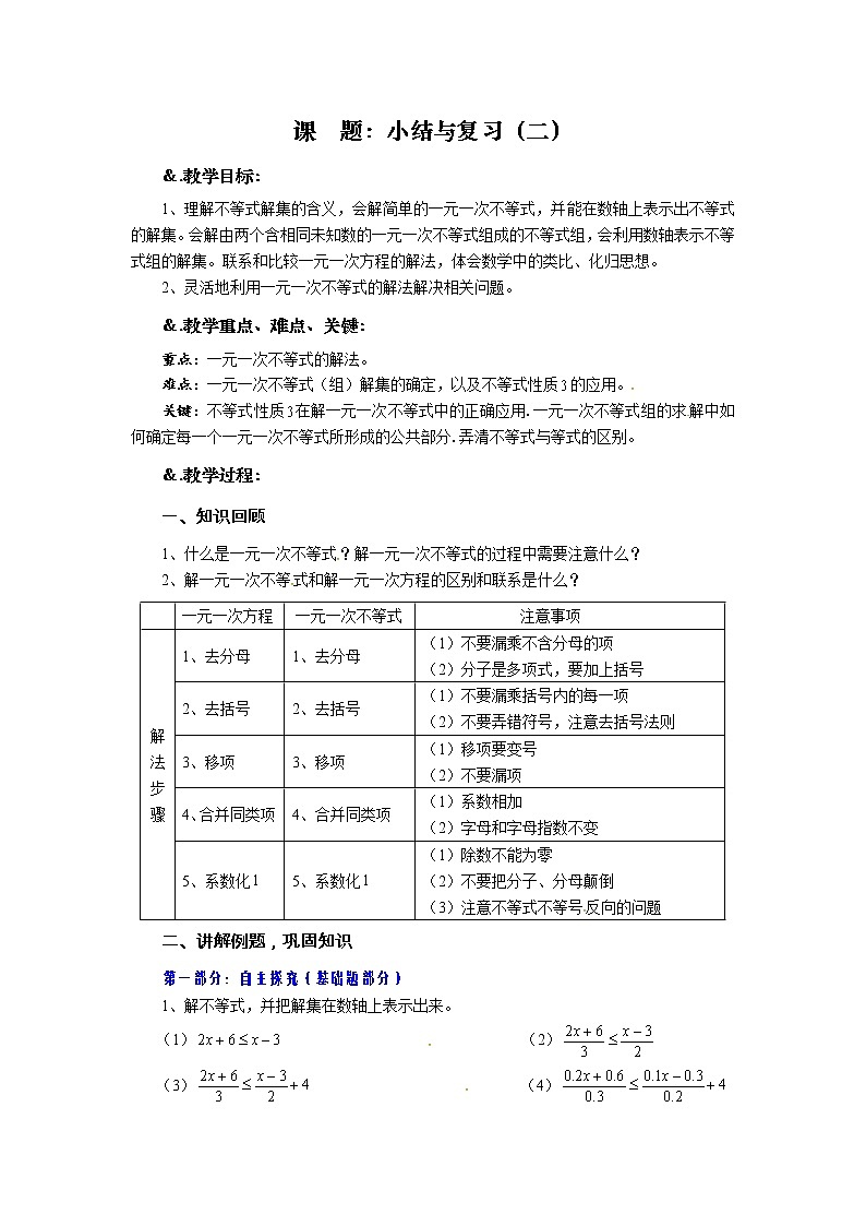
一、知识回顾
1、什么是一元一次不等式?解一元一次不等式的过程中需要注意什么?
2、解一元一次不等式和解一元一次方程的区别和联系是什么?
| 一元一次方程 | 一元一次不等式 | 注意事项[来源:学科网][来源:学科网] |
解法步骤 | 1、去分母[来源:Zxxk.Com] | 1、去分母 | (1)不要漏乘不含分母的项[来源:学|科|网Z|X|X|K] (2)分子是多项式,要加上括号 |
2、去括号 | 2、去括号 | (1)不要漏乘括号内的每一项 (2)不要弄错符号,注意去括号法则 | |
3、移项 | 3、移项 | (1)移项要变号 (2)不要漏项 | |
4、合并同类项 | 4、合并同类项 | (1)系数相加 (2)字母和字母指数不变 | |
5、系数化 | 5、系数化 | (1)除数不能为零 (2)不要把分子、分母颠倒 (3)注意不等式不等号反向的问题 |
二、讲解例题,巩固知识
第一部分:自主探究(基础题部分)
1、解不等式,并把解集在数轴上表示出来。
(1) (2)
(3) (4)
2、解不等式组,并求出整数解。
(1) (2) (3)
3、求不等式的最大整数解。
4、求满足的值不大于的值的最小整数的值。
5、若是不等式的解,求的取值。
6、为何值时,代数式的值(1)大于;(2)不小于;(3)不大于的值。
第二部分:探究性问题
1、不等式组的解集为,求、的值。
2、不等式组的解为,求、的值。
3、关于的不等式组的整数解有个,求的取值范围。
4、已知,其中的取值范围是,求的取值范围。
三、课堂小结
通过本节课的学习,要求同学们
1、理解掌握解一元一次不等式和解一元一次方程类似,注意区别不等式变形与方程变形,特别是不等式性质的应用。
2、理解数轴是直观地表现一元一次不等式(组)解集的工具,应特别注意确定不等式组中每个不等式的公共部分。
四、课外作业
1、教材 复习题组 组
2、补充作业
初中数学华师大版七年级下册第9章 多边形综合与测试教案及反思: 这是一份初中数学华师大版七年级下册第9章 多边形综合与测试教案及反思,共3页。教案主要包含了知识回顾,讲解例题,巩固新知,课堂小结,课外作业等内容,欢迎下载使用。
初中数学华师大版七年级下册第10章 轴对称、平移与旋转综合与测试教学设计: 这是一份初中数学华师大版七年级下册第10章 轴对称、平移与旋转综合与测试教学设计,共3页。教案主要包含了情境创设,回顾迁移,讲解例题,巩固新知,课堂小结,课外作业等内容,欢迎下载使用。
华师大版七年级下册第9章 多边形综合与测试教案: 这是一份华师大版七年级下册第9章 多边形综合与测试教案,共3页。教案主要包含了知识结构,讲解例题,巩固新知,课堂小结,课外作业等内容,欢迎下载使用。

