所属成套资源:翼教版 八年级下册生物 单元测试卷
八年级下册第一章 生物与环境的关系综合与测试课后复习题
展开这是一份八年级下册第一章 生物与环境的关系综合与测试课后复习题,共6页。试卷主要包含了单选题,填空题,连线题,实验探究题,综合题,资料分析题等内容,欢迎下载使用。
一、单选题
1.繁殖季节,两只公鸡为争夺母鸡而争斗,这体现了生物之间的( )
A.共生关系B.竞争关系C.捕食关系D.寄生关系
2.2020年1月南极的气温首次突破了20℃,皑皑白雪中出现了大片腥红色。其原因是南极雪藻解除休眠而大量繁殖造成的。导致南极雪藻大量繁殖的非生物因素是( )
A.空气B.水分C.温度D.阳光
3.辛弃疾的诗句中写到“稻花香里说丰年,听取蛙声一片”。稻田里的青蛙与害虫之间的关系属于( )
A.竞争关系B.捕食关系C.合作关系D.寄生关系
4.生物在适应环境的同时也影响环境,这是两者之间相互作用的结果。下列叙述中属于生物适应环境的是( )
A.北极熊的体色与白雪皑皑的环境相似B.人间四月芳菲尽,山寺桃花始盛开
C.蚯蚓能疏松土壤,提高土壤肥力D.香草园中的薰衣草使园里空气中充满芬芳
5.生物既能影响环境,又能适应环境。下列属于生物适应环境的选项是
A.夏天时,大树下比较凉快B.绿色植物能够更新空气
C.地衣能使岩石形成土壤D.仙人掌的叶变成了刺状
6.“蛙的冬眠”“荒漠地区生物种类少”“韭菜在黑暗的环境下变成韭黄”等生物现象中起主要作用的非生物因素依次是( )
A.阳光、水、温度B.温度、水、阳光
C.温度、温度、水D.阳光、水、阳光
7.下列现象中,与水分变化相适应的现象是( )
A.春天池塘里青蛙大声鸣叫B.荒漠中骆驼刺的根系非常发达
C.海豹皮下脂肪的厚度可达60毫米D.针叶林往往分布在海拔较高的地方
8.宜春有很多地方种植了芭蕉,但它们不结果,而在广西、广东种植的芭蕉都会结果,曾经有人将广东的芭蕉移植到宜春,同样不会结果,这一现象说明( )
A.生物能适应环境B.环境能影响生物C.生物能影响环境D.环境能适应生物
9.下列哪项不是生活在河中的鲫鱼的生态因素( )
A.河中的水B.河岸上吃草的羊C.河中同种的鱼D.河不同种的鱼
10.诗词是我国传统文化的瑰宝,许多诗词歌赋蕴含着生物学知识。下列诗词能体现生物因素对生物影响的是( )
A.黄梅时节家家雨,青草池塘处处蛙B.人间四月芳菲尽,山寺桃花始盛开
C.竹外桃花三两枝,春江水暖鸭先知D.种豆南山下,草盛豆苗稀
二、填空题
11.环境中影响生物生活的各种因素分为______和______。
12.动物不仅能适应环境,从环境中获得生活必需的_____和____,而且能够_____和_____环境,尤其对植物生活有多方面的影响。
13.①在同一草原生态系统中,根据生物与生物之间关系,请回答:牛和兔是____关系。
②在动物的结构层次中,受精卵属于____。
14.环境中直接影响生物生活的各种因素叫做__________________。阳光、温度属于_______________________。
15.生物的生活环境不仅指生物的生存空间,还包括存在于它周围的各种影响因素。那么,环境中影响生物的生活和分布的因素叫作_____________因素。
16.在自然界中,生物与环境之间是相互影响的。生物既能________环境生存下去,同时也能________环境。
三、连线题
17.
四、实验探究题
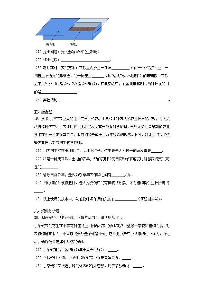
18.小王翻动庭院中的花盆,看到鼠妇很快就会爬走,这是为什么呢?是因为受到了惊吓?还是环境变明亮了?小王非常好奇,并对此进行了多个探究实验。下面是他的探究实验之一,请将他探究活动的过程补充完整。
(1)提出问题:光会影响鼠妇的生活吗?
(2)作出假设:___________________________。
(3)制订实施探究的方案:在铁盘内放上一薄层__________(填“干”或“湿”)土,一侧盖上不透光的厚纸板,另一侧盖上_______(填“透明”或“不透明”)的玻璃板。在铁盘中央处放10只鼠妇,观察鼠妇的行为。在此实验中,设置阴暗和明亮两种环境的目的是____________________。
(4)实验结论:____________________________________________________________。
五、综合题
19.技术可以带来巨大的社会变革,如农耕工具和耕种方法等农业技术的出现,将人类从狩猎时代带入了农耕时代。技术的发明需要依据科学原理,虽然人类社会早期的农业技术在今天看来极其简单,但它们却是成千上万年经验的积累。下面,就让我们找出这些农业技术对应的生物学原理。
(1)用尖的木棍在田地划沟,以埋下种子,这主要是因为种子的萌发需要______。
(2)犁是一种用来翻耕土地的农具,犁的发明和使用使种子在萌发时能够获得更为充足的_________。
(3)清除田间杂草,是因为杂草与农作物之间有_______关系。
(4)用动物的粪便作肥料,是因为粪便中的有机物被分解,可为植物提供生长所需的_____。
(5)以上使用的技术中,与植物呼吸作用有关的有____________(填题目序号)。
六、资料分析题
20.阅读资料,判断是非,正确的涂“T”,错误的涂“F”。
小菜蛾专门寄生在十字花科植物上,刚孵出来的幼虫就以甘蓝等十字花科植物为食,对农作物危害很大。小菜蛾的天敌是菜蛾啮小蜂,它会把卵产在小菜蛾的幼虫体内,孵化后,幼蜂便会吃掉小菜娥的幼虫。
(1)小菜蛾啃食甘蓝的行为属于先天性行为。_____。
(2)依据资料可知,小菜蛾和菜蛾啮小蜂是竞争关系。_____。
(3)小菜蛾和菜蛾啮小蜂的体表都有外套膜,属于节肢动物。_____。
(4)没有动物,生态系统的物质循环也能进行,但是动物在生态系统中起着非常重要的作用。_____。
参考答案
1.B
2.C
3.B
4.A
5.D
6.B
7.B
8.B
9.B
10.D
11.生物因素 非生物因素
12.物质 能量 影响 改变
13.竞争 细胞
14.生态因素 非生物因素
15.生态
16.适应 影响
17.
18.光会影响鼠妇的生活 湿 透明 形成对照 光会影响鼠妇的生活(或鼠妇喜欢阴暗的环境生活)
【详解】
(1)鼠妇喜欢生活在阴暗潮湿的环境中,探究鼠妇喜欢生活在黑暗环境中,提出的问题是鼠妇会选择黑暗的环境吗?作出的假设应是鼠妇会先选择黑暗的环境,并设置对照实验,变量是光,为减少误差应选择多个鼠妇。据此解答。
(2)作出假设:假设是对问题肯定或否定的解答,根据问题“光会影响鼠妇的生活吗?”作出的假设是光会影响鼠妇的生活。
(3)“制定并实施探究方案:在铁盘内放上一层湿土,一侧盖上不透光的纸板,另一侧盖上透明的玻璃板,在铁盘两侧的中央处各放10只鼠妇,观察鼠妇的行为”。两侧唯一不同的量是光照,因此该实验的变量是光。设计黑暗和明亮两种不同的环境是为了形成对照实验。
(4)该同学对上述实验重复了10次,记录鼠妇在铁盘两侧的分布情况,然后计算平均值,通过求实验数据平均值可知:分布在不透光纸板一侧的鼠妇数量远远多于分布在透明玻璃板一侧的鼠妇数量,故可得出结论:光对鼠妇的生活有影响,鼠妇喜欢生活在阴暗的环境中生
19.一定的水分 空气(氧气) 竞争 无机盐 (2)
【详解】
(1)用尖的木棍在田地划沟,浇水以埋下种子,这主要是因为种子的萌发需要一定的水分。
(2)犁是一种用来翻耕土地的农具,用犁翻耕土地,保证土壤疏松,满足种子萌发所需的充足的空气。
(3)阳光、养料、水分等都能影响农作物的生长,它们属于非生物因素,杂草与农作物争夺阳光、养料、水分等,说明二者之间存在着竞争关系。
(4)植物的生长需要多种无机盐。用动物的粪便作肥料,是因为粪便中的有机物被分解,可为植物提供生长所需的无机盐。
(5)用犁翻耕土地,保证土壤疏松,利于促进植物的呼吸作用。
20.T F F T
【详解】
(1)小菜蛾啃食甘蓝的行为是生来就有的,由动物体内的遗传物质决定的先天性行为,故此题说法正确。
(2)依据资料可知小菜娥的天敌是菜蛾啮小蜂,因此小菜蛾和菜蛾啮小蜂是捕食关系,故此题说法错误。
(3)小菜蛾和菜娥啮小蜂的身体分节,体表都有外骨骼,外骨骼可防止体内水分的蒸发,属于节肢动物的昆虫,故题干说法错误。
(4)动物不能制造有机物,只能以现成的有机物为食,属于生态系统中的消费者。生态系统中的分解者能分解植物的枯枝败叶中的有机物产生二氧化碳和水等无机物,有成为绿色植物的肥料,形成物质循环。如果绿色植物被动物食用,植物体的有机物在动物体内很快被分解,增快了物质循环的速度,因此,动物能加速物质循环,在生态系统中起着非常重要的重要作用,正确。
相关试卷
这是一份冀教版八年级下册第二章 生态系统综合与测试练习,共7页。试卷主要包含了单选题,填空题,连线题,实验探究题,综合题,资料分析题等内容,欢迎下载使用。
这是一份生物八年级下册第三章 人类和自然界的协调与发展综合与测试课时训练,共6页。试卷主要包含了单选题,填空题,连线题,实验探究题,综合题,资料分析题等内容,欢迎下载使用。
这是一份初中生物冀教版八年级下册第一章 生物的繁殖综合与测试习题,共9页。试卷主要包含了单选题,填空题,连线题,实验探究题,综合题,资料分析题等内容,欢迎下载使用。

