


宁夏石嘴山市平罗县2020-2021学年九年级上学期期末化学试题(word版 含答案)
展开一、单选题
1.下列做法不能体现环境友好发展理念的是( )
A.分类回收生活垃圾B.禁止使用化石燃料
C.生活污水逐步实现集中处理和排放D.城市道路使用太阳能景观灯
2.下列物质的用途,一定涉及化学变化的是
A.金具有黄色金属光泽 制作饰品
B.活性炭具有吸附性 作除味剂
C.生石灰吸收空气中的水分 作干燥剂
D.干冰升华吸收大量的热 作制冷剂
3.规范的操作是实验成功的基本保证,下列实验操作规范的是
A.加热液体B.闻气体气味
C.连接仪器D.氧气验满
4.学化学、用化学。生活中,下列做法错误的是( )
A.开发新能源汽车可减少汽油、柴油的使用,从而减少环境污染
B.炒菜时发现燃气灶火焰呈黄色,锅底出现黑色物质,可调大燃气灶的进风口
C.室内着火时,要用湿毛巾捂住口鼻,贴近地面逃离现场
D.夜晚发现家中燃气泄露,立即开灯检查
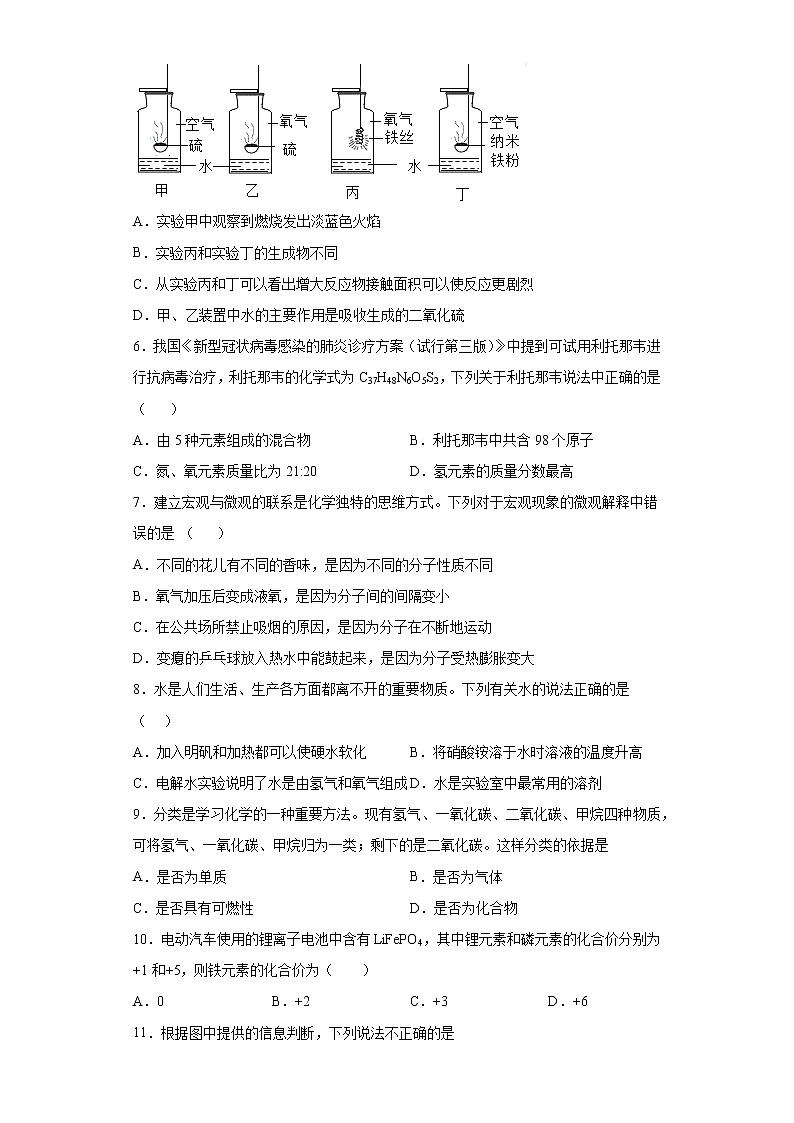
5.如图是硫和铁在空气和氧气中燃烧的实验。铁丝在空气中不能燃烧,但是纳米铁粉在空气中稍加热即可剧烈燃烧。下列说法不正确的是
A.实验甲中观察到燃烧发出淡蓝色火焰
B.实验丙和实验丁的生成物不同
C.从实验丙和丁可以看出增大反应物接触面积可以使反应更剧烈
D.甲、乙装置中水的主要作用是吸收生成的二氧化硫
6.我国《新型冠状病毒感染的肺炎诊疗方案(试行第三版)》中提到可试用利托那韦进行抗病毒治疗,利托那韦的化学式为C37H48N6O5S2,下列关于利托那韦说法中正确的是( )
A.由5种元素组成的混合物B.利托那韦中共含98个原子
C.氮、氧元素质量比为21:20D.氢元素的质量分数最高
7.建立宏观与微观的联系是化学独特的思维方式。下列对于宏观现象的微观解释中错误的是 ( )
A.不同的花儿有不同的香味,是因为不同的分子性质不同
B.氧气加压后变成液氧,是因为分子间的间隔变小
C.在公共场所禁止吸烟的原因,是因为分子在不断地运动
D.变瘪的乒乓球放入热水中能鼓起来,是因为分子受热膨胀变大
8.水是人们生活、生产各方面都离不开的重要物质。下列有关水的说法正确的是( )
A.加入明矾和加热都可以使硬水软化B.将硝酸铵溶于水时溶液的温度升高
C.电解水实验说明了水是由氢气和氧气组成D.水是实验室中最常用的溶剂
9.分类是学习化学的一种重要方法。现有氢气、一氧化碳、二氧化碳、甲烷四种物质,可将氢气、一氧化碳、甲烷归为一类;剩下的是二氧化碳。这样分类的依据是
A.是否为单质B.是否为气体
C.是否具有可燃性D.是否为化合物
10.电动汽车使用的锂离子电池中含有LiFePO4,其中锂元素和磷元素的化合价分别为+1和+5,则铁元素的化合价为( )
A.0B.+2C.+3D.+6
11.根据图中提供的信息判断,下列说法不正确的是
A.①③属于同种元素
B.②表示的元素常见化合价为+1价
C.硒元素的相对原子质量是34
D.③④为稳定结构
12.在实验室和化工生产中常用到硝酸。硝酸是一种强氧化剂,能与碳发生氧化还原反应,化学方程式为4HNO3+C═2H2O+4X↑+CO2↑.则X是( )
A.NO2B.N2OC.NOD.N2O5
13.溶液与人们的生活息息相关。下列有关溶液说法正确的是( )
A.硫酸铜溶液中的溶质是铜,碘酒溶液中的溶剂是酒精
B.某物质的饱和溶液肯定比它的不饱和溶液浓
C.将10%的某溶液倒出一半,剩余溶液中溶质的质量分数为10%
D.5g锌完全溶解于95g硫酸中,得到100g硫酸锌溶液
14.用二氧化碳制取重要的化工原料乙烯的微观过程如图所示。下列说法正确的是( )
A.该反应属于置换反应
B.反应前后各元素的化合价均不变
C.参加反应的两种分子的个数比为2∶8
D.生成物都是化合物
15.根据你的知识和经验,下列家庭小实验不会成功的是 ( )
A.用铅笔芯作润滑剂打开锈锁B.用食盐水浸泡菜刀除去表面的锈斑
C.用铁钉等材料探究铁生锈的条件D.用碳酸饮料做二氧化碳性质的实验
16.结构决定性质是化学学科的基本思想之一。下列关于物质组成和结构的说法错误的是( )
A.水和过氧化氢的化学性质不同,是因为分子构成不同
B.金刚石和C60物质性质不同,是因为原子排列方式不同
C.不锈钢和锰钢的主要性能不同,是因为组成元素种类不同
D.钠元素和氧元素的化学性质不同,是因为钠原子和氧原子的电子层数不同
17.已知A、B、C、D是四种金属单质,A能从B的硝酸盐溶液中置换出B,但A不能与稀盐酸反应;相同条件下,C、D能与稀盐酸反应产生H2,且D比C反应剧烈。则四种金属的活动性由强到弱的顺序是
A.D>C>A>BB.A>B>C>DC.B>A>C>DD.D>C>B>A
18.归纳和推理是化学学习常用的思维方法。下列说法正确的是( )
A.金属铝的表面在空气中被氧化可以保护里层的铝,所以金属铁也有类似的性质
B.二氧化锰在氯酸钾分解反应中作催化剂,所以二氧化锰可作一切化学反应的催化剂
C.化学变化过程中常伴随着发光、放热现象,所以有发光、放热现象产生的一定是化学变化
D.合金是由一种金属跟其他金属(或非金属)熔合而成的具有金属特性的物质,所以合金一定是混合物
19.以下4个图像,能正确反映对应关系的是( )
A.AB.BC.CD.D
20.认真细致地观察和分析实验,有助于获得化学知识并体会科学的分析方法。下列对于相关实验的分析正确的是( )
A.AB.BC.CD.D
二、填空题
21.正确运用化学用语是学好化学的基础。请用化学符号完成下面的空格。
(1)三个氮原子________;
(2)2个亚铁离子_________;
(3)一个硝酸根离子____________;
(4)标出氧化镁中镁元素的化合价________ ;
(5)酒精的化学式_______________。
22.假日里,同学们去郊外野炊,请你和他们一起用所学化学知识解决下列问题:
(1)野炊开始后,同学们从附近取来井水做饭,发现有泥沙,静置后小红又找到几块纱布用___________方法将泥沙除去得到干净的井水;小明采用______的方法检验后确定洁净的井水是硬水,并用__________的方法进行软化。
(2)小兵烧火时发现木柴燃烧不旺,产生很多浓烟,于是他把木柴架高,这是为了__________,使燃烧更旺。野炊结束后,小鹏用水将灶火浇灭,其原理是______________;
(3)小红用洗洁精清洗餐具,是因为洗洁精有____________作用;洗完锅后,为防止铁锅生锈,小丽采取的方法是______________。
23.能源是人类生存和发展的基础,能源成为人们日益关注的问题。
(1)化石燃料包括煤、_________、天然气,是重要的能源,但在使用过程中会造成环境的污染,如_________的排放会形成酸雨。同时人们面临化石燃料将被耗尽的局面,科学家发现海底埋藏着大量的“可燃冰”,其中主要含有甲烷水合物。甲烷中各元素的质量比是________,甲烷在空气中充分燃烧的化学方程式为___________________。
(2)氢气作为最清洁能源,越来越受到人们关注。目前,作为高能燃料,液氢已应用于航天领域。发射卫星的火箭可使用液氢作燃料,液氢在液氧中燃烧的化学方程式为______________;除氢能源外,人们正在利用和开发的其他新能源有_________(写出一种即可)
24.如图是a、b、c三种物质的溶解度曲线,回答下列问题:
(1)P点的含义是__________________;
(2)t2℃时,在温度不变的情况下,将b物质的饱和溶液转变成不饱和溶液可采取的一种方法是____________;
(3)t2℃时,将50克a物质加入到100克水中,充分溶解后,所得溶液质量是_________g,该溶液的质量分数为__________(结果保留0.1%);
(4)t2℃时,等质量a、b、c三种物质全部溶解形成的饱和溶液中溶剂质量由大到小的顺序为____;
(5)将t2℃时a、b、c三种物质的饱和溶液降温到t1℃时,三种溶液的溶质质量分数由大到小的顺序是______________。
25.铁是应用最广泛的金属.
(1)下列铁制品的用途中,利用其导热性的是______(填字母).
(2)铁制品容易生锈主要原因是_____.
(3)工业上常用赤铁矿和一氧化碳在高温条件下炼铁,该反应的化学方程式为_______.
(4)铁制容器不能用来盛放硫酸铜溶液,请用化学方程式解释原因______,属于基本反应类型中的______反应.
(5)金属铬(Cr)和铁的性质十分相似。在它们的氧化物中都能显+3价,写出铬的氧化物的化学式______。铬与稀硫酸反应时,生成的化合物中化合价也与铁相同,写出铬与稀硫酸反应的化学方程式_____________________________.
三、计算题
26.实验室常用石灰石和稀盐酸制取二氧化碳,现取含碳酸钙80%的石灰石12.5g和73g稀盐酸恰好完全反应(石灰石中的杂质不溶于水,也不与稀盐酸反应)。求:该稀盐酸的溶质质量分数。
四、实验题
27.初步学习运用简单的装置和方法制取某些气体,是初中学生的化学实验技能应达到的要求。
(1)某学习小组将实验室制取常见气体的相关知识归纳如下:
(2)该小组将制取的O2和CO2(各一瓶)混淆了,请你帮助设计一个方案将它们区分开来(包括步骤、现象、结论)。______
五、科学探究题
28.小组同学收集了某种铝制易拉罐,剪成条状并打磨后进行如图所示实验,发现纯铝片表面有划痕。
(发现问题)根据所学知识,合金的硬度比组成它的纯金属硬度更______,结合上述现象,可得出该易拉罐不是纯铝制作,那么易拉罐中除铝外,还含有什么金属呢?
(查阅资料)①铝制易拉罐中的主要成分是铝,可能还含有镁、铁。
②铝能与氢氧化钠溶液反应:2Al+2NaOH+2H2O=2NaAlO2+3H2↑;镁和铁不与氢氧化钠溶液反应。
(作出猜想)该易拉罐的金属组成除铝外,可能还有镁、铁中的一种或两种。
(实验设计)小明取打磨后的易拉罐样品按如下方案进行实验。
(实验结论)小明得出该易拉罐是由铝和铁组成。
(反思评价)其他同学分析后认为小明的实验方案不严谨,理由是_______________________。
A
B
C
D
向一定量的二氧化锰中加入过氧化氢溶液
水在通电的条件下反应
向一定量的大理石(杂质不参加反应)中加入足量的稀盐酸
向一定质量的稀硫酸中加入足量铁粉
选项
A
B
C
D
实验
探究CO2的溶解性
测定空气里氧气的含量
镁条燃烧
探究燃烧的条件
实验操作
实验分析
软塑料瓶变瘪,说明CO2气体能与水反应
结论:氧气约占空气总体积的1/5
该实验可验证质量守恒定律
该实验只能证明燃烧的条件之一是温度要达到可燃物的着火点
气体
方法(或原理)
发生装置
收集装置
O2
方法1:加热氯酸钾和二氧化锰的混合物
均可选择____装置(可根据需要添加棉花)
均可选择__装置(填标号)
方法2:加热高锰酸钾,反应的化学方程式为__________
方法3:分解过氧化氢溶液
通过控制液体流速,从而得到平稳气流,选择的发生装置是__(填标号)
CO2
方法:加入大理石和稀盐酸
H2
方法:加入锌粒和稀硫酸
若用D装置收集H2,应从的____口通入气体(填“b”或“c”)。
实验步骤
实验现象
解释与结论
(1)取一定量样品于烧杯中,加入足量_________溶液,充分反应后,过滤,洗涤,干燥;
固体表面有____产生,过滤后得到黑色粉末。
样品中含有铝
(2)取少量上述黑色粉末于试管中,加入足量的稀盐酸。
有气泡产生,得到_____溶液。
样品中含有铁,发生反应的化学方程式为____________。
参考答案
1.B
【详解】
A、分类回收生活垃圾,可以实现资源的有效利用,减少污染物的排放,保护环境,故A选项正确;
B、化石燃料不能禁止使用,要合理开发,综合利用,故B选项错误;
C、生活污水逐步实现集中处理和排放,能够减少污染,故C选项正确;
D、城市道路使用太阳能景观灯,利用新能源,环保,故D选项正确;
故答案选B。
2.C
【详解】
A、金具有黄色金属光泽,制作饰品的过程中没有新物质生成,属于物理变化,故不符合题意;
B、活性炭的结构疏松多孔,可以吸附有异味、有颜色的物质,具有吸附性,做吸附剂的过程中没有新物质生成,属于物理变化,故不符合题意;
C、生石灰是氧化钙的俗名,氧化钙可以吸收空气中的水分,是因为氧化钙与水反应生成氢氧化钙,因此,作干燥剂的过程中有新物质生成,属于化学变化,故符合题意;
D、干冰升华是指固态二氧化碳变为气态二氧化碳,此过程中没有新物质生成,吸收大量热,属于物理变化,故不符合题意,故选C。
3.C
【详解】
A、加热液体,液体体积不能超过试管容积的三分之一,故A错。
B、闻气体气味,不能直接闻,要用扇闻法,轻轻扇动使少量气体进入鼻孔,故B错。
C、连接仪器,先将玻璃管润湿,然后缓缓转动塞进橡胶管,C正确。
D、氧气验满,取带火星木条放至瓶口,木条复燃说明氧气收集满,D错。
故选:C。
4.D
【详解】
A、开发新能源汽车可减少汽油、柴油的使用,燃料燃烧会产生有害气体,减少燃料的燃烧,从而减少环境污染;选项正确;
B、炒菜时发现燃气灶火焰呈黄色,锅底出现黑色物质说明进氧量不足,可调大燃气灶的进风口,来提供充足的氧气,使燃料得到充分燃烧,选项正确;
C、室内着火时,要用湿毛巾捂住口鼻,过滤有毒烟气,二氧化碳受热密度变小,故应贴近地面逃离,选项正确;
D、燃气具有可燃性,遇电火花、明火爆炸,不应立即开灯检查,选项错误。
故选D。
5.B
【详解】
A、硫在空气中燃烧发出淡蓝色火焰,不符合题意;
B、铁在氧气中燃烧生成四氧化三铁,纳米铁粉在空气中燃烧也生成四氧化三铁,符合题意;
C、铁在空气中不燃烧,铁在氧气中能燃烧,纳米铁粉在空气中能燃烧,说明增大反应物接触面积可以使反应更剧烈,不符合题意;
D、硫燃烧生成二氧化硫,二氧化硫是空气的污染物之一,排放到空气中,会污染空气,故甲、乙装置中水的主要作用是吸收生成的二氧化硫,不符合题意。
故选B。
6.C
【详解】
A. 由利托那韦的化学式可知,利托那韦由碳、氢、氮、氧、硫5种元素组成的纯净物,选项错误;
B. 化学式中元素符号右下角的数字为一个分子中原子的个数,一个利托那韦分子中共含98个原子,选项错误;
C. 氮、氧元素质量比为(6×14):(5×16)=21:20,选项正确;
D. 利托那韦由碳、氢、氮、氧、硫的质量比为:(37×12):(48×1):(6×14):(5×16):(2×32)=444:48:84:80:64,氢元素的质量分数最低,选项错误。
故选C。
7.D
【详解】
A、不同的花儿有不同的香味,是因为不同的分子性质不同,故A选项正确;
B、状态的改变是由构成物质的粒子间距离引起的,气态物质分子间距离较大,固态和液态物质的分子间距离相对较小,故B选项正确;
C、在公共场所禁止吸烟的原因,分子在不断地运动,会造成其他人被动吸烟,故C选项正确;
D、变瘪的乒乓球放入热水中能鼓起来,是因为分子间距离受热变大,不是分子变大,故D选项错误;
故答案选D。
8.D
【详解】
A、加入明矾只能使水中不溶的悬浮颗粒沉降,不能将硬水软化,加热能使水中可溶性钙镁化合物转化成沉淀,可以使硬水软化,选项错误;
B、将硝酸铵溶于水吸热,溶液的温度降低,选项错误;
C、电解水实验说明了水是由氢元素和氧元素组成,选项错误;
D、水是实验室中最常用的溶剂,选项正确。
故选D。
9.C
【详解】
A、是否为单质不可行,因为只有氢气属于单质,说法错误,不符合题意;
B、是否为气体不可行,因为它们都是气体,说法错误,不符合题意;
C、是否具有可燃性可行,按照是否具有可燃性,可将氢气、一氧化碳和甲烷归为一类;剩下的是二氧化碳不能燃烧,说法正确,符合题意;
D、是否为化合物不可行,氢气属于单质,一氧化碳和甲烷属于化合物,二氧化碳也属于化合物,说法错误,不符合题意;
故选:C。
10.B
【详解】
设:铁元素化合价为x,根据化合价代数和为零则,(+1)+x+(+5)+(-2)×4=0,x=+2,故填:B。
11.C
【详解】
A、①③的原子序数都是17,都是氯元素,属于同种元素,正确;
B、②表示的元素原子最外层电子数为1,容易失去一个电子,因此常见化合价为+1价,正确;
C、硒元素的原子序数是34,相对原子质量是78.96,错误;
D、③④的最外层电子数为8是稳定结构,正确。
故选C。
12.A
【详解】
根据质量守恒定律化学反应前后原子种类和数目不变,反应前包含4个H原子、4个N原子、12个O原子、1个C原子,反应后已知的物质中包含4个H原子、4个O原子、1个C原子,则4X中包含4个N原子、8个O原子,故X中包含1个N原子、2个O原子,化学式为NO2,故选A。
答案:A。
13.C
【详解】
A、硫酸铜溶液中溶质是硫酸铜,溶剂是水,碘酒溶液溶液中碘是固体,是溶质,酒精是液体,是溶剂,说法错误,不符合题意;
B、物质的溶解度受温度影响,相同温度下,某物质的饱和溶液肯定比它的不饱和溶液浓,说法错误,不符合题意;
C、溶液具有均匀、稳定的性质,每一部分溶液的浓度、密度都相同,将10%的某溶液倒出一半,剩余溶液中溶质的质量分数为10%,说法正确,符合题意;
D、锌与硫酸反应生成氯化锌和氢气,氢气是气体,逸出到空气中,反应后硫酸锌溶液的质量小于100g,说法错误,不符合题意;
答案:C。
14.D
【分析】
从图示可以看出,在该反应过程中有两个氢分子剩余,该反应为氢气和二氧化碳在催化剂作用并加热的条件下反应生成乙烯和水,从数的方面看是两个二氧化碳分子和六个氢分子反应生成一个乙烯分子和四个水分子。
【详解】
A、置换反应是一种单质和一种化合反应生成另一种单质和另一种化合物的反应,而该反应中生成物都是化合,故A选项错误;
B、该反应前后氢元素和碳元素化合价都发生了改变,故B选项错误;
C、由分析可知,能加反应的二氧化碳和氢气的分子个数比为2:6=1:3,故C选项错误;
D、由分析可知,该反应的生成物为乙烯和水,二者都是化合物,故D选项正确;
故答案选D。
15.B
【详解】
A、铅笔芯中含有石墨,而石墨具有滑腻感,所以可以作为润滑剂来打开锈锁,故A会成功;
B、食盐水可以加速铁的生锈,但是不能除去铁锈,除铁锈常用稀盐酸或是稀硫酸,故B不会成功。
C、铁钉的主要成分为铁,所以可以用铁钉来探究铁生锈的条件,故C会成功;
D、碳酸不稳定容易分解产生二氧化碳气体,所以可以用碳酸饮料来完成二氧化碳的一些性质实验,故D会成功。
故选B。
16.D
【详解】
A、过氧化氢和水的化学性质不同,是因为它们分子的构成不同,不同种的分子性质不同,故选项解释正确。
B、金刚石和C60物质性质不同,是因为原子排列方式不同,故选项说法正确。
C、不锈钢的主要成分是铁、镉、镍,锰钢的主要成分是铁、锰、碳,两物质的组成元素种类不同,因此主要性能不同,故选项解释正确。
D、钠元素和氧元素的化学性质不同,是因为钠原子和氧原子的最外层电子数不同,故选项解释错误。
故选D。
17.A
【分析】
【详解】
A能置换出B,说明A比B活泼,C、D能与稀盐酸反应产生H2且D比C反应剧烈,而A不能,说明D比C活泼,C比 A活泼,故活动顺序为D>C>A>B,故选A。
18.D
【详解】
A、金属铝的表面在空气中被氧化表面生成一层致密的氧化铝薄膜可以保护里层的铝不再被氧化,金属铁表面容易生成疏松多孔的氧化铁,不能阻止里面的铁再次被氧化,故不具有类似的性质,不符合题意;
B、二氧化锰在氯酸钾分解反应中作催化剂,但是二氧化锰并不能做一切化学反应的催化剂,催化剂的种类很多,不符合题意;
C、化学变化过程中常伴随着发光、放热现象,但是有发光、放热现象产生的不一定是化学变化,如电灯发光、发热,不是化学变化,不符合题意;
D、合金是由一种金属跟其他金属(或非金属)熔合而成的具有金属特性的物质,所以合金是由两种或两种以上物质混合而成,一定是混合物,符合题意。
故选:D。
19.A
【详解】
A、二氧化锰是过氧化氢分解的催化剂,催化剂在反应前后质量和化学性质不变,生成氧气的质量与加入过氧化氢的质量成正比,能正确反应对应关系,符合题意;
B、水在通电条件下生成氢气和氧气,,依据化学方程式表示的含义可知:每有36份质量的水在通电的条件下完全反应生成4份质量的氢气和32份质量的氧气,不能正确反应对应关系,不符合题意;
C、向一定量的大理石(杂质不参加反应)中加入足量的稀盐酸,因为大理石中含有杂质,且杂质不参与反应,反应后固体的质量不会完全消失,不能正确反应对应关系,不符合题意;
D、向一定质量的稀硫酸中加入足量铁粉,铁粉过量,稀硫酸反应完全,当稀硫酸反应完全后,再加入铁粉不再有氢气生成,不能正确反应对应关系,不符合题意;
故选:A。
20.B
【详解】
A、二氧化碳能溶于水,也能使瓶内压强减小,软塑料瓶变瘪,故该实验不能确定二氧化碳和水反应,故A选项错误;
B、红磷燃烧消耗氧气,待完全反应。冷却至室温后,由于消耗了氧气,打开止水夹,烧杯中的水进入集气瓶,进入水的体积就是消耗氧气的体积,故根据进入集气瓶内水的体积可测定空气中氧气的含量,故B选项正确;
C、验证质量守恒定律时,若有气体参与或生成的反应,应该在密闭容器内进行,故C选项错误;
D、该实验通过观察到铜片上的白磷燃烧,水中的白磷不燃烧,可说明可燃性燃烧的条件之一可燃物要与氧气接触,故D选项错误;
故答案选B。
21.3N
【分析】
本题考查化学用语的意义及书写,解题关键是分清化学用语所表达的对象是分子、原子、离子还是化合价,才能在化学符号前或其它位置加上适当的计量数来完整地表达其意义,并能根据物质化学式的书写规则正确书写物质的化学式,才能熟练准确的解答此类题目。
【详解】
(1)元素符号可以表示该元素的一个原子,多个原子的表示方法为在元素符号加数字,3个氮原子表示为3N,故填:3N;
(2)根据离子的表示方法:在表示该离子的元素符号或原子团的右上角,标出该离子所带的正负电荷数,数字在前,正负符号在后,带1个电荷时,1要省略,由于1个亚铁离子带2个单位正电荷,故2个亚铁离子可表示为,故填:;
(3)根据离子的表示方法:在表示该离子的元素符号或原子团的右上角,标出该离子所带的正负电荷数,数字在前,正负符号在后,带1个电荷时,1要省略,由于1个硝酸根离子带1个单位负电荷,故一个硝酸根离子可表示为,故填:;
(4)元素符号正上方的数字表示元素的化合价,氧化镁中氧元素的化合价为-2价,设镁元素的化合价为x,根据化合物中正负化合价的代数和为零,则x+(-2)=0,x=+2,因此氧化镁中镁元素的化合价可表示为,故答案为:;
(5)分子的表示方法:正确书写物质的化学式,若表示多个该分子,就在其化学式前加上相应的数字,1个酒精分子是由2个碳原子、6个氢原子和1个氧原子构成的,故酒精的化学式表示为,故答案为:。
22.过滤 加肥皂水 煮沸 增大可燃物与氧气的接触面积(合理即可得分) 使温度降低到可燃物着火点以下;(合理即可得分) 乳化 擦干
【详解】
(1)除去水中泥沙,是固液混合物质的分离,小红采用的是过滤的方法;硬水能降低肥皂的起泡能力,小明采用加肥皂水的方法检验后确定井水是硬不;硬水中可溶性钙镁化合物,在受热后分解形成不溶性物质分离出来,降低了水的硬度,所以小明用煮沸的方法可将硬水软化;
(2)架高木柴,增大了可燃物与氧气的接触面积,使燃烧更旺;用水灭火原理是使温度降低到可燃物着火点以下;
(3)洗洁精对油污有乳化作用;铁生锈原理是铁与氧气和水同时接触,因此小丽采用擦干的方法可以防止铁锅生锈。
23.石油 SO2(或NO2)(写物质名称也可以) 12:4(或3:1) 太阳能(或风能、地热能、核能、生物质能、 潮汐能等)(写出一种即可)
【详解】
(1)化石燃料包括煤、石油、天然气,在使用过程中会造成环境的污染,如SO2、 NO2的排放会形成酸雨;甲烷的化学式为CH4,各元素的质量比是(12×1):(1×4)=3:1;甲烷在空气中充分燃烧生成水和二氧化碳,化学方程式为:
;
(2)氢气在氧气中燃烧生成水,化学方程式为:
,除氢能源外,人们正在利用和开发的其他新能源有太阳能、风能、地热能、核能、生物质能、 潮汐能等。
24.t1℃时,a、b物质的溶解度相等 增加溶剂(合理即可得分) 140 28.6% c>b>a(或c、b、a) b>a>c(或b、a、c)
【详解】
(1)两线的交点表示在该温度下,两种物质的溶解度相等,即P点的含义是t1℃时,a、b物质的溶解度相等;
(2)t2℃时,在温度不变的情况下,将b物质的饱和溶液转变成不饱和溶液可利用增加溶剂、升高温度的方法实现;
(3)t2℃时,100g中最多溶解a物质的质量是40g,将50克a物质加入到100克水中,充分溶解后,所得溶液质量是40g+100g=140g,该溶液的质量分数为;
(4)t2℃时,等质量a、b、c三种物质全部溶解形成的饱和溶液时Sa>Sb>Sc,温度不变,配制等质量的饱和溶液时,溶解度越大,所需要的水越小,故t2℃时,等质量a、b、c三种物质全部溶解形成的饱和溶液中溶剂质量由大到小的顺序为c>b>a;
(5)将t2℃时a、b、c三种物质的饱和溶液降温到t1℃时,a为饱和溶液且有未溶解的溶质存在,所以溶质的质量分数为 ;b为饱和溶液且有未溶解的溶质存在,但此时溶质的质量分数大于20%;c为不饱和溶液,溶质的质量分数小于20%;所以将t2℃时a、b、c三种物质的饱和溶液降温到t1℃时,三种溶液的溶质质量分数由大到小的顺序是b>a>c。
25.B 铁制品与氧气和水共同接触容易生锈(合理即可得分) Fe+CuSO4=Cu+FeSO4 置换 Cr2O3 Cr +H2SO4=CrSO4+ H2 ↑
【详解】
(1)A、铁锤是利用了铁的硬度,说法错误;
B、铁做炊具是利用铁具有导热性,食品放在铁锅里可以煮熟,说法正确;
C、铁可以做铁丝主要利用了铁的延展性,说法错误;
答案:B。
(2)铁接触到氧气和水就会发生复杂的化学反应生成铁锈;
(3)赤铁矿和一氧化碳在高温条件下生成铁和二氧化碳,该反应的化学方程式:
;
(4)铁制容器不能用来盛放硫酸铜溶液是,是因为铁能和硫酸铜反应生成硫酸亚铁和铜,其化学方程式Fe+CuSO4=Cu+FeSO4;一种化合物和一种单质反应生成另一种化合物和另一种单质的反应属于置换反应,所以该反应属于置换反应;
(5)铬的氧化物氧元素显-2价,铬元素显+3价,化合物中各元素化合价代数和为0,铬的氧化物的化学式Cr2O3;铁与稀硫酸反应生成硫酸亚铁和氢气,硫酸亚铁中铁元素的化合价为+2价,铬与稀硫酸反应生成硫酸亚铬和氢气,该反应的化学方程式:Cr +H2SO4=CrSO4+ H2 ↑。
26.10%
【详解】
含碳酸钙80%的石灰石12.5g中含碳酸钙的质量为12.5g×80%=10g;设参加反应的稀盐酸中溶质的质量为x,
x=7.3g,
该稀盐酸的溶质质量分数为×100%=10%。
27.A D或E B c 将带火星的木条分别伸入两个集气瓶中; 若带火星的木条复燃;则该瓶气体是O2
【详解】
(1)用氯酸钾和二氧化锰、高锰酸钾制氧气,属于固液常温型,所以发生装置均可选装置A;
氧气和二氧化碳的密度均比空气的密度大,且不和空气成分反应,所以都可以用向上排空气法收集,故可以选的收集装置为D或E;
用锰酸钾制取氧气的反应方程式为:;
通过控制液体流速,从而得到平稳气流,可能通过使用分液漏斗来实现,所以选用的发生装置为装置B;
氢气的密度比空气的小,若用D装置收集H2,应从的c口通入气体;
(2)氧气支持燃烧,二氧化碳不支持燃烧,所以区别氧气和二氧化碳的方案为:将带火星的木条分别伸入两个集气瓶中; 若带火星的木条复燃;则该瓶气体是O2。
【点睛】
万用瓶的使用:1、气体除杂时气流方向长进短出;
2、气体收集:(1)排空气法:若瓶口向上时,密度比空气密度大的气体,气流方向长进短出,密度比空气小的气体,气流方向短进长出;若瓶口向下时,密度比空气密度大的气体,气流方向短进长出,密度比空气小的气体,气流方向长进短出;
(2)排水法收集时,气流方向短进长出,在长导管末端接一量筒,可根据进入量筒内水的体积,测出收集到气体的体积。
28.高 (大) 足量氢氧化钠(或) 大量气泡 浅绿色 黑色粉末中如果既含有镁,又含有铁,加入稀盐酸,观察到的现象和小明实验中观察到的现象相同,无法确定易拉罐中是否有镁
【分析】
【详解】
根据所学知识,合金的硬度比组成它的纯金属硬度更大,结合上述现象可知,纯铝片表面有划痕,说明样品硬度比铝大或高,可得出该易拉罐不是纯铝制作。故填:高或大。
[实验设计]
(1)取一定量的样品于烧杯中,加入足量的氢氧化钠溶液,充分反应后,过滤、洗涤、干燥,固体表面有大量气泡产生,是因为铝和氢氧化钠溶液反应生成了氢气;
(2)取少量上述黑色粉末于试管中,加入足量的稀盐酸,产生气泡,溶液变成浅绿色,是因为铁和盐酸反应生成氯化亚铁和氢气,反应的化学方程式:;
[反思评价]
其他同学分析后认为小明的实验方案不严谨,理由是黑色粉末中如果既含有镁,又含有铁,加入稀盐酸,观察到的现象和小明实验中观察到的现象相同,无法确定易拉罐中是否有镁。
2022年宁夏石嘴山市平罗县中考一模化学试题(word版含答案): 这是一份2022年宁夏石嘴山市平罗县中考一模化学试题(word版含答案),共9页。试卷主要包含了单选题,填空题,计算题,实验题,科学探究题等内容,欢迎下载使用。
宁夏石嘴山市平罗县2021-2022年九年级上学期期末考试化学试题(word版 含答案): 这是一份宁夏石嘴山市平罗县2021-2022年九年级上学期期末考试化学试题(word版 含答案),共7页。试卷主要包含了 我们的生活离不开水,00g, 已知化学反应, 化学与人类生活息息相关等内容,欢迎下载使用。
2020-2021学年宁夏石嘴山市平罗县九年级(上)期末化学试卷: 这是一份2020-2021学年宁夏石嘴山市平罗县九年级(上)期末化学试卷,共26页。试卷主要包含了1%),【答案】B,【答案】C,【答案】D,【答案】A等内容,欢迎下载使用。