


2020-2021学年宁夏石嘴山市平罗县九年级(上)期末化学试卷
展开
2020-2021学年宁夏石嘴山市平罗县九年级(上)期末化学试卷
1. 下列做法不能体现环境友好发展理念的是( )
A. 分类回收生活垃圾
B. 禁止使用化石燃料
C. 生活污水逐步实现集中处理和排放
D. 城市道路使用太阳能景观灯
2. 下列物质的用途,一定涉及化学变化的是( )
A. 金具有黄色金属光泽---制作饰品
B. 活性炭具有吸附性---作除味剂
C. 干冰升华吸收大量的热---作制冷剂
D. 生石灰吸收空气中的水分---作干燥剂
3. 规范的操作是实验成功的基本保证,下列实验操作规范的是( )
A. 加热液体 B. 闻气体气味
C. 连接仪器 D. 氧气验满
4. 学化学、用化学。生活中,下列做法错误的是( )
A. 开发新能源汽车可减少汽油、柴油的使用,从而减少环境污染
B. 炒菜时发现燃气灶火焰呈黄色,锅底出现黑色物质,可调大燃气灶的进风口
C. 室内着火时,要用湿毛巾捂住口鼻,贴近地面逃离现场
D. 夜晚发现家中燃气泄露,立即开灯检查
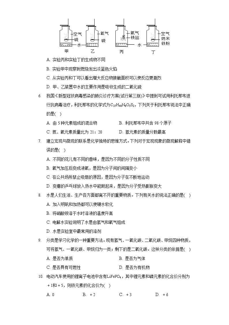
5. 如图是硫和铁在空气和氧气中燃烧的实验。铁丝在空气中不能燃烧,但是纳米级铁粉在空气中稍加热即可剧烈燃烧。下列说法不正确的是( )
A. 实验丙和实验丁的生成物不同
B. 实验甲中观察到燃烧发出淡蓝色火焰
C. 从实验丙和丁可以看出增大反应物接触面积可以使反应更剧烈
D. 甲、乙装置中水的主要作用是吸收生成的二氧化硫
6. 我国《新型冠状病毒感染的肺炎诊疗方案(试行第三版)》中提到可试用利托那韦进行抗病毒治疗,利托那韦的化学式为C37H48N6O5S2,下列关于利托那韦说法中正确的是( )
A. 由5种元素组成的混合物 B. 利托那韦中共含98个原子
C. 氮、氧元素质量比为21:20 D. 氢元素的质量分数最高
7. 建立宏观与微观的联系是化学独特的思维方式。下列对于宏观现象的微观解释中错误的是( )
A. 不同的花儿有不同的香味,是因为不同的分子性质不同
B. 氧气加压后变成液氧,是因为分子间的间隔变小
C. 在公共场所禁止吸烟的原因,是因为分子在不断地运动
D. 变瘪的乒乓球放入热水中能鼓起来,是因为分子受热膨胀变大
8. 水是人们生活、生产各方面都离不开的重要物质。下列有关水的说法正确的是( )
A. 加入明矾和加热都可以使硬水软化
B. 将硝酸铵溶于水时溶液的温度升高
C. 电解水实验说明了水是由氢气和氧气组成
D. 水是实验室中最常用的溶剂
9. 分类是学习化学的一种重要方法。现有氢气、一氧化碳、二氧化碳、甲烷四种物质,可将氢气、一氧化碳、甲烷归为一类;剩下的是二氧化碳。这样分类的依据是( )
A. 是否为单质 B. 是否为气体
C. 是否具有可燃性 D. 是否为有机物
10. 电动汽车使用的锂离子电池中含有LiFePO4,其中锂元素和磷元素的化合价分别为+1和+5,则铁元素的化合价为( )
A. 0 B. +2 C. +3 D. +6
11. 根据图中提供的信息判断,下列说法不正确的是( )
A. ①③属于同种元素 B. ②表示的元素常见化合价为+1价
C. 硒元素的相对原子质量是34 D. ③④为稳定结构
12. 在实验室和化工生产中常用到硝酸。硝酸是一种强氧化剂,能与碳发生氧化还原反应,化学方程式为4HNO3+C=2H2O+4X↑+CO2↑.则X是( )
A. NO2 B. CO C. NO D. N2O5
13. 溶液与人们的生活息息相关。下列有关溶液说法正确的是( )
A. 硫酸铜溶液中的溶质是铜,碘酒溶液中的溶剂是酒精
B. 某物质的饱和溶液肯定比它的不饱和溶液浓
C. 将10%的某溶液倒出一半,剩余溶液中溶质的质量分数为10%
D. 5g锌完全溶解于95g硫酸中,得到100g硫酸锌溶液
14. 用二氧化碳制取重要的化工原料乙烯的微观过程如图所示。下列说法正确的是( )
A. 该反应属于置换反应
B. 反应前后各元素的化合价均不变
C. 参加反应的两种分子的个数比为2:8
D. 生成物都是化合物
15. 根据你的知识和经验,下列家庭小实验不会成功的是( )
A. 用铅笔芯作润滑剂打开锈锁
B. 用食盐水浸泡菜刀除去表面的锈斑
C. 用铁钉等材料探究铁生锈的条件
D. 用碳酸饮料做二氧化碳性质的实验
16. 结构决定性质是化学学科的基本思想之一.下列关于物质组成和结构的说法错误的是( )
A. 金刚石和C60物理性质不同,是因为碳原子排列方式不同
B. 不锈钢和锰钢的主要性能不同,是因为组成元素种类不同
C. 钠元素和氧元素的化学性质不同,是因为钠原子和氧原子的电子层数不同
D. 水和过氧化氢的化学性质不同,是因为分子构成不同
17. A、B、C、D是四种金属单质,A能从B的硝酸盐溶液中置换出B,但A不能与稀盐酸反应。C、D能与稀盐酸反应产生H2,且相同条件下D比C反应剧烈。则四种金属的活动性由强到弱的顺序是( )
A. D>C>A>B B. B>A>C>D
C. A>B>C>D D. D>C>B>A
18. 归纳和推理是化学学习常用的思维方法。下列说法正确的是( )
A. 金属铝的表面在空气中被氧化可以保护里层的铝,所以金属铁也有类似的性质
B. 二氧化锰在氯酸钾分解反应中作催化剂,所以二氧化锰可作一切化学反应的催化剂
C. 化学变化过程中常伴随着发光、放热现象,所以有发光、放热现象产生的一定是化学变化
D. 合金是由一种金属跟其他金属(或非金属)熔合而成的具有金属特性的物质,所以合金一定是混合物
19. 以下4个图像,能正确反映对应关系的是( )
A
B
C
D
向一定量的二氧化锰中加入过氧化氢溶液
水在通电的条件下反应
向一定量的大理石(杂质不参加反应)中加入足量的稀盐酸
向一定质量的稀硫酸中加入足量铁粉
A. A B. B C. C D. D
20. 认真细致地观察和分析实验,有助于获得化学知识并体会科学的分析方法。下列对于相关实验的分析正确的是( )
选项
A
B
C
D
实验
探究CO2的溶解性
测定空气里氧气的含量
镁条燃烧
探究燃烧的条件
实验
操作
实验分析
软塑料瓶变瘪,说明CO2气体能与水反应
结论:氧气约占空气总体积的15
该实验可验证质量守恒定律
该实验只能证明燃烧的条件之一是温度要达到可燃物的着火点
A. A B. B C. C D. D
21. 正确运用化学用语是学好化学的基础。请用化学符号完成下面的空格。
(1)三个氮原子 ______ ;
(2)2个亚铁离子 ______ ;
(3)一个硝酸根离子 ______ ;
(4)标出氧化镁中镁元素的化合价 ______ ;
(5)酒精的化学式 ______ 。
22. 假日里,同学们去郊外野炊,请你和他们一起用所学化学知识解决下列问题:
(1)野炊开始后,同学们从附近取来井水做饭,发现有泥沙,静置后小红又找到几块纱布用 ______ 方法将泥沙除去得到干净的井水;小明采用 ______ 的方法检验后确定洁净的井水是硬水,并用 ______ 的方法进行软化。
(2)小兵烧火时发现木柴燃烧不旺,产生很多浓烟,于是他把木柴架高,这是为了 ______ ,使燃烧更旺。野炊结束后,小鹏用水将灶火浇灭,其原理是 ______ 。
(3)小红用洗洁精清洗餐具,是因为洗洁精有 ______ 作用;洗完锅后,为防止铁锅生锈,小丽采取的方法是 ______ 。
23. 能源是人类生存和发展的基础,能源成为人们日益关注的问题。
(1)化石燃料包括煤、 ______ 、天然气,是重要的能源,但在使用过程中会造成环境的污染,如 ______ 的排放会形成酸雨。同时人们面临化石燃料将被耗尽的局面,科学家发现海底埋藏着大量的“可燃冰”,其中主要含有甲烷水合物。甲烷中各元素的质量比是 ______ ,甲烷在空气中充分燃烧的化学方程式为 ______ 。
(2)氢气作为最清洁能源,越来越受到人们关注。目前,作为高能燃料,液氢已应用于航天领域。发射卫星的火箭可使用液氢作燃料,液氢在液氧中燃烧的化学方程式为 ______ ;除氢能源外,人们正在利用和开发的其他新能源有 ______ (写出一种即可)。
24. 如图是a、b、c三种物质的溶解度曲线,回答下列问题:
(1)P点的含义是 ______ 。
(2)t2℃时,在温度不变的情况下,将b物质的饱和溶液转变成不饱和溶液可采取的一种方法是 ______ 。
(3)t2℃时,将50克a物质加入到100克水中,充分溶解后,所得溶液质量是 ______ g,该溶液的的质量分数为 ______ (结果保留0.1%)。
(4)t2℃时,等质量a、b、c三种物质全部溶解形成的饱和溶液中溶剂质量由大到小的顺序为 ______ 。
(5)将t2℃时a、b、c三种物质的饱和溶液降温到t1℃时,三种溶液的溶质质量分数由大到小的顺序是 ______ 。
25. 铁是应用最广泛的金属。
(1)下列铁制品的用途中,利用其导热性的是 ______ (填字母)。
(2)铁制品容易生锈主要原因是 ______ 。
(3)工业上常用赤铁矿和一氧化碳在高温条件下炼铁,该反应的化学方程式为 ______ 。
(4)铁制容器不能用来盛放硫酸铜溶液,请用化学方程式解释原因 ______ ,属于基本反应类型中的 ______ 反应。
(5)金属铬(Cr)和铁的性质十分相似。在它们的氧化物中都能显+3价,写出铬的氧化物的化学式 ______ 。铬与稀硫酸反应时,生成的化合物中化合价也与铁相同,写出铬与稀硫酸反应的化学方程式 ______ 。
26. 实验室用12.5含碳酸钙80%的石灰石与73g稀盐酸恰好完全反应(石灰石中的杂质不溶于水,也不与稀盐酸反应),试计算该稀盐酸中溶质的质量分数。
27. 初步学习运用简单的装置和方法制取某些气体,是初中学生的化学实验技能应达到的要求。
(1)某学习小组将实验室制取常见气体的相关知识归纳如下:
气体
方法(或原理)
发生装置
收集装置
O2
方法1:加热氯酸钾和二氧化锰的混合物
均可选择 ______ 装置(可根据需要添加棉花)
均可选择 ______ 装置(填标号)
方法2:加热高锰酸钾,反应的化学方程式为 ______
方法3:分解过氧化氢溶液
通过控制液体流速,从而得到平稳气流,选择的发生装置是 ______ (填标号)
CO2
方法:加入大理石和稀盐酸
H2
方法:加入锌粒和稀硫酸
若用D装置收集H2,应从 ______ 口通入气体
(填“b”或“c”)。
(2)该小组将制取的O2和CO2(各一瓶)混淆了,请你帮助设计一个方案将它们区分开来 ______ (包括步骤、现象、结论)。
28. 小组同学收集了某种铝制易拉罐,剪成条状并打磨后进行如图所示实验,发现纯铝片表面有划痕。
【发现问题】根据所学知识,合金的硬度比组成它的纯金属硬度更 ______ ,结合上述现象,可得出该易拉罐不是纯铝制作,那么易拉罐中除铝外,还含有什么金属呢?
【查阅资料】①铝制易拉罐中的主要成分是铝,可能还含有镁、铁。
②铝能与氢氧化钠溶液反应:2Al+2NaOH+2H2O=2NaAlO2+3H2↑;镁和铁不与氢氧化钠溶液反应。
【作出猜想】该易拉罐的金属组成除铝外,可能还有镁、铁中的一种或两种。
【实验设计】小明取打磨后的易拉罐样品按如下方案进行实验。
实验步骤
实验现象
解释与结论
(1)取一定量样品于烧杯中,加入足量 ______ 溶液,充分反应后,过滤,洗涤,干燥;
固体表面有 ______ 产生,过滤后得到黑色粉末。
样品中含有铝
(2)取少量上述黑色粉末于试管中,加入足量的稀盐酸。
有气泡产生,得到 ______ 溶液。
样品中含有铁,发生反应的化学方程式为 ______ 。
【实验结论】小明得出该易拉罐是由铝和铁组成。
【反思评价】其他同学分析后认为小明的实验方案不严谨,理由是 ______ 。
答案和解析
1.【答案】B
【解析】解:A、将生活垃圾分类回收再利用,防止环境污染,故A做法正确;
B、减少使用化石燃料,可减少雾霾,当前情况下禁止使用化石燃料是不现实的,故B做法错误;
C、生活污水逐步实现集中处理和排放,减少水体污染,故C做法正确;
D、城市道路使用太阳能景观灯,节能又环保,故D做法正确;
故选:B。
A、将生活垃圾分类回收再利用,防止环境污染;
B、根据禁止使用化石燃料是不现实的进行分析;
C、生活污水逐步实现集中处理和排放,减少水体污染,进行分析;
D、根据太阳能是清洁能源进行分析。
本题主要考查了有关环境保护等知识,可以让学生懂得保护环境,节约能源。同时这也是中考的考点之一。
2.【答案】D
【解析】解:A、金具有黄色金属光泽,制作饰品没有新物质生成,属于物理变化,故选项错误;
B、活性炭具有吸附性,作除味剂没有新物质生成,属于物理变化,故选项错误;
C、干冰升华吸收大量的热,作制冷剂没有新物质生成,属于物理变化,故选项错误;
D、生石灰吸收空气中的水分,作干燥剂是生石灰和水反应生成氢氧化钙,属于化学变化,故选项正确;
故选:D。
化学变化是指有新物质生成的变化,物理变化是指没有新物质生成的变化,化学变化和物理变化的本质区别是否有新物质生成;据此分析判断.
本题难度不大,解答时要分析变化过程中是否有新物质生成,若没有新物质生成就属于物理变化,若有新物质生成就属于化学变化.
3.【答案】C
【解析】解:A、给试管中的液体加热时,用酒精灯的外焰加热试管里的液体,且液体体积不能超过试管容积的13,图中液体超过试管容积的13,图中所示操作错误。
B、闻气体的气味时,应用手在瓶口轻轻的扇动,使极少量的气体飘进鼻子中,不能将鼻子凑到集气瓶口去闻气体的气味,图中所示操作错误。
C、导管连接胶皮管时,先把导管一端湿润,然后稍用力转动使之插入胶皮管内,图中所示装置正确。
D、检验氧气是否收集满时,应将带火星的木条放在集气瓶口,不能伸入瓶中,图中所示操作错误。
故选:C。
本题难度不大,熟悉各种仪器的用途及使用注意事项、常见化学实验基本操作的注意事项是解答此类试题的关键。
4.【答案】D
【解析】解:A.开发新能源汽车可减少汽油、柴油的使用,从而减少环境污染,选项说法正确;
B.炒菜时发现燃气灶火焰呈黄色,锅底出现黑色物质,这是氧气不足,燃气不充分燃烧造成的,可调大燃气灶的进风口,选项说法正确;
C.室内着火时,大量的烟尘和有害气体浮在高处,所以要用湿毛巾捂住口鼻,以防烟尘进入呼吸道造成窒息,并贴近地面逃离现场,选项说法正确;
D.夜晚发现家中燃气泄露,不能开灯检查,以防引起爆炸,选项说法错误。
故选:D。
A.根据新能源的优点来分析;
B.根据促进燃料充分燃烧的措施来分析;
C.根据火场逃生的做法来分析;
D.根据防范爆炸的做法来分析。
化学来源于生产生活,也必须服务于生产生活,所以与人类生产生活相关的化学知识也是重要的中考热点.
5.【答案】A
【解析】解:A、实验丙和实验丁的生成物都是四氧化三铁,该选项说法不正确;
B、硫在空气中燃烧,发出淡蓝色火焰,该选项说法正确;
C、从实验丙和丁可以看出,硫在氧气中燃烧比在空气中更剧烈,纳米铁粉能够在空气中燃烧,说明增大反应物接触面积可以使反应更剧烈,该选项说法正确;
D、甲、乙装置中水的主要作用是吸收生成的二氧化硫,防止污染环境,该选项说法正确。
故选:A。
A、铁燃烧生成四氧化三铁;
B、硫在空气中燃烧,发出淡蓝色火焰;
C、增大反应物接触面积可以使反应更剧烈;
D、二氧化硫能够溶于水,能和水反应生成亚硫酸。
本题主要考查物质的性质,解答时要根据各种物质的性质,结合各方面条件进行分析、判断,从而得出正确的结论。
6.【答案】C
【解析】解:A、利托那韦是由碳、氢、氮、氧、硫五种元素组成的,只含有一种物质,属于纯净物,故选项说法错误。
B、利托那韦是由利托那韦分子构成的,1个利托那韦分子中共含98个原子,故选项说法错误。
C、氮、氧元素质量比为(14×6):(16×5)=21:20,故选项说法正确。
D、利托那韦中碳、氢、氮、氧、硫五种元素的质量比为(12×37):(1×48):(14×6):(16×5):(32×2)=111:12:21:20:16,碳元素的质量分数最高,故选项说法错误。
故选:C。
A、根据利托那韦化学式的含义,进行分析判断。
B、根据利托那韦的微观构成,进行分析判断。
C、根据化合物中各元素质量比=各原子的相对原子质量×原子个数之比,进行分析判断。
D、根据化合物中各元素质量比=各原子的相对原子质量×原子个数之比,进行分析判断。
本题难度不大,考查同学们结合新信息、灵活运用化学式的含义与有关计算等进行分析问题、解决问题的能力.
7.【答案】D
【解析】解:A、不同的花儿有不同的香味,是因为它们分子的构成不同,不同的分子性质不同,故选项解释正确。
B、氧气加压后变成液氧,分子间有间隔,气体受压后,分子间的间隔变小,故选项解释正确。
C、在公共场所禁止吸烟的原因,是因为烟气中含有的分子是在不断地运动的,向四周扩散,使非吸烟者被动吸入二手烟而危害健康,故选项解释正确。
D、变瘪的乒乓球放入热水中能鼓起来,是因为温度升高,分子间的间隔变大,故选项解释错误。
故选:D。
根据分子的基本特征:分子质量和体积都很小;分子之间有间隔;分子是在不断运动的;同种的分子性质相同,不同种的分子性质不同,可以简记为:“两小运间,同同不不”,结合事实进行分析判断即可.
本题难度不大,掌握分子的基本性质(可以简记为:“两小运间,同同不不”)及利用分子的基本性质分析和解决问题的方法是解答此类题的关键.
8.【答案】D
【解析】解:A、硬水软化的方法:加热煮沸、蒸馏,加入明矾只能促进悬浮杂质的沉降,不能硬水软化,故A错;
B、硝酸铵溶于水时溶液的温度降低,故B错;
C、电解水实验说明了水是由氢元素和氧元素组成,故C错;
D、水能溶解很多物质,是实验室中最常用的溶剂,故D正确。
故选:D。
A、根据硬水软化的方法考虑;
B、硝酸铵溶于水时溶液的温度降低;
C、根据电解水实验的结论考虑;
D、根据常见的溶剂考虑。
解答本题关键是熟悉硬水软化的方法,物质溶于水,能量的变化,电解水的实验结论。
9.【答案】C
【解析】解:A、是否为单质不可行,因为只有氢气是单质;故选项错误;
B、是否为气体不可行,因为它们都是气体,故选项错误;
C、按照是否具有可燃性,可将氢气、一氧化碳、甲烷归为一类;剩下的是二氧化碳不能燃烧;故选项正确;
D、是否为有机物不可行,因为只有甲烷是有机物;故选项错误;
故选:C。
现有氢气、一氧化碳、二氧化碳、甲烷四种物质,按照是否具有可燃性,可将氢气、一氧化碳、甲烷归为一类;剩下的是二氧化碳不能燃烧分为一类。
本考点考查了物质的分类方法和物质的性质等,要加强记忆并能够区分应用。本考点的基础性比较强,主要出现在选择题和填空题中。
10.【答案】B
【解析】解:锂的化合价为+1价,P的化合价为+5,O的化合价为−2价,设铁元素的化合价是x,根据在化合物中各元素正负化合价代数和为零,可得:(+1)+x+(+5)+(−2)×4=0,则x=+2价。
故选:B。
根据化合物中元素化合价的计算方法来分析。
本题难度不大,掌握利用化合价的原则(化合物中各元素正负化合价代数和为零)计算指定元素的化合价的方法即可正确解答此类题。
11.【答案】C
【解析】解:A、①③核电荷数相等,属于同种元素,该选项说法正确;
B、②表示的元素是钠元素,钠原子最外层电子数是1,反应过程中容易失去1个电子形成带1个单位正电荷的钠离子,因此常见化合价为+1价,该选项说法正确;
C、硒元素的相对原子质量是78.96,该选项说法不正确;
D、③④最外层电子数都是8,为稳定结构,该选项说法正确。
故选:C。
元素周期表反映了元素之间的内在联系,要注意理解和应用。
12.【答案】A
【解析】解:由质量守恒定律可知,反应前后氢原子都是4个,碳原子都是1个,反应前氮原子是4个,反应后应该是4个,包含在4X中,反应前氧原子是12个,反应后应该是12个,其中8个包含在4X中,X的化学式是NO2。
故选:A。
化学反应遵循质量守恒定律,即参加反应的物质的质量之和,等于反应后生成的物质的质量之和,是因为化学反应前后,元素的种类不变,原子的种类、总个数不变。
化学反应遵循质量守恒定律,即化学反应前后,元素的种类不变,原子的种类、总个数不变,这是书写化学方程式、判断物质的化学式、判断化学计量数、进行相关方面计算的基础。
13.【答案】C
【解析】解:A、硫酸铜溶液中的溶质是硫酸铜,碘酒溶液中的溶剂是酒精,故选项说法错误。
B、选项说法没有指明温度,某物质的饱和溶液不一定比它的不饱和溶液浓,故选项说法错误。
C、10%的某溶液倒出一半,溶液具有均一性,剩余溶液中溶质的质量分数为10%,故选项说法正确。
D、锌与稀硫酸反应生成硫酸锌溶液和氢气,氢气逸出,5g锌完全溶解于95g硫酸中,得到硫酸锌溶液一定小于100g,故选项说法错误。
故选:C。
A、被溶解的物质为溶质,能溶解其他物质的物质是溶剂。
B、根据选项说法没有指明温度,进行分析判断。
C、根据溶液具有均一性,进行分析判断。
D、根据锌与稀硫酸反应生成硫酸锌溶液和氢气,进行分析判断。
本题难度不大,掌握饱和溶液的特征、溶液具有均一性、溶液中溶质和溶剂的判断方法等是正确解答本题的关键。
14.【答案】D
【解析】解:由反应的微观过程图可知,CO2和H2在条件下转化为化工原料乙烯(C2H4)和水,配平即可,故其化学方程式为:,因此:
A.该反应的生成物是两种化合物,不属于置换反应,故说法错误;
B.反应物中有单质参加,反应前后一定有元素的化合价发生了改变,故说法错误;
C.由方程式可知,参加反应的两种分子的个数比是2:6=1:3,故说法错误;
D.由物质的构成可知,生成物是C2H4、H2O,分子都是由不同种原子构成,都是两种化合物,故D说法正确。
故选:D。
观察反应的微观过程图,分析反应物、生成物,写出反应的化学方程式,据其意义、化合价原则、物质构成等分析判断有关的问题。
本题考查学生的识图能力,通过给出微粒的模型,考查学生的观察能力和对基本概念的理解与运用能力。
15.【答案】B
【解析】解:A、铅笔芯中含有石墨,石墨具有润滑作用,可以用铅笔芯作润滑剂打开锈锁,该选项说法正确;
B、食盐水能够促进铁生锈,该选项说法不正确;
C、探究铁生锈条件时,应该用到铁钉等材料,该选项说法正确;
D、二氧化碳和水反应生成碳酸,碳酸分解生成水和二氧化碳,该选项说法正确。
故选:B。
A、铅笔芯中含有石墨,石墨具有润滑作用;
B、食盐水能够促进铁生锈;
C、探究铁生锈条件时,应该用到铁钉等材料;
D、二氧化碳和水反应生成碳酸,碳酸分解生成水和二氧化碳。
本题主要考查物质的性质,解答时要根据各种物质的性质,结合各方面条件进行分析、判断,从而得出正确的结论。
16.【答案】C
【解析】解:A.金刚石和C60物理性质不同,是因为碳原子排列方式不同,选项说法正确;
B.不锈钢和锰钢的主要性能不同,是因为组成元素种类不同,选项说法正确;
C.钠元素和氧元素的化学性质不同,是因为钠原子和氧原子的最外层电子数不同,选项说法错误;
D.水和过氧化氢的化学性质不同,是因为分子构成不同,选项说法正确。
故选:C。
A.根据碳单质的结构与性质来分析;
B.根据合金的组成来分析;
C.根据决定元素化学性质的主要因素来分析;
D.根据分子的性质来分析。
本题难度不大,掌握分子的基本性质、物质的组成以及原子的结构等是解答此类题的关键。
17.【答案】A
【解析】解:A、B、C、D是四种金属单质,A能从B的硝酸盐溶液中置换出B,说明A的金属活动性比B强,即A>B。
但A不能与稀盐酸反应,说明A的金属活动性比氢弱,即H>A。
C、D能与稀盐酸反应产生H2,且相同条件下D比C反应剧烈,说明C、D的金属活动性比氢强,且D的金属活动性比C强。
故四种金属的活动性由强到弱的顺序是D>C>A>B。
故选:A。
在金属活动性顺序中,位于氢前面的金属能置换出酸中的氢,位于前面的金属能把排在它后面的金属从其盐溶液中置换出来,据此进行分析解答。
本题难度不大,考查金属活动性应用,掌握金属活动性应用“反应则活泼、不反应则不活泼”是正确解答此类题的关键。
18.【答案】D
【解析】解:A、金属铝的表面在空气中被氧化可以保护里层的铝,金属铁没有类似的性质,铁在空气中与氧气、水分反应生成的铁锈很疏松,不能起保护作用,故选项推理错误。
B、二氧化锰在氯酸钾分解反应中作催化剂,但二氧化锰不能作一切化学反应的催化剂,其它物质也可以作催化剂,故选项推理错误。
C、化学变化过程中常伴随着发光、放热现象,有发光、放热现象产生的不一定是化学变化,也可能是物理变化,如灯泡发光,故选项推理错误。
D、合金是由一种金属跟其他金属(或非金属)熔合而成的具有金属特性的物质,合金一定是混合物,故选项推理正确。
故选:D。
A、根据金属的化学性质,进行分析判断。
B、根据催化剂的特征,进行分析判断。
C、根据物理变化中也有发光、放热现象,进行分析判断。
D、根据合金的性质,进行分析判断。
本题难度不大,解答此类题时要根据不同知识的特点类推,不能盲目类推,并要注意知识点与方法的有机结合,做到具体问题能具体分析.
19.【答案】A
【解析】解:A.分析图像可知,横坐标为过氧化氢溶液的质量,依据2H2O2−MnO22H2O+O2↑反应可知,随着过氧化氢溶液质量的增加,氧气的质量也不断增加,故A正确;
B.电解水产生氢气和氧气的质量比为1:8,氢气与氧气的体积比为2:1,故B错误;
C.大理石的成分是碳酸钙与不参加反应的杂质,则向一定量的大理石(杂质不参加反应)中加入足量的稀盐酸,碳酸钙完全反应,而杂质没反应,所以固体质量不能为零,故C错误;
D.一定质量的稀硫酸中加入足量铁粉,当硫酸反应完时产生氢气的质量就不再增加,故D错误;
故选:A。
A.依据图像和过氧化氢分解的反应原理分析;
B.依据图像和电解水产生氢气和氧气的质量比分析;
C.依据图像和大理石的成分分析;
D.依据图像和一定质量的稀硫酸中加入足量铁粉产生氢气的质量分析。
此题主要考查图像的分析能力,主要利用图像及物质的性质来分析和解决有关问题,结合各方面的条件得出正确结论。
20.【答案】B
【解析】解:A、软塑料瓶变瘪,不能说明CO2气体能与水反应,是因为二氧化碳能够溶于水,也能使塑料瓶变瘪,该选项说法不正确;
B、最终水进入集气瓶至1处,说明氧气约占空气总体积的五分之一,该选项说法正确;
C、镁燃烧生成氧化镁,反应在敞开装置中进行,不能验证质量守恒定律,该选项说法不正确;
D、铜片上的白磷燃烧,红磷不能燃烧,说明燃烧需要温度达到着火点,热水中的白磷不能燃烧,说明燃烧需要氧气参加,该选项说法不正确。
故选:B。
A、二氧化碳能够溶于水,能和水反应生成碳酸;
B、氧气约占空气总体积的五分之一;
C、镁燃烧生成氧化镁;
D、可燃物燃烧条件:与氧气接触,温度达到着火点。
本题主要考查物质的性质,解答时要根据各种物质的性质,结合各方面条件进行分析、判断,从而得出正确的结论。
21.【答案】3N2Fe2+ NO3− Mg+2OC2H5OH
【解析】解:(1)符号前面的数字,表示原子、分子或离子的个数;三个氮原子表示为3N,故答案为:3N;
(2)符号前面的数字,表示原子、分子或离子的个数;2个亚铁离子表示为2Fe2+,故答案为:2Fe2+;
(3)右上角的数字表示一个离子所带的电荷数,一个硝酸根离子表示为NO3−,故答案为:NO3−;
(4)元素正上方的数字表示元素的化合价,氧化镁中镁元素的化合价是+2价,表示为Mg+2O,故答案为:Mg+2O;
(5)酒精的化学式表示为C2H5OH;故答案为:C2H5OH。
书写元素符号时,第一个字母要大写,第二个字母要小写;化学符号周围的数字表示不同的意义:符号前面的数字,表示原子、分子或离子的个数;右上角的数字表示一个离子所带的电荷数;右下角的数字表示几个原子构成一个分子;元素正上方的数字表示元素的化合价。化学式书写的一般规律是:正前负后,然后利用十字交叉法书写。
本考点考查了化学式和离子符号的书写,元素符号、化学式、化学方程式等化学用语的书写是中考的重要考点之一,要加强练习,理解应用.本考点主要出现在选择题和填空题中.
22.【答案】过滤 加肥皂水 煮沸 增大木柴与氧气的接触面积 使温度降到可燃物的着火点以下 乳化 将铁锅擦干(合理即可)
【解析】解:(1)过滤是把不溶于液体的固体与液体分离的一种方法,泥沙难溶于水,静置后小红又找到几块纱布用过滤方法将泥沙除去得到干净的井水。
加肥皂水,若产生的泡沫较少,说明洁净的井水是硬水;煮沸能除去水中的可溶性钙、镁化合物,可用煮沸的方法进行软化。
(2)小兵烧火时发现木柴燃烧不旺,产生很多浓烟,于是他把木柴架高,架高能增大木柴与氧气的接触面积,使燃烧更充分。
野炊结束后,小鹏用水将灶火浇灭,利用的水汽化吸热,使温度降到可燃物的着火点以下。
(3)小红用洗洁精清洗餐具,是因为洗洁精具有乳化作用,能将大的油滴分散成细小的油滴随水冲走。
洗完锅后,为防止铁锅生锈,小丽采取的方法是将铁锅擦干,能防止铁锅与氧气、水分充分接触(合理即可)。
故答案为:
(1)过滤;加肥皂水;煮沸;
(2)增大木柴与氧气的接触面积;使温度降低到可燃物着火点以下;
(3)乳化;将铁锅擦干(合理即可)。
(1)根据过滤是把不溶于液体的固体与液体分离的一种方法,硬水的检验方法与软化方法,进行分析解答。
(2)根据促进可燃物燃烧的方法有:增大可燃物与氧气的接触面积或增大氧气的浓度,灭火原理:①清除或隔离可燃物,②隔绝氧气或空气,③使温度降到可燃物的着火点以下,进行分析解答。
(3)根据洗洁精具有乳化作用,铁与水、氧气充分接触时容易生锈,使铁制品与氧气和水隔绝可以防止生锈,进行分析解答。
本题难度不大,了解乳化作用、防止铁制品生锈的原理、促进可燃物燃烧的方法、硬水的检验方法与软化方法等是正确解答本题的关键。
23.【答案】石油 二氧化硫、二氧化氮 3:太阳能(或风能、地热能、核能、生物能潮汐能等)
【解析】解:(1)化石燃料包括煤、石油、天然气;在使用过程中会造成环境的污染,如二氧化硫、二氧化氮的的排放会形成酸雨。
甲烷中碳元素和氢元素的质量比为12:(1×4)=3:1.
天然气的主要成分是甲烷,甲烷在点燃条件下燃烧生成二氧化碳和水,反应的化学方程式为
(2)液氢在液氧中燃烧生成水,反应的化学方程式为
人们正在利用和开发的新能源有太阳能、核能、风能、地热能、潮汐能、生物质能等。
故答案为:
(1)石油;二氧化硫、二氧化氮;3:1;;
;太阳能(或风能、地热能、核能、生物能潮汐能等)。
(1)根据化石燃料的种类、形成酸雨的原因、化合物中各元素质量比=各原子的相对原子质量×原子个数之比,天然气的主要成分是甲烷,甲烷在点燃条件下燃烧生成二氧化碳和水,进行分析解答。
(2)液氢在液氧中燃烧生成水,新能源是指无污染、可以持续利用的能源,进行分析解答。
本题难度不大,了解酸雨形成的原因、新能源的特征、化石燃料的种类、化学式的有关计算等是正确解答本题的关键。
24.【答案】t1℃时,a、c物质的溶解度相等,且为25g 增加溶剂 14028.6%c>b>ab>a>c
【解析】解:(1)P点是a、c两物质溶解度曲线,在t1℃时的交点,则P点的含义是t1℃时,a、c物质的溶解度相等,且为25g,故填:t1℃时,a、c物质的溶解度相等,且为25g;
(2)饱和溶液转变成不饱和溶液的方法有改变温度,加溶剂等,则t2℃时,在温度不变的情况下,将b物质的饱和溶液转变成不饱和溶液可采取的一种方法是增加溶剂,故填:增加溶剂;
(3)分析溶解度曲线可知,t2℃时a物质的溶解度为40g,100g水最多能溶解40ga物质,则t2℃时,将50克a物质加入到100克水中,充分溶解后,所得溶液质量是140g;该溶液的的质量分数为40g140g×100%=28.6%;故填:140;28.6%;
(4)分析溶解度曲线可知,t2℃时a、b、c三种物质的溶解度是a>b>c,则t2℃时,等质量a、b、c三种物质全部溶解形成的饱和溶液中溶剂质量由大到小的顺序为c>b>a,故填:c>b>a;
(5)分析a、b、c三种物质的溶解度曲线可知,a、b两物质的溶解度随温度升高而增大,c物质的溶解度随温度的升高而减小,t2℃时a、b、c三种物质的饱和溶液的溶质质量分数分数a>b>c
t1℃时a、b两种物质的饱和溶液的溶质质量分数分数aa>c;故填:b>a>c。
(1)依据溶解度曲线交点的含义分析;
(2)依据饱和溶液转变成不饱和溶液的方法分析;
(3)依据t2℃时a物质的溶解度和题中数据分析;
(4)依据t2℃时a、b、c三种物质的溶解度分析;
(5)依据a、b、c三种物质的溶解度曲线分析。
此题主要考查溶解度曲线的应用,主要是利用溶解度曲线的意义来分析和解决有关问题,结合各方面的条件得出正确结论。
25.【答案】B 铁制品与氧气和水同时接触 Fe+CuSO4=Cu+FeSO4 置换 Cr2O3 Cr+H2SO4=CrSO4+H2↑
【解析】解:(1)A、铁用作铁锤,是利用了铁的硬度大的性质;
B、铁用作铁锅,是利用了铁的导热性;
C、铁制成铁丝,是利用了铁的延展性。
故填:B。
(2)铁制品容易生锈主要原因是铁制品与氧气和水同时接触。
故填:铁制品与氧气和水同时接触。
(3)高温条件下氧化铁和一氧化碳反应生成铁和二氧化碳,该反应的化学方程式为:。
故填:。
(4)铁制容器不能用来盛放硫酸铜溶液,是因为铁和硫酸铜反应生成硫酸亚铁和铜,反应的化学方程式:Fe+CuSO4=Cu+FeSO4,是置换反应。
故填:Fe+CuSO4=Cu+FeSO4;置换。
(5)铬的氧化物中,铬元素化合价是+3,氧元素化合价是−2,根据化合物中元素化合价代数和为零可知,氧化物的化学式是Cr2O3;
铬与稀硫酸反应时,生成的化合物中化合价也与铁相同,即铬元素的化合价是+2,铬与稀硫酸反应的化学方程式:Cr+H2SO4=CrSO4+H2↑。
故填:Cr2O3;Cr+H2SO4=CrSO4+H2↑。
金属活动性顺序中,排在氢前面的金属,能和稀盐酸或稀硫酸反应生成盐和氢气,排在前面的金属,能把排在后面的金属从它的盐溶液中置换出来。
要会利用金属活动顺序表分析实验,氢前边的金属会与稀硫酸、盐酸反应,但氢后边的金属不会与稀硫酸、盐酸反应,前边的金属会把后边的金属从其盐溶液中置换出来.
26.【答案】解:碳酸钙质量=12.5g×80%=10g
设稀盐酸中溶质HCl质量为x
CaCO3+2HCl=CaCl2+H2O+CO2↑
100 73
10g x
10073=10gx
x=7.3g
稀盐酸中溶质的质量分数7.3g73g×100%=10%
答:该稀盐酸中溶质的质量分数为10%。
【解析】依据碳酸钙与盐酸的反应方程式,结合题中数据分析。
此题是关于化学方程式的计算题,主要是利用反应方程式来分析和解决化学计算中的有关问题,结合各方面的条件得出正确结论。
27.【答案】A D或E或F2KMnO4−△K2MnO4+MnO2+O2↑Bc实验步骤:把带火星的木条伸入集气瓶中;
实验现象:带火星的木条复燃;
实验结论:气体是氧气
【解析】解:(1)实验过程如下所示:
气体
方法(或原理)
发生装置
收集装置
O2
方法1:加热氯酸钾和二氧化锰的混合物
均可选择A装置(可根据需要添加棉花)
均可选择D或E或F装置(填标号)
方法2:加热高锰酸钾,反应的化学方程式为2KMnO4−△K2MnO4+MnO2+O2↑
方法3:分解过氧化氢溶液
通过控制液体流速,从而得到平稳气流,选择的发生装置是B
CO2
方法:加入大理石和稀盐酸
H2
方法:加入锌粒和稀硫酸
若用D装置收集H2,应从c口通入气体。
故填:2KMnO4−△K2MnO4+MnO2+O2↑;A;D或E或F;B;c。
(2)实验方案:实验步骤:把带火星的木条伸入集气瓶中;
实验现象:带火星的木条复燃;
实验结论:气体是氧气。
故填:实验步骤:把带火星的木条伸入集气瓶中;
实验现象:带火星的木条复燃;
实验结论:气体是氧气。
(1)氯酸钾在二氧化锰的催化作用下,受热分解生成氯化钾和氧气;
高锰酸钾受热时能够分解生成锰酸钾、二氧化锰和氧气;
为了防止高锰酸钾进入导管,通常在试管口塞一团棉花;
通常情况下,过氧化氢在二氧化锰的催化作用下,分解生成水和氧气;
氧气的密度比空气的密度大,不易溶于水;
实验室通常用大理石或石灰石和稀盐酸反应制取二氧化碳,反应不需要加热,大理石和石灰石的主要成分是碳酸钙,能和稀盐酸反应生成氯化钙、水和二氧化碳;
二氧化碳能够溶于水,密度比空气大;
通常情况下,锌和稀硫酸反应生成硫酸锌和氢气,氢气难溶于水,密度比空气小;
(2)氧气支持燃烧,能使带火星的木条复燃。
合理设计实验,科学地进行实验、分析实验,是得出正确实验结论的前提,因此要学会设计实验、进行实验、分析实验,为学好化学知识奠定基础。
28.【答案】大 氢氧化钠 大量气泡 浅绿色 Fe+2HCl=FeCl2+H2↑黑色粉末中如果既含有镁,又含有铁,加入稀盐酸,观察到的现象和小明实验中观察到的现象相同,无法确定易拉罐中是否有镁
【解析】解:【发现问题】合金具有比单一金属硬度的大优点;
故答案为:大。
【实验设计】(1)根据题目信息,以及实验结论,验证含有铝,可以利用氢氧化钠溶液,其他可能存在的金属不与氢氧化钠反应,生成氢气,所以加入氢氧化钠溶液,看到有气泡产生,说明含有铝;
故答案为:足量氢氧化钠;大量气泡。
(2)铁与盐酸反应生成氯化亚铁和氢气,氯化亚铁溶液为浅绿色,证明含有铁,书写化学方程式注意配平及气体符号,所以化学方程式为Fe+2HCl=FeCl2+H2↑;
故答案为:浅绿色;Fe+2HCl=FeCl2+H2↑。
【反思评价】若含有镁、铁和铝,上述实验证明含有铁和铝,但是镁没法得到验证,因为镁与盐酸反应生成氢气和氯化镁,与只含有铁的现象一致,不能排除镁的存在;
故答案为:黑色粉末中如果既含有镁,又含有铁,加入稀盐酸,观察到的现象和小明实验中观察到的现象相同,无法确定易拉罐中是否有镁。
【发现问题】考查合金的性质;
【实验设计】(1)根据铝的性质分析回答此题;
(2)根据铁与盐酸反应生成氯化亚铁溶液的性质分析回答此题;铁与盐酸反应生成氯化亚铁和氢气,据此书写化学方程式;
【反思评价】根据镁的性质分析回答此题。
在解此类题时,首先要将题中的知识认知透,然后结合学过的知识进行解答。
宁夏石嘴山市平罗县2023-2024学年九上化学期末达标测试试题含答案: 这是一份宁夏石嘴山市平罗县2023-2024学年九上化学期末达标测试试题含答案,共8页。试卷主要包含了答题时请按要求用笔,下来说法正确的是,下列实验操作规范的是等内容,欢迎下载使用。
2023-2024学年宁夏石嘴山市平罗县化学九年级第一学期期末检测试题含答案: 这是一份2023-2024学年宁夏石嘴山市平罗县化学九年级第一学期期末检测试题含答案,共6页。试卷主要包含了三硝基胺[N,归类整理是学习的一种重要方法,富马酸亚铁可用于治疗缺铁性贫血,下列物质鉴别的方法不正确的是等内容,欢迎下载使用。
2023年宁夏石嘴山市平罗县中考化学二模试卷: 这是一份2023年宁夏石嘴山市平罗县中考化学二模试卷,共18页。试卷主要包含了单选题,填空题,实验题,探究题,计算题等内容,欢迎下载使用。