|学案下载
终身会员
搜索
    上传资料 赚现金
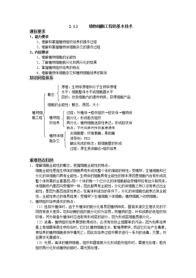
    人教版高中生物选修32.1.1 植物细胞工程的基本技术学案
    立即下载
    加入资料篮
    人教版高中生物选修32.1.1 植物细胞工程的基本技术学案01
    人教版高中生物选修32.1.1 植物细胞工程的基本技术学案02
    人教版高中生物选修32.1.1 植物细胞工程的基本技术学案03
    还剩4页未读, 继续阅读
    下载需要10学贝 1学贝=0.1元
    使用下载券免费下载
    加入资料篮
    立即下载

    2020-2021学年2.1.1 植物细胞工程的基本技术导学案

    展开
    这是一份2020-2021学年2.1.1 植物细胞工程的基本技术导学案,共7页。

    1、能力要求
    1、理解和掌握植物组织培养的操作过程
    2、理解和掌握植物体细胞杂交的操作过程
    2、内容要求
    1、理解植物细胞的全能性
    2、了解植物细胞脱分化和再分化的结果
    3、掌握植物组织培养的特点
    4、理解植物体细胞杂交和植物细胞培养的联系
    知识网络体系
    概念
    原理:生物学原理和分子生物学原理
    水平:细胞整体水平或细胞器水平
    目的:改变细胞内的遗传物质,获得细胞产品
    细胞的全能性:概念、原因、大小
    过程:外植体→愈伤组织→胚状体→植物体
    脱分化:形成愈伤组织
    再分化:植物细胞选择性表达,形成胚状体
    特点:子代与亲代性状高度遗传
    植物细胞工程
    植物组织培养
    去细胞壁:纤维素酶、果胶酶
    诱导剂:PEG
    融合完成的标志:新细胞壁的形成
    过程:原生质体融合+组织培养
    植物体细胞杂交
    重难热点归纳
    理解细胞全能性的概念,把握细胞全能性的特点:
    细胞全能性是指生物体的细胞具有形成完整个体的潜能的特性。受精卵、生殖细胞和已分化的体细胞均具有全能性。生物体的细胞具有全能性的根本原因是细胞内含有形成完整个体所需的全套基因。同一个体的每一个已分化的体细胞都由受精卵经有丝分裂而来,体细胞核内基因与受精卵一样,因此都具有全能性。分化的体细胞之所以没有表达出全能性,是因为基因选择性表达。在离体和适当的条件下,分化的体细胞也能表达其全能性。全能性表达的难易程度:受精卵>生殖细胞>体细胞;植物细胞>动物细胞。
    植物组织培养操作的特点:
    (1)选择外植体时,由于外植体的脱分化难易因植物种类、器官来源及生理状况的不同而有很大差异。花和幼嫩的组织脱分化较为容易,而植物的茎、叶和成熟的老组织则较难。另外制备外植体时应选取有形成层的部分,因为形成层细胞易脱分化。
    (2)消毒。植物组织培养要想取得成功,必须有效防止细菌等的污染。因为如果培养基上有细菌等微生物存在时,它们比植物细胞生长、繁殖得更快,而且它们会产生毒素,使培养的植物细胞很快中毒死亡。因此在培养过程中要求进行一系列的消毒、灭菌,并且要求无菌操作。
    (3)光照。离体的植物细胞、组织和器官脱分化形成愈伤组织时,需避光处理。愈伤组织再分化形成植物幼苗时,需光照处理。
    (4)激素调控:生长素含量高于细胞分裂素时,主要诱导植物组织脱分化和根原基的形成;当细胞分裂素的效应高于生长素时,主要诱导植物组织再分化和芽原基的形成。
    3、植物体细胞杂交杂种细胞的筛选和培养:
    以烟草与大豆细胞融合为例。烟草与大豆的原生质体融合后,将原生质体转移到适当的培养基上培养,使原生质体再生出细胞壁。这时,在细胞混合物中,不仅有烟草-大豆细胞,还有烟草细胞、大豆细胞、烟草-烟草细胞、大豆-大豆细胞,因此需要对杂种细胞进行筛选。得到烟草-大豆细胞后,再通过植物组织培养技术,培育杂种植株。
    经典例题剖析
    1.下列属于组织培养的是:
    A.花粉培养成单倍体植株
    B.芽发育成枝条
    C.根尖分生区发育成成熟区
    D.未受精的卵发育成植株
    [解析]解答此题需从以下几个方面入手:首先,组织培养是指离体的植物器官、组织或细胞经脱分化形成愈伤组织,再经再分化形成具有根、芽结构的胚状体,然后由胚状体发育成完整植物体的过程。花粉粒能培养成单倍体,是在离体条件下培养形成的。第二,芽发育成枝条、根尖分生区发育成成熟区,是体内分化的器官和组织形成了机体的一部分,未受精的卵发育成植物体,这就是自然情况下单倍体的形成过程,是在母体的调控下完成的。
    [答案] A
    2.在细胞工程——原生质体融合育种技术中,其技术的重要一环是将营养细胞的细胞壁除去,通常是采用纤维素酶和果胶酶的酶解破壁法处理。如将去掉了细胞壁的成熟植物细胞置于清水中,细胞将:
    A.皱缩
    B.胀破
    C.呈球形
    D.保持原状
    [解析]成熟植物去壁后,置于清水中,由于细胞内外浓度差较大,又无细胞壁保护,细胞会大量吸水,直至细胞破裂。
    [答案]B
    3.不能用于人工诱导原生质体融合的方法是
    A.振动B.电刺激
    C.PEGD.重压
    [解析]原生质体是除去细胞壁的植物细胞,它实际上就是植物细胞的原生质部分。当进行植物体细胞杂交时,先用纤维素酶、果胶酶除去细胞壁,分离出具有活力的原生质体,获得原生质体后就可以进行植物体细胞杂交了。植物体细胞杂交的过程实质是不同植物体细胞的原生质体融合的过程。将不同植物体细胞放在一起培养,必须通过一定的技术手段进行人工诱导。诱导方法有物理法和化学法两大类。物理法就是利用离心、振动、电刺激等促使原生质体融合;化学法是用聚乙二醇等试剂作为诱导剂诱导细胞的原生质体融合,聚乙二醇简称为PEG。重压不能促使原生质体的融合。
    [答案]D
    4.在离体的植物器官、组织或细胞脱分化形成愈伤组织的过程中,下列哪一项条件是不需要的
    A.消毒灭菌
    B.适宜的温度
    C.充足的光照
    D.适宜的养料和激素
    [解析]解答该题需从如下三个方面入手分析:
    ①由离体的植物器官、组织或细胞形成愈伤组织的过程是植物组织培养过程中的一个阶段。该阶段要进行细胞的增殖和细胞的脱分化,这就必须要有适宜的养料和激素,必须要有适宜的温度,这样,才能保证细胞进行正常的新陈代谢。
    ②由离体的植物器官、组织形成愈伤组织必须是在无菌条件下,只有在这样的条件下,才能保证培养产生出的细胞是正常细胞,否则培养基内将长出许多霉菌,与离体细胞争夺营养与生存空间,形不成愈伤组织。
    ③由于此阶段形成的是愈伤组织,并没有形成具有根、茎、叶的植物体,因此不需要光照。
    [答案]C
    5.要将胡萝卜韧皮部细胞培养成完整植株,不需要
    A.具有完整细胞核的细胞
    B.离体状态
    C.导入外源基因
    D.一定的营养物质和激素
    [解析]考查植物组织培养的知识。要将胡萝卜韧皮部细胞培养成完整植株,需要具有完整细胞核的细胞,细胞处于离体状态,培养基中含有一定的营养物质和激素。
    [答案]C
    基础试题训练
    一、选择题
    1.植物组织培养是指( )
    A.离体的植物器官或细胞培育成愈伤组织
    B.愈伤组织培育成植株
    C.离体的植物器官、组织或细胞培养成完整植物体
    D.愈伤组织形成高度液泡化组织
    2.植物体细胞杂交要先去除细胞壁的原因是( )
    A.植物体细胞的结构组成中不包括细胞壁
    B.细胞壁使原生质体失去活力
    C.细胞壁阻碍了原生质体的融合
    D.细胞壁不是原生质的组成部分
    3.植物体细胞杂交的结果是( )
    A.产生杂种植株 B.产生杂种细胞
    C.原生质体融合 D.形成愈伤组织
    4.科学家把天竺葵的原生质体和香茅草的原生质体进行诱导融合,培育出的驱蚊草含有香茅醛,能散发出一种特殊的达到驱蚊且对人体无害的效果。下列关于驱蚊草培育的叙述中,错误的是 ( )
    A.驱蚊草的培育属于细胞工程育种,其优点是能克服远源杂交不亲和的障碍
    B.驱蚊草培育过程要用到纤维素酶、果胶酶、PEG等试剂或离心、振动、电刺激等方法
    C.驱蚊草培育过程是植物体细胞杂交,不同于植物组织培养,无愈伤组织和试管苗形成
    D.驱蚊草不能通过天竺葵和香茅草杂交而获得是因为不同物种间存在生殖隔离
    5.(2005,上海)将胡萝卜韧皮部细胞培养成幼苗时,下列条件中不需要的是 ( )
    A、具有完整细胞核的细胞 B、一定的营养物质和植物激素
    C、离体状态 D、导入指定基因
    6.植物体细胞杂交的目的中错误的是 ( )
    A.把两个植物体的优良性状集中在杂种植株上B.获得杂种植株
    C.克服远源杂交不亲和的障碍D.实现原生质体的融合
    7.植物组织培养的用途中不正确的是 ( )
    A.快速繁殖 B.生产新品种 C.生产生物碱 D.生产白细胞介素-2
    8.A种植物的细胞和B种植物细胞的结构如右图所示(仅 显示细胞核),将A、B两种植物细胞去掉细胞壁后,诱导二者的原生质体融合,形成单核的杂种细胞,若经过 组织培养后得到了杂种植株,则该杂种植株是( ) A.二倍体;基因型是DdYyRr
    B.三倍体;基因型是DdYyRr
    C.四倍体;基因型是DdYyRr
    D.四倍体;基因型是DDddYYyyRRrr
    9.以下关于原生质的叙述,正确的是( )
    A、原生质泛指细胞内的基质 B、原生质就是细胞质
    C、一个动物细胞就是一团原生质 D、细胞膜、细胞核和细胞壁是原生质
    10.不能人工诱导原生质体融合的方法是 ( )
    A.振动 B.电刺激 C.PEG试剂 D.重压
    11.植物细胞表现出全能性的必要条件是 ( )
    A.给予适宜的营养和外界条件
    B.导入其他植物细胞的基因
    C.脱离母体后,给予适宜的营养和外界条件
    D.将成熟筛管的细胞核移植到去核的卵细胞内
    12.细胞具有全能性的原因是 ( )
    A.生物体细胞具有使后代细胞形成完整个体的潜能
    B.生物体的每一个细胞都具有全能性
    C.生物体的每一个细胞都含有个体发育的全部基因
    D.生物体的每一个细胞都是由受精卵发育来的
    13.植物组织培养过程中的脱分化是指 ( )
    A.植物体的分生组织通过细胞分裂产生新细胞
    B.未成熟的种子经过处理培育出幼苗的过程
    C.植物的器官、组织或细胞,通过离体培养产生愈伤组织的过程
    D.取植物的枝芽培育成一株新植物的过程
    14.下列植物细胞全能性最高的是 ( )
    A.形成层细胞 B.韧皮部细胞 C.木质部细胞 D.叶肉细胞
    15.植物组织培养过程的顺序是( )
    ①离体的植物器官、组织或细胞 ②根、芽 ③愈伤组织 ④脱分化
    ⑤再分化 ⑥植物体
    A.①④③⑤②⑥ B.①④③②⑤⑥
    C.①⑤④③②⑥ D.⑥①④③⑤②
    16.(2005,上海)将胡萝卜韧皮部细胞培养成幼苗时,下列条件中不需要的是 ( )
    A.具有完整细胞核的细胞 B.一定的营养物质和植物激素
    C.离体状态 D.导入指定基因
    17.下列有关细胞工程的叙述不正确的是( )
    A. 在细胞整体水平上定向改变遗传物质
    B.在细胞器水平上定向改变遗传物质
    C.在细胞器水平上定向改变细胞核的遗传物质
    D.在细胞整体水平上获得细胞产品
    18.下列细胞全能性最高的是 ( )
    A.植物的卵细胞
    B.植物的精子细胞
    C.被子植物的受精卵
    D.被子植物的的叶肉细胞
    19.植物体细胞融合完成的标志是( )
    A、产生新的细胞壁 B、细胞膜发生融合
    C、细胞膜发生融合 D、细胞膜发生融合
    20.植物体细胞杂交的目的是( )
    A.用酶解法去掉细胞壁分离出有活力的原生质体
    B.以人工诱导法使两个不同植物的原生质体融合
    C.用植物组织培养法培养融合的原生质体得到杂种植株
    D.通过以上三者来完成
    21.下列提法正确的是: ( )
    A、原生质专指细胞质 B、人体内的水都属于原生质
    C、细胞核不是原生质 D、一个动物细胞就是一团原生质
    22.(多选)有关原生质体的下列叙述中,正确的是
    A.组成原生质体的主要生命物质是蛋白质和核酸
    B.原生质体包括细胞膜、液泡膜及两者之间的原生质
    C.被脱掉细胞壁的植物裸露细胞是原生质体
    D.原生质体只能用于植物细胞工程
    23.(2006,广雅中学考题)(多选)下图为植物组织培养过程示意图,则下列叙述正确的是
    A.植物组织培养依据的生物学原理是细胞的全能性
    B.③ ④过程是指植物的营养生长和生殖生长阶段
    C.将①经脱分化培养成②时,再植上人造种皮即可获得人工种子
    D.② ③的再分化过程中,诱导②生根的激素为细胞分裂素和生长素
    二、非选择题
    1.下图是植物组织培养的简略表示。据此回答:
    脱分化 再分化
    ①——→②——→③——→④
    (1)①表示 ,它能被培养成为④的根本原因是 。
    (2)②表示 ,它与①相比分化程度 ,全能性 。
    (3)若想制作人工种子,应该选用(填编号) 。
    (4)若①是花药,则④是 ,继续对其使用 处理可获得 正常植株,该过程称为 。
    (5)若①是胡萝卜根尖细胞,则培养成的④的叶片的颜色是 ,这说明根尖细胞 。
    (6)若利用此项技术制造治疗烫伤、割伤的药物——紫草素,培养将进行到(填编号) 。
    2.右图为植物体细胞杂交过程示意图。据图回答:
    (1)步骤①是 ,最常用的方法是 。
    (2)步骤③一般常用的化学试剂是 ,目的是 。
    (3)在利用杂种细胞培育成为杂种植株的过程中,运用的技术手段是 ,其中步骤④相当于 ,步骤⑤相当于 。
    (4)植物体细胞杂交的目的是获得新的杂种植株。使 能够在新的植物体上有所表现,其根本原因 。
    (5)若远源杂交亲本A和B都是二倍体,则杂种植株为 倍体。
    (6)从理论上讲,杂种植株的育性为 。若运用传统有性杂交方法能否实现? ,原因是 。因此,这项研究对于培养作物新品种方面的重大意义在于 。
    (7)利用植物体细胞杂交的方法培育作物新品种过程中,遗传物质的传递是否遵循孟德尔的遗传规律?为什么? 。
    创新应用训练
    1.(2004,江苏)紫草素是紫草细胞的代谢产物,可作为生产治疗烫伤药物的原料。用组织培养技术可以在生物反应器中通过培养紫草细胞生产紫草素。下图记录了生物反应器中紫草细胞产量、紫草素产量随培养时间发生的变化。
    (1)在生产前,需先加入紫草细胞作为反应器中的“种子”。这些“种子”是应用组织培养技术,将紫草叶肉细胞经过________________________而获得的。这项技术的理论基础是_______________________。
    (2)从图中可以看出:反应器中紫草细胞的生长呈现______________________________规律;影响紫草素产量的因素是_____________________和________________________。
    (3)在培养过程中,要不断通入无菌空气并进行搅拌的目的是_________________________和_______________________________________________。
    参考答案:
    一、选择题
    CCACDDDCCDCCCAADCCACD(AC)(ABD)
    二、非选择题
    1、(1)离体的植物器官、组织或细胞 植物的全能性
    (2)愈伤组织 低 高
    (3)③(4)单倍体植株 秋水仙素 纯合 单倍体育种
    (5)绿色 含有与叶绿体形成相关的基因(6)②
    2、(1)去掉细胞壁,分离出有活力的原生质体酶解法
    (2)PEG 诱导不同植物体细胞的原生质体融合
    (3)植物组织培养 脱分化 再分化
    (4)远源杂交亲本的遗传特征 杂种植株获得双亲的遗传物质
    (5)四
    (6)可育 不能 因为不同种生物之间存在生殖隔离 克服远源杂交不亲和的障碍
    (7)否 有性生殖的过程中进行减数分裂,才遵循孟德尔的遗传规律
    三、应用创新
    1、(1)脱分化(或脱分化形成愈伤组织) 细胞的全能性
    (2)S型增长 细胞数量 细胞所处的生长期
    (3)保证氧气供应充足 使细胞与培养液充分接触
    相关学案

    选择性必修3一 植物细胞工程的基本技术学案: 这是一份选择性必修3一 植物细胞工程的基本技术学案,共21页。学案主要包含了师问导学,智涂笔记,师说核心,检测反馈,网络建构,主干落实等内容,欢迎下载使用。

    人教版 (新课标)选修3《现代生物科技专题》2.1.1 植物细胞工程的基本技术学案及答案: 这是一份人教版 (新课标)选修3《现代生物科技专题》2.1.1 植物细胞工程的基本技术学案及答案,共17页。学案主要包含了细胞工程的概念和分类,植物细胞的全能性,植物组织培养技术,植物体细胞杂交技术等内容,欢迎下载使用。

    人教版 (新课标)选修3《现代生物科技专题》2.1.1 植物细胞工程的基本技术导学案: 这是一份人教版 (新课标)选修3《现代生物科技专题》2.1.1 植物细胞工程的基本技术导学案,共2页。学案主要包含了课标要求,考纲要求,学习重点,学习难点,自学过程,随堂稳固训练等内容,欢迎下载使用。

    免费资料下载额度不足,请先充值

    每充值一元即可获得5份免费资料下载额度

    今日免费资料下载份数已用完,请明天再来。

    充值学贝或者加入云校通,全网资料任意下。

    提示

    您所在的“深圳市第一中学”云校通为试用账号,试用账号每位老师每日最多可下载 10 份资料 (今日还可下载 0 份),请取消部分资料后重试或选择从个人账户扣费下载。

    您所在的“深深圳市第一中学”云校通为试用账号,试用账号每位老师每日最多可下载10份资料,您的当日额度已用完,请明天再来,或选择从个人账户扣费下载。

    您所在的“深圳市第一中学”云校通余额已不足,请提醒校管理员续费或选择从个人账户扣费下载。

    重新选择
    明天再来
    个人账户下载
    下载确认
    您当前为教习网VIP用户,下载已享8.5折优惠
    您当前为云校通用户,下载免费
    下载需要:
    本次下载:免费
    账户余额:0 学贝
    首次下载后60天内可免费重复下载
    立即下载
    即将下载:资料
    资料售价:学贝 账户剩余:学贝
    选择教习网的4大理由
    • 更专业
      地区版本全覆盖, 同步最新教材, 公开课⾸选;1200+名校合作, 5600+⼀线名师供稿
    • 更丰富
      涵盖课件/教案/试卷/素材等各种教学资源;900万+优选资源 ⽇更新5000+
    • 更便捷
      课件/教案/试卷配套, 打包下载;手机/电脑随时随地浏览;⽆⽔印, 下载即可⽤
    • 真低价
      超⾼性价⽐, 让优质资源普惠更多师⽣
    VIP权益介绍
    • 充值学贝下载 本单免费 90%的用户选择
    • 扫码直接下载
    元开通VIP,立享充值加送10%学贝及全站85折下载
    您当前为VIP用户,已享全站下载85折优惠,充值学贝可获10%赠送
      充值到账1学贝=0.1元
      0学贝
      本次充值学贝
      0学贝
      VIP充值赠送
      0学贝
      下载消耗
      0学贝
      资料原价
      100学贝
      VIP下载优惠
      0学贝
      0学贝
      下载后剩余学贝永久有效
      0学贝
      • 微信
      • 支付宝
      支付:¥
      元开通VIP,立享充值加送10%学贝及全站85折下载
      您当前为VIP用户,已享全站下载85折优惠,充值学贝可获10%赠送
      扫码支付0直接下载
      • 微信
      • 支付宝
      微信扫码支付
      充值学贝下载,立省60% 充值学贝下载,本次下载免费
        下载成功

        Ctrl + Shift + J 查看文件保存位置

        若下载不成功,可重新下载,或查看 资料下载帮助

        本资源来自成套资源

        更多精品资料

        正在打包资料,请稍候…

        预计需要约10秒钟,请勿关闭页面

        服务器繁忙,打包失败

        请联系右侧的在线客服解决

        单次下载文件已超2GB,请分批下载

        请单份下载或分批下载

        支付后60天内可免费重复下载

        我知道了
        正在提交订单

        欢迎来到教习网

        • 900万优选资源,让备课更轻松
        • 600万优选试题,支持自由组卷
        • 高质量可编辑,日均更新2000+
        • 百万教师选择,专业更值得信赖
        微信扫码注册
        qrcode
        二维码已过期
        刷新

        微信扫码,快速注册

        手机号注册
        手机号码

        手机号格式错误

        手机验证码 获取验证码

        手机验证码已经成功发送,5分钟内有效

        设置密码

        6-20个字符,数字、字母或符号

        注册即视为同意教习网「注册协议」「隐私条款」
        QQ注册
        手机号注册
        微信注册

        注册成功

        下载确认

        下载需要:0 张下载券

        账户可用:0 张下载券

        立即下载
        使用学贝下载
        账户可用下载券不足,请取消部分资料或者使用学贝继续下载 学贝支付

        如何免费获得下载券?

        加入教习网教师福利群,群内会不定期免费赠送下载券及各种教学资源, 立即入群

        即将下载

        人教版高中生物选修32.1.1 植物细胞工程的基本技术学案
        该资料来自成套资源,打包下载更省心 该专辑正在参与特惠活动,低至4折起
        [共10份]
        浏览全套
          立即下载(共1份)
          返回
          顶部
          Baidu
          map