

人教版 (新课标)必修1《分子与细胞》第五章 细胞的能量供应和利用综合与测试教案
展开一、 教学目标
1.说明酶在细胞代谢中的作用、本质和特性。
2.通过阅读分析“关于酶本质的探索”的资料,认同科学是在不断的探索和争论中前进的。
3.进行有关的实验和探究,学会控制自变量,观察和检测因变量的变化,以及设置对照组和重复实验。
二、 教学重点和难点
1.教学重点
酶的作用、本质和特性。
2.教学难点
(1)酶降低化学反应活化能的原理。
(2)控制变量的科学方法。
三、教学方法
实验演示法、探究法、讲授法
四、课时安排
2
五、教学过程
〖复习及板书〗
1. 消化:在消化道内将食物分解成可以吸收的成分的过程,叫做~~。
2.物理消化:通过牙齿的咀嚼、舌的搅拌和胃的蠕动,将食物磨碎、搅拌并与消化液混合,这叫~~。
3.化学消化:通过各种消化液、消化酶的作用,使食物中各种成分分解为可吸收的营养物质,这叫~~。
〖引入〗以“问题探讨”引入,学生思考讨论回答,教师提示。
〖提示〗1.这个实验要解决的问题是:鸟类的胃是否只有物理性消化,没有化学性消化?
2.是胃内的化学物质将肉块分解了。
3.收集胃内的化学物质,看看这些物质在体外是否也能将肉块分解。
〖问题〗以“本节聚焦”再次引起学生的思考,注意。
〖板书〗一、酶的作用和本质
细胞代谢:细胞每时每刻都进行着许多化学反应。
㈠酶在细胞代谢中的作用
〖演示实验〗比较过氧化氢在不同条件下的分解。教师边做边让学生完成 “讨论”。
〖提示〗1.2号试管放出的气泡多。这一现象说明加热能促进过氧化氢的分解,提高反应速率。
2.不能。
3.说明FeCl3中的Fe3+和新鲜肝脏中的过氧化氢酶都能加快过氧化氢分解的速率。
4.4号试管的反应速率比3号试管快得多。说明过氧化氢酶比Fe3+的催化效率高得多。细胞内每时每刻都在进行着成千上万种化学反应,这些化学反应需要在常温、常压下高效率地进行,只有酶能够满足这样的要求,所以说酶对于细胞内化学反应的顺利进行至关重要。
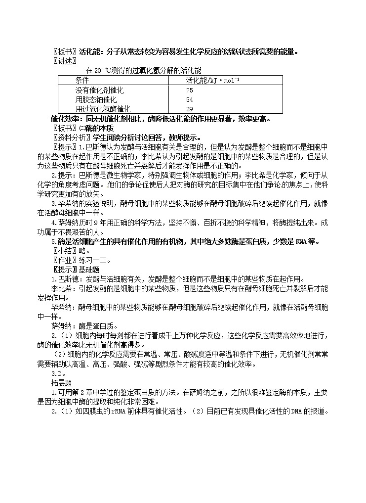
〖板书〗活化能:分子从常态转变为容易发生化学反应的活跃状态所需要的能量。
〖讲述〗
在20 ℃测得的过氧化氢分解的活化能
催化效率:同无机催化剂相比,酶降低活化能的作用更显著,效率更高。
〖板书〗㈡酶的本质
〖资料分析〗学生阅读分析讨论回答,教师提示。
〖提示〗1.巴斯德认为发酵与活细胞有关是合理的,但是认为发酵是整个细胞而不是细胞中的某些物质在起作用是不正确的;李比希认为引起发酵的是细胞中的某些物质是合理的,但是认为这些物质只有在酵母细胞死亡并裂解后才能发挥作用是不正确的。
2.提示:巴斯德是微生物学家,特别强调生物体或细胞的作用;李比希是化学家,倾向于从化学的角度考虑问题。他们的争论促使后人把对酶的研究的目标集中在他们争论的焦点上,使科学研究更加有的放矢。
3.毕希纳的实验说明,酵母细胞中的某些物质能够在酵母细胞破碎后继续起催化作用,就像在活酵母细胞中一样。
4.萨姆纳历时9年用正确的科学方法,坚持不懈、百折不挠的科学精神,将酶提纯出来。成功属于不畏艰苦的人。
5.酶是活细胞产生的具有催化作用的有机物,其中绝大多数酶是蛋白质,少数是RNA等。
〖小结〗略。
〖作业〗练习一二。
〖提示〗基础题
1.巴斯德:发酵与活细胞有关,发酵是整个细胞而不是细胞中的某些物质在起作用。
李比希:引起发酵的是细胞中的某些物质,但是这些物质只有在酵母细胞死亡并裂解后才能发挥作用。
毕希纳:酵母细胞中的某些物质能够在酵母细胞破碎后继续起催化作用,就像在活酵母细胞中一样。
萨姆纳:酶是蛋白质。
2.(1)细胞内每时每刻都在进行着成千上万种化学反应,这些化学反应需要高效率地进行,酶的催化效率比无机催化剂高得多。
(2)细胞内的化学反应需要在常温、常压、酸碱度适中等温和条件下进行,无机催化剂常常需要辅助以高温、高压、强酸、强碱等剧烈条件才能有较高的催化效率。
3.D。
拓展题
1.可用第2章中学过的鉴定蛋白质的方法。在萨姆纳之前,之所以很难鉴定酶的本质,主要是因为细胞中酶的提取和纯化非常困难。
2.(1)如四膜虫的rRNA前体具有催化活性。(2)目前已有发现具催化活性的DNA的报道。
二、酶的特性
酶是活细胞产生的具有催化作用的有机物,其中绝大多数酶是蛋白质,少数是RNA等。
〖问题〗以“本节聚焦”发问,引起学生的思考和注意。
〖讲述〗酶催化作用的特点
生物体内的各种化学反应,几乎都是由酶催化的。酶所催化的反应叫酶促反应。酶促反应中被酶作用的物质叫做底物。经反应生成的物质叫做产物。酶作为生物催化剂,与一般催化剂有相同之处,也有其自身的特点。
相同点:
(1)改变化学反应速率,本身不被消耗;
(2) 只能催化热力学允许进行的反应;
(3) 加快化学反应速率,缩短达到平衡时间,但不改变平衡点;
(4)降低活化能,使速率加快。
不同点:
(1)高效性,指催化效率很高,使得反应速率很快;
(2)专一性,任何一种酶只作用于一种或几种相关的化合物,这就是酶对底物的专一性;
(3)多样性,指生物体内具有种类繁多的酶;
(4)易变性,由于大多数酶是蛋白质,因而会被高温、强酸、强碱等破坏;
(5)反应条件的温和性,酶促反应在常温、常压、生理pH条件下进行;
(6)酶的催化活性受到调节、控制;
(7)有些酶的催化活性与辅因子有关。
〖板书〗
㈠酶具有高效性
㈡酶具有专一性
㈢酶的作用条件较温和(〖探究〗影响酶活性的条件,教师做实验,学生边观察便得出酶的作用条件。)
酶的催化活性的强弱以单位时间(每分)内底物减少量或产物生成量来表示。
〖讲述〗影响酶作用的因素
酶的催化活性的强弱以单位时间(每分)内底物减少量或产物生成量来表示。研究某一因素对酶促反应速率的影响时,应在保持其他因素不变的情况下,单独改变研究的因素。
影响酶促反应的因素常有:酶的浓度、底物浓度、pH值、温度、抑制剂、激活剂等。其变化规律有以下特点。
(1)酶浓度对酶促反应的影响在底物足够,其他条件固定的条件下,反应系统中不含有抑制酶活性的物质及其他不利于酶发挥作用的因素时,酶促反应的速率与酶浓度成正比。
(2)底物浓度对酶促反应的影响在底物浓度较低时,反应速率随底物浓度增加而加快,反应速率与底物浓度近乎成正比;在底物浓度较高时,底物浓度增加,反应速率也随之加快,但不显著;当底物浓度很大,且达到一定限度时,反应速率就达到一个最大值,此时即使再增加底物浓度,反应速率几乎不再改变。
(3)pH对酶促反应的影响每一种酶只能在一定限度的pH范围内才表现活性,超过这个范围酶就会失去活性。在一定条件下,每一种酶在某一个pH时活力最大,这个pH称为这种酶的最适pH。
(4)温度对酶促反应的影响酶促反应在一定温度范围内反应速率随温度的升高而加快;但当温度升高到一定限度时,酶促反应速率不仅不再加快反而随着温度的升高而下降。在一定条件下,每一种酶在某一温度时活力最大,这个温度称为这种酶的最适温度。
(5)激活剂对酶促反应的影响激活剂可以提高酶活性,但不是酶活性所必需的。激活剂大致分两类:无机离子和小分子化合物。
(6)抑制剂对酶促反应的影响抑制剂使酶活性下降,但不使酶变性。抑制剂作用机制分两种:可逆的抑制作用和不可逆的抑制作用。
〖小结〗
㈠酶具有高效性
㈡酶具有专一性
㈢酶的作用条件较温和
〖作业〗练习一二。
〖提示〗基础题
1.B。 2.B。
3.这个模型中A代表某类酶,B代表反应底物,C和D代表反应产物。这个模型的含义是:酶A与底物B专一性结合,催化反应的发生,产生了产物C和D。这个模型揭示了酶的专一性。
拓展题
1.(1)A点:随着反应底物浓度的增加,反应速率加快。B点:反应速率在此时达到最高。C点:反应速率不再随反应底物浓度的增加而升高,维持在相对稳定的水平。
(2)如果A点时温度升高10 ℃,曲线上升的幅度变小。因为图中原曲线表示在最适温度下催化速率随底物浓度的变化。温度高于或低于最适温度,反应速率都会变慢。
(3)该曲线表明,B点的反应底物的浓度足够大,是酶的数量限制了反应速率的提高,这时加入少量的酶,会使反应速率加快(图略)。
质量分数为20%的新鲜肝脏研磨液1滴
质量分数为3.5%的
氯化铁溶液1滴
生物催化剂:过氧化氢酶所含酶的相对数量:1
无机催化剂:Fe3+
Fe3+的相对数量:25万
条件
活化能/kJ·ml-1
没有催化剂催化
用胶态铂催化
用过氧化氢酶催化
75
54
29
人教版 (新课标)必修1《分子与细胞》第五章 细胞的能量供应和利用综合与测试教学设计及反思: 这是一份人教版 (新课标)必修1《分子与细胞》第五章 细胞的能量供应和利用综合与测试教学设计及反思,共2页。教案主要包含了概念检测,知识迁移,技能训练,思维拓展等内容,欢迎下载使用。
人教版 (新课标)必修1《分子与细胞》本节综合教案: 这是一份人教版 (新课标)必修1《分子与细胞》本节综合教案,共4页。教案主要包含了 教学目标, 教学重点和难点,教学方法,课时安排,教学过程等内容,欢迎下载使用。
高中生物人教版 (新课标)必修1《分子与细胞》第4节 细胞的癌变教案: 这是一份高中生物人教版 (新课标)必修1《分子与细胞》第4节 细胞的癌变教案,共4页。教案主要包含了 教学目标, 教学重点和难点,教学方法,课时安排,教学过程等内容,欢迎下载使用。