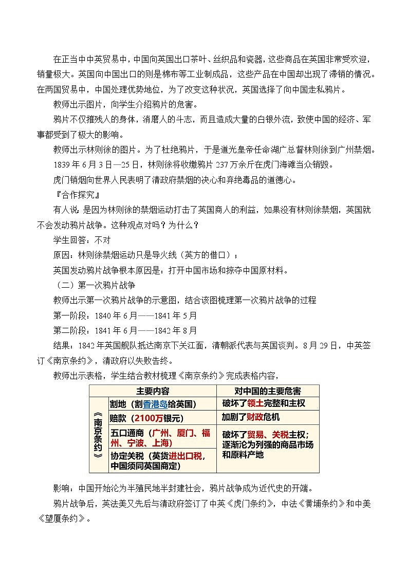
人教统编版(必修)中外历史纲要(上)第五单元 晚清时期的内忧外患与救亡图存综合与测试精品教学设计
展开(必修)中外历史纲要(上)第16课 两次鸦片战争教案设计: 这是一份(必修)中外历史纲要(上)第16课 两次鸦片战争教案设计,共5页。教案主要包含了教材分析,教学主题,课时安排,学情分析,教学目标,教学重难点分析,教学过程,学习任务之方法论篇等内容,欢迎下载使用。
高中历史人教统编版(必修)中外历史纲要(上)第16课 两次鸦片战争教案: 这是一份高中历史人教统编版(必修)中外历史纲要(上)第16课 两次鸦片战争教案,共5页。教案主要包含了开眼看世界等内容,欢迎下载使用。
高中历史人教统编版(必修)中外历史纲要(上)第19课 辛亥革命优秀教案: 这是一份高中历史人教统编版(必修)中外历史纲要(上)第19课 辛亥革命优秀教案,共7页。教案主要包含了课程标准,教材分析,教学目标,教学重难点,教法学法,教学过程等内容,欢迎下载使用。

