

人教版 (新课标)选修1《生物技术实践》课题2 月季的花药培养学案设计
展开高中生物 实验2分离以尿素为氮源的微生物 浙科版
核心解读HEXINJIEDU
1.尿素在自然界中氮循环有怎样的关系?
自然界中的氮循环在保持生态稳态上有重要的作用,具体过程可参看下图。
自然界中的氮循环
如果土壤中有许多尿素,在自然界较高温度下就会被水解,水解后的NH3会使土壤变成碱性,NH3与其他阴离子物质如SO、CO、NO等形成化合物,则会使土壤板结。有脲酶的细菌使植物废弃物和动物尸体降解,并利用了所形成的氨,有利于自然界中氮的循环。
2.为什么本实验中要用琼脂糖来代替琼脂配制固体培养基呢?琼脂糖与琼脂有何区别?
琼脂在制作固体培养基时起凝固剂的作用。但它却是一种未被纯化的混合物,里面有一定量的含氮化合物。在本实验中所使用的尿素培养基却要求提供氮元素的物质只有尿素,用这种培养基才能分离得到含脲酶的细菌。若用琼脂来制备本实验的尿素固体培养基,则提供氮元素的物质除了尿素还有琼脂,用这种培养基就不难只得到含脲酶的细菌,还会得到大量以非尿素为氮源的细菌,这样就达不到分离出以尿素为氮源的细菌这一实验目的了。所以要将琼脂纯化,去除那些含氮化合物,这样经纯化得到的琼脂糖就可以代替琼脂做固体剂且不会带来含氮化合物对本实验的干扰了。
3.本实验的微生物分离与上一实验中大肠杆菌的分离实质上一样吗?
两者的细菌分离有很大的不同。
[来源:学,科,网]
实验名称 | 分离方法 | 分离的内容 | 分离结果 |
实验1:大肠杆菌培养和分离 | 划线分离法 | 从同种菌种中分离得到同种菌的单菌落 | 在划线的末端出现大肠杆菌单菌落 |
实验2:分离以尿素为氮源的微生物 | 涂布分离法 | 从土壤浸出液里所存在的各种细菌中只将含有脲酶的细菌分离出来[来源:学科网ZXXK] | 只出现含有脲酶的细菌菌落 |
4.如何区分已经从土壤中分离得到了有脲酶的细菌菌落?这样区分的原理是什么?
若在尿素培养基上出现了菌落,则表明已经分离得到有脲酶的细菌菌落了。得出这一结论的依据是:尿素培养基中提供氮源的只有尿素,在这样的培养基中能存活的细菌则能利用尿素做氮源,它们就是有脲酶的细菌。
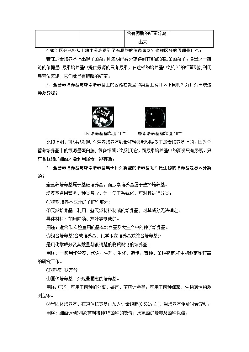
5.全营养培养基与尿素培养基上的菌落在数量和类型上有什么不同呢?为什么出现这种差异呢?
LB培养基稀释度10-4 尿素培养基稀释度10-4
比较上图,可明显发现:全营养培养基数量和种类都明显多于尿素培养基上的。因为全营养培养基中的氮源是蛋白胨,很多细菌都能利用它,而尿素培养基中的氮源只有尿素,只有含脲酶的细菌才能利用尿素,能存活。[来源:学科网ZXXK]
6.全营养培养基与尿素培养基属于什么类型的培养基呢?微生物的培养基是怎么分类的?
全营养培养基属于基础培养基,而尿素培养基属于选择培养基。
培养基名目繁多,种类各异,为了便于系统化,可对其进行分类。
(1)按对培养基成分的了解程度分:
①天然培养基:利用一些天然材料制成的培养基,对其成分无法确定。
具体材料:如用肉汤、芽汁等制成的。
用途:适合作实验室用的基本培养基及大生产中的种子培养基。
②组合培养基(合成培养基、化学限定培养基或综合培养基):
是用化学成分及其数量都很清楚的物质配制的培养基。
用途:一般用作营养、代谢、生理、生化、遗传、育种、菌种鉴定和生物测定等较高的研究工作。
(2)按物理状态分:
①固体培养基:外观呈固态的培养基。[来源:学。科。网]
用途:广泛,可用于菌种的分离、鉴定、菌落计数等。可用于菌种保藏、生物活性物质测定等。
②半固体培养基:在液体培养基内加入少量琼脂(0.5%左右),当培养基倒放时会流动。
用途:细菌运动观察(穿刺接种)噬菌种的效价;厌氧菌的培养及菌种保藏。
③液体培养基:不加入凝固剂呈液体状态的培养基。
用途:广泛,在实验室中作各种生理、代谢研究和获得大量菌体,生产上绝大多数用液体培养基。
(3)按培养基的用途分:
①基础培养基:含有一般微生物生长繁殖所需的基本营养物质的培养基。如:牛肉膏蛋白胨培养基是培养细菌的基础培养基。
②选择性培养基:
根据某种微生物的特殊营养要求或对某些化学、物理因素的抗性而设计的培养基。它的目的是使混合菌样中的劣势菌变成优势菌,从而提高该菌的筛选效率。
③加富培养基:在基础培养基中加入某些特殊营养物质制成的一类营养丰富的培养基。如加入血液、血清、酵母浸膏、动植物组织液等。一般是用来培养营养要求苛刻的微生物。一定意义上有选择的作用。它可以增加所要分离微生物的数量,达到富集,从而形成优势,淘汰其他菌种。
④鉴别培养基:是在培养基中加入某种特殊化学物质,某种微生物在培养基中生长后能产生某种代谢产物,而这种代谢产物可与培养基中的特殊化学物质发生反应,产生明显的变化,这样可将该种微生物与其他微生物区分开来。
题例领悟TILILINGWU
【例题1】 在细菌分解尿素的化学反应中,生成物是( )
A.N2 B.NO
C.NO D.NH3
解析:以尿素为氮源的微生物,这些细菌中含有脲酶,它能降解尿素为NH3,为其生长提供氮源。
答案:D
掌握脲酶催化降解尿素的方程式:
(NH3)2C=O(尿素)+H2O2NH3+CO2
【例题2】 分离以尿素为氮源的细菌和分离大肠杆菌都使用了LB培养基,其成分( )
A.前者含琼脂,后者不含琼脂和琼脂糖
B.两者都含有琼脂
C.前者含有琼脂糖,后者不含琼脂糖但含琼脂
D.两者都不含琼脂和琼脂糖
解析:分离大肠杆菌和含脲酶的细菌用的都是固体培养基,因此都必须含有凝固剂:琼脂或琼脂糖。但是,由于琼脂为混合物,其中含一定量的含氮化合物,因此不能用于分离以尿素为氮源的细菌。琼脂糖为琼脂的纯化物,不含含氮化合物,可用于分离以尿素为氮源的细菌。[来源:学#科#网]
答案:C
琼脂和琼脂糖都起凝固剂的作用,用于制备固体培养基。但琼脂为混合物,含少量含氮化合物,琼脂加以纯化,去除含氮化合物就成为琼脂糖。
【例题3】 现有土样1 g,若干毫升的无菌水、三角瓶、试管等材料,如何制备得到10-6的细菌悬液?(用图简略表示)
解析:本题考查制备不同稀释度的细菌悬液的方法。是本实验的要点。采用的是依次稀释的方法。
答案:
系列稀释,只要准确计算出试管中所装无菌水的量和移取悬液的量就可以。
随堂训练SUITANGXUNLIAN
1土壤中有些微生物能利用尿素是因为( )
A.其体内含有脲酶
B.其体内含有氨(NH3)酶
C.它能将CO2合成为有机物
D.它们不需要氮源
答案:A 解析:能利用尿素的微生物就是因为体内含有脲酶,可降解尿素为其生长繁殖提供氮源。
2从土壤中分离以尿素为氮源的微生物时,所用的LB培养基由以下哪一组成分构成( )
A.蛋白胨、NaCl、水、酵母提取物、琼脂
B.蛋白胨、NaCl、水、琼脂糖
C.蛋白胨、NaCl、水、酵母提取物、琼脂糖
D.葡萄糖、NaCl、水、酵母提取物、琼脂
答案:C 解析:LB培养基必须含五大营养元素:碳源、氮源、水、无机盐、生长因子。由于是固体培养基还必须有凝固剂,但其凝固剂又不能带来氮源干扰,因此只能选择相对更为纯净的琼脂糖了。
3用10-4稀释度的细菌悬液分别涂布于LB、尿素培养基上,培养后的结果,以下叙述正确的是( )
A.LB培养基上未出现任何菌落
B.尿素培养基上出现的菌落数量和种类都多于LB培养基上的
C.尿素培养基上出现的菌落数量和种类都少于LB培养基上的
D.尿素培养基上是不可能出现菌落的
答案:C 解析:LB培养基为完全培养基,会出现菌落的。尿素培养基上只有能以尿素做氮源的微生物能存活,因此其上的菌落数量和种类都将会减少。尿素培养基上出现的菌落就是能利用尿素的那些微生物菌落。
人教版 (新课标)选修1《生物技术实践》课题1 微生物的实验室培养学案: 这是一份人教版 (新课标)选修1《生物技术实践》课题1 微生物的实验室培养学案,共7页。学案主要包含了学习目标,自主预习,互动探究,课堂练习等内容,欢迎下载使用。
高中生物专题1 传统发酵技术的应用课题1 果酒和果醋的制作学案: 这是一份高中生物专题1 传统发酵技术的应用课题1 果酒和果醋的制作学案,共4页。
高中生物人教版 (新课标)选修1《生物技术实践》课题2 月季的花药培养导学案及答案: 这是一份高中生物人教版 (新课标)选修1《生物技术实践》课题2 月季的花药培养导学案及答案,共5页。