- 第一单元 4.三月桃花水 优质教案(含教学反思) 教案 27 次下载
- 第一单元 口语交际 转述 优质教案(含教学反思) 教案 25 次下载
- 第一单元 语文园地一 优质教案(含教学反思) 教案 25 次下载
- 第二单元 5.琥珀 优质教案(含教学反思) 教案 32 次下载
- 第二单元 6.飞向蓝天的恐龙 优质教案(含教学反思) 教案 28 次下载
小学人教部编版习作:我的乐园公开课教案
展开[教学目标]
1.回忆生活中给你带来快乐的地方,介绍清楚它的样子。
2.把你在这个乐园里做了什么,乐园给你带来了怎样的快乐写具体。
3.能与同学交流习作,分享习作表达的快乐。
[教学重难点]
写自己喜爱的某个地方,能表达出自己的感受。
[教学课时]
1~2课时
一、聚焦乐园位置
(一)创设情境,搜索记忆
1.“乐园”指什么?(让人感到快乐的地方)
2.课本给我们提示了这样一些地方。(课件出示教材图式,学生念出地点名称。)
3.(用不同的颜色给地点名称分类)你发现了什么?
预设:满是玩具的房间、自己家的院子、爷爷的菜地这些地方都属于私人区域;班级图书角、学校的篮球场这些地方属于公共区域;村头小河边的草地属于大自然。
4.生活中带给我们快乐的地方有许多,可能在室内,也可能在室外;可能在城里,也可能在乡村;可以是学校,也可以是家里。打开记忆的闸门,搜索曾让你感到快乐的地方,在稿纸上记录下来。
(二)交流素材,确定内容
1.与同桌交流说说自己的乐园有哪些,看看他对哪个地方最感兴趣。
2.根据自己的感受,参考同桌的意见,选择一处带给自己最大快乐的地方,打上“★”。
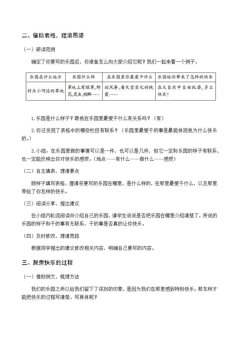
二、借助表格,理清思路
(一)研读范例
确定了你要写的乐园后,你准备怎么向大家介绍它呢?我们一起来看一个例子。
1.乐园是什么样子?跟他在乐园里最爱干什么有关系吗?(有)
2.你还发现了表格中的哪些栏目有联系?(乐园里最爱干的事是最能体现他为什么快乐的。)
3.小结:在乐园里做的事情可以是一件,也可以是几件,但它一定和乐园的样子有联系,也一定能反映出你对快乐的感受。(地点——有什么——做什么——感受)
(二)自主填表,理清要点
照样子填写表格,厘清将要写的乐园在哪里,是什么样的,在那里最爱干什么,以及那里带给了你怎样的快乐。
(三)阅读分享,提出建议
在小组内轮流阅读并介绍自己的乐园,请学生说说是否把乐园在哪里介绍清楚了,所说的乐园的样子和干的事有无联系,干的事是否真的让你快乐。
(四)及时修改,理清思路
根据同学提出的建议修改相关内容,明确自己要写的内容。
三、聚焦快乐的过程
(一)借助例文,梳理方法
我们的乐园之所以给我们留下了深刻的印象,是因为我们在那里感到特别快乐。那怎样才能把快乐的过程写清楚、写具体呢?
出示例文片段:
阳光明媚的春天是放风筝的好时候。那时,每到周末,我总会带上自己精心制作的蝴蝶风筝来到草地上。阳光下,我手握线轴飞快地奔跑,边跑边喊:“我的小蝴蝶快飞呀,快飞呀,飞得高些,再高些!”风筝乘着风慢慢地扶摇直上,两条彩带就像蝴蝶的两只翅膀随风舞动。我跑得越快,它就飞得越高,带着我的心愿、我的快乐飞向远方……
夏天的傍晚是这片草地最美的时刻,放学后,我总喜欢舒舒服服地躺在碧绿厚实的草地上,任晚风轻抚我的脸庞,草木浓浓的香味沁人心脾。我枕着手臂,望向天空,晚霞柔柔的,染红了远处的小山,染红了周围的矮房子,也染红了身边的小草小花……天边的云霞千变万化,我入神地欣赏着,仿佛自己就是一朵小红云,悠悠地飘着……
1.自由朗读这两段话。想想小作者把他在乐园里做的快乐的事写清楚了吗?你从哪些语句感受到了小作者的自由、快乐?
2.全班交流。
预设1:阳光下,我手握线轴飞快地奔跑,边跑边喊:“我的小蝴蝶快飞呀,快飞呀,飞得高些,再高些!”(写出了“我”放风筝的动作和语言,感受到自由奔跑、自由呼喊的快乐。)
预设2:放学后,我总喜欢舒舒服服地躺在碧绿厚实的草地上,任晚风轻抚我的脸庞,草木浓浓的香味沁人心脾。(写出了“我”闻到的、触到的,突出了“我”舒服、自由的感受。)
3.小结。
(1)把在乐园里做的令你感到快乐的事写清楚,就是要把自己看到的、听到的、闻到的、触到的真实地记录下来,特别注意所描写的活动一定要和之前拟定的为什么感到快乐相匹配。
(2)要写出快乐的感受,可以从人物的动作、心理、语言等方面来表达出内心的快乐。
(二)运用方法,尝试写作
1.试着运用刚才学到的方法,把在乐园里的活动写清楚,把快乐的感受写出来。
2.阅读分享,反馈修改。
(1)同桌之间互评。出示互评标准:
(2)根据同学的评议,修改文稿。
四、聚焦乐园的样子
1.例文比较,明确写法。
出示两段例文:
那是一片宽阔而平坦的草地,春天一到,小草便从土里冒出来,嫩绿嫩绿的,像给大地换上了新装。草地上满是野花,红的、白的、粉的、紫的……开得那么烂漫。蜻蜓、蝴蝶翩翩起舞,蟋蟀、蝈蝈振翅欢歌,那白白胖胖的鹅群洗完澡也爱在这里散散步,那活蹦乱跳的大黄狗也常来这里撒撒欢。
那是一块平坦的草地,小草碧绿,野花盛开,蜜蜂嗡嗡地忙着采蜜,几只蚱蜢欢快地跳来跳去。远处竖着几根很高很高的电线杆,电线上停着几只飞倦的小鸟,一台拖拉机横在边上。
(1)请大家自由读这两段文字,想想哪一段对乐园的描写更让你感受到这里能带给人快乐。
(2)结合相关语句进行交流。
(3)小结:乐园里的景物很多,要选择和快乐的活动、快乐的原因相关的景物来描写,才能让人感受到这是你的乐园。
2.运用方法,尝试描写。
(1)试着运用刚才学到的方法,描写乐园的样子。
(2)阅读分享,反馈修改。
①同桌之间互评。
②根据同学的评议,修改文稿。
五、补齐全文,分享习作
(一)加开头、结尾
1.提示开头、结尾所写的内容。
文章的主体部分已经完成了,你只要在开头交代清楚哪里是你的乐园,结尾再谈谈这个乐园给你带来了怎样的快乐,就完成了整篇习作。
2.自主增添开头和结尾。
(二)小组朗读分享
1.请把你的习作在小组内朗读分享,小组成员自主评一评,达到哪一条要求就相应给一颗星。
(三)修改、完善
请根据同学们的意见,修改并完善自己的文章。
[教学反思]
课上,我借助课本提供的关键词,通过整理分类,引导学生有指向地去搜索记忆中的乐园。再通过了解同伴的意愿,结合自己的感受挑选,使学生更容易确定写作对象。
通过表格帮助学生理清事件的要素,通过比较发现要素之间是相互联系的,引导学生进行较为严谨的构思。阅读例文让学生明白要调动多种感官把快乐的活动写清楚,要特别重视真实地表达快乐的感受。其中对比阅读例文是为了让学生明白所写的快乐的活动和预设的快乐的原因要统一。学生学习完方法后尝试写作,并经过同学评议促进修改。层层递进利于学生突破难点,达成学习目标。
习作后交流是一个非常重要的环节,在小组内和同学分享自己的习作,才能真正调动学生写作的热情。听他人评议后再修改,有利于不断完善自己的作品,从而提高习作水平。
语文三年级下册一支铅笔的梦想一等奖教案设计: 这是一份语文三年级下册一支铅笔的梦想一等奖教案设计,共4页。教案主要包含了语文要素等内容,欢迎下载使用。
小学语文人教部编版三年级下册习作:我的植物朋友获奖教案及反思: 这是一份小学语文人教部编版三年级下册习作:我的植物朋友获奖教案及反思,共2页。教案主要包含了谈话导入,激发兴趣,指导写作,分享评议,自主修改等内容,欢迎下载使用。
小学语文人教部编版四年级下册习作例文综合与测试优秀教案及反思: 这是一份小学语文人教部编版四年级下册习作例文综合与测试优秀教案及反思,共5页。教案主要包含了语文要素等内容,欢迎下载使用。

