|试卷下载
搜索
    上传资料 赚现金
    备战2021年高考生物一轮复习 易错点01 组成细胞的分子 试卷
    立即下载
    加入资料篮
    资料中包含下列文件,点击文件名可预览资料内容
    • 练习
      易错点01 组成细胞的分子(原卷版).docx
    • 易错点01 组成细胞的分子(解析版).docx
    备战2021年高考生物一轮复习 易错点01  组成细胞的分子 试卷01
    备战2021年高考生物一轮复习 易错点01  组成细胞的分子 试卷02
    备战2021年高考生物一轮复习 易错点01  组成细胞的分子 试卷03
    备战2021年高考生物一轮复习 易错点01  组成细胞的分子 试卷01
    备战2021年高考生物一轮复习 易错点01  组成细胞的分子 试卷02
    备战2021年高考生物一轮复习 易错点01  组成细胞的分子 试卷03
    还剩6页未读, 继续阅读
    下载需要20学贝 1学贝=0.1元
    使用下载券免费下载
    加入资料篮
    立即下载

    备战2021年高考生物一轮复习 易错点01 组成细胞的分子

    展开
    这是一份备战2021年高考生物一轮复习 易错点01 组成细胞的分子,共21页。

    易错题【01】对单体和多聚体的对应关系及元素组成认识不清
    易错题【02】对细胞中的主要有机物合成场所和主要功能认识不清
    易错题【03】对自由水和结合水的变化与代谢活性关系认识不清
    易错题【04】对生物体内主要有机物的鉴定实验原理和现象有混淆
    01 对单体和多聚体的对应关系及元素组成认识不清
    (2020年天津高考生物试卷·2)组成下列多聚体的单体的种类最多的是( )
    A.血红蛋白
    B.DNA
    C.淀粉
    D.纤维素
    【错因】多糖、蛋白质、核酸,是最主要的几种生物大分子有机物,都是由许多基本组成单位(单体)连接而成,多糖的单体是单糖,蛋白质的单体是氨基酸,核酸的单体是核苷酸。学生在这里要正确识记各种大分子物质的组成单位。
    【问诊】血红蛋白属于蛋白质,构成蛋白质的单体是氨基酸,约有20种;组成DNA的单体是脱氧核苷酸,有4种;组成淀粉和纤维素的单体是葡萄糖,所以单体种类最多的是血红蛋白。
    【答案】A
    【叮嘱】
    1.下列关于细胞中生物大分子的叙述,错误的是( )
    A.碳链是各种生物大分子的结构基础
    B.糖类、脂质、蛋白质和核酸等有机物都是生物大分子
    C.细胞利用种类较少的小分子脱水合成种类繁多的生物大分子
    D.细胞中生物大分子的合成需要酶来催化
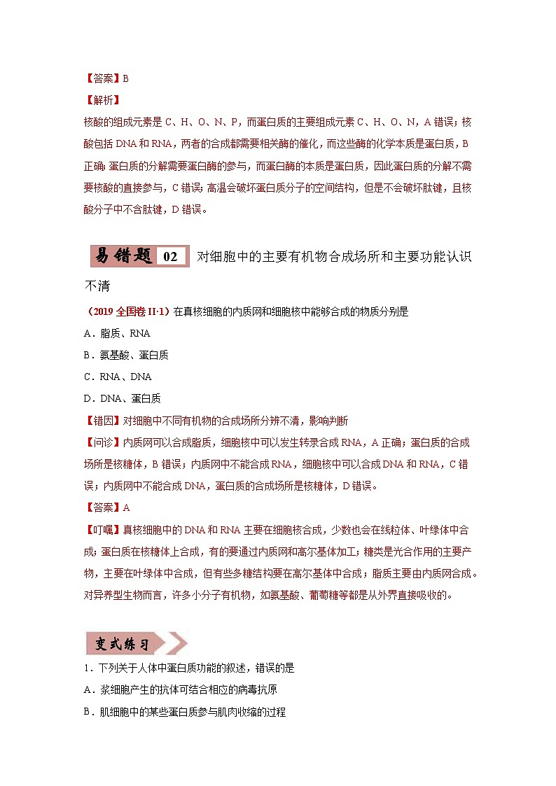
    2.(2019江苏卷·1)下列关于细胞内蛋白质和核酸的叙述,正确的是
    A.核酸和蛋白质的组成元素相同
    B.核酸的合成需要相应蛋白质的参与
    C.蛋白质的分解都需要核酸的直接参与
    D.高温会破坏蛋白质和核酸分子中肽键
    02 对细胞中的主要有机物合成场所和主要功能认识不清
    (2019全国卷II·1)在真核细胞的内质网和细胞核中能够合成的物质分别是
    A.脂质、RNA
    B.氨基酸、蛋白质
    C.RNA、DNA
    D.DNA、蛋白质
    【错因】对细胞中不同有机物的合成场所分辨不清,影响判断
    【问诊】内质网可以合成脂质,细胞核中可以发生转录合成RNA,A正确;蛋白质的合成场所是核糖体,B错误;内质网中不能合成RNA,细胞核中可以合成DNA和RNA,C错误;内质网中不能合成DNA,蛋白质的合成场所是核糖体,D错误。
    【答案】A
    【叮嘱】真核细胞中的DNA和RNA主要在细胞核合成,少数也会在线粒体、叶绿体中合成;蛋白质在核糖体上合成,有的要通过内质网和高尔基体加工;糖类是光合作用的主要产物,主要在叶绿体中合成,但有些多糖结构要在高尔基体中合成;脂质主要由内质网合成。对异养型生物而言,许多小分子有机物,如氨基酸、葡萄糖等都是从外界直接吸收的。
    1.下列关于人体中蛋白质功能的叙述,错误的是
    A.浆细胞产生的抗体可结合相应的病毒抗原
    B.肌细胞中的某些蛋白质参与肌肉收缩的过程
    C.蛋白质结合Mg2+形成的血红蛋白参与O2运输
    D.细胞核中某些蛋白质是染色体的重要组成成分
    2.下列有关细胞中部分化合物的叙述,错误的是
    A.高等动物细胞主要的遗传物质是DNA
    B.纤维素是构成植物细胞壁的主要成分
    C.磷脂是构成细胞中生物膜的重要成分
    D.蛋白质是人体生命活动的主要承担者
    03 对自由水和结合水的变化与代谢活性关系认识不清
    (2020年江苏省高考生物试卷·1)下列关于细胞中无机化合物的叙述,正确的是( )
    A.自由水是生化反应的介质,不直接参与生化反应
    B.结合水是细胞结构的重要组成成分,主要存在于液泡中
    C.无机盐参与维持细胞的酸碱平衡,不参与有机物的合成
    D.无机盐多以离子形式存在,对维持生命活动有重要作用
    【错因】细胞中的无机盐含量少,但是对细胞的生命活动具有重要作用。对水和无机盐的作用理解不准确,则会误选错误选项。
    【问诊】
    A、自由水是生化反应的介质,有些水还直接作为反应物参与生物化学反应,如有氧呼吸,A错误;
    B、结合水是组成细胞结构的重要成分,主要存在形式是水与蛋白质、多糖等物质结合,成为生物体的构成成分,而液泡中的水属于自由水,B错误;
    CD、细胞中大多数无机盐以离子的形式存在,对维持细胞和生物体的生命活动有重要作用,能参与维持细胞的酸碱平衡,也能参与有机物的合成,如Mg2+是合成叶绿素的原料,C错误、D正确。
    【答案】D
    【叮嘱】
    水在细胞中以两种形式存在:一部分水与细胞内的其他物质相结合,为结合水;绝大部分以游离的形式存在,可以流动,为自由水,参与细胞中各种代谢活动。
    细胞中的无机盐含量比较少,但具有重要的生理功能,如很多无机盐与蛋白质等物质结合成复杂的化合物,参与细胞中各种生命活动,当某些无机盐含量过多或过少时,生物体可能出现相应病症。
    1.下列有关细胞内物质含量比值的叙述中,正确的是( )
    A.细胞内自由水与结合水的比值,种子萌发时比休眠时低
    B.人体细胞内O2与CO2的比值,线粒体内比细胞质基质低
    C.细胞中RNA与DNA的比值,代谢旺盛的细胞比衰老细胞低
    D.生物膜上蛋白质与脂质的比值,线粒体内膜比外膜低
    2.水是构成植物体的主要成分,其含量随植物种类、植物组织以及外界环境条件的不同而变化。下列有关水对植物体生理作用的描述错误的是()
    A.水是植物体光合作用和呼吸作用的原料,许多有机物的合成与分解均有水的参与
    B.休眠的种子和越冬植物体内,自由水与结合水的比值相对降低
    C.盛夏给大田喷雾(水)或给水稻灌“跑马水”,可减少或消除植物的“午休”现象
    D.植物体内成熟细胞的吸水与失水,与液泡的吸水和失水有关,细胞质中细胞器与细胞核中的水分不会发生得失变化
    04 对生物体内有机物的鉴定实验原理和现象有混淆
    (2020年江苏省高考生物试卷·17)生物学实验常呈现“五颜六色”的变化。下列实验中溶液颜色变化的叙述正确的是( )
    A.在新鲜的梨汁中加入斐林试剂,混匀后在加热条件下由无色变成砖红色
    B.在厌氧发酵的果汁中加入酸性重铬酸钾溶液,混匀后由蓝色变成灰绿色
    C.在DNA溶液中加入二苯胺试到,混匀后在沸水浴条件下逐渐变成蓝色
    D.在氨基酸溶液中加入双缩脲试剂,混匀后逐渐变成紫色
    【错因】对高中生物实验中的颜色反应不明确,颜色变化出现混淆,导致选错答案。
    【问诊】
    A、斐林试剂为蓝色而非无色,A错误
    B、重铬酸钾溶液在酸性条件下与酒精发生化学反应,由橙色变成灰绿色,B错误;
    C、DNA溶液中加入二苯胺在沸水浴条件下变为蓝色,C正确;
    D、双缩脲试剂检测蛋白质,不能检测氨基酸,D错误。
    【答案】C
    【叮嘱】
    检测生物组织中的还原糖、淀粉、脂肪和蛋白质
    ·实验原理:
    1、生物组织中葡萄糖、果糖、麦芽糖是可溶性还原糖,蔗糖分子为非还原糖。斐林试剂只能鉴定可溶性还原糖。用斐林试剂鉴定还原糖时,溶液变化过程为:浅蓝色→棕色→砖红色沉淀
    2、淀粉属于多糖,遇碘变蓝色。
    3、 脂肪以油滴状微粒存在于细胞质基质内。脂肪可以被苏丹Ⅲ染成橘黄色或被苏丹Ⅳ染成红色
    4、蛋白质与双缩脲试剂发生作用,产生紫色反应。(蛋白质分子中含有很多肽键,在碱性NaOH溶液中能与双缩脲试剂中的Cu2+作用,产生紫色反应。)
    ·常考考点提示:
    1、常见还原性糖与非还原性糖有哪些? 答:葡萄糖、果糖、麦芽糖都是还原性糖;淀粉、蔗糖、纤维素都是非还原性糖。
    2、还原性糖植物组织取材条件? 答:含糖量较高、颜色为白色或近于白色,如:苹果、梨、白色甘蓝叶、白萝卜等。
    3、还原性糖中加入斐林试剂后,溶液颜色变化的顺序为? 答:浅蓝色 棕色 砖红色。
    4、花生种子切片为何要薄? 答:只有很薄的切片,才能透光,而用于显微镜的观察。
    5、转动细准焦螺旋时,若花生切片的细胞总有一部分清晰,另一部分模糊,其原因一般是什么? 答:切片的厚薄不均匀。
    6、脂肪鉴定中乙醇作用? 答:洗去浮色。
    7、双缩脲试剂A、B两液是否混合后用?先加A液的目的怎样通过对比看颜色变化? 答:不能混合;先加A液的目的是使溶液呈碱性;先留出一些大豆组织样液做对比。
    高中生物学中的颜色反应:
    1、斐林试剂检测可溶性还原糖:还原糖+斐林试剂→砖红色沉淀。
    2、苏丹Ⅲ、苏丹Ⅳ检测脂肪:苏丹Ⅲ+脂肪→橘黄色;苏丹Ⅳ+脂肪→红色
    3、双缩脲试剂检测蛋白质:蛋白质+双缩脲试剂→紫色
    4、碘液检测淀粉:淀粉+碘液→蓝色
    5、DNA的染色与鉴定:DNA+甲基绿→绿色 DNA+二苯胺→蓝色
    6、吡罗红使RNA呈现红色:RNA+吡罗红→红色
    7、台盼蓝使死细胞染成蓝色
    8、线粒体的染色:健那绿染液是专一性染线粒体的活细胞染料,可以使活细胞中的线粒体呈现蓝绿色,而细胞质接近无色。
    9、酒精的检测:橙色的重铬酸钾溶液在酸性条件下与酒精发生化学反应,变成灰绿色。
    10、CO2的检测:CO2可以使澄清的石灰水变混浊,也可使溴麝香草酚蓝水溶液由蓝变绿再变黄。
    11、染色体(或染色质)的染色:染色体容易被碱性染料(如龙胆紫溶液或醋酸洋红溶液)染成深色。
    1.下列与教材实验相关的说法,正确的是
    A.为加速健那绿染液对线粒体染色,可用适宜浓度的盐酸处理细胞
    B.淀粉酶与淀粉常温下混合后,快速置于预设温度环境中可减小实验误差
    C.观察DNA、RNA在细胞中分布时,水解后需用蒸馏水的缓水流冲洗载玻片
    D.花生子叶薄片用苏丹Ⅲ染液染色后,肉眼可直接观察到橙黄色颗粒
    2.下列有关实验原理的叙述,正确的是( )
    A.脂肪可以被苏丹Ⅳ染液染成橘黄色
    B.在碱性条件下,Cu2+只能与蛋白质结合生成紫色络合物
    C.还原糖具有还原性,在加热条件下,能将 Cu(OH)2 还原成砖红色的 Cu2O
    D.可将牛、羊、鸡等动物成熟的红细胞置于蒸馏水中吸水涨破以制备细胞膜

    1.脂质在细胞中具有独特的生物学功能。下列叙述正确的是
    A.油脂可被苏丹Ⅲ染液染成紫色
    B.磷脂主要参与生命活动的调节
    C.胆固醇使动物细胞膜具有刚性
    D.植物蜡是细胞内各种膜结构的组成成分
    2.下列关于糖类的叙述,正确的是
    A.单糖可以被进一步水解为更简单的化合物
    B.构成淀粉、糖原和纤维素的单体均为果糖
    C.细胞识别与糖蛋白中蛋白质有关,与糖链无关
    D.糖类是大多数植物体干重中含量最多的化合物
    3.脂质与人体健康息息相关,下列叙述错误的是
    A.分布在内脏器官周围的脂肪具有缓冲作用
    B.蛇毒中的磷脂酶因水解红细胞膜蛋白而导致溶血
    C.摄入过多的反式脂肪酸会增加动脉硬化的风险
    D.胆固醇既是细胞膜的重要组分,又参与血液中脂质的运输
    4.下列有关细胞中的化合物的叙述,正确的是
    A.干旱环境中生长的仙人掌细胞中含量最高的化合物是蛋白质
    B.只有蛋白质和核酸也可以构成生物
    C.在小鼠的体细胞内检测到的二糖很可能是蔗糖
    D.构成蛋白质、核酸、淀粉等生物大分子的单体在排列顺序上都具有多样性
    5.下图是小麦种子成熟过程中干物质和水分的变化,下列叙述错误的是
    A.随着种子的成熟,种子的生命活动由代谢活跃状态转入休眠状态
    B.种子的鲜重随着种子的成熟发生改变
    C.种子中水分减少的主要原因是植物吸收的水分减少
    D.种子成熟期间的这两种物质的变化和种子萌发时相反
    6.中国科学家因发现青蒿素而获得2015年诺贝尔生理学或医学奖。青蒿素是一种脂质类物质,主要用于治疗疟疾。下列有关脂质的叙述中不正确的是( )
    A.胆固醇和雌性激素属于固醇类脂质
    B.脂质在哺乳动物精子形成中具有重要作用
    C.脂质被苏丹Ⅲ染液染成橘黄色
    D.内质网是脂质合成的“车间”
    7.如图表示糖类的化学组成和种类,则相关叙述正确的是( )
    A.④是植物细胞壁的主要成分,④的合成与高尔基体有关
    B.①、②、③依次代表单糖、二糖、多糖,它们均可继续水解
    C.①、②均属还原糖,在加热条件下与斐林试剂发生反应将产生砖红色沆淀
    D.⑤为肌糖原,当人体血糖浓度降低时,可以分解为葡萄糖来补充血糖
    8.如图甲、乙、丙表示某动物细胞中的不同化合物,下列叙述正确的是
    A.物质甲为该生物的主要遗传物质
    B.可用苏丹Ⅲ染液来鉴定物质乙
    C.物质丙构成生物膜的基本骨架
    D.甲、乙、丙三物质不可能同时出现在叶绿体中
    9.如图为真核细胞某些结构及其主要组成成分(图中字母代表化学元素),下列叙述错误的是
    A.物质乙、丙是由单体连接而成的多聚体,但甲不是
    B.结构1中的甲和大多数乙都可以运动
    C.不是所有的细胞都同时含有结构1和结构2
    D.结构2经酸性染料染色后可以在光学显微镜下观察其形态
    10.下列关于人体中蛋白质功能的叙述,错误的是
    A.浆细胞产生的抗体可结合相应的病毒抗原
    B.肌细胞中的某些蛋白质参与肌肉收缩的过程
    C.蛋白质结合Mg2+形成的血红蛋白参与O2运输
    D.细胞核中某些蛋白质是染色体的重要组成成分
    有机化合物
    糖类
    由C、H、O 3种元素组成
    生物体维持生命活动的主要能量来源
    脂质
    主要由C、H、O组成(C/H比例高于糖类),有些还含N、P
    脂肪:细胞代谢所需能量的主要储存形式。
    类脂中的磷脂:是构成生物膜的重要物质。
    固醇:在细胞的营养、调节、和代谢中具有重要作用。(如:胆固醇、性激素、维生素D)
    蛋白质
    干重中含量最多的化合物
    除C、H、O、N外,大多数蛋白质还含有S
    由氨基酸脱水缩合而成的高分子化合物,是生命活动的主要承担者
    核酸
    由C、H、O、N、P 5种元素构成
    核酸是细胞内携带遗传信息的载体,在生物的遗传、变异和蛋白质的生物合成中具有极其重要的作用,是一切生物的遗传物质
    相关试卷

    高考生物考试易错题 易错点01 组成细胞的分子: 这是一份高考生物考试易错题 易错点01 组成细胞的分子,文件包含易错点01组成细胞的分子教师版docx、易错点01组成细胞的分子学生版docx等2份试卷配套教学资源,其中试卷共17页, 欢迎下载使用。

    高考生物考试易错题 易错点01+组成细胞的分子: 这是一份高考生物考试易错题 易错点01+组成细胞的分子,文件包含易错点01组成细胞的分子教师版docx、易错点01组成细胞的分子学生版docx等2份试卷配套教学资源,其中试卷共20页, 欢迎下载使用。

    高中生物高考易错点01 组成细胞的分子-2021年高考生物一轮复习易错题(教师版含解析): 这是一份高中生物高考易错点01 组成细胞的分子-2021年高考生物一轮复习易错题(教师版含解析),共16页。

    免费资料下载额度不足,请先充值

    每充值一元即可获得5份免费资料下载额度

    今日免费资料下载份数已用完,请明天再来。

    充值学贝或者加入云校通,全网资料任意下。

    提示

    您所在的“深圳市第一中学”云校通为试用账号,试用账号每位老师每日最多可下载 10 份资料 (今日还可下载 0 份),请取消部分资料后重试或选择从个人账户扣费下载。

    您所在的“深深圳市第一中学”云校通为试用账号,试用账号每位老师每日最多可下载10份资料,您的当日额度已用完,请明天再来,或选择从个人账户扣费下载。

    您所在的“深圳市第一中学”云校通余额已不足,请提醒校管理员续费或选择从个人账户扣费下载。

    重新选择
    明天再来
    个人账户下载
    下载确认
    您当前为教习网VIP用户,下载已享8.5折优惠
    您当前为云校通用户,下载免费
    下载需要:
    本次下载:免费
    账户余额:0 学贝
    首次下载后60天内可免费重复下载
    立即下载
    即将下载:资料
    资料售价:学贝 账户剩余:学贝
    选择教习网的4大理由
    • 更专业
      地区版本全覆盖, 同步最新教材, 公开课⾸选;1200+名校合作, 5600+⼀线名师供稿
    • 更丰富
      涵盖课件/教案/试卷/素材等各种教学资源;900万+优选资源 ⽇更新5000+
    • 更便捷
      课件/教案/试卷配套, 打包下载;手机/电脑随时随地浏览;⽆⽔印, 下载即可⽤
    • 真低价
      超⾼性价⽐, 让优质资源普惠更多师⽣
    VIP权益介绍
    • 充值学贝下载 本单免费 90%的用户选择
    • 扫码直接下载
    元开通VIP,立享充值加送10%学贝及全站85折下载
    您当前为VIP用户,已享全站下载85折优惠,充值学贝可获10%赠送
      充值到账1学贝=0.1元
      0学贝
      本次充值学贝
      0学贝
      VIP充值赠送
      0学贝
      下载消耗
      0学贝
      资料原价
      100学贝
      VIP下载优惠
      0学贝
      0学贝
      下载后剩余学贝永久有效
      0学贝
      • 微信
      • 支付宝
      支付:¥
      元开通VIP,立享充值加送10%学贝及全站85折下载
      您当前为VIP用户,已享全站下载85折优惠,充值学贝可获10%赠送
      扫码支付0直接下载
      • 微信
      • 支付宝
      微信扫码支付
      充值学贝下载,立省60% 充值学贝下载,本次下载免费
        下载成功

        Ctrl + Shift + J 查看文件保存位置

        若下载不成功,可重新下载,或查看 资料下载帮助

        本资源来自成套资源

        更多精品资料

        正在打包资料,请稍候…

        预计需要约10秒钟,请勿关闭页面

        服务器繁忙,打包失败

        请联系右侧的在线客服解决

        单次下载文件已超2GB,请分批下载

        请单份下载或分批下载

        支付后60天内可免费重复下载

        我知道了
        正在提交订单

        欢迎来到教习网

        • 900万优选资源,让备课更轻松
        • 600万优选试题,支持自由组卷
        • 高质量可编辑,日均更新2000+
        • 百万教师选择,专业更值得信赖
        微信扫码注册
        qrcode
        二维码已过期
        刷新

        微信扫码,快速注册

        还可免费领教师专享福利「樊登读书VIP」

        手机号注册
        手机号码

        手机号格式错误

        手机验证码 获取验证码

        手机验证码已经成功发送,5分钟内有效

        设置密码

        6-20个字符,数字、字母或符号

        注册即视为同意教习网「注册协议」「隐私条款」
        QQ注册
        手机号注册
        微信注册

        注册成功

        下载确认

        下载需要:0 张下载券

        账户可用:0 张下载券

        立即下载
        账户可用下载券不足,请取消部分资料或者使用学贝继续下载 学贝支付

        如何免费获得下载券?

        加入教习网教师福利群,群内会不定期免费赠送下载券及各种教学资源, 立即入群

        即将下载

        备战2021年高考生物一轮复习 易错点01 组成细胞的分子 试卷
        该资料来自成套资源,打包下载更省心 该专辑正在参与特惠活动,低至4折起
        [共10份]
        浏览全套
          立即下载(共1份)
          返回
          顶部
          Baidu
          map