所属成套资源:【讲通练透】高考生物二轮复习考试易错题
高考生物考试易错题 易错点01 组成细胞的分子
展开
这是一份高考生物考试易错题 易错点01 组成细胞的分子,文件包含易错点01组成细胞的分子教师版docx、易错点01组成细胞的分子学生版docx等2份试卷配套教学资源,其中试卷共17页, 欢迎下载使用。
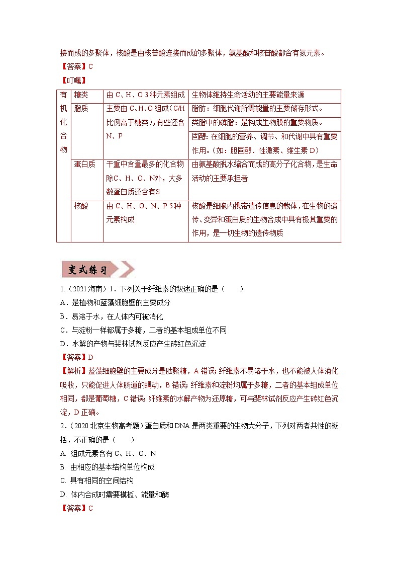
高考状元为什么都特别重视错题本1、错题为什么是你学习的宝藏?道理极简单,不要轻视你每一道错题,因为每道错题都包含大量你知识薄弱之处,从中可以发现自己学习上的不足之处,这些题目,才是提高你学习成绩最好的资料,它是任何高考专家、辅导书都无法做到的,所以错题是你学习最大的财富,可惜的是,绝大同学都没有意识到错题对我们的重要性。2、错题本你真的会用吗?错题本不是一个可以立马见效的学习方法,千万不要用一段时间后,感觉提分不明显就放弃,这是一个见效相对较慢的学习工具,因为错题必须要经常一段时间的积累,量变才能引起质量,才最终发挥出它的威力来。同时错题本你也要学会它的正确使用方法,比如一定要养成多看多想,定看复习,多多反思,如果仅仅是光整理错题本,绝对没有什么好效果,必须翻来覆去的多看,错题才的效果才会更明显。 易错点01 组成细胞的分子 易错题【01】对单体和多聚体的对应关系及元素组成认识不清易错题【02】对细胞中的主要有机物合成场所和主要功能认识不清易错题【03】对自由水和结合水的变化与代谢活性关系认识不清易错题【04】对生物体内主要有机物的鉴定实验原理和现象有混淆 01 对单体和多聚体的对应关系及元素组成认识不清1. (2021 · 全国甲卷 · T1)已知①酶、②抗体、③激素、④糖原、⑤脂肪、⑥核酸都是人体内有重要作用的物质。下列说法正确的是( )A. ①②③都是由氨基酸通过肽键连接而成的B. ③④⑤都是生物大分子,都以碳链为骨架C. ①②⑥都是由含氮的单体连接成的多聚体D. ④⑤⑥都是人体细胞内的主要能源物质【错因】多糖、蛋白质、核酸,是最主要的几种生物大分子有机物,都是由许多基本组成单位(单体)连接而成,多糖的单体是单糖,蛋白质的单体是氨基酸,核酸的单体是核苷酸。学生在这里要正确识记各种大分子物质的组成单位。【问诊】酶的化学本质是蛋白质或RNA,抗体的化学成分是蛋白质,蛋白质是由氨基酸连接而成的多聚体,核酸是由核苷酸连接而成的多聚体,氨基酸和核苷酸都含有氮元素。【答案】C【叮嘱】有机化合物糖类由C、H、O 3种元素组成生物体维持生命活动的主要能量来源脂质主要由C、H、O组成(C/H比例高于糖类),有些还含N、P脂肪:细胞代谢所需能量的主要储存形式。类脂中的磷脂:是构成生物膜的重要物质。固醇:在细胞的营养、调节、和代谢中具有重要作用。(如:胆固醇、性激素、维生素D)蛋白质干重中含量最多的化合物除C、H、O、N外,大多数蛋白质还含有S由氨基酸脱水缩合而成的高分子化合物,是生命活动的主要承担者核酸由C、H、O、N、P 5种元素构成核酸是细胞内携带遗传信息的载体,在生物的遗传、变异和蛋白质的生物合成中具有极其重要的作用,是一切生物的遗传物质 1.(2021海南)1.下列关于纤维素的叙述正确的是( )A.是植物和蓝藻细胞壁的主要成分B.易溶于水,在人体内可被消化C.与淀粉一样都属于多糖,二者的基本组成单位不同D.水解的产物与斐林试剂反应产生砖红色沉淀【答案】D【解析】蓝藻细胞壁的主要成分是肽聚糖,A错误;纤维素不易溶于水,也不能被人体消化吸收,只能促进人体肠道的蠕动,B错误;纤维素和淀粉均属于多糖,二者的基本组成单位相同,都是葡萄糖,C错误;纤维素的水解产物为还原糖,可与斐林试剂反应产生砖红色沉淀,D正确。2.(2020北京生物高考题)蛋白质和DNA是两类重要的生物大分子,下列对两者共性的概括,不正确的是( )A. 组成元素含有C、H、O、NB. 由相应的基本结构单位构成C. 具有相同的空间结构D. 体内合成时需要模板、能量和酶【答案】C【解析】蛋白质的基本组成元素是C、H、O、N,DNA的基本组成元素是C、H、O、N、P,故两者组成元素都含有C、H、O、N,A正确;蛋白质的基本组成单位是氨基酸,DNA的基本组成单位是脱氧核苷酸,两者都由相应的基本结构单位构成,B正确;蛋白质具有多种多样的空间结构,DNA具有相同的空间结构,C错误;蛋白质和DNA在体内合成时都需要模板、能量和酶,D正确。 02 对细胞中的主要有机物合成场所和主要功能认识不清(2019全国卷II)在真核细胞的内质网和细胞核中能够合成的物质分别是A.脂质、RNAB.氨基酸、蛋白质C.RNA、DNAD.DNA、蛋白质【错因】对细胞中不同有机物的合成场所分辨不清,影响判断【问诊】内质网可以合成脂质,细胞核中可以发生转录合成RNA,A正确;蛋白质的合成场所是核糖体,B错误;内质网中不能合成RNA,细胞核中可以合成DNA和RNA,C错误;内质网中不能合成DNA,蛋白质的合成场所是核糖体,D错误。【答案】A【叮嘱】真核细胞中的DNA和RNA主要在细胞核合成,少数也会在线粒体、叶绿体中合成;蛋白质在核糖体上合成,有的要通过内质网和高尔基体加工;糖类是光合作用的主要产物,主要在叶绿体中合成,但有些多糖结构要在高尔基体中合成;脂质主要由内质网合成。对异养型生物而言,许多小分子有机物,如氨基酸、葡萄糖等都是从外界直接吸收的。1.(2021辽宁) 蛋白质是生命活动的主要承担者。下列有关叙述错误的是( )A. 叶绿体中存在催化ATP合成蛋白质B. 胰岛B细胞能分泌调节血糖的蛋白质C. 唾液腺细胞能分泌水解淀粉的蛋白质D. 线粒体膜上存在运输葡萄糖的蛋白质【答案】D【解析】叶绿体类囊体薄膜是进行光合作用的场所,能合成ATP,则存在催化ATP合成的酶,其本质是蛋白质,A正确;胰岛B细胞能分泌胰岛素,降低血糖,胰岛素的化学本质是蛋白质,B正确;唾液腺细胞能分泌唾液淀粉酶,唾液淀粉酶属于分泌蛋白,能水解淀粉,C正确;葡萄糖分解的场所在细胞质基质,线粒体膜上不存在运输葡萄糖的蛋白质,D错误。2.(2020海南高考) 下列关于人体脂质的叙述,正确的是( )A. 组成脂肪与糖原的元素种类不同B. 磷脂水解的终产物为甘油和脂肪酸C. 性激素属于固醇类物质,能维持人体第二性征D. 维生素D是构成骨骼的主要成分,缺乏维生素D会影响骨骼发育【答案】C【解析】脂肪和糖原的元素组成都是C、H、O,A错误;脂肪的最终水解产生是甘油和脂肪酸,B错误;性激素属于固醇,能激发和维持人体第二性征,C正确;维生素D可以促进骨骼对钙的吸收,D错误。 03 对自由水和结合水的变化与代谢活性关系认识不清(2021全国卷II)植物在生长发育过程中,需要不断从环境中吸收水。下列有关植物体内水的叙述,错误的是( )A. 根系吸收的水有利于植物保持固有姿态B. 结合水是植物细胞结构的重要组成成分C. 细胞的有氧呼吸过程不消耗水但能产生水D. 自由水和结合水比值的改变会影响细胞的代谢活动【错因】对水的作用理解不准确,则会误选错误选项。【问诊】水是植物细胞液的主要成分,细胞液主要存在于液泡中,充盈的液泡使植物细胞保持坚挺,故根系吸收的水有利于植物保持固有姿态,A正确;结合水与细胞内其他物质相结合,是植物细胞结构的重要组成成分,B正确;细胞的有氧呼吸第二阶段消耗水,第三阶段产生水,C错误;自由水参与细胞代谢活动,故自由水和结合水比值的改变会影响细胞的代谢活动,自由水与结合水比值越高,细胞代谢越旺盛,反之亦然,D正确。【答案】C【叮嘱】水在细胞中以两种形式存在:一部分水与细胞内的其他物质相结合,为结合水;绝大部分以游离的形式存在,可以流动,为自由水,参与细胞中各种代谢活动。1.(2020江苏高考)下列关于细胞中无机化合物的叙述,正确的是( )A.自由水是生化反应的介质,不直接参与生化反应B.结合水是细胞结构的重要组成成分,主要存在于液泡中C.无机盐参与维持细胞的酸碱平衡,不参与有机物的合成D.无机盐多以离子形式存在,对维持生命活动有重要作用【答案】D【解析】自由水是生化反应的介质,有些水还直接作为反应物参与生物化学反应,如有氧呼吸,A错误;结合水是组成细胞结构的重要成分,主要存在形式是水与蛋白质、多糖等物质结合,成为生物体的构成成分,而液泡中的水属于自由水,B错误;细胞中大多数无机盐以离子的形式存在,对维持细胞和生物体的生命活动有重要作用,能参与维持细胞的酸碱平衡,也能参与有机物的合成,如Mg2+是合成叶绿素的原料,C错误、D正确。2. (2021·6浙江月选考)无机盐是生物体的组成成分,对维持生命活动有重要作用。下列叙述错误的是( )A. Mg2+存在于叶绿体的类胡萝卜素中 B.HCO3- 对体液pH 起着重要的调节作用 C.血液中Ca2+含量过低,人体易出现肌肉抽搐 D.适当补充I-,可预防缺碘引起的甲状腺功能减退症
【答案】A【解析】Mg2+存在于叶绿体的叶绿素中,类胡萝卜素是由碳氢链组成的分子,不含Mg2+,A错误;HCO3-、H2PO4-对体液pH 起着重要的调节作用,B正确;哺乳动物血液中Ca2+含量过低,易出现肌肉抽搐,C正确;I是组成甲状腺激素的重要元素,故适当补充I-,可预防缺碘引起的甲状腺功能减退症,D正确。 04 对生物体内有机物的鉴定实验原理和现象有混淆(2020江苏高考)生物学实验常呈现“五颜六色”的变化。下列实验中溶液颜色变化的叙述正确的是( )A.在新鲜的梨汁中加入斐林试剂,混匀后在加热条件下由无色变成砖红色B.在厌氧发酵的果汁中加入酸性重铬酸钾溶液,混匀后由蓝色变成灰绿色C.在DNA溶液中加入二苯胺试到,混匀后在沸水浴条件下逐渐变成蓝色D.在氨基酸溶液中加入双缩脲试剂,混匀后逐渐变成紫色【错因】对高中生物实验中的颜色反应不明确,颜色变化出现混淆,导致选错答案。【问诊】斐林试剂为蓝色而非无色,A错误;重铬酸钾溶液在酸性条件下与酒精发生化学反应,由橙色变成灰绿色,B错误;DNA溶液中加入二苯胺在沸水浴条件下变为蓝色,C正确;双缩脲试剂检测蛋白质,不能检测氨基酸,D错误。【答案】C【叮嘱】检测生物组织中的还原糖、淀粉、脂肪和蛋白质·实验原理:1、生物组织中葡萄糖、果糖、麦芽糖是可溶性还原糖,蔗糖分子为非还原糖。斐林试剂只能鉴定可溶性还原糖。用斐林试剂鉴定还原糖时,溶液变化过程为:浅蓝色→棕色→砖红色沉淀2、淀粉属于多糖,遇碘变蓝色。3、 脂肪以油滴状微粒存在于细胞质基质内。脂肪可以被苏丹Ⅲ染成橘黄色或被苏丹Ⅳ染成红色4、蛋白质与双缩脲试剂发生作用,产生紫色反应。(蛋白质分子中含有很多肽键,在碱性NaOH溶液中能与双缩脲试剂中的Cu2+作用,产生紫色反应。)·常考考点提示:1、常见还原性糖与非还原性糖有哪些? 答:葡萄糖、果糖、麦芽糖都是还原性糖;淀粉、蔗糖、纤维素都是非还原性糖。
2、还原性糖植物组织取材条件? 答:含糖量较高、颜色为白色或近于白色,如:苹果、梨、白色甘蓝叶、白萝卜等。
3、还原性糖中加入斐林试剂后,溶液颜色变化的顺序为? 答:浅蓝色 棕色 砖红色。
4、花生种子切片为何要薄? 答:只有很薄的切片,才能透光,而用于显微镜的观察。
5、转动细准焦螺旋时,若花生切片的细胞总有一部分清晰,另一部分模糊,其原因一般是什么? 答:切片的厚薄不均匀。
6、脂肪鉴定中乙醇作用? 答:洗去浮色。
7、双缩脲试剂A、B两液是否混合后用?先加A液的目的怎样通过对比看颜色变化? 答:不能混合;先加A液的目的是使溶液呈碱性;先留出一些大豆组织样液做对比。高中生物学中的颜色反应:1、斐林试剂检测可溶性还原糖:还原糖+斐林试剂→砖红色沉淀。2、苏丹Ⅲ、苏丹Ⅳ检测脂肪:苏丹Ⅲ+脂肪→橘黄色;苏丹Ⅳ+脂肪→红色3、双缩脲试剂检测蛋白质:蛋白质+双缩脲试剂→紫色4、碘液检测淀粉:淀粉+碘液→蓝色5、DNA的染色与鉴定:DNA+甲基绿→绿色 DNA+二苯胺→蓝色 6、吡罗红使RNA呈现红色:RNA+吡罗红→红色 7、台盼蓝使死细胞染成蓝色 8、线粒体的染色:健那绿染液是专一性染线粒体的活细胞染料,可以使活细胞中的线粒体呈现蓝绿色,而细胞质接近无色。9、酒精的检测:橙色的重铬酸钾溶液在酸性条件下与酒精发生化学反应,变成灰绿色。10、CO2的检测:CO2可以使澄清的石灰水变混浊,也可使溴麝香草酚蓝水溶液由蓝变绿再变黄。11、染色体(或染色质)的染色:染色体容易被碱性染料(如龙胆紫溶液或醋酸洋红溶液)染成深色。1.(2021全国卷II)选择合适的试剂有助于达到实验目的。下列关于生物学实验所用试剂的叙述,错误的是( )A.鉴别细胞的死活时,台盼蓝能将代谢旺盛的动物细胞染成蓝色B.观察根尖细胞有丝分裂中期的染色体,可用龙胆紫溶液使其着色C.观察RNA在细胞中分布的实验中,盐酸处理可改变细胞膜的通透性D.观察植物细胞吸水和失水时,可用蔗糖溶液处理紫色洋葱鳞片叶外表皮【答案】A【解析】代谢旺盛的动物细胞是活细胞,细胞膜具有选择透过性,台盼蓝不能进入细胞内,故不能将代谢旺盛的动物细胞染成蓝色,A错误;龙胆紫溶液可以将染色体染成深色,故观察根尖细胞有丝分裂中期的染色体,可用龙胆紫溶液使其着色,B正确;观察RNA在细胞中分布的实验中,盐酸处理可改变细胞膜的通透性,加速染色剂进入细胞,C正确;观察植物细胞吸水和失水时,可用较高浓度的蔗糖溶液处理紫色洋葱鳞片叶外表,使其失水而发生质壁分离,D正确。2.(2019·海南高考)下列检测生物分子的实验中,关于颜色变化的叙述错误的是( )A.淀粉遇碘液可显蓝色B.葡萄糖与斐林试剂反应呈砖红色C.蛋白质与双缩脲试剂反应显紫色D.脂肪被苏丹Ⅳ染液染成橘黄色【答案】D【解析】淀粉遇碘液会出现蓝色,A正确;葡萄糖与斐林试剂混合后经水浴加热,会呈砖红色,B正确;蛋白质与双缩脲试剂反应显紫色,不需要水浴加热,C正确;脂肪被苏丹Ⅳ染液染成红色,脂肪被苏丹Ⅲ染液染成橘黄色,D错误。错1.(2021天津) 富营养化水体中,藻类是吸收磷元素的主要生物,下列说法正确的是( )A. 磷是组成藻类细胞的微量元素B. 磷是构成藻类生物膜的必要元素C. 藻类的ATP和淀粉都是含磷化合物D. 生态系统的磷循环在水生生物群落内完成【答案】B【解析】磷属于大量元素,A错误;磷脂中含磷元素,磷脂双分子层是构成藻类生物膜的基本支架,故磷是构成藻类生物膜的必要元素,B正确;ATP由C、H、O、N、P组成,淀粉只含C、H、O三种元素,C错误;物质循环具有全球性,生态系统的磷循环不能在水生生物群落内完成,D错误。2.(2020浙江1月高考)无机盐是某些化合物的重要组成成分,具有维持生物体生命活动的重要作用。下列叙述正确的是( )A.Ca2+与肌肉的兴奋性无关B.Mg2+是类胡萝卜素的必要成分C.作为原料参与油脂的合成D.具有维持人血浆酸碱平衡的作用【答案】D【解析】若哺乳动物血液中Ca2+含量过低,则会发生肌肉抽搐,A错误;Mg2+是叶绿素的必需成分,B错误;组成油脂的化学元素为C、H、O,其合成时不需要P,C错误;属于缓冲物质,具有维持人血浆酸碱平衡的作用,D正确。3.(2020年天津卷)组成下列多聚体的单体的种类最多的是( )A.血红蛋白 B.DNA C.淀粉 D.纤维素【答案】A【解析】组成血红蛋白的单体是氨基酸,生物体中组成蛋白质的氨基酸约有20种;组成DNA的单体是脱氧核苷酸,根据碱基种类不同,脱氧核苷酸可分为4种;组成淀粉和纤维素的单体都是葡萄糖。故选A。4.(2020年江苏卷)下列关于细胞中生物大分子的叙述,错误的是( )A.碳链是各种生物大分子的结构基础B.糖类、脂质、蛋白质和核酸等有机物都是生物大分子C.细胞利用种类较少的小分子脱水合成种类繁多的生物大分子D.细胞中生物大分子的合成需要酶来催化【答案】B【解析】生物大分子都以碳链为基本骨架,A正确;多糖、蛋白质和核酸等有机物都是生物大分子,单糖、二糖以及脂质等不属于生物大分子,B错误;种类繁多的生物大分子是以小分子为基本组成单位通过脱水缩合而成的,C正确;细胞中生物大分子的合成需要酶来催化,D正确。5.下列关于蛋白质和核酸的叙述,错误的是( )A.蛋白质与核酸彻底水解得到的都是各自的单体B.蛋白质与核酸的合成过程,均需要对方的参与C.氨基酸的数量及序列影响蛋白质的结构和功能D.蛋白质结构多样性的根本原因是核酸的多样性【答案】A【解析】蛋白质彻底水解得到的是其单体--氨基酸,而核酸彻底水解得到的不是其单体(核苷酸),而是磷酸、五碳糖和碱基,A错误;蛋白质是由核酸控制合成的,核酸的合成过程需要化学本质是蛋白质的酶的催化,因此蛋白质与核酸的合成过程,均需要对方的参与,B正确;氨基酸的数量及序列影响蛋白质的结构和功能,C正确;蛋白质是由核酸控制合成的,因此蛋白质结构多样性的根本原因是核酸的多样性,D正确。6.下列有关生物体内化合物的说法,错误的是()A. 胆固醇是人体细胞膜的重要成分,还参与血液中脂质运输,但饮食中也不能过多摄入B.脂肪具有缓冲和减压的作用,但过多的脂肪会增加内脏器官的负担C.在鸡蛋清中加入一些食盐,会看到白色的絮状物,这是蛋白质变性的结果D.细胞中大多数无机盐以离子的形式存在【答案】C【解析】胆固醇是动物细胞膜的重要成分,在人体内参与血液中脂质的运输但是不能过多摄,A正确;脂肪具有保温、储能、缓冲和减压的作用,但过多的脂肪会增加内脏器官的负担,B正确;在鸡蛋清中加入一些食盐,会看到白色的絮状物,这是盐析现象,蛋白质没有变性,C错误;细胞中的无机盐大多数以离子的形式存在,D正确。7.下列有关细胞中糖类和脂质的叙述,正确的是()A. 生物膜中的磷脂分子由甘油、脂肪酸和磷酸组成B.细胞膜的内侧除分布有糖蛋白外,还分布有糖类与脂质分子结合成的糖脂C.脂质中的性激素进入细胞的方式与调节血糖浓度的胰岛素从细胞内分泌出去的过程都有能量的消耗D.等质量的糖类和脂肪相比,后者储能多,但它们彻底氧化时前者耗氧多【答案】A【解析】磷脂是由甘油、脂肪酸和磷酸组成的分子,由磷酸组成的“头”部亲水,脂肪酸组成的“尾”部疏水,A正确。细胞膜的外侧除分布有糖蛋白外,还分布有糖类与脂质分子结合成的糖脂,B错误。性激素是固醇类激素,以自由扩散的方式进入细胞,该过程不需要消耗能量;胰岛素的化学本质为蛋白质,以胞吐的方式从细胞内分泌出去,该过程消耗能量,C错误。等质量的糖类和脂肪相比,脂肪中氢元素的含量比糖类的高,因此氧化分解时消耗的氧气多,释放的能量多,D错误。8.(2020浙江1月高考)为检测生物组织中的还原糖,制备了某苹果的两种提取液:①浅红色混浊的匀浆;②浅黄色澄清的匀浆。下列叙述正确的是( )A.提取液②加入本尼迪特试剂并加热产生红黄色沉淀,说明②中含有还原糖B.与提取液②相比,①更适合用于检测苹果中的还原糖C.提取液中含有淀粉、少量的麦芽糖和蔗糖等还原糖D.检测还原糖时,先加入双缩脲试剂A液再加入B液【答案】A【解析】提取液②是浅黄色澄清的匀浆,提取液①是浅红色混浊的匀浆,由于用本尼迪特试剂检测还原糖时会生成红黄色沉淀,所以提取液②更适合用于检测还原糖,A正确,B错误;淀粉和蔗糖属于非还原糖,C错误;检测还原糖用本尼迪特试剂,D错误。
相关试卷
这是一份高考生物考试易错题 易错点13 体液调节,文件包含易错点13体液调节教师版docx、易错点13体液调节学生版docx等2份试卷配套教学资源,其中试卷共35页, 欢迎下载使用。
这是一份高考生物考试易错题 易错点14免疫调节,文件包含易错点14免疫调节教师版docx、易错点14免疫调节学生版docx等2份试卷配套教学资源,其中试卷共28页, 欢迎下载使用。
这是一份高考生物考试易错题 易错点13体液调节,文件包含易错点13体液调节教师版docx、易错点13体液调节学生版docx等2份试卷配套教学资源,其中试卷共35页, 欢迎下载使用。

