高中化学人教版 (新课标)必修2第二节 资源综合利用,环境保护精品课后测评
展开4.2.资源综合利用 环境保护
一.选择题(每题6分,共72分)
1.下列物质中属于纯净物的是( )
A.石油 B.汽油 C.甲苯 D.煤
2.大气污染是指( )
A.大气中含有少量的有毒、有害的物质
B.大气中某些有毒、有害物质的含量超过正常值或大气的自净能力
C.大气中的有毒、有害物质可以自净到正常值
D.空气中氮气的含量大于氧气的含量
3.食品保鲜膜按材质分为聚乙烯(PE)、聚氯乙烯(PVC)等种类。PE保鲜膜可直接接触食品,PVC保鲜膜则不能直接接触食品。下列有关叙述不正确的是( )
A.PE、PVC都属于链状高分子化合物,受热易熔化
B.焚烧PVC保鲜膜会放出有毒气体如HCl
C.PE、PVC的单体都是不饱和烃,能使溴水褪色
D.废弃的PE和PVC均可回收利用以减少白色污染
4.下列说法中正确的是 ( )
A.煤属于有机化合物
B.在物质变化类型上,煤的干馏过程包含了物理变化和化学变化
C.煤中含有大量的苯等芳香烃,煤是芳香烃的主要来源
D.水煤气是通过煤的液化得到的气体燃料
5.下列转化不属于煤或石油的综合利用的是 ( )
A.将煤干馏制得煤焦油和焦炭 B.在一定条件下将煤与氢气转化为液体燃料
C.将煤变为煤饼作燃料 D.将石油裂解制得乙烯等化工原料
6.下列商品不能称为“绿色商品”的是( )
A.无铅汽油 B.无磷洗衣粉 C.无氟冰箱 D.无碘食盐
7.下列关于煤、石油、天然气等资源的说法正确的是( )
A.把煤加强热,使它发生物理和化学的变化过程叫做煤的干馏
B.石油产品都可用于聚合反应
C.天然气除可用做清洁能源外,也可用于合成氨和生产甲醇等
D.焦炉气的主要成份是一氧化碳和二氧化碳
8.石油裂化的目的是( )
A.使长链烃分子断裂为短链烃分子 B.除去石油中的杂质
C.使直链烃转化为芳香烃 D.便于分馏
9.我国许多城市已经推广使用清洁燃料,如压缩天然气类,液化石油气类。这两类燃料的主要成分是( )
A.醇类 B.一氧化碳 C.氢气 D.烃类
10.石油分馏装置中温度计的水银球应放在 ( )
A.石油的反应液中 B.接近容器底 C.蒸馏烧瓶的支管口处 D.容器瓶口处
11.绿色化学是指从技术、经济上设计可行的化学反应,尽可能减少对环境的负作用。下列化学反应不符合绿色化学概念的是( )
A.消除硫酸厂尾气排放:SO2+2NH3+H2O=(NH4)2SO3
B.消除制硝酸厂的氮氧化物污染:NO2+NO+2NaOH=2NaNO2+H2O
C.制CuSO4:Cu+2H2SO4(浓) CuSO4+SO2↑+2H2O
D.制CuSO4:2Cu+O2 2CuO,CuO+H2SO4(稀)=CuSO4+H2O
12.下列物质不能用于萃取溴水中溴的是( )
A.直馏汽油 B.裂化汽油 C.四氯化碳 D.已烷
二.非选择题(每题14分,共28分)
13.请将下列污染原因与结果用线连接起来:
A.氟里昂等排放物 a.酸雨
B.砍伐森林 b.土壤和水污染
C.核污染 c.放射病和癌症发病率增加
D.汽车、燃煤等排放SO2 d.臭氧层破坏
E.大量使用农药 e.土地沙漠化
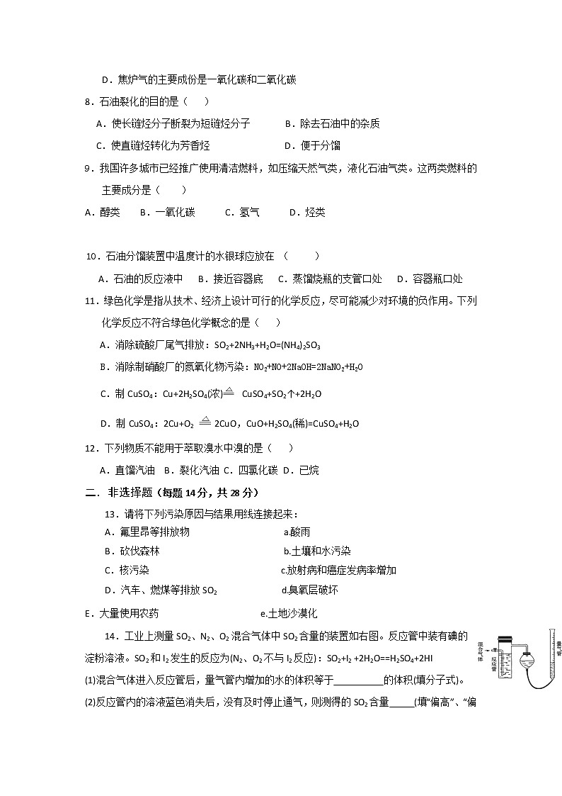
14.工业上测量SO2、N2、O2混合气体中SO2含量的装置如右图。反应管中装有碘的淀粉溶液。SO2和I2发生的反应为(N2、O2不与I2反应):SO2+I2 +2H2O==H2SO4+2HI
(1)混合气体进入反应管后,量气管内增加的水的体积等于 的体积(填分子式)。
(2)反应管内的溶液蓝色消失后,没有及时停止通气,则测得的SO2含量 (填“偏高”、“偏低”或“不受影响”)。
(3)反应管内的碘的淀粉溶液也可以用 代替(填写物质名称)。
(4)若碘溶液体积为VmL,浓度为cmol·L。N2与O2的体积为VmL(已折算为标准状况下的体积)。用c、V、V表示SO2的体积百分含量为: 。
(5)将上述装置改为简易实验装置,除导管外,还需选的仪器为 (选下列仪器编号)。
a.烧杯 b.试管 c.广口瓶 d.容量瓶 e.量筒 f.单孔塞 g.双孔塞
4.2.资源综合利用 环境保护
1、C 2、B 3、C 4、B 5、C 6、D 7、C 8、A 9、D 10、C 11、C 12、B
11.[命题意图]本题考查知识:绿色化学相关知识。是高考考查热点。
[试题讲评] A、B、D均正确。C.在制硫酸铜的过程中会产生造成酸雨的SO2
13、A-d 、 B-e 、 C-c 、 D-a 、 E-b
[命题意图] 本题考查知识:环境保护相关知识。是高考考查热点。
[试题讲评] 了解酸雨的PH范围、臭氧层破坏等环境问题。
14、(1)N2、O2 (2)偏低 (3)酸性高锰酸钾溶液或溴水
(4)V(S02)%=×100%
(5)b、c、e、g或b、e、g或c、e、g
2022年高中化学必修2暑假同步检测:4.2.资源综合利用 环境保护+Word版含答案: 这是一份2022年高中化学必修2暑假同步检测:4.2.资源综合利用 环境保护+Word版含答案,共4页。试卷主要包含了下列物质中属于纯净物的是,大气污染是指,食品保鲜膜按材质分为聚乙烯,石油裂化的目的是等内容,欢迎下载使用。
人教版 (新课标)第二节 资源综合利用,环境保护课后作业题: 这是一份人教版 (新课标)第二节 资源综合利用,环境保护课后作业题,共4页。试卷主要包含了以下反应最符合绿色化学要求的是,下列说法不正确的是等内容,欢迎下载使用。
人教版 (新课标)必修2第四节 基本营养物质优秀课后作业题: 这是一份人教版 (新课标)必修2第四节 基本营养物质优秀课后作业题,共4页。试卷主要包含了4 基本营养物质等内容,欢迎下载使用。

