- 3.7.1 短歌行导学案 学案 2 次下载
- 3.7.2 归园田居导学案 学案 0 次下载
- 3.8.3 琵琶行(并序)导学案 学案 1 次下载
- 3.9.3 声声慢导学案 学案 0 次下载
- 3.8.2 登高导学案 学案 2 次下载
高中语文人教统编版必修 上册8.1 梦游天姥吟留别精品导学案及答案
展开《梦游天姥吟留别》导学案
班级: 组别: 姓名:
1.读准字音,疏通字词,继续积累重点实词。
2.反复诵读,置身诗境,初步了解诗歌内容。
3.知人论世,结合背景,体味诗人情感与人格。
4.大声诵读,吟咏诗韵,体味诗歌的浪漫之美。
语言建构与运用:知识与能力目标抓住重点词句,领会诗歌质朴的语言表达真挚的情感。
思维发展与提升:体会和学习夸张及想象结合的表现手法,能够鉴赏具有浪漫主义色彩的诗歌作品。
审美鉴赏与创造:理解诗人对神仙世界的向往,对自由生活的渴慕,以及鄙弃黑暗尘世,蔑视权贵的凛然傲志。
文化传承与理解:悟本诗中神奇瑰丽的梦幻世界所寄予的理想;理解诗人对神仙世界的向往,对自由生活的渴慕,以及鄙弃黑暗尘世,蔑视权贵的凛然傲志。
1.体会和学习夸张及想象结合的表现手法,能够鉴赏具有浪漫主义色彩的诗歌作品;
2.理解诗人对神仙世界的向往,对自由生活的渴慕,以及鄙弃黑暗尘世,蔑视权贵的凛然傲志。
3.感悟本诗中神奇瑰丽的梦幻世界所寄予的理想;理解诗人对神仙世界的向往,对自由生活的渴慕,以及。
一、作者简介
李白(701—762),字太白,号青莲居士,祖籍陇西成纪,生于中亚碎叶城;后迁居四川绵州彰明青莲乡。我国古代伟大的浪漫主义诗人,被后人誉为“诗仙”。作品收入《李太白全集》。
二、背景展示
该诗题目一作《梦游天姥山别东鲁诸公》。天宝三年(744),李白被唐玄宗赐金放还,这是李白在政治上的一次大失意。离长安后,曾与杜甫、高适游梁、宋、齐鲁,又在东鲁家中居住过一个时期,这时东鲁的家已颇具规模,尽可在家中怡情养性,以度时光。但李白没有这么做,他有一个不安定的灵魂,有更高远的追求,于是离别东鲁家园,又一次踏上漫游的旅途。这首诗就是告别东鲁诸公时所作,此时李白在政治上遭挫折的愤怨仍郁结于怀,所以才在诗末发出那样激越的呼声。
三、文体知识
诗歌文体——吟
吟是古典诗歌的一种名称,有赞颂的意思。例如于谦的《石灰吟》、李白的《梁甫吟》、韦庄的《秦妇吟》、孟郊的《游子吟》等。
四、文白对照
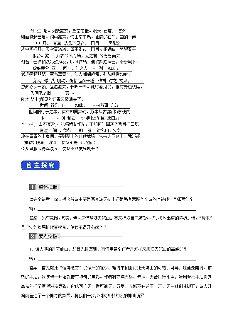
eq \f(海 客 谈 瀛洲, 烟 涛微茫 信,航海的人谈起瀛洲,大海烟波渺茫,瀛洲实在)
eq \f( 难 求;越人 语天姥,云霞 明灭 或可睹。,难以找到;越人说起那里的天姥山,云霞忽明忽暗,间或可见。)
eq \f(天姥连天向 天横 , 势 拔五岳 掩 赤城。,天姥山高耸入云遮住天空,山势高过五岳,遮掩了赤城。)
eq \f(天台 四万八千丈,对 此 欲 倒,天台山,传说高达四万八千丈,对着天姥这座山,就好像要拜倒在)
eq \f(东 南 倾 。,它的东南面一样。)
eq \f(我 欲 因之 梦吴越, 一夜飞度,我想依据越人的传说梦游吴越,于是一夜飞越,伴明月)
eq \f(镜湖 月。 湖月 照我 影 , 送我,来到镜湖边。明月清辉,把我的身影映在湖里,不久又把我的)
eq \f( 至剡溪。 谢公 宿处 今尚在,渌水荡漾,身影送到剡溪。当年谢灵运的住处,至今犹在,清波荡漾,)
eq \f(清猿 啼 。 脚著 谢 公 屐,身登,猿猴长啼,景致凄清。我脚穿着谢灵运穿的那种木屐,攀登)
eq \f(青 云 梯。 半壁 见 海日,空中 闻,直上云霄的山路。在云间的山腰,看见东海日出,半空中传)
eq \f(天 鸡 。千岩万转 路 不定,迷 花 倚 石忽,来天鸡鸣啼。山岩迂回,道路万转,迷恋着花,依倚着石,)
eq \f( 已暝。 熊咆 龙吟殷 岩泉 ,栗深林,不觉天色已晚。熊在怒吼,龙在长鸣,岩中的泉水在震响,使深林)
eq \f(兮 惊层 巅。 云 青 青 兮欲雨, 水澹澹,战栗,使峰峦震惊。乌云沉沉低垂,似乎快要落雨;水波荡漾,)
eq \f(兮 生 烟。列缺霹雳,丘峦崩摧。洞天 石扉, 訇然,湖面腾起云烟。闪电霹雳,使山峦崩塌。仙府的石门,訇的一声)
eq \f(中 开。 青冥 浩荡不见底, 日月 照耀金,从中间打开。天空青湛湛,望不到边;日月交相辉映,照耀着金)
eq \f(银台。霓 为衣兮风为马,云之君 兮纷纷而来下。,银台。云神们以彩虹为衣,以风作马,他们踩踏祥云,纷纷飘下。)
eq \f(虎鼓瑟兮 鸾 回车,仙之人 兮 列 如麻。,老虎奏起琴瑟,鸾鸟驾着车,仙人翩翩起舞,列队纵横如麻。)
eq \f(忽魂 悸 以 魄动,恍惊起而长嗟。惟觉 时之 枕席,,忽然心头一颤,猛然醒来,长叹一声。此时看见的,惟有身边枕席,)
eq \f(失向来之烟 霞 。,刚才梦中所见的烟雾云霞消失了。)
eq \f(世间 行乐 亦 如此, 古来万事 东流,世间的行乐之事,实在如同梦幻,万事从古都像东流的)
eq \f(水 。别 君去 兮何时还?且 放白鹿,水一样一去不复返。我与诸君作别,不知何时回还?暂且把白鹿)
eq \f(青崖 间 ,须行 即 骑 访名山。安能,放在青青的山崖间,等到要走的时候就骑上它去访问名山。我岂能)
eq \f(摧眉折腰事 权贵,使我不得 开心颜?,低头弯腰去侍奉权贵,使我不能笑逐颜开?)
读完全诗后,你觉得这首诗主要是写梦游天姥山还是另有意图?全诗的“诗眼”是哪两句?
答:_____________________________________________________________________________
答案 另有意图。其实,诗人是借梦游天姥山之事来抒发自己遭受排挤、被放出京的愤懑之情。“诗眼”是“安能摧眉折腰事权贵,使我不得开心颜?”
1.诗人游的是天姥山,却首先谈瀛洲,有何用意?作者是怎样来表现天姥山的高峻的?
答:_____________________________________________________________________________
答案 首先就用“烟涛微茫”的瀛洲的难求、难得来侧面衬托天姥山的可睹、可寻,这便是陪衬、铺垫的手法,这使诗一开始就带有神奇的色彩。作者将它与五岳、赤城、天台进行比照,运用夸张手法将其高耸的样子写得淋漓尽致。它纵可连天,横可遮天,五岳、赤城不在话下,万丈天台拜倒其脚下。诗人开篇就营造了一个神奇的氛围,将我们一步步引向那梦幻般的神仙境界。
2.“列缺霹雳……仙之人兮列如麻”十句诗描绘了梦中所说的洞天仙境的景象,那么诗人所描绘的洞天仙境具有怎样的特点?诗人为什么要描绘这样的景象?
答:_____________________________________________________________________________
答案 ①诗人通过奇诡瑰丽的想象,以超越尘俗的意象,创造了一个神奇壮丽的洞天仙境。②“梦中的洞天仙境”象征着诗人追求的理想境界,写仙境主要是反衬社会现实的丑恶,写自己对神仙世界的向往正是为了表明对黑暗社会现实的厌恶。
3.诗的最后一段诗人直抒胸臆,抒发自己对人生、社会的感叹。“世间行乐亦如此,古来万事东流水”两句反映了诗人怎样的人生态度?
答:_____________________________________________________________________________
答案 这两句诗和上文中的“惟觉时之枕席,失向来之烟霞”相呼应,包含着诗人的失意与深沉的感慨,梦醒之后对仙境的留恋及惋惜。
最后两句,是全诗的诗眼,点明了主题。人们对此有两种观点:一则认为表现了其消极避世、向往自由的思想;一则认为表现了其蔑视权贵、讥讽现实的思想。同学们怎么看呢?
答:_____________________________________________________________________________
答案 李白的消极避世,却又不像桃花源式的完全置身于世外;他讥讽现实,却又不像屈原那般愤世嫉俗。总的来说,李白身上集“儒、道、侠”三者于一体,有儒家的积极用世,有道家的消极避世,又有侠客的仗剑豪情,但他的追求个性自由、蔑视权贵的精神是显而易见的。李白在被权贵排挤压制后,看透了朝廷及官场黑暗,他意识到自身的个性难与权贵为伍,更不愿过摧眉折腰、阿谀奉迎的奴性生活,因此他高呼“安能摧眉折腰事权贵,使我不得开心颜”,绝尘而去,浪迹名山大川之间,活出自己率性、自由的人生风采。
一、预习检测。
1. = 1 \* GB3 ①学生注意正音。
天姥( ) 瀛( )洲 剡( )溪 渌( )水 屐( )
殷( )岩泉 栗( )深林 水澹( )澹 扉( )
訇( ) 鸾( ) 觉( )时之枕席
= 2 \* GB3 ②、学生默读课文,结合注释疏通文意。
烟涛微茫信难求 信: 越人语天姥 语(yǔ),
云霞明灭或可睹 或: 势拔五岳掩赤城 拔:
我欲因之梦吴越 因: 脚著谢公屐 著:(zhuó),
迷花倚石忽已瞑 瞑: 熊咆龙吟殷岩泉 殷:
栗深林兮惊层巅 栗: 惊:
2. 整体感知诗词, 梦,总有个入梦前——梦中——梦醒。我们可以再详尽些,试用四字纲要来表述其游程(要求每句纲要中都含一“梦”字):
提示:入梦缘由——( ) ——( )——( )——( )这是行文的思路,也就是情节线索,我们将其用一条线连缀起来成(山形).
二、文言知识点:
1.古今异义 烟涛微茫信难求(信 , )
云霞明灭或可睹(灭, ) 势拔五岳掩赤城(拔, )
2.词类活用 1).名词作动词 虎鼓瑟兮鸾回车( )
安能摧眉折腰事权贵( )
云青青兮欲雨( )
2).名词用作状语
对此欲倒东南倾( )
訇然中开(“中”用作“开”的状语,在中间)
古来万事东流水( )
3).使动用法 栗森林兮惊层巅( )
三、诵读并分析诗文
(一 )诵读并分析①段
1.齐读①段并思考:既然题为“梦游天姥”(在“梦游天姥” 四字下标示双横线), 为何开篇要“谈瀛洲”?
除了瀛洲外,此段中还提到了哪些山?有何作用?
诵读并分析②段
1. 如此神秘美妙、雄峻巍峨的天姥山如何不让作者魂牵梦绕呢,于是便有了“我欲因之梦吴越,一夜飞度镜湖月”的奇妙梦境。请同学们诵读②段,并思考:或以 时间为序,或以地点为序,指出本段共描绘了几幅图景,并用1—2个词归纳每一幅图景的特色。
郎读“洞中仙乐”部分,然后请用散文化的语言进行 描绘。
诵读并分析③段
1.此段中反映了李白怎样的思 想性格?
作者为什么要花如此多的笔墨来描写梦境呢?对表现主题有什么作用 ?
参考答案
一、2、 概括为“入梦缘由”其余的是:→梦游历程→梦中仙境→梦醒时分→醒梦留别
二:文言知识点:
1.古今异义 烟涛微茫信难求(信,的确、实在)
云霞明灭或可睹(灭,暗) 势拔五岳掩赤城(拔,超出)
2.词类活用 1).名词作动词 虎鼓瑟兮鸾回车(名词“鼓”用作动词,弹奏)
安能摧眉折腰事权贵(名词“事”作动词,侍奉)
云青青兮欲雨(名词“雨”用作动词,下雨)
2).名词用作状语
对此欲倒东南倾(方位名词“东南”用作“倾”的状语,表示动作的方向,向东南)
訇然中开(“中”用作“开”的状语,在中间)
古来万事东流水(方位名词“东”用作“流”的状语,表示动作的方向,向东)
3).使动用法 栗森林兮惊层巅(栗,使……颤栗;惊,使……惊)
三、(一)1.明确:“烟涛微茫”的瀛洲与“云霞明灭”的天姥同样神秘而又美妙。然而瀛洲的“信难 求”让人怯步,而天姥的“或可睹”则成了一种强烈的诱惑。如此以瀛洲陪衬天姥,以虚衬 实,不仅给天姥山蒙上了一层神秘美妙的面纱,而且勾起了作者神游天姥的念头。
2.明确: 还提到了五岳、赤城和天台,从而衬托了天姥的雄峻巍峨,进一 步勾起了作者神游天姥的强烈愿望。(板书:缘由)
(二)1.(边分析边板书)
月夜——剡溪清幽 白昼——山中壮美 傍晚——洞外恐怖 夜晚——洞中仙乐
师: 品味重点字词:飞、送、殷、栗、惊等。
明确: “飞”“送”两字先后运用了夸张和拟人的手法,生动地表现了 诗人梦游路上那种急切、兴奋、轻快、神往的心情。
“殷”“栗”“惊”分别活用为动词、使动、使动。
2.参考: 电闪雷鸣,山峰崩塌。仙洞的石门,訇地一声从中间打开了。仙 府的天空浩瀚无边,看不到尽头,日月的光辉照耀着金银砌成的宫阙,以彩虹作衣裳啊以轻 风 为骏马,云里的神仙啊接二连三地下来。老虎弹着琴瑟啊鸾鸟驾着车,仙人多得像麻一样数 也数不清,多么其乐融融的场面啊。
(三)1.明确: “别君”二字照应题目“留别”(在“留别”二字下标示 双横线)。 段中主要流露出的是不满现实,不趋炎附势,蔑视权贵,傲岸不屈的反 抗精神。(板书:蔑视权贵,傲岸不屈) 同时也流露出人生如梦的虚无感伤 的情绪和逃避现实的消极避世的思想。然而我们并不能因此而过多地苛责李白。在污浊的 封建官场,该有多少人被同化得没了自我,没了人格,诗人不可能改变当时的社会环境,能 够如李白这般傲岸不屈、洁身自好已经非常难能可贵了。
2.明确: 梦中仙境象征作者追求的理想境界。写仙境的美妙是为了反衬现 实的丑恶。写自己对神仙世界的向往正是为了表明对黑暗现实的厌恶。也就是说,诗歌的前 后是一致的,都是在写诗人对自由生活的向往,只是诗歌的前半部分用梦的形式曲折地表达 出来,而后半部分诗人则是直抒胸臆,直接唱出:“且放白鹿青崖间,须行即骑访名山。安 能摧眉折腰事权贵,使我不得开心颜!”
人教统编版必修 上册8.1 梦游天姥吟留别导学案: 这是一份人教统编版必修 上册8.1 梦游天姥吟留别导学案,共8页。
2020-2021学年8.1 梦游天姥吟留别学案: 这是一份2020-2021学年8.1 梦游天姥吟留别学案,共8页。学案主要包含了教学目标,教学重难点,课前预习,三读授课等内容,欢迎下载使用。
人教统编版必修 上册8.1 梦游天姥吟留别导学案: 这是一份人教统编版必修 上册8.1 梦游天姥吟留别导学案,共9页。

