华师大版九年级下册2. 圆的对称性优秀教案及反思
展开第六课时 圆的对称性(五)
&.教学目标:
1、理解并记住垂径定理及其逆定理。
2、会用垂径定理及其逆定理进行求值计算。
3、在探究垂径定理的过程中培养学生动手操作的能力,进一步体验圆的对称美。
&.教学重点、难点:
重点:垂径定理、逆定理的内容及应用。
难点:垂径定理及其推论的正确区分与运用。
&.教学过程:
一、情景导入
1、垂径定理的内容是怎样的?请将这个命题写出“如果………那么”的形式,并找出题设和结论。
2、在半径为的⊙中,有长的弦.计算:
(1)点与之间的距离;
(2)之间的度数。
3、思考:对于垂径定理可以分成几个部分,若一条直线满足:(1)垂直于弦;(2)过圆心的线(半径、直径等等),则可推出:(3)平分弦;(4)平分弦所对的劣弧;(5)平分弦所对的优弧.若将题设和结论交换得到新的命题,这个命题成立吗?
二、探究新知
§.探究垂径定理推论(1)
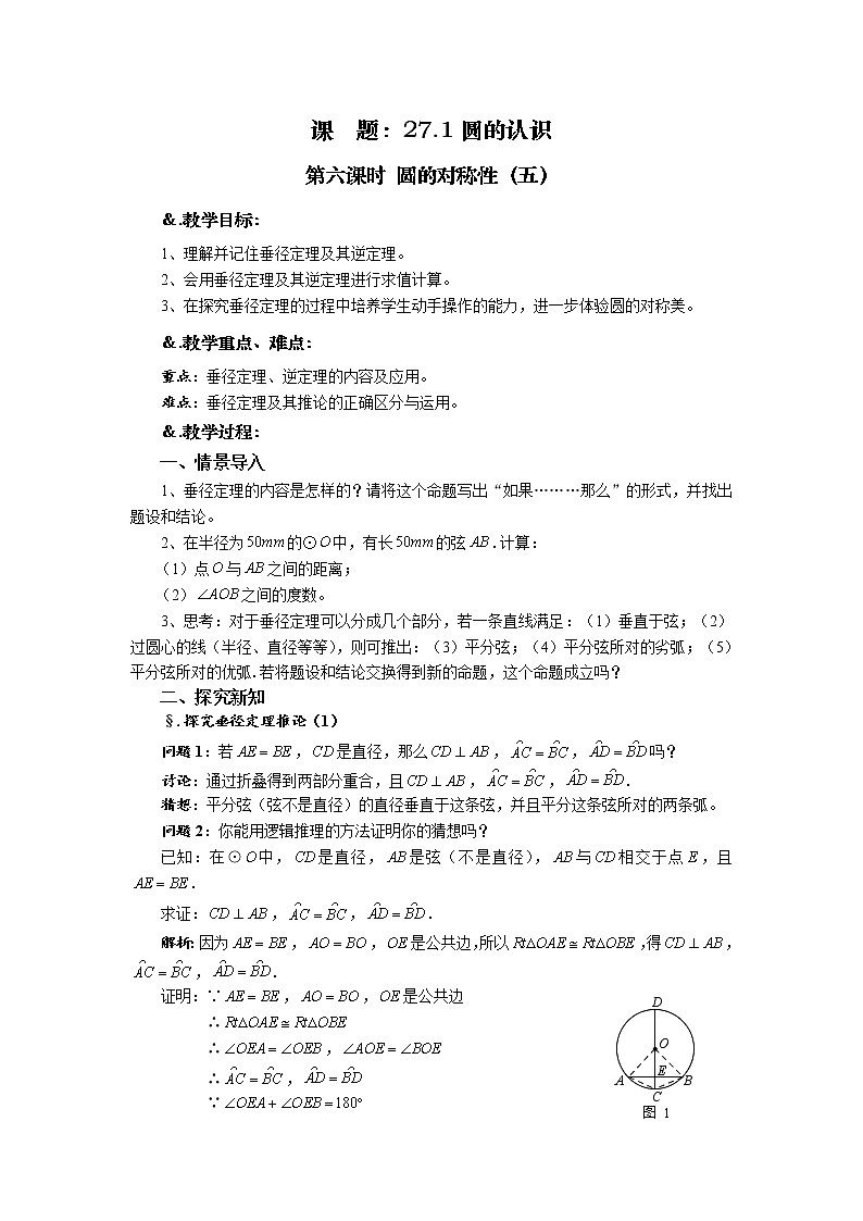
问题1:若,是直径,那么,,吗?
讨论:通过折叠得到两部分重合,且,,.
猜想:平分弦(弦不是直径)的直径垂直于这条弦,并且平分这条弦所对的两条弧。
问题2:你能用逻辑推理的方法证明你的猜想吗?
已知:在⊙中,是直径,是弦(不是直径),与相交于点,且.
求证:,,.
解析:因为,,是公共边,所以,得,,.
C
E
D
B
A
O
图 1
证明:∵,,是公共边
∴
∴,
∴,
∵
∴,即
归纳:平分弦(弦不是直径)的直径垂直于这条弦,并且平分这条弦所对的两条弧。
问题2:(1)弦的垂直平分弦经过圆心,并且平分弦所对的两条弧;(2)平分弦所对的一条弧的直径,垂直平分弦,并且平分弦所的另一条弧.这两个命题成立吗?请你加以说明。
教学方法:教师引导学生类似上面进行加以证明。
&.垂径定理推论1:
(1)平分弦(弦不是直径)的直径垂直于这条弦,并且平分这条弦所对的两条弧.
(2)弦的垂直平分弦经过圆心,并且平分弦所对的两条弧.
(3)平分弦所对的一条弧的直径,垂直平分弦,并且平分弦所的另一条弧.
注意:
(1)当平分弦的条件时,被平分的弦不能是直径,否则得到的不是真命题,因为任意两条直径相互平分,但不一定相互垂直。
(2)垂径定理及推论的五个元素“①直径;②平分优弧;③平分劣弧;④垂直于弦;⑤直径平分不是直径的弦.”把其中两个元素作为条件,其他三个条件作为结论,命题成立(记成“二”推“三”)。
数学语言表达:(如图)
(1)是直径,,,.
(2)(不是直径),是直径,,.
(3),是直径,,.
(4)是直径,,,.
………………
§.探究垂径定理推论(2)
问题3:如图,,那么吗?请你加以说明.
M
C
A
O
图 2
B
N
D
验证:过作
∵
∴
∴,
∴.
&.垂径定理推论2:圆的两条平行弦所夹的弧相等。
数学表达:∵ ∴
三、讲解例题,巩固新知
§.例1、年前,我国隋朝建造的赵州石拱桥(如图)是圆弧形,它的跨度(弧所对的弦长为米拱高(弧的中点到弦的距离,也叫拱形高)为米,求桥拱的半径(精确到米)。
图 3
C
A
O
B
D
图 4
解:如图,表示桥拱,的圆心为,半径为米。
经过圆心作弦的垂线,为垂足,与相交于点.根据垂径定理,是的中点,是的中点,就是拱高.由题设得:
C
D
O
图 5
A
B
∴,
∴,
在中,由勾股定理得:
即
解这个方程,得:(米)
答:赵州石拱桥的桥拱半径约为米。
同步练习:在直径为的圆柱油槽内装有一些油后,截面积如图,若油面宽,则油的最大深度为多少?
方法点拨:
1、在使用垂径定理时,一定与勾股定理结合着使用。
2、垂径定理中是两个作为条件可推出三个结论。
§.例2、某地有座圆弧形拱桥,桥下水面宽度为米,拱顶高出水面米,现有一艘宽米,顶部为长方形并高出水面米的货轮要经过这里,如图,问此货轮可以通过拱桥吗?
解析:求出当为米时,是否够米或为米时,是否够米即可解决问题。
E
HA
F
M
N
C
D
O
图 6
A
B
解:连结、、,由题意得:
∴,
∴,
在中,由勾股定理得:
即
解这个方程,得:(米)
在中,,
若,则
即
∴(米)
答:此货轮可以通过拱桥。
方法点拨:若,则,,则,米。
C
P
D
O
图 7
A
B
§.例3、如图,点在以为直径的⊙上,于,设,.
(1)求弦的长;
(2)如果,求的最大值,并求出此时,的值。
解:(1)连结,则,
∴
∴.
(也可根据∽求解)
E
C
D
O
图 8
A
B
(2)由于,所以,得
所以的最大值为,此时.
四、巩固练习
教材 练习
五、课堂小结
通过本节课的学习,要求同学们
1、理解掌握垂径定理及推论并能利用垂径定理及推论解决相关问题。
2、掌握应用垂径定理及推论解决问题中常常通过添半径、弦心距构造直角三角形,从而解决有关弦、弧、弦心距等有关计算问题。
六、课外作业
1、教材 习题27.1
初中数学2. 圆的对称性教案及反思: 这是一份初中数学2. 圆的对称性教案及反思,共3页。
华师大版九年级下册3. 圆周角一等奖教案设计: 这是一份华师大版九年级下册3. 圆周角一等奖教案设计,共6页。教案主要包含了情景导入,探究新知,讲解例题,巩固新知,巩固练习,课堂小结,课外作业等内容,欢迎下载使用。
华师大版九年级下册2. 圆的对称性优秀教案: 这是一份华师大版九年级下册2. 圆的对称性优秀教案,共4页。教案主要包含了情景导入,探究新知,讲解例题,巩固新知,巩固练习,课堂小结,课外作业等内容,欢迎下载使用。

