鲁教版九年级下册第四节 酸碱中和反应获奖练习题习题课件ppt
展开一、检验溶液的酸碱性的方法
用____________来检验是最简捷的方法。
常用的酸碱指示剂___色石蕊试液和___色酚酞试液等。
紫色石蕊试液+酸性溶液 变______紫色石蕊试液+碱性溶液 变______酚酞试液+酸性溶液 ______ 酚酞试液+碱性溶液 ______
石蕊试纸的使用方法: 将石蕊试纸放在表面皿上,用玻璃棒蘸取少量试液滴在石蕊试纸上,然后观察试纸颜色的变化。
把石蕊浸液将纸浸适,然后烘干,制成了实验室中常用的酸碱试纸——石蕊试纸。
蓝色石蕊试纸遇酸性溶液变成_____色
红色石蕊试纸遇碱性溶液变成_____色
二、判断溶液酸碱性的强弱的方法
化学上可以用___表示溶液酸碱性的强弱程度,pH的数值通常在0和14之间。
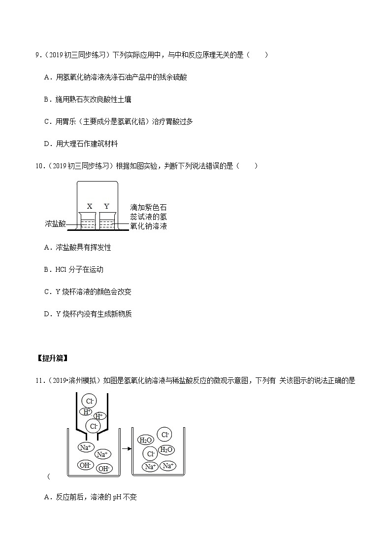
当PH=7时,溶液呈 性;当 PH<7时,溶液呈 性 ,且PH越小 ;当PH>7时,溶液呈 性,且PH越大, 。
PH试纸的使用方法:在洁净干燥的玻璃片或白瓷片上放一片PH试纸,用洁净干燥的玻璃棒醮取少量待测溶液,滴在PH试纸上,观察试纸的颜色,并将其与标准比色卡对照,读出其PH值。
三、物质的酸碱性对生命活动的意义
物质的酸碱性对人类的生命活动至关重要。人的体液的pH必须维持在一定的范围内,如果pH超出正常范围,就会导致生理机能失调或产生疾病。
土壤的酸碱性强弱对植物生长具有非常重要的意义。
我们都有过被蚊虫叮咬的经历,如果拿肥皂水或花露水涂在被叮咬的地方,可以减轻皮肤的痛痒,大家知道这是什么原理吗?
肥皂水或花露水之所以能止痒是因为肥皂水或花露水中的弱碱能与蚊虫分泌出的酸性物质发生化学反应。
那么其他的酸和碱是不是也能发生类似的反应呢?
酸和碱能否发生化反应?
如图所示,用滴管向盛有约2mL、溶质质量分数为04%的氢氧化钠溶液的试管中滴加0.4%的盐酸,观察现象。
你认为盐酸和氢氧化钠溶液发生化学反应了吗?
收集证据:你怎样证明你的猜想?
设计实验方案:测定溶液的pH
A. 不反应 B.会反应
步骤:1.用pH试纸分别测定水、0.4%的氢氧化钠溶液和0.4%的盐酸的pH,将测定结果记录在下表中。 2.分别量取2mL水和2mL0.4%的氢氧化钠溶液于2支试管中,然后分别加入2m0.4%的盐酸,充分振荡后,测定所得溶液的pH,将测定结果记录在下表中。
结果:把2m0.4%的盐酸加入到0.4%的氢氧化钠溶液中之后溶液的PH发生变化。这说明了什么?
上述实验中:盐酸与氢氧化钠溶液混合后,溶液的pH发生了明显的变化,是溶液中的__________和_______________结合成了__________,导致溶液原有的酸碱性相互“中和”的结果。在这个过程中,钠离子(Na+)和氯离子(Cl-)__________,而是留在了溶液中,如果两种溶液恰好完全中和,最终得到的是__________溶液。
化学方程式:______________________________
NaOH+HCl==NaCl+H2O
你还有没有其他方法来判断盐酸和氢氧化钠溶液是否发生化学反应?
在NaOH溶液先加入酚酞,再滴加盐酸。
再加0.4%HCl溶液
试着写出下列酸和碱发生反应的化学方程式:
H2SO4 + Ba(OH)2 =
(1)盐酸和氢氧化钾:
HCl + KOH =
KCl + H2O
(2)盐酸和氢氧化钡:
(3)硫酸和氢氧化钠:
(4)硫酸和氢氧化钡:
HCl + Ba(OH)2 =
H2SO4 + NaOH =
BaCl2 + H2O
Na2SO4 + H2O
BaSO4↓+ H2O
实质:
反应的实质:H+ + OH- = H2O
通式:酸 + 碱 = 盐 + 水
酸与碱相遇时酸中解离出的H+与碱中解离出的OH-生成水而其他离子生成盐的反应叫做中和反应。
反应物:酸 和 碱 生成物:盐 和 水
注意:中和反应属于复分解反应的一种。
你认为判断一个反应是不是中和反应的关键是什么?举例说明。
反应物必须是: 酸与碱生成物必须是:盐和水例:H2SO4 + Cu(OH)2 = CuSO4+2H2O
注意:有盐和水产生的反应不一定是中和反应!
【趁热打铁】 判断下列反应是否属于中和反应,并说明理由。
1、 Mg(OH)2 + H2SO4 MgSO4 + 2H2O2、 Ca(OH)2+ CO2 CaCO3↓+H2O3、 CuO + 2HCl CuCl2 + H2O4、 Fe(OH)3 + 3HCl FeCl3 + 3H2O
酸碱中和反应过程中溶液的PH变化
原理:利用pH传感器实时监测混合溶液在酸碱中和反应过程中的pH变化情况,并借助计算机以图像的形式呈现出来,即可直接得到酸碱中和反应过程中溶液的pH变化曲线。
实验操作:某同学利用右图装置,向20mL0.4%的氢氧化钠溶液中逐滴滴入0.4%的盐酸,连接在传感器上的计算机随即绘制出了溶液pH(纵坐标)随所加盐酸体积(横坐标)交化的曲线。
向氢氧化钠溶液中滴加盐酸时溶液pH的变化.
思考:A点、B点和C点分别代表什么意思?
A点表示:滴入盐酸较少,溶液中的NaOH有剩余,溶液呈 性, pH 7,溶液中的溶质是 。
B点表示:盐酸与溶液中的NaOH恰好完全反应,此时溶液呈 性,pH 7,溶液中的溶质是 。
c点表示:滴入盐酸过量,溶液中的HCl有剩余,溶液呈 性,pH 7,溶液中的溶质是 。
【拓展延伸】中和反应中溶液pH的变化
1.应用于医药卫生 人的胃液呈酸性「主要成分 」,当胃液的pH为0.9~1.5时,有助于消化食物。胃酸过多会导致胃部不适或疼痛,这时应该服用碱性药物「主要成分 」,使药物与胃酸发生中和反应,以降低胃液中胃酸的含量,同时生成无毒的中性物质。
酸碱中和反应在日常生活、工农业生产、科学实验中的应用
Al(OH)3 + 3HCl==AlCl3 + 3H2O
2.改变土壤的酸碱性 根据土壤的酸碱性和植物生长的需要,可以利用中和反应原理,向土壤中加入酸性或碱性物质,将土壤的pH控制在最适宜作物生长的范围之内。
如:农业上用熟石灰改良硫酸型酸性土壤,其反应原理是:
Ca(OH)2+H2SO4 CaSO4+2H2O
3.处理工业废水 工业生产过程中产生的污水,如果酸性或碱性超出环保部门的规定,必需进行处理,达标后才能排放。例如,当污水含酸量超标时,可以利用熟石灰进行中和处理。
Ca(OH)2 + H2 SO4 == CaSO4 + 2H2O
4.调节溶液的酸碱性 在科学实验中,经常需要将溶液的pH控制在一定范围内。如果溶液的酸碱性太强或太弱,都可以用适当的碱或酸调节溶液的pH。
化学实验中产生的酸性或碱性废液能不能直接倒入下水道?该如何处理?
不能。酸性废液中应加入适量的碱性物质(如熟石灰)、碱性废液中应加入适量的酸性物质加以中和,再排放。
(1)定义(2)实质:H+和OH-结合生成水分子。(3)表示:(4)PH变化情况(5)中和反应的应用
酸 + 碱 → 盐 + 水
【典型例题1】(2019秋•新泰市期中)推理是学习化学知识的一种常用方法。下列推理错误的是( )A.原子是不显电性的粒子,不显电性的粒子不一定是原子B.碱溶液呈碱性,呈碱性的溶液不一定是碱溶液C.单质是由同种元素组成的纯净物,由同种元素组成的纯净物不一定是单质D.中和反应是复分解反应,复分解反应不一定是中和反应
【迁移训练2】下列反应,属于中和反应的是( )A. Ca(OH)2+ CO2 CaCO3↓+H2OB. CuO + 2HCl CuCl2 + H2OC. Cu(OH)2 + H2SO4 CuSO4 + 2H2OD. AgNO3 + HCl AgCl↓+ HNO3
考点二:酸碱中和反应的图像问题
【典型例题2】(2019•沂源县校级模拟)如图是稀硫酸和氢氧化钠溶液反应的 pH 变化曲线,以下说法正确的是( )
A.A点溶液的溶质有三种 B.该反应是稀硫酸滴入氢氧化钠溶液中 C.向C点溶液中滴入酚酞试液,溶液变红色 D.可以用氯化钡溶液检验二者是否恰好完全反应
【迁移训练2】向NaOH溶液中不断滴加稀盐酸,溶液pH随加入盐酸体积变化与下图相符的是 ( )
【典型例题3】(2019初三同步练习)黄蜂的刺是碱性的,若被黄蜂刺了,最好在被刺处涂上( )A.纯碱溶液B.食醋 C.肥皂水 D.食盐水
【迁移训练3】酸与碱作用生成盐和水的反应,叫做中和反应。它在工农业生产和日常生活中有广泛的用途。下列应用一定与中和反应原理无关的是( )A.施用熟石灰改良酸性土壤B.服用含Al(OH)3的药物治疗胃酸过多C.用大理石和盐酸制取CO2D.用NaOH溶液洗涤石油产品中的残余硫酸
初中化学鲁教版九年级下册第三节 化学与农业生产精品练习题习题课件ppt: 这是一份初中化学鲁教版九年级下册第三节 化学与农业生产精品练习题习题课件ppt,文件包含专题113化学与农业生产讲课件-2019-2020学年九年级化学下册同步精品课堂鲁教版共38张PPTpptx、专题113化学与农业生产练原卷版docx、专题113化学与农业生产练解析版docx等3份课件配套教学资源,其中PPT共38页, 欢迎下载使用。
鲁教版九年级下册第二节 化学与材料研制精品练习题习题课件ppt: 这是一份鲁教版九年级下册第二节 化学与材料研制精品练习题习题课件ppt,文件包含专题112化学与材料研制讲课件-2019-2020学年九年级化学下册同步精品课堂鲁教版共35张PPTpptx、专题112化学与材料研制练原卷版docx、专题112化学与材料研制练解析版docx等3份课件配套教学资源,其中PPT共35页, 欢迎下载使用。
鲁教版九年级下册第十一单元 化学与社会发展第一节 化学与能源开发试讲课练习题习题课件ppt: 这是一份鲁教版九年级下册第十一单元 化学与社会发展第一节 化学与能源开发试讲课练习题习题课件ppt,文件包含专题111化学与能源开发讲课件-2019-2020学年九年级化学下册同步精品课堂鲁教版共30张PPTpptx、专题111化学与能源开发练原卷版docx、专题111化学与能源开发练解析版docx等3份课件配套教学资源,其中PPT共30页, 欢迎下载使用。

