人教版 (新课标)必修3第一节 荒漠化的防治──以我国西北地区为例教案设计
展开三维目标:
知识和技能
1、了解西北地区气候干燥的原因和相应的自然景观特征;了解沙漠和沙地的主要分布、成因和分类;理解干旱是本区最突出的地理特征,也是西北内陆各地理要素的综合体现,使荒漠化形成和发展的地理背景。
2、了解西北地区荒漠化形成的自然原因和人为原因,特别是人为原因的主要表现方面。理解人类活动在荒漠化过程中起着决定性的作用。
3、了解西北地区在不同时期荒漠化的发生和发展过程以及人类活动在不同过程中所起的作用。
4、了解西北地区人民防治荒漠化的成功经验和治理措施,并通过具体案例的分析,理解生物治沙措施的意义。
过程与方法
1、学会运用西北地区的各类专题地图,分析和论证西北地区荒漠化防治的地理背景,培养图文转换能力和综合分析问题的能力。
2、通过本节内容的学习,强化可持续发展意识,增强参与可持续发展的能力,并提高对西北地区地大物博与人口稀少这一矛盾的正确认识。
情感、态度与价值观
通过本节内容的学习,培养学生尊重客观事实、求真求实的科学态度和科学精神,强化科学的人地观念。教育学生从小事做起,从我们身边做起,养成善待自然保护环境的生活习惯。
教学重点
1、西北地区荒漠化形成原因。
2、人为因素在西北地区荒漠化形成中的作用和表现。
3、荒漠化整治的对策和措施。
教学难点
根据不同地区荒漠化形成的背景、成因和过程的差异采取相应的对策和措施。
教具、资料
多媒体课件
课时安排
1课时
教学过程:
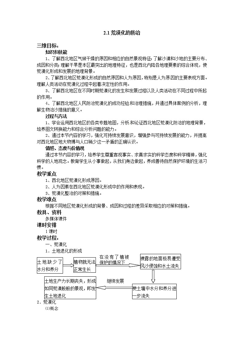
一、荒漠化
1.土地缺少了水分和养分
植物就无法正常生长
在没有了植被保护的情况下
裸露的地面极易遭受风沙侵蚀和水土流失
使土壤中水分和养分进一步流失
继续发展
土地生产力长期丧失,形成如同荒漠般般的景观,即发生土地退化
土地退化的形成
2.荒漠化
⑴概念
指发生在干旱、半干旱地区及一些半湿润地区的这种土地退化。
荒漠化不是简单的荒漠扩张的过程,而是很多块分散的土地逐渐退化,并最终连接在一起,形成如同荒漠般的景观。
⑵形成
是气候变异等自然因素与人类过度的经济活动相互作用的产物。
⑶主要表现
耕地退化、草地退化、林地退化而引起的土地沙漠化、石质荒漠化和次生盐渍化化。
⑷影响
已成为当今全球最为严重的生态环境问题之一。根据联合国环境署推断,目前世界约
1/4的陆地、2/3的国家和地区受到荒漠化的威胁。中国是全球荒漠化面积大、分布广、危害严重的国家之一,其中西北地区则是我国风沙危害和荒漠花问题最为突出的地区。
活动
根据你的理解,运用下列关键词解释荒漠化的含义。
土地退化 干旱半干旱地区 气候因素 人类活动 沙漠化
点拨:荒漠化是一个动态发展过程,其实质是土地退化,分布在干旱半干旱地区,形成原因是自然因素和人类活动的共同作用,表现为土地荒漠化、石质荒漠化和次生盐碱化,所谓“沙漠化”,只是荒漠化的表现形式之一。
二、干旱为主的自然特征
1.范围
地形区范围: 大兴安岭以西,昆仑山—阿尔金山—古长城以北
行政区划范围: 包括新、宁、甘(北部)、内蒙古(大部)
说明:这里所说的西北地区是指位于非季风区年降水量在400mm以下的我国西北干旱半干旱区。
2.地貌特点:
地形以高原和盆地为主,东部和中部(内蒙古境内)是辽阔坦荡的高原;西部(新疆境内)是山脉和盆地相间分布。
3.最为显著的自然特征——干旱
⑴干旱成因:深居内陆,高原山地阻隔
西北地区干旱特征的成因图示:
深居内陆
远离海洋
水汽难以到达
干旱
阻隔水汽进入
高山环绕盆地地形
青藏高原隆起
位置
教师补充讲解:由于西北地区深居内陆,远离海洋,很少受海洋水汽影响,再加上周边高大山地特别是隆起的青藏高原,进一步阻隔了水汽的进入,干旱就成为了这一地区最突出的自然特征,并且是全球同纬度地区降水量最少、干旱程度最高的地带。
⑵景观特色——以草原、荒漠为主
东
西
降水递减,干旱程度增强,土地的自然产出和载畜量减少
思考
1.西北地区自东向西水分条件与植被景观的变化有什么关系?并分析原因。
点拨:年降水量200~400毫米对应温带草原;年降水量50~200毫米对应荒漠草原;年降水量50毫米以下对应荒漠地区。反映降水越少,植被越少,荒漠化程度越强。原因是我国降水自东南沿海向西北内陆逐渐减少。
2.新疆的绿洲分布有什么特点?请联系水源和地形条件解释原因。
点拨:天山北部水汽主要来源于北冰洋,北坡属于迎风坡,随着高度升高降水量增加。受天山山脉阻挡的影响,南疆与北疆干旱程度不同。绿洲主要分布在有水的地方,沿河流呈串珠状分布。原因是河流水来自兵雪融水补给和盆地地形雨。
产生荒漠化的自然原因:(一般规律)
※基本条件——干旱
※物质基础——地表物质松散
※动力因素——大风吹扬
三、荒漠化形成的自然因素——为荒漠化创造条件
本区条件分析:
①基本条件 ——气候干旱少雨
气候干旱,地表水贫乏,河流欠发育,流水作用微弱,而物理风化和风力作用显著,因此形成大片戈壁和沙漠;
②物质条件 —— 地面疏松,为沙质沉积物
由于由于气候干旱,植被稀少,土壤发育差,平地多疏松的沙质沉积物;
③动力条件——大风日数多且集中
大风日数多,且集中在冬春干旱的季节,从而为风沙活动创造了有利条件。
④气候异常可以使脆弱的生态环境失衡,是导致荒漠化荒谟化进程。
本区属于温带大陆性气候,它具有的一个重要特征就是气温、降水的变率大。雨量的变化,对荒漠化的发生和发展起到至关重要的作用。多雨年有利于抑制风沙活动;少雨年,加剧荒漠化进程。
活动
根据图2.4,分析说明荒漠化形成过程中各自然要素之间的相互作用。
点拨:图2.4表示了荒漠化两个正反馈效应(恶性循环),说明干旱地区生态环境的脆弱性。
四、荒漠化形成的人为因素——加剧荒漠化进程(说明:事实上,在荒漠化的发生、发展过程中,人类活动常常起决定性作用。调查表明,在西北地区现代荒漠化土地中,有90%以上是人为因素所致。)
1.形成荒漠化的人为原因:
⑴来自于人口激增对生态环境的压力
⑵由于人类活动不当,对土地资源、水资源的过度使用和不合理利用。
2.西北地区荒漠化的人为因素的主要表现 (图2,5)
阅读P21
通过这个材料,使学生了解如下问题:
让学生阅读后进行复述掘井带来的负作用。
3.另一种荒漠化现象——次生盐渍化
⑴绿洲:在有水源灌溉的荒漠地区。
⑵次生盐渍化形成:
①由于耕作技术落后,灌溉措施不当
②干旱气候条件下蒸发旺盛,盐分极易在地表聚集而形成。
阅读P22
通过这个材料,使学生了解如下问题:
让学生阅读后讨论:
若条件允许,我国西北荒漠地区是否可以将青藏高原的冰川水用来发展发展灌溉农业?
(从灌溉与次生盐渍化方面思考)
活动
非洲萨赫勒地区荒漠化的自然、社会经济因素分析
1.萨赫勒地区位于撤哈拉沙漠的南缘。请根据下面的图文资料,并联系已学知识,分析萨赫勒地区的气候等自然特征,并说明荒漠化的潜在自然因素。
点拨:资料表明萨林勒地区正处于干旱与半干旱、热带沙漠与热带草原的过渡地带;津德尔是其中有代表性的居民点,其月均温都在22℃以上,甚至达到33℃,可想而知其蒸发量是巨大的。在降水方面,这里的年降水量不足500毫米,且基本集中在夏季,特别是7、8两个月。以其有限的而且特别集中的降水状况与其全年的高温、高蒸发量相比,确实是个容易产生环境问题的敏感地区。客观上,这里就潜在着荒漠化的自然因素,这是本地区的地理位置和当地的水热条件所决定的。
2.气候的严酷性决定了萨赫勒地区的传统经济以自给性质的游牧业为主。20世纪以来,随着沿岸国家人口和经济的发展及本区交通条件的改善,这里的传统游牧经济向商品性的定居牧业经济转化。根据图2.9,分析这一社会经济因素的转变对牧场带来的环境影响。
点拨:将传统的游牧经济和商业性的定居牧业进行对比,比较它们对草场的影响。从表中可知,传统的自给性的游牧经济,因其牲畜品种多样、经营规模小且分散、季节游牧,有利于牧草的恢复生长,是一种适应于当地自然条件的经济模式;而商业性的定居牧业从牲畜品种的单一性、大规模的集中经营、采取掘井定居的经营模式,势必增加草场的压力,结果必然导致草场的退化,甚至导致整个草场的毁灭。
3.20世纪50年代以来,随着人口的急剧增加,对粮食需求迅速增加。这一因素促使萨赫勒以南的早作农业不断向北推进,农牧之争加剧。分析这一因素的加入,对本区草场生态环境及荒漠化的发展,又可能产生哪些影响?
点拨:由于人口激增,对粮食的需求猛增,迫使人们不断扩大耕地面积以至向牧业地区推进,结果是:
4.人口和贫困是萨赫勒地区最为突出的社会问题,也是造成这里生态环境恶化、上地荒漠化加剧的根源。请你解释下图(图1.11),试提出一种解决非洲贫困问题的可能办法。
点拨:明显地描绘了人口过快增长,造成贫困饥荒与荒漠化的恶性循环过程。问题的源头就在人口的过快增长,如果控制人口增长与实行环境整治双管齐下,这个恶性循环就可以得到解决。
课堂小结:本节课主要以我国西北地区为例讲述了荒漠化形成的自然原因和人为原因。
板书设计
第一节 荒漠化的防治
——以我国西北地区为例
一、荒漠化
1.土地退化的形成
2.荒漠化
⑴概念
⑵形成
⑶主要表现
⑷影响
二、干旱为主的自然特征
1.范围
2.地貌特点:
3.最为显著的自然特征——干旱
⑴干旱成因:深居内陆,高原山地阻隔
⑵景观特色——以草原、荒漠为主
三、荒漠化形成的自然因素——为荒漠化创造条件
①基本条件 ——气候干旱少雨
②物质条件 —— 地面疏松,为沙质沉积物
③动力条件——大风日数多且集中
④气候异常可以使脆弱的生态环境失衡,是导致荒漠化荒谟化进程。
四、荒漠化形成的人为因素——加剧荒漠化进程
1.形成荒漠化的人为原因:
2.西北地区荒漠化的人为因素的主要表现
过度樵采、过度放牧、过度开垦
3.另一种荒漠化现象——次生盐渍化
活动与探究
教材活动
作业
导学
反思
进行可持续发展教育新疆的塔里木盆地
贺兰山以西
贺兰山
内蒙古高原东部
年降水量
不足50毫米
200毫米以下
200毫米以上
干旱程度
极端干旱区
干旱区
半干旱的草原地带
自然景观
沙漠和戈壁(只在—些高耸的山地迎风坡,降水稍多,山顶冰雪覆盖。山地降水和冰雪融水成为绿洲农牧业生产的主要水源。)
草原
人为因素
破坏原因与典型地区
主要危害
过度樵采
①能源缺乏地区把樵采天然植被作为解决燃料问题的主要手段(如鄂尔多斯沙区、内蒙古东部的库仑旗等地)②一些农牧民为了增加收入,无计划、无节制地在草原地区采挖药材、发菜等
固沙、防止风沙前移和抑制地表起沙的植被遭破坏
过度放牧
为求得短期的经济利益,牧民尽可能多地放牧牲畜。半干旱的草原牧区、干旱的绿洲边缘
加速了草原退化和沙化进程
过度开垦
在干旱、半干旱沙质土壤地区,特别是沙区边缘从事农业生产,特别在缺少防护林保护的沙质土壤区
使沙化土地连片发展
地理必修3第二章 区域生态环境建设第一节 荒漠化的防治──以我国西北地区为例教案: 这是一份地理必修3第二章 区域生态环境建设第一节 荒漠化的防治──以我国西北地区为例教案,共5页。教案主要包含了学情分析,设计思想,教学目标,教学重点和难点,教学过程设计等内容,欢迎下载使用。
高中地理人教版 (新课标)必修3第一节 荒漠化的防治──以我国西北地区为例教案: 这是一份高中地理人教版 (新课标)必修3第一节 荒漠化的防治──以我国西北地区为例教案,共7页。教案主要包含了教学分析,教学思路,教学设计,教学目标,教学重点,教学难点,教学准备,教学过程等内容,欢迎下载使用。
人教版 (新课标)必修3第一节 荒漠化的防治──以我国西北地区为例教案: 这是一份人教版 (新课标)必修3第一节 荒漠化的防治──以我国西北地区为例教案,共3页。教案主要包含了填写病历等内容,欢迎下载使用。

