


2019-2020版地理同步新导学案鲁教必修三讲义 精练:第二单元 走可持续发展之路 单元活动
展开单元活动 学会小区域调查
课程标准 |
|
学习目标 | 1.通过阅读教材,了解小区域调查的目的与意义。2.联系实例,掌握小区域调查的方法与步骤。3.结合庐山小区域的相关资料,明确小区域调查的内容,初步学会撰写调查报告。 |
一、调查的目的与意义
1.对区域而言
2.对学生而言
二、调查的方法与步骤
1.调查方法:野外实地考察、调查访问、问卷调查。
2.调查步骤
―→―→―→―→
―→
思考 野外考察时,路线考察和典型地段考察是否一定要截然分开?
答案 不一定。路线考察是沿某一条选定的线路考察,主要了解地理现象的分布及变化规律。典型地段考察则是对一些重要的点做深入的调查研究。两者的结合,有利于正确认识某一地区的地理现象。
三、调查的内容
1.对象
(1)自然环境:观察各种自然现象,形成对区域地理环境的感性认识。
(2)人类经济活动:对区域发展的社会经济条件、发展现状、存在问题等进行全面的实地调查。
2.内容
3.撰写调查报告
(1)基本要求:是对调查工作的全面总结,要对资料进行分析归纳,得出结论。报告最好附上相关地图、图表和照片,论述和结论要简明、清楚,富有说服力和感染力。
(2)基本内容:包括引言、被调查区域的地理概况、地理考察中主要问题的分析、解决问题的意见和建议、结束语、主要参考文献等。
思考 济南因“家家泉水户户垂柳”著称于天下,素有“泉城”的美誉,也被称为“泉都”。如果对济南泉水分布进行调查,你知道按调查内容属于哪类调查?宜采用什么调查方法吗?
答案 此调查主要是针对泉水分布这一主题进行的,因此属于专题性调查中的自然地理专题调查,宜采用野外实地考察的调查方法。
探究点 区域调查的方法和内容
阅读图文材料,探究下列问题。
我国第三大岛——崇明岛形成至今,虽然“身体”在不断“长大”,但在上海的经济地位却一直“长不大”。
1.崇明岛的“身体”之所以在不断“长大”,主要是因为__________________________;调查这一现象的最好方法是________________________。
答案 河口流速减缓,长江携带的泥沙在此不断堆积 野外实地考察
2.崇明岛在上海的经济地位一直“长不大”,为获得相关详细资料,最好的调查方法是__________。
答案 调查访问
3.崇明岛在上海的经济地位一直“长不大”,有人认为主要是由于受长江阻隔,交通不便。你是否同意这种说法?________。如果要开展调查,最好的调查方法是______________。
答案 同意 问卷调查
4.崇明岛开发前景良好的可再生能源是________;为此开展的调查类型应属于________性调查。
答案 风能 专题
5.崇明岛开发总体规划提高,崇明岛作为国务院确定的上海可持续发展重要战略空间,到2020年将建设成森林花园岛、旅游度假岛、生态住区岛和科技研发岛,成为国际一流、国内领先的具有可持续发展战略示范作用的“生态岛区”。为认识崇明岛的发展对上海市服务长江三角洲的重大意义,可以开展的调查内容有哪些?
答案 地理位置、生态环境质量改善等对区域发展的影响,区域产业结构对就业的影响,产业分布对人口流动的影响等。
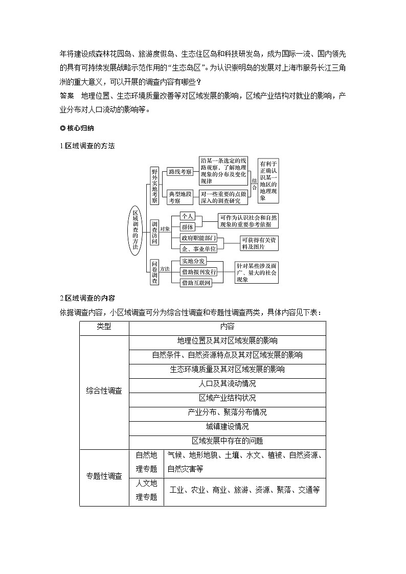
1.区域调查的方法
2.区域调查的内容
依据调查内容,小区域调查可分为综合性调查和专题性调查两类,具体内容见下表:
类型 | 内容 | |
综合性调查 | 地理位置及其对区域发展的影响 | |
自然条件、自然资源特点及其对区域发展的影响 | ||
生态环境质量及其对区域发展的影响 | ||
人口及其流动情况 | ||
区域产业结构状况 | ||
产业分布、聚落分布情况 | ||
城镇建设情况 | ||
区域发展中存在的问题 | ||
专题性调查 | 自然地 理专题 | 气候、地形地貌、土壤、水文、植被、自然资源、自然灾害等 |
人文地 理专题 | 工业、农业、商业、旅游、资源、聚落、交通等 |
红色旅游是指以革命纪念地、纪念物以及所承载的革命精神为内涵,以现代旅游为基本形式,组织接待旅游者参观游览、学习革命历史知识、接受革命传统教育和振奋精神等。与其一起备受欢迎的便是各具特色的红色旅游产品。某景点委托一课题组开发红色旅游产品,课题组首先对该景点的革命历史背景进行调研。据此回答1~2题。
1.此次对革命历史背景的调研最好采用的调查方法是( )
A.野外实地考察 B.调查访问
C.问卷调查 D.随走随问
2.其调查对象主要包括( )
①纪念品生产厂家 ②该景点的文献研究人员 ③各红色旅游点的参观者 ④相关革命事件的参与者及其亲友
A.①② B.②③ C.③④ D.②④
答案 1.B 2.D
解析 第1题,解答该题要明确红色旅游资源主要包括哪些方面的内容(如革命英雄人物及他们战斗和生活过的地方、战争地点、重要革命会议会址等),要调查这些内容,必须与了解这些内容的有关人员接触才能获得。第2题,需要调查的对象包括该景点的文献研究人员和相关革命事件的参与者及其亲友。
1.下列有关小区域调查的说法,正确的是( )
A.小区域调查是为了了解一个地区的自然地理特征
B.小区域调查是为了了解区域的人文地理特征
C.小区域调查可以提高学生的综合能力
D.小区域调查是可持续发展的基本目标
答案 C
解析 小区域调查可以了解区域地理特征,分析区域可持续发展存在的问题,并提出解决问题的措施和建议;对学生而言,有助于提高获取知识的能力、运用所学知识解决实际问题的能力,可以培养学生的综合素质。D项属于因果关系倒置。
2.自然地理调查最常用的一种方法是( )
A.野外实地考察 B.调查访问
C.问卷调查 D.路线考察
答案 A
解析 野外实地考察是自然地理调查最常用的一种方法。
小区域调查的内容很广,涉及自然环境与人类经济活动的方方面面;小区域调查的课题很多,可以是研究性课题,也可以是开放性课题。据此完成3~4题。
3.若对我国最大的湖泊青海湖进行区域调查,那么调查的第一项内容是( )
A.青海湖的面积
B.青海湖的地理位置
C.青海湖的生态状况
D.青海湖的自然地理特征
4.对青海湖及其周围存在的环境问题研究及制定的可持续发展战略属于( )
A.综合性调查的内容
B.自然地理专题调查的内容
C.人文地理专题调查的内容
D.专题性调查的内容
答案 3.B 4.A
解析 第3题,小区域调查的首要内容是区域地理位置及其对区域发展的影响。第4题,对区域内可持续发展战略的研究属于综合性调查内容。
5.读“黄河沿岸某城市示意图”,回答下列问题。
(1)该城市的空间形态呈狭长形,城市功能分区呈______布局,造成这种状况的主要自然因素是______________。
(2)对该地石化工业布局及生态环境影响的调查,选择的方法最好是________和________两种,它属于________调查的内容。
(3)撰写调查报告时,首先写________。
答案 (1)分散疏松式 地形
(2)野外实地考察(或典型地段考察) 调查访问 专题性
(3)引言
1.下面的小区域调查步骤,正确的是( )
①交流调查成果 ②整理调查资料 ③进行实地调查 ④选定调查内容与课题 ⑤制定调查计划 ⑥撰写调查报告
A.⑤④②③①⑥ B.⑤④③②①⑥
C.④⑤③②⑥① D.④⑤③②①⑥
答案 C
2.调查访问的对象不同,获取的信息也不同,下列相关说法正确的是( )
①通过对个人的调查访问可作为认识社会和自然现象的重要参考依据 ②通过对政府职能部门的调查访问,可获得有关资料及图件 ③通过对群体的调查可获得有关资料及图件 ④通过对企、事业单位的调查访问可作为认识社会和自然现象的重要依据
A.①② B.③④ C.①④ D.②③
答案 A
解析 调查访问的对象一般包括个人、群体、政府职能部门及企、事业单位,调查对象不同,所获取的信息也有所区别,对个人、群体的调查访问,可作为认识社会和自然现象的重要参考依据;对政府职能部门及企、事业单位的调查访问,主要是为了获得有关资料及图件。
我国科技工作者根据史料记载和考古调查,对塔里木盆地南缘绿洲分布的古今变化做了分析研究,并绘制成图。据此回答3~4题。
3.调查塔里木盆地南缘绿洲分布的变化,有利于( )
A.防治荒漠化 B.防治水土流失
C.加快资源开发与利用 D.产业结构升级换代
4.科技工作者对现代绿洲分布的调查,采取的主要方法是( )
A.调查访问 B.问卷调查
C.野外实地考察 D.上网查询
答案 3.A 4.C
解析 第3题,西北干旱半干旱区存在的主要生态环境问题是荒漠化。第4题,对自然地理的调查,最常用的一种方法是野外实地考察。
丽江古称丽水,因地处万里长江第一湾河套地区而得名。丽江不但风景秀美,而且具有独特的民族文化——东巴文化,因而旅游业成为其重要经济支柱。做好该区的调查研究活动,可以更好地为丽江今后经济发展提供理论指导。据此回答5~6题。
5.丽江古城位于( )
A.云南省西北 B.四川省西南
C.贵州省西部 D.西藏自治区东南
6.东巴文是目前世界上唯一存在着的象形文字,被称为人类社会文字起源和发展的“活化石”。对东巴文化的调查属于( )
A.综合性调查 B.专题性调查
C.自然地理专题调查 D.都不是
答案 5.A 6.B
解析 第5题,丽江古城位于云南省西北部云贵高原和青藏高原的连接部位。第6题,对东巴文字的调查应属于人文地理专题调查内容。
善待地球就是善待自己,拯救地球就是拯救我们共同的家园。人类要想与自然和谐相处,走可持续发展之路是唯一的选择,而小区域调查又是制定区域可持续发展战略和实现区域可持续发展的前提。据此回答7~8题。
7.小区域调查方法有多种,若想了解一地的人口旅游动机,最经济和最适合的调查方法是( )
A.问卷调查 B.调查访问
C.路线考察 D.典型地段考察
8.若想获得长江从入海口到源头的自然地理概况,最适合的区域调查方法是( )
A.调查访问 B.路线考察
C.问卷调查 D.典型地段考察
答案 7.A 8.B
解析 第7题,问卷调查面广、方法简单且花费精力和费用较少。第8题,沿江进行路线考察才可获得从入海口到源头的详细地理资料。
“横看成岭侧成峰,远近高低各不同。不识庐山真面目,只缘身在此山中。”据此回答9~10题。
9.下列关于庐山小区域调查的说法,正确的是( )
①关于庐山城镇建设情况的调查为综合性调查内容 ②关于庐山旅游客源调查为专题性调查 ③庐山小区域调查不能为庐山旅游业的发展提供决策信息 ④制定庐山可持续发展战略可依据区域调查的信息进行
A.①②③ B.①②④ C.①③④ D.②③④
10.小区域调查研究的内容很多,庐山在旅游资源开发中可能存在的问题是( )
A.背景环境遭到破坏,树木被砍伐殆尽
B.环境污染加剧,影响到当地的可持续发展
C.树林尚存,但野生动物全部消失
D.茂密的常绿树林和大象等野生动植物将会减少
答案 9.B 10.B
解析 第9题,在庐山小区域调查中,可充分进行旅游资源开发调查、旅游客源调查、旅游交通调查等相关调查,为其旅游业的可持续发展提供决策信息。第10题,旅游开发过程中可能会使背景环境遭到破坏,但树木不会被砍伐殆尽,野生动物不会全部消失。该地区没有大象。
暑假期间,某高校组织地理系学生进行社会调查,他们沿黄河中游龙口至府谷段行程70 km,发现黄河沿岸山西、陕西、内蒙古三省区的五县、旗部分地方在河床里挖砂、采矿、拦河造地,随意向黄河排放废水、废物,任意损毁古建筑和自然景观。黄河中游水污染、生态破坏严重,严重影响了人们的生产生活。据此回答11~12题。
11.材料中对黄河中游龙口至府谷段进行调查所采用的方法是( )
A.调查访问 B.野外实地考察
C.问卷调查 D.随走随问
12.对黄河中游水污染等环境问题及其区域发展影响的研究属于( )
A.综合性调查的内容
B.自然地理专题调查的内容
C.专题性调查的内容
D.人文地理专题调查的内容
答案 11.B 12.A
解析 第11题,材料中沿黄河中游龙口至府谷段的路线考察属于野外实地考察。第12题,综合性调查的内容包括地理位置及其对区域发展的影响,区域产业结构状况、分布,人口、聚落分布,区域发展中存在的问题等,专题性调查分自然地理专题和人文地理专题,它强调对某一层面的专题性问题的调查研究。
某考察小组在7月份进入一个海拔3 000多米的河谷,看到谷地中绿油油的青稞和黄灿灿的油菜花交相辉映,而目力所及的山坡却寸草不生。据此完成13~15题。
13.山坡寸草不生,反映出该地区( )
A.昼夜温差大 B.年降水量少
C.水土流失严重 D.地质灾害频发
14.该河谷农田用水依赖( )
A.当地降水 B.远程调水
C.冰雪融水 D.地下水
15.该河谷可能位于的省区简称是( )
A.甘 B.新 C.藏 D.黔
答案 13.B 14.C 15.C
解析 第13题,山坡植被状况主要受降水量多少影响。第14题,依据河谷的海拔3 000多米、青稞、油菜等信息,可判断该地海拔高,位于青藏高原,河流补给水源为冰雪融水。第15题,在我国唯有青藏高原才能出现海拔3 000多米的河谷,选项中C符合。
16.读“我国某区域图”,回答下列问题。
(1)请描述图中A→B→C年降水量的空间变化状况。
(2)简要分析B所在地区形成沼泽地的自然条件。
(3)B所在地区某地为提高本地粮食转化率,拟发展舍饲养畜业。该地某中学的地理研究性小组结合所学的农业区位因素等知识,对家乡农区舍饲养畜业产业化进行可行性分析,他们计划采用走访调查的方法开展课题研究。试写出该小组拟定的走访调查的主要内容。
答案 (1)从A到B年降水量逐渐减少;从B到C年降水量先增加后减少。
(2)地势低,排水不畅;有冻土分布,地表水不易下渗;纬度高,气温低,蒸发微弱。
(3)当地农民饲养的主要牲畜品种及收入情况;饲料加工业的发展状况;牲畜的疫病研究及防疫状况;当地及附近地区对畜产品的市场需求情况;交通通讯等基础设施发展状况。
17.阅读下列材料,回答问题。
材料 绿色食品是特指无污染的安全、优质、营养类食品,其生产和加工过程必须是采用一种生态的和对环境友善的方式。越来越多的“绿色食品”出现在世人面前,并由此引发了一种全新消费方式——“绿色消费”。那么,人们是如何看待这种有利于保护环境和保证身体健康的“绿色食品”的呢?作为一种新兴的导向性产品,是否已经得到人们的肯定,是否有强大的生命力和广阔的发展前景呢?针对这些问题,有关人员在当地以抽样的方法对100个行人做了调查。下面是调查报告中呈现的三个调查分析表。
表1
问题:什么是绿色食品 | 百分比 |
A 种植期间无农药污染的蔬菜和水果 | 37% |
B 有较高叶绿素含量的产品 | 2% |
C 必须经过专门认定并授予标志的无污染、安全、优质的营养食品 | 60% |
D 只要是无污染的食品就行 | 1% |
表2
问题:对绿色食品标志、管理机构及标志性产品的了解 | 选择 | |||
知道 | 百分比 | 不知道 | 百分比 | |
A 知道中国绿色食品管理中心何时成立吗? | 19人 | 19% | 81人 | 81% |
B 知道绿色食品标志吗? | 70人 | 70% | 30人 | 30% |
C 知道哪些产品有绿色食品标志吗? | 79人 | 79% | 21人 | 21% |
表3
问题:了解绿色食品的途径选择 | 选择 | |
人数 | 百分数 | |
A 从电视广播上了解 | 63人 | 63% |
B 从报纸杂志上了解 | 36人 | 36% |
C 从其他途径了解 | 1人 | 1% |
(1)调查报告中的三个表格的设计目的主要是想调查什么?
(2)表1中关于绿色食品的认识,A、B、C、D哪项是正确的?
(3)分析以上材料可以看出,该调查主要采用的是____________的方式。
(4)分析三个表格,你会发现什么问题?应如何解决?请提出自己的建议。
答案 (1)想调查公众对绿色食品含义、标志的了解。
(2)C项正确。
(3)问卷调查
(4)三个表格反映出公众对绿色食品的了解程度不够。应采取如下措施:加大宣传力度,方式要多样,如媒体、贴画、宣传栏等;宣传要有针对性,针对青少年对绿色食品认识更快、更容易接受的特点,让绿色食品的宣传进入课堂,从而影响到千家万户。
解析 由材料可以看出,该项调查主要采用的是问卷调查的方式。从调查结果分析可以看出公众对绿色食品的了解程度还不够,了解的途径比较少,因此应加大宣传力度,开辟多种宣传途径。