初中化学沪教版九年级下册第3节 蛋白质 维生素导学案
展开【学习目标】
1.知道蛋白质、维生素都是有机化合物,知道蛋白质的组成元素。
2.了解蛋白质和氨基酸的关系,知道蛋白质是分子结构复杂的高分子化合物。[来源:]
3.了解蛋白质的作用,知道几种常见的维生素的名称、来源和作用。
【重点难点】掌握蛋白质和维生素的性质。
【学习过程】
一、蛋白质与生命
1.人体的肌肉、血液、 、激素和各种 等的主要成分都是 。
2. 是构成人体细胞的基础物质。能为人体提供 。没有蛋白质就没有生命。
3.如果蛋白质摄入量不足,会使人生长发育迟缓、体重减轻、 。
二、蛋白质与健康
1.生活中常见的富含蛋白质的食物:瘦肉,鱼,虾, 、 、大豆、花生等。
2.蛋白质中一定含有 、 、 、 元素,有些蛋白质中还含有硫元素。
3.蛋白质是 化合物。
4.我国是于1965年在世界上第一次用人工方法合成的结晶牛胰岛素,就是一种有生命活力的
蛋白质。
5.食物中的蛋白质在胃、肠中的 及体内 的作用下,逐步分解,生成可被小肠
吸收的小分子化合物 , 被人体吸收后,重新结合成人体需要的各
种 。一部分蛋白质转化为尿素排除体外。
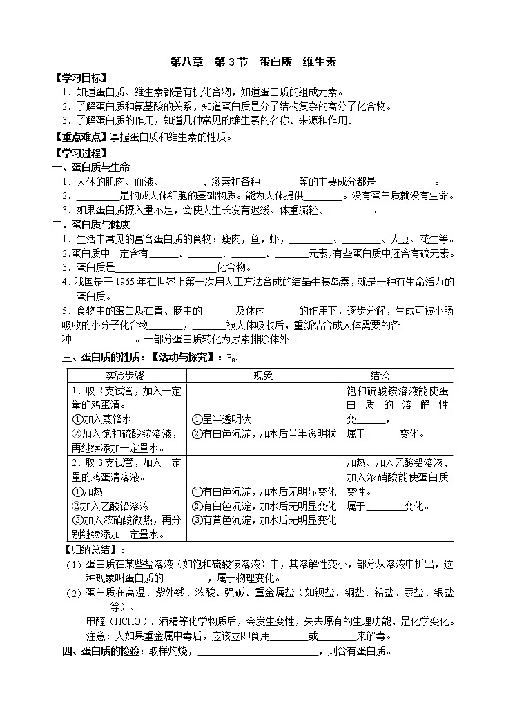
三、蛋白质的性质:【活动与探究】:P81
【归纳总结】:
蛋白质在某些盐溶液(如饱和硫酸铵溶液)中,其溶解性变小,部分从溶液中析出,这
种现象叫蛋白质的 ,属于物理变化。
蛋白质在高温、紫外线、浓酸、强碱、重金属盐(如钡盐、铜盐、铅盐、汞盐、银盐等)、
甲醛(HCHO)、酒精等化学物质后,会发生变性,失去原有的生理功能,是化学变化。
注意:人如果重金属中毒后,应该立即食用 或 来解毒。
四、蛋白质的检验:取样灼烧, ,则含有蛋白质。
【活动与探究】如何鉴别棉线、羊毛线、化纤?
取样点燃,若有 ,则是 。若有 ,则是 。
若有 ,燃烧时产生熔球现象,则是 。
【拓展视野】防止霉菌对某些食物的污染(P82)霉变的食物中含有一种毒性较大的物质——黄曲霉毒素。在日常生活中,不要食用霉变的食品。
五、维生素的存在和作用:
1.富含维生素的食品及制剂:蔬菜、水果、鱼肝油、复合维生素含片等。
2.维生素的作用:保证人的正常发育,促进机体的新陈代谢。
3.维生素的来源:人体所需的大部分维生素不能在体内合成,必须从食物中摄取。故不能偏食。
4.维生素的组成:维生素是分子组成和结构都较为复杂的有机物。
5.认识某些维生素
【实战演练】
1.不能使蛋白质变性的物质是
A.甲醛 B.氯化钠 C.浓硝酸 D.硫酸铜
2.人误食重金属盐中毒后,可服用大量的
A.水 B.肥皂水 C.蛋清 D.盐水
3.在 ①瘦肉 ②鱼 ③牛奶 ④大豆 ⑤酱油等食物中,富含蛋白质的有
A.②③ B.②③④ C.①②③④ D.①②③④⑤
4.在日常生活中,下列做法不正确的是
A.我们应多食用新鲜蔬菜 B.儿童必须每天摄入一定量的维生素,成人没必要
C.烹调富含维生素C的食物时,最好不要用水浸泡
D.只要保证不偏食,一般不会缺乏维生素
5.以下实验方法不能够达到目的的是
A.用湿润的红色石蕊试纸区别氨气和氯化氢气体
B.用锌粒和浓盐酸两种试剂制取干燥纯净的氢气
C.用高锰酸钾溶液检测二氧化碳气体中是否含有二氧化硫气体
D.向鸡蛋清溶液中加入少量浓硝酸并微热以检验蛋白质的存在
6.下表为某品牌燕麦片标签中的一部分。
① 燕麦片的营养成分中能与水反应生成氨基酸的营养物质是_______________;每克营养物质氧化时放出能量最多的是__________;人体必需的微量元素是_____________。
② 维生素C易溶于水,向其水溶液中滴入紫色石蕊试液,石蕊变红色,加热该溶液至沸腾,红色消失。因此,烹调富含维生素C的食物时,应该注意 。实验步骤
现象
结论
1.取2支试管,加入一定量的鸡蛋清。
①加入蒸馏水
②加入饱和硫酸铵溶液,再继续添加一定量水。
①呈半透明状
②有白色沉淀,加水后呈半透明状
饱和硫酸铵溶液能使蛋白质的溶解性变 ,
属于 变化。
2.取3支试管,加入一定量的鸡蛋清溶液。
①加热
②加入乙酸铅溶液
③加入浓硝酸微热,再分别继续添加一定量水。
①有白色沉淀,加水后无明显变化
②有白色沉淀,加水后无明显变化
③有黄色沉淀,加水后无明显变化
加热、加入乙酸铅溶液、加入浓硝酸能使蛋白质变性。
属于 变化。
维生素种类
缺乏时易引起的疾病
维生素A
微溶于水,易溶于油脂。缺少维生素A易得 。
维生素B
能溶于水,高温加热易被破坏。缺少时易得 。
维生素C
能溶于水,易被氧化而破坏(尤其在加热或碱性环境中)。不能存放太长时间。维生素C与血液凝固有密切关系。缺少时易得 。
维生素D
可促进钙质的吸收进而使骨质钙化,缺钙易得骨质疏松症、 。
每100 g含有
营养成分
糖类
油脂
蛋白质
维生素C
钙
镁
钠
锌
7.6 g
7.8 g
7.4 g
18 mg
201 mg
18.2 mg
30.8 mg
8.1 mg
初中化学沪教版九年级下册第2节 糖类 油脂导学案及答案: 这是一份初中化学沪教版九年级下册第2节 糖类 油脂导学案及答案,共35页。
初中沪教版第6章 溶解现象第2节 溶液组成的表示学案: 这是一份初中沪教版第6章 溶解现象第2节 溶液组成的表示学案,文件包含第7章单元复习整合导学案教师版2023-2024沪教版化学九年级下册导学案docx、第7章单元复习整合导学案学生版2023-2024沪教版化学九年级下册导学案docx等2份学案配套教学资源,其中学案共8页, 欢迎下载使用。
九年级下册第3节 蛋白质 维生素学案及答案: 这是一份九年级下册第3节 蛋白质 维生素学案及答案,文件包含单元质量评价七第7章试卷教师版2023-2024沪教版化学九年级下册docx、单元质量评价七第7章试卷学生版2023-2024沪教版化学九年级下册docx等2份试卷配套教学资源,其中试卷共17页, 欢迎下载使用。

