- 北师版三年级数学上册1-4单元知识点 试卷 2 次下载
- 北师版三年级数学上册公式概念归纳 试卷 试卷 3 次下载
- 北师版三年级数学上册1-4单元练习卷 试卷 3 次下载
- 北师版三年级数学上册期中考试测试卷 试卷 1 次下载
- 北师版数学三年级上期中易错题整理复习 试卷 4 次下载
北师版三年级数学上册知识点总结期末复习
展开北师大版小学数学三年级上册知识点总结
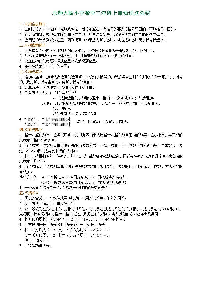
一、《混合运算》
1、四则混算的计算法则:先算乘除法,后算加减法,有括号的要先算括号里面的,再算括号外面的。
2、在只有加减,或只有乘除的同级混算中,如果没有括号,就按照从左到右的顺序依次运算。
3、应用题的综合列式要注意:四则混算中如果想先算加减法,就应把加减法用小括号括起来。
二、《观察物体》
1、正方体有6个面(大小相等的正方形),12条棱(所有的棱长度都相等),8个顶点。
2、从不同角度观察同一立体图形,所看到的形状可能不同,也可能相同。
3、要抓住物体的特征和摆放位置来判断观察位置。
4、用排除法确定正方体的对面。
三、《加与减》
1、连加、连减、加减混合运算的运算顺序:没有小括号的,都按照从左到右的顺序依次计算;有小括号的,要先算小括号里面的,再算小括号外面的。
2、计算方法:可以脱式,也可以竖式分步计算。
3、简算方法:加法:(1)凑整先算
(2)把接近整的加数看成整十、整百……多加就减,少加接着加。
减法:(1)把接近整的减数看成整十、整百……多减往回加,少减接着减。
(2)切尾巴
(3)连减法:减去减数的和
4、“比多”:“比”字前面的多,
“比少”:“比”字前面的少,
四、《乘与除》
1、整十、整百数乘一位数的口算:先根据表内乘法用整十、整百数0前面的数与一位数相乘,再在积的末尾添上相应个数的0。
2、两位数乘一位数的口算方法:先把两位数分成一个整十数和一个一位数,再分别与另一个乘数(一位数)相乘,最后把两次乘得的积相加。
3、整十、整百数除以一位数的口算方法:先按照表内除法算出商,再看被除数的末尾有几个0,就在商的末尾添上几个0。
4、两位数除以一位数的口算方法:先把被除数看作整十数与一位数的和,分别除以一位数,再把所得的商相加。
特殊的,例:54÷2可拆成40+14再分别除以2,再把所得的商相加。
75÷5可拆成50+25再分别除以5,再把所得的商相加。
5、一个数乘0结果等于0,0除以一个非零的数结果是0。
五、《周长》
1、周长的含义:一个物体或图形绕边线一周的总长度叫作它的周长。
2、测量方法:绳测法、直尺测量法
3、求一般规则图形的周长,先看有几条边,有几条边就把几条边的长度相加。把几条边的长度相加时,先观察,若发现相加得整十、整百的数,要把它们先相加,再加其他的数,这样会很简便。
4、长方形的周长=(长+宽)×2=长×2+宽×2=长+宽+长+宽
5、正方形的周长=边长×4=边长+边长+边长+边长
6、长=长方形周长÷2-宽=(长方形周长-2×宽)÷2
宽=长方形周长÷2-长=(长方形周长-2×长)÷2
边长=周长÷4
7、平移法巧求周长。
六、《乘法》
1、两、三位数乘一位数(不进位):从个位起,用一位数依次去乘多位数的每一位,乘的的积依次写在对应的数位上。
2、两、三位数乘一位数(有进位):从个位乘起,哪一位上乘得的积满几十就向前一位进几。
3、0乘任何数都得0。
4、笔算乘法时,注意0的位置:
(1)一个乘数中间有0的乘法:乘的顺序和积的写法与两、三位数乘一位数的方法相同,乘得时候用一位数依次去乘多位数每一位上的数,多位数中间的0也要乘,哪一位上乘得的积是0,就在积的那一位上写0,如果有进上来的数,必须加上,不能漏掉。
(2)一个乘数末尾有0的乘法:先用0前面的数乘一位数,再看这个乘数的末尾有几个0,就在乘得的积的末尾添写几个0。
5、连乘法的运算顺序:从左到右的顺序依次计算。估算或简算时,凑整先算。
6、混合运算中,先算乘除法,后算加减法,有括号的要先算括号里面的。
七、《年、月、日》
1、一年有12个月,平年有365天,闰年有366天。
2、记忆一年中各月天数,可按以下儿歌记:一、三、五、七、八、十、腊,三十一天永不差;四、六、九、冬三十天,平年二月二十八。(注:“腊”是指十二月,“冬”是指十一月。“平年二月二十八”言外之意“闰年二月二十九”。)
3、2月份是特殊月,既不是大月也不是小月。一年有4个季度。
4、特殊的节日要了解,知道它们分别在第几季度。
5、平年和闰年的判断方法:
判断平年、闰年的时候,年份不是整百数的,可直用年份的末两位数除以4,有余数的是平年,没有余数的是闰年。(四年一闰,百年不闰,四百年又闰。)年份是整百、整千数的,用年份除以400。
6、周期问题:周期个数(星期问题,除数为7),看余对号。
7、1个星期是7天,1天=24时,1时=60分,1分=60秒。
8、24时记时法是从中午12点后,即时针走第二圈时,时针所指的钟表上的数分别加上12。
9、经过的时间:(1)同一天内,将起始时间与终止时间均用24时计时法表示,用终止时间减起始时间。
(2)起始时刻与终止时刻不在同一天内,先分段求出每天的时间,再求它们的和。
八、《认识小数》
1、小数由整数部分、小数点和小数部分组成。
2、一个小数是几位小数,是由它的小数部分决定的,小数点后面有几个小数数位,就是几位小数,与前面的整数部分无关。
3、小数的读写方法:先读写整数部分,按照整数的读写方法来读写;再读写小数点,最后依次读写出小数部分每一个数位上的数字。
4、小数点前面是0时,在改写成元角分形式时,0元省略不写;小数点前面是除零外的整数,小数点后第一位和第二位都是零的都可省略不写;小数点后第一位是零而第二位不是零时,第一位的0角写作零。(点前是“元”,点后第一位是“角”,点后第二位是“分”。)
5、一个小数的小数部分不管有几个0,都要依次读(或写)出来。
6、小数大小的比较方法:先比较整数部分,整数部分大的这个数就大;如果整数部分相同就看小数部分的第一位,小数部分第一位上数大的这个数就大,如果相同就看小数部分第二位,依次类推。
7、在小数的末尾添上0或者去掉0,小数的大小不变。
8、小数加(进位、不进位)、减(退位、不退位)法的计算法则。
9、把带有米、分米、厘米的数改写成以“米”为单位的小数,小数点前面表示“米”,点后的第一位表示“分米”,点后第二位表示“厘米”。
10、了解:十分位、百分位、千分位,相应数位的计数单位为0.1,0.01,0.001。
例如:2.35中3在十分位,表示3个0.1;5在百分位上,表示5个0.01。0.12中有12个0.01。

