- 北师版三年级数学上册1-3单元测试卷 试卷 1 次下载
- 北师版三年级数学上册公式概念归纳 试卷 试卷 3 次下载
- 北师版三年级数学上册知识点总结期末复习 试卷 3 次下载
- 北师版三年级数学上册1-4单元练习卷 试卷 3 次下载
- 北师版三年级数学上册期中考试测试卷 试卷 1 次下载
北师版三年级数学上册1-4单元知识点
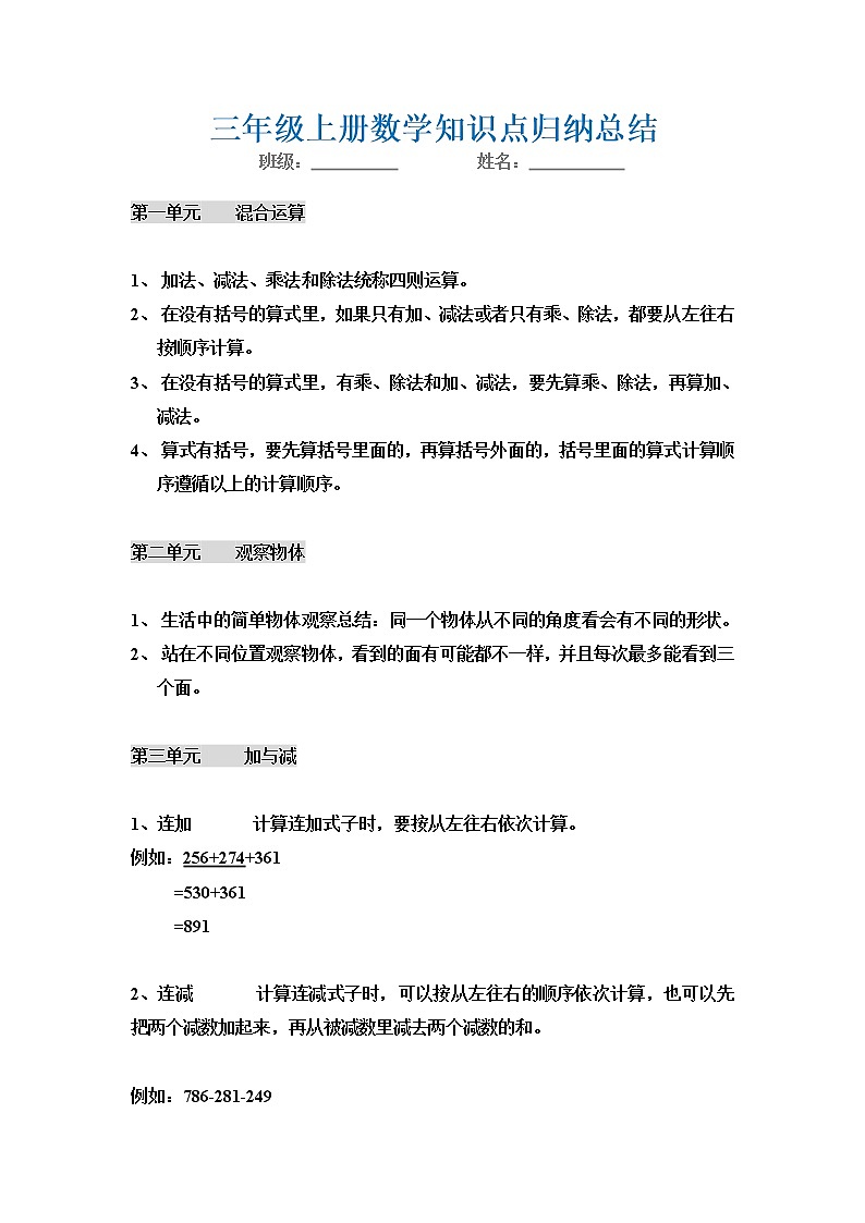
展开三年级上册数学知识点归纳总结
班级: 姓名:
第一单元 混合运算
1、 加法、减法、乘法和除法统称四则运算。
2、 在没有括号的算式里,如果只有加、减法或者只有乘、除法,都要从左往右按顺序计算。
3、 在没有括号的算式里,有乘、除法和加、减法,要先算乘、除法,再算加、减法。
4、 算式有括号,要先算括号里面的,再算括号外面的,括号里面的算式计算顺序遵循以上的计算顺序。
第二单元 观察物体
1、 生活中的简单物体观察总结:同一个物体从不同的角度看会有不同的形状。
2、 站在不同位置观察物体,看到的面有可能都不一样,并且每次最多能看到三个面。
第三单元 加与减
1、连加 计算连加式子时,要按从左往右依次计算。
例如:256+274+361
=530+361
=891
2、连减 计算连减式子时,可以按从左往右的顺序依次计算,也可以先把两个减数加起来,再从被减数里减去两个减数的和。
例如:786-281-249
=786-(281+249)
=786-530
=256
3、 加减混合
不带小括号的加减混合运算顺序:按从左往右的顺序依次计算。
带小括号的的混合运算顺序:先算小括号里面的,再算小括号外面的。
4、 里程表中的问题
求两地间的路程,要找准起点,用较远的路程减去较近的路程就得到两地间的路程。
里程数=终点数—起点数
第四单元 乘与除
1、 整十、整百、整千数乘一位数的口算方法:
先用整十、整百、整千数中的“0”前面的数与一位数相乘,再看乘数的末尾有几个“0”,就在积的末尾添几个“0”。
2、 两位数乘一位数的口算方法:
先把两位数看作是几个十和几个一,再用它们分别与一位数相乘,最后把两个积相加。
3、 整十、整百、整千、几百几十数除以一位数的口算方法:
先不看被除数末尾的0,按照表内除法算出商,再将被除数末尾的0添再商的末尾。
4、 两位数除以一位数口算方法:
方法有3种:①想乘法,算除法
②先把两位数拆分成一个整十数和一位数,再用它们分别除以一位数,最后把两次除得的商相加。
③用被除数十位数和个位上的数分别除以一位数,把两次的商分别写在商的十位和个位上。

