高中地理鲁教版选修六 环境保护第三单元 环境污染与防治综合与测试优秀课时练习
展开一、选择题(每小题3分,共60分)
如今,有机农业已成为江西省万载县强县富民的一个支柱,也成为群众“家门口就业”大平台。该县已有30.4万亩土地经过有机认证,200余家农民专业合作社的八万多名农民从事有机农业,38个有机品种通过国际有机认证机构的有机认证。据此完成1~2题。
有机农业的优势主要体现在( )
A.依靠毒性较低的农药来抑制病虫害
B.产品是不受污染的有机食品
C.产品质量高,生产期短
D.开展大规模的机械化生产
下列有关有机农业的叙述,正确的是( )
A.有机农业就是传统农业,不施用化肥、农药进行农业生产
B.有机农业生产出的产品中不含化学残留物质
C.有机农业防治病虫害主要是依靠生物措施
D.有机农业的发展不需要科技,只要不施用化肥、农药就行
答案:1.B 2.C
3.有关环境污染危害的叙述,正确的是( )
A.环境污染影响动植物的生长发育,但不会破坏建筑物
B.环境污染不会改变全球的气候环境
C.环境污染不仅影响动植物的生长发育,而且会破坏建筑物
D.环境污染不影响动植物的生长发育,但会破坏建筑物
解析:选C。环境污染影响动植物的生长发育,破坏建筑物,严重时甚至会改变地球气候环境。它还是危害人类健康和生命安全的大敌。
4.对下图结构关系的叙述,错误的是( )
A.回收废气SO2制硫酸,减少空气污染
B.该模式可大幅度降低电能消耗,符合可持续发展
C.冷却水含有害物质,需处理后再利用
D.炼焦厂废气不回收,浪费资源并污染环境
解析:选B。SO2是造成大气污染的主要污染物,回收废弃SO2制硫酸,既可减少空气污染,又能取得经济效益;有色金属冶炼的废水中含有害物质,可能会污染水体,因此,必须经过处理后再利用;炼焦厂能产生废气,若不回收利用可造成资源浪费和大气污染。在此模式中,电能的消耗量没有降低。
赤潮是在特定的环境条件下,海水中某些浮游植物、原生动物或细菌暴发性增殖或高度聚集而引起水体变色的一种有害生态现象。读下图,完成5~6题。
5.关于赤潮的成因和分布的叙述正确的是( )
A.近海城市污水和近海养殖污染会加剧赤潮灾害
B.全球气候变暖有助于减弱赤潮灾害
C.全年皆有,1-3月多发
D.我国沿海地区,尤其是较为封闭的渤海最多
6.关于赤潮的危害和治理的叙述正确的是( )
①赤潮会破坏海洋渔业和水产资源
②赤潮对人类健康没有危害
③应该使用遥感技术加强对赤潮的监测
④沿海地区应该禁止海水养殖,防止海水富营养化
A.①③ B.②③
C.①④ D.②④
解析:第5题,近海城市污水和近海养殖污染会导致水体富营养化从而引发赤潮,全球气候变暖易导致赤潮的发生;从图中可以看出赤潮多发生于5、6月份,东海为我国赤潮发生次数最多的海域。第6题,人类食用被赤潮污染的海产品,可能会导致生病或死亡;为防止海水富营养化,沿海地区应该合理进行海水养殖,而不是禁止。
答案:5.A 6.A
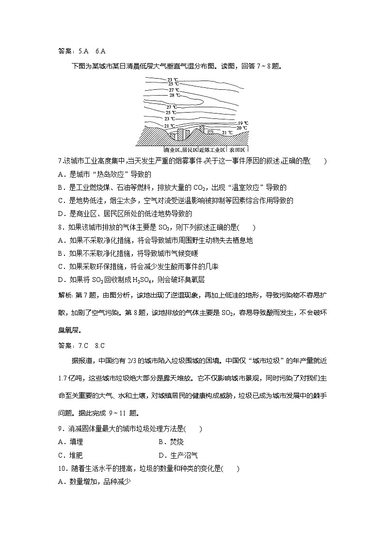
下图为某城市某日清晨低层大气垂直气温分布图。读图,回答7~8题。
7.该城市工业高度集中,当天发生严重的烟雾事件。关于这一事件原因的叙述,正确的是( )
A.是城市“热岛效应”导致的
B.是工业燃烧煤、石油等燃料,排放大量的CO2,出现“温室效应”导致的
C.是地势低洼,烟尘太多,空气对流受逆温影响被抑制等因素综合作用导致的
D.是商业区、居民区所处的低洼地势导致的
8.如果该城市排放的气体主要是SO2,则下列叙述正确的是( )
A.如果不采取净化措施,将会导致城市周围野生动物失去栖息地
B.如果不采取净化措施,将导致城市气候变暖
C.如果采取环保措施,将会减少发生酸雨事件的几率
D.如果将SO2回收制成H2SO4,则会破坏臭氧层
解析:第7题,由图分析,该地出现了逆温现象,再加上低洼的地形,导致污染物不容易扩散,加剧了空气污染。第8题,该地排放的气体主要是SO2,容易导致酸雨发生,不会破坏臭氧层。
答案:7.C 8.C
据报道,中国约有2/3的城市陷入垃圾围城的困境。中国仅“城市垃圾”的年产量就近1.7亿吨,这些城市垃圾绝大部分是露天堆放。它不仅影响城市景观,同时污染了对我们生命至关重要的大气、水和土壤,对城镇居民的健康构成威胁,垃圾已成为城市发展中的棘手问题。据此完成 9~11 题。
9.消减固体量最大的城市垃圾处理方法是( )
A.填埋 B.焚烧
C.堆肥 D.生产沼气
10.随着生活水平的提高,垃圾的数量和种类的变化是( )
A.数量增加,品种减少
B.数量增加,品种增加
C.数量减少,品种增加
D.数量减少,品种减少
11.城市生活垃圾的收集方式中,最理想的是( )
A.分类收集 B.专题收集
C.有选择收集 D.混合收集
解析:第9题,城市垃圾焚烧是垃圾处理中消减固体量最大的一种方法。第10题,随着工业的发展,商品种类大大增加,人们的生活消费水平逐渐提高,垃圾的数量随之增加,种类也在增加。第11题,对城市生活垃圾进行分类收集,更有利于对其进行综合利用。
答案:9.B 10.B 11.A
读江苏省沿海海域污染图,回答12~13题。
12.江苏省沿海海域污染程度的分布特点是( )
A.由沿海向内陆递减
B.由陆地向海洋递增
C.由沿海向外海递减
D.由沿海向外海递增
13.下列保护江苏省沿海生态环境的措施,错误的是( )
A.加强海洋环境监测
B.加强入海污染源的控制
C.全面开展生态保护与修复
D.停止实行“伏季休渔制”
解析:第12题,据图分析可知,江苏省沿海海域污染程度由沿海向外海递减。第13题,题目要求的是选出“错误的”,实行“伏季休渔制”有利于保护江苏省沿海生态环境。
答案:12.C 13.D
在我国城市和乡村,许多人对垃圾的露天焚烧见怪不怪。实际上,露天焚烧垃圾对环境和人体健康都非常有害。有数据显示,垃圾露天焚烧所产生的二恶英,是现代化垃圾焚烧炉所排放二恶英的2 000~3 000倍。甚至一个家庭的垃圾露天焚烧,产生的有害物相当于一个正规的垃圾焚烧厂!据此回答14~16题。
14.城镇区域内不得露天堆放、处理城市垃圾,主要是因为这种做法会导致很多环境问题,包括( )
①占用大量土地资源
②污染土壤
③污染地下水
④垃圾堆积方位需要研究
A.①④ B.②③④
C.①②③ D.①②③④
15.现在许多地区采用焚烧的方法处理垃圾,对此说法正确的是( )
A.任何物质都可以采用焚烧法处理
B.焚烧过程中会造成大气污染
C.焚烧后灰烬可直接填埋
D.焚烧时产生的热量不能被利用
16.导致城市垃圾排放量不断增长的原因有( )
①近代工业的发展
②商品消费量的增加
③不良生活习惯和消费行为的发生
④农业生产的进步
A.①②③ B.②③④
C.①③④ D.①②④
解析:第14题,垃圾堆积方位研究不属于环境问题。第15题,垃圾在焚烧过程中会造成严重的大气污染。第16题,农业生产与城市垃圾的排放无关。
答案:14.C 15.B 16.A
对城市生活垃圾进行分类收集,将可再生利用的垃圾与其他废物分开,便于回收利用,剩余无利用价值的垃圾,采用填埋、焚烧、堆肥法进行处理。据此完成17~18题。
17.下列有关城市垃圾焚烧处理的说法,错误的是( )
A.焚烧法处理垃圾是可以大幅度减少垃圾数量的方法
B.焚烧法处理垃圾时可以利用燃烧的热量进行发电
C.垃圾焚烧处理后的废渣无需特别处理
D.垃圾焚烧过程中应注意大气环境保护,避免大气污染
18.西欧某国家要将城市垃圾进行填埋处理,垃圾填埋场应选择在城市的( )
A.东北方向 B.西南方向
C.西北方向 D.东南方向
解析:第17题,垃圾焚烧处理后的废渣需要做特别处理。第18题,垃圾填埋场应该位于城市盛行风向的下风向,西欧位于西风带,盛行西南风。
答案:17.C 18.A
中国的城市正在面临着垃圾围城的困扰。目前天津已建成三座垃圾发电厂,采用先进的烟气净化工艺,把垃圾用来焚烧发电,废渣用来制砖,余热用来取暖,形成一个完整的循环经济链,有效地缓解了过去传统垃圾处理方式对环境的严重影响。据此回答19~20题。
19.关于建垃圾发电厂对天津的影响,叙述正确的是( )
A.解决了能源紧张问题
B.改善了城市环境质量
C.加剧了人地矛盾
D.冬季取暖完全由余热提供
20.城市垃圾除焚烧发电外,以下哪种方式还符合可持续发展思想( )
A.垃圾分类填埋处理
B.露天焚烧
C.分类处理,废弃物再利用
D.远郊堆放,自然降解
解析:第19题,天津建垃圾发电厂,会缓解天津的能源紧张状况,但不能完全解决能源紧张问题,当然冬季取暖也不会完全由余热提供;这种做法可以减少固体垃圾,改善城市环境质量。第20题,垃圾分类处理,废弃物再利用,符合可持续发展的思想。
答案:19.B 20.C
二、综合题(共40分)
21.阅读下列材料,回答问题。(10分)
材料一 2015年2月28日,沉寂了一年的前央视主持人柴静带着她的新作——大型空气污染深度公益调查《柴静雾霾调查:穹顶之下》出现在网络上,并迅速成为网络热点。
材料二 PM2.5(10)是指空气动力学当量中直径≤2.5(10)微米的微粒物,也称为可吸入颗粒。它作为水汽的凝结核,是云、雾、霾的形成因子。雾与霾可相互转化,其区别在于相对湿度,相对湿度达到95%以上的低能见度现象称为雾,低于80%的为霾。
材料三 2014年冬季到2015年春季,我国中东部地区多次自北向南出现大范围雾霾天气。专家指出,中国部分地区的雾99.9%的情况是霾。下表为世界卫生组织公布的我国部分城市2012年平均PM10浓度(单位:微克/立方米)。
国际标准 | 海口 | 香港 | 南昌 | 北京 | 兰州 |
20 | 38 | 50 | 79 | 121 | 150 |
(1)根据材料描述分析我国东部地区PM10平均浓度分布特点并分析该特点形成的原因。(6分)
(2)《柴静雾霾调查:穹顶之下》中提到,我国走出“霾”伏还需要巨大努力。请对治理此大气污染提出两点合理建议(加强宣传教育除外)。(4分)
解析:(1)分布特点由材料总结,形成原因从自然和人为两方面分析。(2)要减少空气中的可吸入颗粒物,除加强宣传教育外,还应加大环保立法、执法力度;调整优化能源结构,发展清洁能源如风能、核能和水能等;加大技术投入,发展清洁煤、液化煤等技术,排放时过滤回收粉尘;植树造林等。
答案:(1)分布特点:大体上由南向北PM10平均浓度大规模增大,且均超过国际标准值。
①自然原因:冬半年空气干燥,西北风强劲,我国北方地区离内蒙古等沙源地较近,冬季冷锋导致锋面逆温,雾霾不易扩散。②人为原因:冬季取暖燃煤、交通工具加重PM10含量;城市高楼林立,阻碍空气水平运动,雾霾扩散受阻。
(2)加大环保立法、执法力度;调整优化能源结构,发展清洁能源如风能、核能和水能等;加大技术投入,发展清洁煤、液化煤等技术,排放时过滤回收粉尘;植树造林等。
重金属污染物对人体健康危害巨大。图1为重金属污染物进入人体的路径示意图,图2为某高速公路两侧土壤中铅、镉浓度分布示意图。读图完成下列问题。(10分)
(1)产生重金属污染物的生产活动有________________和__________________。重金属污染物进入人体的途径有__________________和__________。(4分)
(2)下列示意图①②③能正确表示重金属元素在环境中循环过程的是____________。(1分)
(3)高速公路两侧土壤中重金属污染物浓度的分布特点是________________________;
其主要来源是______________________________________________________。(3分)
(4)降低高速公路两侧土壤重金属污染物浓度的有效措施主要有________________________________________________________________________
________________________________________________________________________。(2分)
解析:(1)分析污染物进入人体的路径图可知,化石燃料的燃烧和有色金属冶炼是产生重金属污染物的主要生产活动;重金属污染物进入人体的途径有来自周边环境和从食物中摄取。(2)化石燃料从岩石圈中获取,通过燃烧进入大气圈,通过不同的途径到达水圈和生物圈,并能相互转化。(3)(4)据图可知,距高速公路越近,铅、镉的浓度越高;距高速公路越远,浓度越低,说明这些污染物主要来自汽车尾气。因此,为降低高速公路两侧土壤重金属污染物浓度,可采用推广新能源汽车、使用无铅汽油、发展汽车节能技术等。
答案:(1)化石燃料燃烧 有色金属冶炼 从环境摄取 摄食
(2)③
(3)距高速公路越远,浓度越低 汽车尾气
(4)使用无铅汽油;推广新能源汽车;发展汽车节能技术
23.农药能防治病、虫、草害,如果施用得当,可保证作物的增产,但它是一类危害性很大的土壤污染物,施用不当,会引起土壤污染。下图示意农药污染土壤的途径。读图,回答下列问题。(10分)
(1)指出农药污染土壤的主要途径及其危害。(6分)
(2)简述防治土壤污染的有效措施。(4分)
解析:(1)观察图中内容可知,农药大部分被土壤吸收,其他部分通过各种途径进入作物、水体或大气中。危害应联系其循环分解过程,从不同的圈层发生的危害不同进行分析。(2)措施应从预防和治理两方面组织答案。预防即寻找替代农药的措施、发展高效低毒农药或加强监测等,治理即发展净化设施等。
答案:(1)途径:农药除部分被植物吸收、沉降水体或进入大气外,大部分被土壤吸收。
危害:导致农作物减产和农产品品质下降;通过食物、饲料危害人体和牲畜的健康;污染地下水和地表水;影响大气环境质量。
(2)工业、农业、生活污水净化处理;合理施用农药,积极发展高效低残留农药,积极推广生物防治病虫害;合理施用化肥,增施有机肥料;提高公众的土壤保护意识;对农业用水进行经常性监测、监督,使之符合农田灌溉水质标准。
阅读下列材料,回答下列问题。(10分)
材料一 电子垃圾是困扰全球的大问题。特别是发达国家,由于电子产品更新换代速度快,电子垃圾的产生速度也更快。据统计,德国每年要产生电子垃圾180万吨,法国是150万吨,整个欧洲约600万吨。而美国更惊人,仅淘汰的电脑很快将达到3亿~6亿台。
材料二 广东省某县的农村出现了一种怪现象:农民感冒发烧,打针吃药很长时间也不见好,体质也不如从前,当兵体检很多都不合格。记者前去调查,原因是由于废旧电脑大量从国外进入我国,当地农民自己拆卸,从中提取大量的重金属,如镉、汞、金、铜等物质,废弃的电路板堆放河边,雨水冲刷后直接流入村边的河流,使得河水中鱼类大量死亡,人们饮用井水中出现悬浮的油状物。
(1)处理废电脑成本很高,一般采用深埋的方法,这样会对环境产生怎样的污染?(2分)
(2)对废弃的电脑拆卸后随意堆放,会对环境产生什么样的污染?(4分)
(3)废弃物堆放河边,村民饮用的地下水为什么还会产生危害?(4分)
答案:(1)污染土壤和地下水。
(2)拆卸废弃物堆放河边,占用大量耕地,大量的重金属在雨水冲刷下流入河中,使水中的鱼类大量死亡。
(3)河水和地下水是互补关系,人们的饮用水是潜水,潜水特点是埋藏浅,容易受污染,人们长期饮用含有重金属的水,对人体危害较大。
高中地理鲁教版必修二第三单元 产业活动和地理环境综合与测试练习: 这是一份高中地理鲁教版必修二第三单元 产业活动和地理环境综合与测试练习,共11页。
鲁教版选修五 自然灾害与防治综合精品同步达标检测题: 这是一份鲁教版选修五 自然灾害与防治综合精品同步达标检测题,共7页。
鲁教版选修五 自然灾害与防治第三单元 以地理视角分析自然灾害综合与测试优秀当堂达标检测题: 这是一份鲁教版选修五 自然灾害与防治第三单元 以地理视角分析自然灾害综合与测试优秀当堂达标检测题,共10页。

