所属成套资源:2019-2020版高中地理人教新课标必修一同步刷题首先卷
高中第四节 全球气候变化随堂练习题
展开
这是一份高中第四节 全球气候变化随堂练习题,共8页。
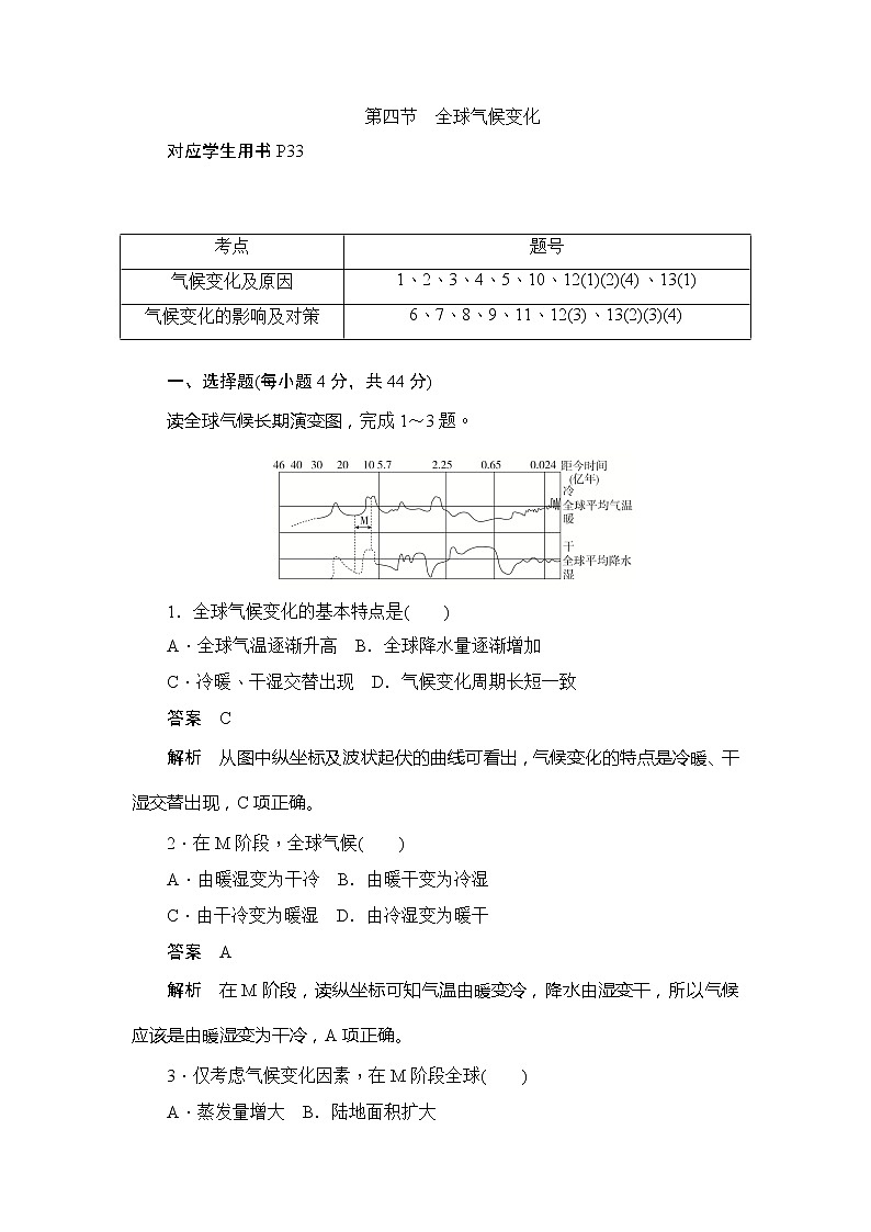
第四节 全球气候变化对应学生用书P33 考点题号气候变化及原因1、2、3、4、5、10、12(1)(2)(4)、13(1)气候变化的影响及对策6、7、8、9、11、12(3)、13(2)(3)(4) 一、选择题(每小题4分,共44分)读全球气候长期演变图,完成1~3题。1.全球气候变化的基本特点是( )A.全球气温逐渐升高 B.全球降水量逐渐增加C.冷暖、干湿交替出现 D.气候变化周期长短一致答案 C解析 从图中纵坐标及波状起伏的曲线可看出,气候变化的特点是冷暖、干湿交替出现,C项正确。2.在M阶段,全球气候( )A.由暖湿变为干冷 B.由暖干变为冷湿C.由干冷变为暖湿 D.由冷湿变为暖干答案 A解析 在M阶段,读纵坐标可知气温由暖变冷,降水由湿变干,所以气候应该是由暖湿变为干冷,A项正确。3.仅考虑气候变化因素,在M阶段全球( )A.蒸发量增大 B.陆地面积扩大C.雪线高度上升 D.海平面上升答案 B解析 M阶段由暖湿变为干冷,蒸发量减少,A项错误;气候变干,水分减少,陆地面积扩大,B项正确;气温变低,雪线降低,C项错误;气候变干,水分减少,海平面下降,D项错误。对野象生活习性的研究表明,野象喜欢生活在温暖湿润的森林环境中。读中国历史时期野象活动地点分布图,回答4~5题。4.公元前500年前,黄河流域的气候状况可能是( )A.气温比现在低,降水比现在多B.气温比现在高,降水比现在少C.气温比现在低,降水比现在少D.气温比现在高,降水比现在多答案 D解析 由图可知,公元前500年前黄河流域有野象分布,而野象喜欢生活在温暖湿润的森林环境中,据此推测当时的气候比现在温暖湿润。5.关于该历史时期(公元前500年~公元1830年)气候与现代全球气候变化及其影响的叙述,正确的是( )A.两个时期气候变化趋势基本吻合B.现代气候变暖使全球陆地面积增大C.该历史时期雪线不断降低,现代则趋向升高D.该历史时期我国1月份0 ℃等温线的位置北移答案 C解析 从不同时期的野象分布地点可看出,图中所示历史时期野象分布北界不断南移,说明气温不断降低,是变冷的时期,与现代气候变暖恰好相反。变冷时,雪线不断降低,我国1月0 ℃等温线位置不断南移。据报道,意大利“水城”威尼斯人口多年来持续减少。最新统计结果显示,威尼斯全市人口不足6万人。据此回答6~7题。6.导致威尼斯人口持续减少的原因不包括( )A.冰川融化 B.全球气候变暖C.海水膨胀 D.地面下沉答案 D解析 导致威尼斯人口持续减少的原因是因为全球气候变暖,海水膨胀,冰川融化导致海平面上升,不包括地面下沉。7.为使“水城”不至于变成“空城”,意大利应该( )A.呼吁全球减少温室气体排放B.要求发达国家限制石化工业C.禁止本国公民私家车出行D.反对发展中国家采掘煤炭答案 A解析 意大利“水城”有可能变为“空城”的原因是海平面上升,威尼斯人口剧减。因此,意大利政府可呼吁世界各国减少温室气体的排放,减缓海平面上升趋势。读主要温室气体对全球气候变暖的影响程度对比表,完成8~9题。 温室气体 浓度(mg/m3) 1750年1990年年增长率(%)生存期(年)温室效应强度(CO2=1)对全球气候变暖的现有“贡献”率(%) CO22803530.550~200155氟氯烃00.000 852.250~1023 400~15 00024CH40.81.720.912~171115NO0.000 290.000 310.251202706 8.表中所列四种温室气体中,CO2对全球气候变暖的“贡献”最大,其主要原因是( )A.CO2的年增长率大于其他温室气体的B.CO2在大气中的存留时间比其他温室气体的短C.CO2的温室效应强度比其他温室气体的大D.CO2的浓度远高于其他温室气体答案 D解析 表格中资料反映的CO2的年增长率、生存期都与其他气体相差不大,而温室效应强度比其他温室气体的小,但浓度远高于其他温室气体的,故选D项。9.下列有利于我国减少CO2排放量的措施,最合理的是( )A.大量进口石油,减少煤炭使用量B.改善能源消费结构,开发新能源C.严格限制钢铁工业、核工业的发展D.禁止砍伐森林,积极植树造林答案 B解析 CO2排放主要来自大量燃烧矿物燃料,而我国的能源消费结构以煤炭为主,故B项最符合题意。2016年中国海平面公报显示,中国沿海海平面变化总体呈上升趋势。1980~2016年,中国沿海海平面上升速率为每年3.2毫米。下图是地球2万年前至今的海平面模拟变化图。读图,回答10~11题。10.下列叙述正确的是( )①近2万年来气温变化与海平面变化的趋势基本是一致的 ②近7 000年来气温相对保持平稳 ③近2万年来气温与海平面始终保持上升 ④50万年前至今气候在冷暖交替变化A.①②③ B.①②④ C.②③④ D.①③④答案 B解析 近2万年来海平面总体呈上升趋势,但期间也有一定的波动,故③错。11.针对我国海平面上升过快所带来的负面影响,我们应该( )①扩大沿海地区地下水开采,以吸纳上升的海水 ②在沿海所有地区建设堤防工程 ③及时监测和预测海平面的升降 ④加强滨海湿地和红树林等生态系统的建设和保护A.①② B.②④ C.③④ D.②③答案 C解析 针对我国海平面上升过快所带来的负面影响,我们应该减少对沿海地区的地下水开采,防止地面沉降带来的海水入侵;在地势较低的沿海地区建设堤防工程;及时监测和预测海平面的升降;加强滨海湿地和红树林等生态系统的建设和保护。二、综合题(共56分)12.阅读材料,回答下列问题。(28分)材料一 英国摄影师勒弗朗向媒体公布了一组他在挪威北部斯瓦尔巴群岛旅游时拍摄的照片,照片显示一对北极熊母子被困在了一块巨大浮冰上,当时它们距离最近的岛屿也有近20千米(如图)。材料二 世界自然基金会组织科学家们沿长江探寻水资源、农田、森林、草地、湿地、河口城市的脉搏,他们发现,在全球气候变暖趋势持续的背景之下,长江流域进入了“亚健康”状态。据研究,长江三角洲地区城市气温上升幅度明显高于农村地区。(1)材料一中的图片预示了北极熊正面临生存危机,简述北极熊面临生存危机的主要原因。(4分)(2)长江三角洲地区城市的气温上升幅度高于农村,试分析原因。(8分)(3)位于长江源头的青藏高原也深受全球气候变暖的影响,试举例说明。(8分)(4)近年来,世界不少地方遇到极端严寒天气,但世界气候变暖的趋势并未改变。请你用学过的地理知识加以解释。(8分)答案 (1)全球气候变暖导致极地冰雪融化,北极生态环境被破坏。(2)长江三角洲地区城市人口密集,工业发达,交通繁忙,热量排放量大;温室气体浓度高,增温强;绿地面积小,城市热岛效应明显等。(3)雪线上升、冰川退缩、草场退化、冻土北移、荒漠化东进、湿地减少、生物多样性锐减等。(4)天气是一个地区短时间的阴晴、冷暖、雨雪等大气状况,常常变化剧烈;气候是一个地区多年的大气的平均状况,变化缓慢。全球气温升高,是就全球气温平均状况而言的,并非表明地球上每一个地区气温都在上升;在局部地区或一定的时间里,气温可能会出现下降。解析 第(1)题,北极熊面临生存危机的主要原因是全球气候变暖导致极地冰雪融化,北极生态环境被破坏。第(2)题,城市气温上升幅度高,主要是由于城市人口、产业集中,温室气体排放量大、热量排放量大、绿地面积小,城市热岛效应明显。第(3)题,全球气候变暖给青藏高原带来的影响主要是雪线上升、冰川退缩、草场退化、冻土北移、荒漠化东进、湿地减少、生物多样性锐减等。第(4)题,首先考虑天气和气候概念的差异,再考虑气候变化的复杂性和区域性。13.阅读材料,回答下列问题。(28分)材料一 2016年11月7日,《联合国气候变化框架公约》第22次缔约方大会在摩洛哥南部城市马拉喀什召开。这是《巴黎协定》正式生效后的第一次缔约方大会,被广泛地认为是一次“落实行动”的大会。材料二 下图为“中国近50年平均气温变化分布图”。(1)全球气候变暖的主要人为原因是燃烧矿物燃料和毁林。请从大气的热力作用角度分析其原因。(8分)(2)说明近50年来我国东部地区与西北地区气温变化的差异及成因。(8分)(3)你认为大气中CO2含量增多,将会给世界沿海城市带来什么影响?(4分)(4)我国政府提出到2020年单位国内生产总值二氧化碳排放比2005年下降40%~45%。请你从能源开发和利用的角度,为实现减排目标、走低碳之路献计献策。(8分)答案 (1)二氧化碳等温室气体能强烈吸收地面长波辐射,使气温升高。燃烧矿物燃料和毁林均能使大气中的二氧化碳含量增加,加剧温室效应。(2)气温上升的幅度西北地区大于东部地区。与东部地区相比,西北地区深居内陆,受海洋的影响较小,大陆性强,增温的幅度大。(3)海平面上升导致沿海城市被淹或海水倒灌。(4)优化能源结构,减少矿物燃料的使用,开发利用新能源;积极发展高效、洁净、低碳排放的煤炭利用技术,走“低碳经济”的发展道路;发展并推广先进节能技术,提高能源利用率。解析 第(1)题,燃烧矿物燃料会排放大量的二氧化碳,毁林则会减少二氧化碳的吸收。二氧化碳能强烈地吸收地面长波辐射,从而使大气温度升高,大气逆辐射增强。第(2)题,考查读图能力,结合图能看出西北地区比东部地区增温幅度大。第(3)题,CO2含量增多,全球变暖,沿海地区海平面上升。第(4)题,可以从调整能源消费结构、开发新能源和提高能源利用率等方面来考虑。
相关试卷
这是一份高中地理本册综合达标测试,共17页。
这是一份高中地理本册综合一课一练,共18页。
这是一份地理必修1第四章 地表形态的塑造综合与测试习题,共16页。

