|试卷下载
搜索
    上传资料 赚现金
    2019-2020版地理人教必修一同步刷题首先卷(A卷 B卷):第二章 第一节冷热不均引起大气运动1
    立即下载
    加入资料篮
    2019-2020版地理人教必修一同步刷题首先卷(A卷 B卷):第二章 第一节冷热不均引起大气运动101
    2019-2020版地理人教必修一同步刷题首先卷(A卷 B卷):第二章 第一节冷热不均引起大气运动102
    2019-2020版地理人教必修一同步刷题首先卷(A卷 B卷):第二章 第一节冷热不均引起大气运动103
    还剩4页未读, 继续阅读
    下载需要20学贝 1学贝=0.1元
    使用下载券免费下载
    加入资料篮
    立即下载

    高中第一节 冷热不均引起大气运动达标测试

    展开
    这是一份高中第一节 冷热不均引起大气运动达标测试,共7页。

    第一节 冷热不均引起大气运动

    第一课时 大气的受热过程 热力环流

                    

     

     

    考点

    题号

    大气受热过程

    1234512

    热力环流与等压面

    6789101113

     

    一、选择题(每小题4分,共44)

    读图,回答13

    1.图中abc所表示的辐射依次是(  )

    A大气逆辐射地面辐射太阳辐射

    B太阳辐射大气逆辐射地面辐射

    C地面辐射大气逆辐射太阳辐射

    D太阳辐射地面辐射大气逆辐射

    答案 D

    解析 据图可知,a表示太阳辐射,b表示地面辐射(箭头从地面指向大气)c表示大气逆辐射(箭头方向与地面辐射方向相反)

    2近地面大气的热量主要来自(  )

    Aa  Bb  Cc  Dd

    答案 B

    解析 近地面大气的热量主要来自地面辐射。

    3青藏高原与同纬度地区相比太阳辐射强但气温低主要是由于(  )

    A大气吸收a辐射少  B.大气吸收b辐射少

    C大气吸收c辐射少  D.大气吸收d辐射少

    答案 B

    解析 青藏高原与同纬度地区相比,地势高,空气稀薄,大气对太阳辐射的削弱作用弱,所接受到的太阳辐射量大。但由于空气稀薄,大气的保温作用弱,地面辐射散失多,大气吸收来自地面的长波辐射少,温度较低。

      

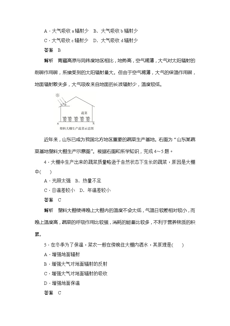
    近年来,山东已成为我国北方地区重要的蔬菜生产基地。右图为山东某蔬菜基地塑料大棚生产示意图。根据右图和所学知识,完成45

    4大棚中生产出来的蔬菜质量略逊于自然状态下生长的蔬菜原因是大棚中(  )

    A光照太强  B.热量不足

    C日温差较小  D.年温差较小

    答案 C

    解析 塑料大棚使得晚上大棚内的温度不会太低,气温日较差相对较小,而晚上温度高,蔬菜的呼吸作用比较强,消耗的能量比较多,不利于营养物质的积累。

    5在冬季为了保温菜农一般在傍晚往大棚内洒水其原理是(  )

    A增强地面辐射

    B增强大气对地面辐射的反射

    C增强大气对地面辐射的吸收

    D增强地面保温

    答案 C

    解析 在大棚内洒水,增加空气湿度,有利于大气吸收地面的长波辐射。

    读北半球某地区的热力环流剖面示意图,完成67

    6.若①②③④处的气压分别为P1P2P3P4(  )

    AP1<P2  BP2<P3

    CP2P4  DP3>P4

    答案 D

    解析 同一水平高度,等压线上凸的地方为高压区,下凹的地方为低压区,所以P3>P4P1>P2A项错误,D项正确;垂直方向上,海拔越高,气压越低,所以P2>P3P2>P4BC两项错误。

    7下列对图示的判断正确的是(  )

    AM处温度较N处高  B.环流方向为逆时针

    C气流a自东向西运动  Dd处盛行上升气流

    答案 B

    解析 据上题分析可知,M处近地面形成高气压,垂直方向上气流下沉;N处近地面形成低气压,垂直方向上气流上升,水平方向上气流a处流向处。说明M处气温低于N处,AD两项错误;环流方向为逆时针,B项正确;气流a自西向东运动,C项错误。

    由于城市人口集中,工业发达,释放出大量废气和废热,导致城市气温高于郊区,从而引起城市和郊区之间的小型热力环流,称之为城市热岛环流。下图为城市热岛环流示意图读图回答89

    8.市区与郊区相比近地面(  )

    A气温高气压高  B.气温高气压低

    C气温低气压低  D.气温低气压高

    答案 B

    解析 市区与郊区相比,由于人口集中,产生了大量的生活和生产废热,使得近地面气温较高则气压较低,而郊区正好相反,进而两者之间形成了热力环流的常见形式——城市风。

    9为了减少对市区空气的污染该城市火电厂厂址应选择在(  )

    A甲处  B.乙处  C.丙处  D.丁处

    答案 C

    解析 建设火电厂时应考虑城市风的影响,避免城市风将火电厂的废气吹进城区。

    某山区降水量日变化统计图,完成1011

    10.图中显示的降水特点是(  )

    A山顶昼雨少

    B河谷夜雨多

    C河谷日降水量变幅大

    D从河谷到山顶日降水量减少

    答案 B

    解析 仔细读图,注意根据山顶、河谷图例差异,结合纵轴的时刻、横轴的降雨量分析可知,山顶昼雨多,出现在16时左右,排除A项;根据降水量柱状差异可知,河谷降水量变幅小于山顶,排除C项;从河谷到山顶,日降水量增加,排除D项;图中显示河谷夜雨多,B项正确。

    11造成山顶与河谷降水日变化差异的直接原因是(  )

    A热力环流  B.太阳辐射

    C植被状况  D.地形起伏

    答案 A

    解析 由于山顶与河谷热力差异显著,白天形成谷风、夜晚形成山风,所以降水日变化差异的直接原因是热力环流;太阳辐射是根本原因;植被、地形是重要影响因素,不是直接原因;故A项正确。

    二、综合题(56)

    12大气对地面的保温作用示意图回答下列问题(32)

    (1)指出图中的含义____________________________________________________对地面有保温作用的是____________属于短波辐射的是________(12)

    (2)近地面大气热量的根本来源是________直接来源是________(4)

    (3)运用图示反映的原理说明非洲撒哈拉沙漠地区昼夜温差大的原因(8)

    (4)在寒冷的冬天农民往往在麦田边燃烧大量的湿草来防御冻害试运用大气受热过程原理解释其原因(8)

    答案 (1)的含义分别是太阳辐射大气辐射大气逆辐射地面辐射  

    (2)太阳辐射 地面辐射

    (3)沙漠地区白天天气晴朗大气对太阳辐射的削弱作用弱气温高;夜晚天气晴朗大气逆辐射弱气温低所以昼夜温差大

    (4)燃烧湿草可产生大量的浓烟它可以强烈吸收地面辐射然后又以大气逆辐射的形式把部分热量返还给地面从而使地面辐射热量损失减少降温减慢减少冻害造成的损失

    解析 (1)题,读图可知,的含义分别是太阳辐射、大气辐射、大气逆辐射、地面辐射;大气逆辐射对地面有保温作用;太阳辐射属于短波辐射。第(2)题,太阳辐射是大气能量的根本来源,地面辐射是大气能量的直接来源。第(3)题,沙漠地区多晴天,白天时大气的削弱作用弱,大气增温幅度大;夜晚大气的保温作用弱,大气降温幅度大。第(4)题,燃烧湿草可产生大量的浓烟,有利于吸收地面辐射,从而增强大气逆辐射,加强大气的保温作用,有利于减轻冻害的危害。

    13积极稳妥地推进城镇化创造和谐城市是每个城市追求的目标某地理研究性学习小组就城市热岛现象展开了研究城市热岛环流示意图回答下列问题(24)

    (1)在图中用箭头标出市区与郊区之间热力环流的方向(6)

    (2)简要分析导致市区气温高于郊区形成城市热岛的原因(6)

    (3)若在图中甲地建设卫星城镇或建设排放大量大气污染物的工厂是否合理?为什么?(6)

    (4)某学校以营造绿色城市呵护地球家园为主题举行辩论会高一某学生提出要在郊区植树种草来改善市区因地价高绿化面积少大气质量差的问题这种做法可行吗?应着重考虑什么条件?(6)

    答案 (1)画图略

    (2)城市人口集中工业发达居民生活工业生产交通工具大量消耗矿物燃料释放大量的人为热城市建筑高且密集不易通风散热

    (3)不合理工厂排放的大气污染物或卫星城镇排出的污染物会从近地面流向市区加剧市区环境污染程度和相互污染

    (4)可行应着重研究城市风的距离造林应在城市风的距离之内

    解析 (1)题,受热岛效应的影响,城市形成上升气流,郊区形成下沉气流。第(2)题,热岛效应的形成,主要与城市人口密集,产业集中,排放的热量多,城市通风散热条件差有关。第(3)题,甲处位于城郊热力环流圈以内,不利于污染物的扩散,故不合理。第(4)题,郊区植树种草有利于增强城市风,减缓热岛效应,因而是可行的;而在郊区植树种草时应研究城市风的特点、影响的范围。

     

    相关试卷

    2019-2020版地理人教必修一同步刷题首先卷(A卷 B卷):阶段水平检测(第一、二章): 这是一份高中地理本册综合达标测试,共17页。

    2019-2020版地理人教必修一同步刷题首先卷(A卷 B卷):阶段水平检测(第三~五章): 这是一份高中地理本册综合一课一练,共18页。

    地理必修1第四章 地表形态的塑造综合与测试习题: 这是一份地理必修1第四章 地表形态的塑造综合与测试习题,共16页。

    • 课件
    • 教案
    • 试卷
    • 学案
    • 其他

    免费资料下载额度不足,请先充值

    每充值一元即可获得5份免费资料下载额度

    今日免费资料下载份数已用完,请明天再来。

    充值学贝或者加入云校通,全网资料任意下。

    提示

    您所在的“深圳市第一中学”云校通为试用账号,试用账号每位老师每日最多可下载 10 份资料 (今日还可下载 0 份),请取消部分资料后重试或选择从个人账户扣费下载。

    您所在的“深深圳市第一中学”云校通为试用账号,试用账号每位老师每日最多可下载10份资料,您的当日额度已用完,请明天再来,或选择从个人账户扣费下载。

    您所在的“深圳市第一中学”云校通余额已不足,请提醒校管理员续费或选择从个人账户扣费下载。

    重新选择
    明天再来
    个人账户下载
    下载确认
    您当前为教习网VIP用户,下载已享8.5折优惠
    您当前为云校通用户,下载免费
    下载需要:
    本次下载:免费
    账户余额:0 学贝
    首次下载后60天内可免费重复下载
    立即下载
    即将下载:资料
    资料售价:学贝 账户剩余:学贝
    选择教习网的4大理由
    • 更专业
      地区版本全覆盖, 同步最新教材, 公开课⾸选;1200+名校合作, 5600+⼀线名师供稿
    • 更丰富
      涵盖课件/教案/试卷/素材等各种教学资源;900万+优选资源 ⽇更新5000+
    • 更便捷
      课件/教案/试卷配套, 打包下载;手机/电脑随时随地浏览;⽆⽔印, 下载即可⽤
    • 真低价
      超⾼性价⽐, 让优质资源普惠更多师⽣
    VIP权益介绍
    • 充值学贝下载 本单免费 90%的用户选择
    • 扫码直接下载
    元开通VIP,立享充值加送10%学贝及全站85折下载
    您当前为VIP用户,已享全站下载85折优惠,充值学贝可获10%赠送
      充值到账1学贝=0.1元
      0学贝
      本次充值学贝
      0学贝
      VIP充值赠送
      0学贝
      下载消耗
      0学贝
      资料原价
      100学贝
      VIP下载优惠
      0学贝
      0学贝
      下载后剩余学贝永久有效
      0学贝
      • 微信
      • 支付宝
      支付:¥
      元开通VIP,立享充值加送10%学贝及全站85折下载
      您当前为VIP用户,已享全站下载85折优惠,充值学贝可获10%赠送
      扫码支付0直接下载
      • 微信
      • 支付宝
      微信扫码支付
      充值学贝下载,立省60% 充值学贝下载,本次下载免费
        下载成功

        Ctrl + Shift + J 查看文件保存位置

        若下载不成功,可重新下载,或查看 资料下载帮助

        本资源来自成套资源

        更多精品资料

        正在打包资料,请稍候…

        预计需要约10秒钟,请勿关闭页面

        服务器繁忙,打包失败

        请联系右侧的在线客服解决

        单次下载文件已超2GB,请分批下载

        请单份下载或分批下载

        支付后60天内可免费重复下载

        我知道了
        正在提交订单

        欢迎来到教习网

        • 900万优选资源,让备课更轻松
        • 600万优选试题,支持自由组卷
        • 高质量可编辑,日均更新2000+
        • 百万教师选择,专业更值得信赖
        微信扫码注册
        qrcode
        二维码已过期
        刷新

        微信扫码,快速注册

        还可免费领教师专享福利「樊登读书VIP」

        手机号注册
        手机号码

        手机号格式错误

        手机验证码 获取验证码

        手机验证码已经成功发送,5分钟内有效

        设置密码

        6-20个字符,数字、字母或符号

        注册即视为同意教习网「注册协议」「隐私条款」
        QQ注册
        手机号注册
        微信注册

        注册成功

        下载确认

        下载需要:0 张下载券

        账户可用:0 张下载券

        立即下载
        账户可用下载券不足,请取消部分资料或者使用学贝继续下载 学贝支付

        如何免费获得下载券?

        加入教习网教师福利群,群内会不定期免费赠送下载券及各种教学资源, 立即入群

        即将下载

        2019-2020版地理人教必修一同步刷题首先卷(A卷 B卷):第二章 第一节冷热不均引起大气运动1
        该资料来自成套资源,打包下载更省心 该专辑正在参与特惠活动,低至4折起
        [共10份]
        浏览全套
          立即下载(共1份)
          返回
          顶部
          Baidu
          map