生物七年级下册第三章 人体的呼吸综合与测试优秀单元测试课时作业
展开一、选择题
1.依据图①②③④分析,下列说法正确的是( )
A.图①表示血液流经人体组织细胞氧气含量变化
B.图②曲线a→b段表示肺完成一次吸气过程
C.曲线③表示某人的呼吸频率是20次/分钟
D.图④表示的是水分或无机盐在肾小管中的变化
2.人体呼吸系统的主要器官是( )
A.鼻 B.喉 C.肺 D.气管
3.某人平静时的胸围长度是85cm,尽力吸气时的胸围长度是95cm,尽力呼气时的胸围长度是83cm,这个人的胸差( )
A.12cm B.8cm C.10cm D.2cm
4.气体在肺泡和毛细血管之间的气体交换依赖于( )
A.呼吸作用
B.呼吸运动
C.气体的扩散作用
D.气体在血液中的运输
5.我们中学生要讲文明,不要随地吐痰,结合你学过的关于呼吸系统的知识,你知道痰是在哪里形成的吗( )
A.鼻 B.咽 C.气管 D.肺
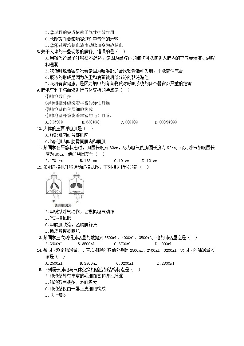
6.如图为某模拟装置的实验示意图.下列有关叙述错误的是( )
A.该装置是用来模拟人体呼吸运动的
B.该装置中气球代表肺,橡皮膜代表膈
C.甲图演示呼气,膈肌收缩
D.乙图演示吸气,膈肌收缩
7.图中①~④表示人体与外界进行气体交换的过程,下列相关叙述不正确的是( )
A.①过程通过呼吸运动实现
B.②过程的完成依赖于气体扩散作用
C.长期贫血会影响③过程中气体的运输
D.②④过程均使血液由动脉血变为静脉血
8.关于人体的一些现象的解释,错误的是( )
A.用嘴代替鼻子呼吸很不舒适,是因为鼻腔内的结构可以使进入肺内的空气更清洁、温暖和湿润
B.吃饭时说话容易呛着是因为咽喉部的会厌软骨活动失调,不能盖住气管
C.痰液的形成是因为灰尘和病菌被咽部分泌的黏液黏住
D.吸烟有害健康,是因为烟中的有害物质对呼吸系统的多个器官都严重的危害
9.肺泡有利于与血液进行气体交换的特点是( )
①肺泡数目多
②肺泡壁外缠绕着丰富的弹性纤维
③肺泡壁由单层细胞构成
④肺泡壁外缠绕着丰富的毛细血管.
A.①②③ B.②③④ C.①③④ D.①②③④
10.人体的主要呼吸肌是( )
A.腹部肌肉B.背部肌肉
C.胸部肌肉D.肋骨间肌肉和膈肌
11.某同学在平静状态时,胸围长度为82cm,尽力吸气的胸围长度为92cm,尽力呼气的胸围长度为80cm,他的胸围差为( )
A.170 cm B.158 cm C.10 cm D.12 cm
12.如图是模拟呼吸运动的模式图,下列描述错误的是( )
A.甲模拟呼气动作,乙模拟吸气动作
B.气球模拟肺
C.甲膈肌收缩,乙膈肌舒张
D.橡皮膜模拟膈肌
13.某同学三次测得肺活量的数据为3600mL、4000mL、3800mL,他的肺活量应是( )
A.3600mL B.3800mL C.3700mL D.4000mL
14.某同学测定肺活量时,三次测得的数值分别是 2500ml,2700ml,3200ml,该同学的肺活量应该是( )
A.2500ml B.2700ml C.3200ml D.2800ml
15.下列属于肺泡与气体交换相适应的结构特点是( )
A.肺泡壁外有丰富的毛细血管和弹性纤维
B.肺泡数目很多,表面积大
C.肺泡壁仅由一层上皮细胞构成
D.以上都对
二、综合题
16.如图为人体内部分生理过程示意图,其中A、B、C表示物质,①、②表示过程.根据图示回答:
(1)肺泡内的B气体进入血液后,能够与甲细胞结合,则甲细胞是 .
(2)食物中的蛋白质经过①过程的一系列变化后转变为C,则C为 .
(3)①②过程主要在小肠中完成,这是因为 (填序号).
a.小肠很长,其表面有很多绒毛
b.小肠腺分泌的消化液中有多种消化酶
c.小肠绒毛壁由单层上皮细胞构成
d.胰腺分泌的消化液进入小肠
e.小肠绒毛内有丰富的毛细血管.
17.“模拟实验”是科学探究中一种重要的方法,观察以下实验并回答问题.
(1)如图甲所示是人体呼吸运动模拟装置,薄膜向下运动对应图乙 过程.(选填“AB”或“BC”)
(2)关于下列“模拟实验”说法正确的是 .
A、铅笔在篮球上的运动实验说明地球是球体
B、黄豆和芝麻混合的实验能证明分子间有空隙
C、米勒实验,能证明在原始地球环境下无机物合成小分子有机物是完全有可能的.
18.图A为呼吸系统的组成的示意图,图B为肺泡与毛细血管之间的;气体交换示意图,请根据图回答下列问题:
(1)人体进行呼吸的主要器官是图A中的[1] .[2] 不仅是气体的通道,而且还能是到达肺部的气体温暖丶湿润和清洁.
(2)图B中所示的肺泡壁挺好毛细血管壁都是由 层扁平上皮细胞构成,这有利于进行气体交换.
(3)图B中a代表的物质是 ,血液从毛细血管的[4]端流到[5]端后,其成分变化是
气体含量增加.
(4)图B所示的外界气体按照C方向进入肺泡,则图A中[3]膈肌应处于 状态.
参考答案
LISTNUM OutlineDefault \l 3 \s 1 答案为:B;
LISTNUM OutlineDefault \l 3 答案为:C;
LISTNUM OutlineDefault \l 3 答案为:A;
LISTNUM OutlineDefault \l 3 答案为:C;
LISTNUM OutlineDefault \l 3 答案为:C;
LISTNUM OutlineDefault \l 3 答案为:C;
LISTNUM OutlineDefault \l 3 答案为:D;
LISTNUM OutlineDefault \l 3 答案为:D;
LISTNUM OutlineDefault \l 3 答案为:C;
LISTNUM OutlineDefault \l 3 答案为:D;
LISTNUM OutlineDefault \l 3 答案为:D;
LISTNUM OutlineDefault \l 3 答案为:C;
LISTNUM OutlineDefault \l 3 答案为:D;
LISTNUM OutlineDefault \l 3 答案为:C;
LISTNUM OutlineDefault \l 3 答案为:D;
LISTNUM OutlineDefault \l 3 答案为:红细胞;氨基酸;abcde;
LISTNUM OutlineDefault \l 3 答案为:AB;C;
LISTNUM OutlineDefault \l 3 答案为:肺;呼吸道;一;氧气;氧气;收缩;
初中生物人教版 (新课标)七年级下册第三章 人体的呼吸综合与测试单元测试随堂练习题: 这是一份初中生物人教版 (新课标)七年级下册第三章 人体的呼吸综合与测试单元测试随堂练习题,文件包含第三章人体的呼吸-七年级生物下学期单元测试卷人教版原卷版doc、第三章人体的呼吸-七年级生物下学期单元测试卷人教版解析版doc等2份试卷配套教学资源,其中试卷共21页, 欢迎下载使用。
初中生物人教版 (新课标)七年级下册第三章 人体的呼吸综合与测试单元测试课时练习: 这是一份初中生物人教版 (新课标)七年级下册第三章 人体的呼吸综合与测试单元测试课时练习,共6页。试卷主要包含了单选题,填空题,综合题等内容,欢迎下载使用。
初中人教版 (新课标)第三章 人体的呼吸综合与测试同步测试题: 这是一份初中人教版 (新课标)第三章 人体的呼吸综合与测试同步测试题,共7页。试卷主要包含了选择题,非选择题等内容,欢迎下载使用。

