湘教版八年级下册第九章 建设永续发展的美丽中国学案
展开学习目标
1.知道中国的基本国情。
2.了解部分地区的区域特色。
3.了解可持续发展的道路。
学习重点
中国的基本国情;部分地区的区域特色;可持续发展的道路。
学习难点
可持续发展的道路。
自主学习
1.中国自然资源 ,但由于人口众多,人均自然资源占有量比较 。
2. 、 、 成为中国经济的核心地域,并对广大内地产生越来越大的拉动作用。
3.中国沿边地区少数民族相对集中,拥有壮美的山河和丰富的资源,具备巨大的发展潜力。 、 、 等自治区的社会经济获得长足发展。 的旅游业成为该省的重要支柱产业。
4.以 为核心的长江三角洲区域,以 为核心的长江中游产业带,以 为核心的长江上游产业带,加上长江黄金水道和诸多港口的建设,正使长江成为一条综合实力雄厚的产业巨龙。
5.2001年中国正式加入 组织。2008年,中国在 成功举办了第二十九届夏季奥林匹克运动会。2010年,中国在 成功举办了第四十一届世界博览会。
6.国家明确提出了调整产业结构、转变发展方式的 战略,着力推进 发展、 发展和 发展。
合作探究
课本P108~109活动题
课堂检测
1.关于我国地理国情的叙述,正确的是( )
A.经济建设成就巨大,已经成为发达国家
B.人口众多,人均资源充足
C.统一的多民族的社会主义国家
D.地区发展差异不明显
2.世界上最大的发展中国家是( )
A.俄罗斯 B.巴西 C.中国 D.印度
3.中国正式加入世界贸易组织(WTO)是在( )
A.1999年 B.2000年
C.2001年 D.2002年
4.当前,人类面临的共同问题是( )
A.水土流失、土地沙化 B.流行病的防治
C.资源的短缺 D.人口、资源、环境问题
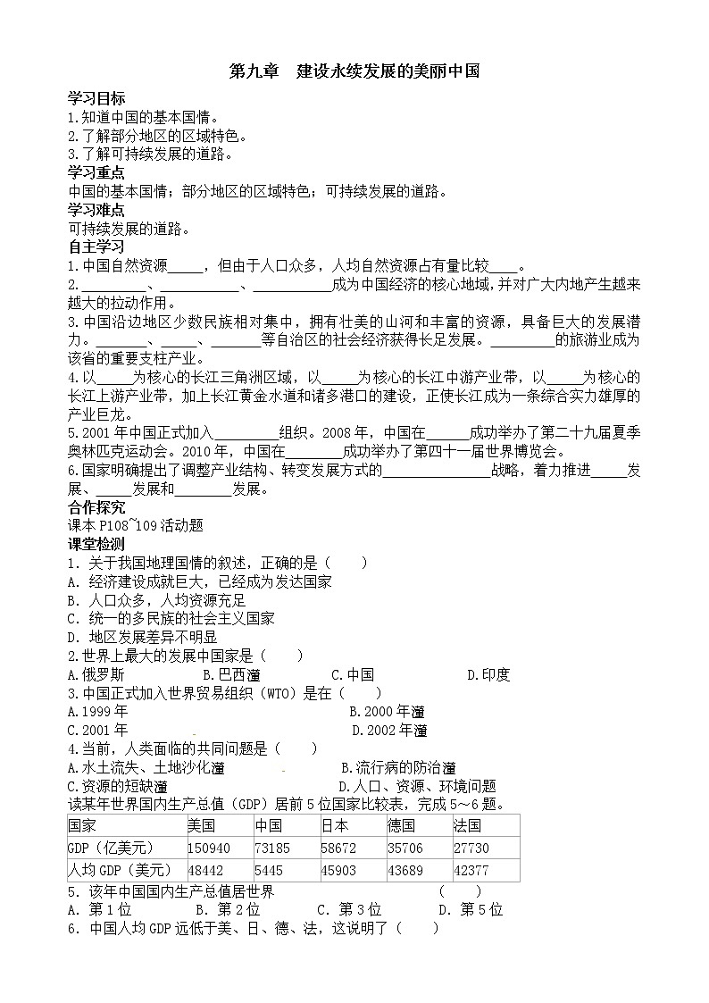
读某年世界国内生产总值(GDP)居前5位国家比较表,完成5~6题。
5.该年中国国内生产总值居世界 ( )
A.第1位 B.第2位 C.第3位 D.第5位
6.中国人均GDP远低于美、日、德、法,这说明了( )
A.中国人口数量较少 B.中国经济发展水平较低
C.中国的经济规模较小 D.中国居民消费量较大
7.关于我国发展经济与环境保护的关系,叙述正确的是( )
A.走可持续发展的道路 B.边发展边治理
C.先发展后治理 D.经济的发展有时需要以牺牲环境为代价
8.可持续发展的特征是( )
A.人民生活水平不断提高和改善 B.工业、农业、科技的持续发展
C.文化、教育与精神文明的持续发展 D.经济、生态、社会的持续发展
读漫画,回答9~10题。
9.漫画反映当地发生的环境问题是( )
A.过度放牧 B.过度垦殖
C.水土流失 D.土地荒漠化
10.在我国的四大地理区域中,这种环境问题最严重的是( )
A.北方地区 B.南方地区
C.西北地区 D.青藏地区
课堂检测参考答案
1.C 2.C 3.C 4.D 5.B 6.B 7.A 8.D 9.D 10.C国家
美国
中国
日本
德国
法国
GDP(亿美元)
150940
73185
58672
35706
27730
人均GDP(美元)
48442
5445
45903
43689
42377
初中地理湘教版八年级下册第九章 建设永续发展的美丽中国学案: 这是一份初中地理湘教版八年级下册第九章 建设永续发展的美丽中国学案,文件包含90建设永续发展的美丽中国-学霸脑图2020-2021学年八年级地理下册思维导图湘教版docx、使用说明docx等2份学案配套教学资源,其中学案共2页, 欢迎下载使用。
地理第四节 贵州省得环境保护与资源利用导学案: 这是一份地理第四节 贵州省得环境保护与资源利用导学案,共2页。
湘教版八年级下册第二节 东北地区的人口与城市分布学案: 这是一份湘教版八年级下册第二节 东北地区的人口与城市分布学案,共3页。学案主要包含了人口分布,少数民族分布,城市分布等内容,欢迎下载使用。

