


人教版 (新课标)八年级下册第一节 自然特征与农业教学设计及反思
展开第一节 西北地区的自然特征与农业
1.教学分析
【教学目标】
1.运用西北地区地形图,找出西北地区与北方地区、青藏地区的界线,明确西北地区的范围。
2.能够在地形图上找出西北地区主要地形区。
3.掌握西北地区的自然地理特征──干旱,了解西北地区干旱的表现、形成的原因及变化规律。
4.了解西北地区受干旱气候的影响下,农牧业生产和生活的特色,树立因地制宜的观念。
【重点难点】
教学重点:西北地区的自然地理特征;分析西北地区自然地理环境对农业及其他生产生活的影响。
教学难点: 分析西北地区自然环境对当地生产、生活的影响。
2.教学过程
导入新课
利用多媒体展示西北地区自然风光图片,引导学生初步了解西北地区的环境,激发学生学习兴趣。
教师讲授:通过这些图片,我们可以了解到,不管是自然环境特点还是人们的生产、生活方式,西北地区和我们生活的南方地区有着明显的不同。西北地区最突出的自然特征是干旱,下面我们一起来学习西北地区,了解西北地区为什么干旱,以及干旱的环境下西北地区人们的生产、生活是怎样的。
板书:一、自然特征
1.位置和范围
阅读:阅读西北地区的位置和范围图并提问:怎么描述西北地区的范围呢?西北地区包括哪些省级行政区域?
学生:(略)
师生小结:
位置:
(1)经纬度位置: 73°E-123°E,32°N-50°N
(2)地形上:大体上位于大兴安岭以西,古长城和昆仑山—阿尔金山—祁连山一线以北。
(3)邻国:与俄罗斯、蒙古、哈萨克斯坦、吉尔吉斯斯坦、塔吉克斯坦接壤。
范围:
(1)地形:包括内蒙古高原、塔里木盆地、准噶尔盆地。
(2)政区:内蒙古自治区、新疆维吾尔自治区、宁夏回族自治区和甘肃省北部。
提问:结合教材图,判断西北地区位于我国地势三级阶梯中的哪一级阶梯?西北地区的地势有什么特点?
学生:小组合作学习,观察并发言,教师给予指导。
2.地形
提问:观察西北地区地形图,了解西北地区的主要地形单元有哪些?从东到西,找到主要的山脉、高原和盆地。
师生小结:从东往西,主要是大兴安岭、内蒙古高原、阴山、贺兰山、祁连山和河西走廊,西部由北向南依次是阿尔泰山、准噶尔盆地,天山山脉、塔里木盆地和昆仑山、阿尔金山。西北地区山脉纵横,从东向西逐渐深入内陆,水汽很难到达,降水比较少,因此西北地区比较干旱。
补充知识:
(1)内蒙古高原地貌特点
西北地区的地形以高原、盆地为主,内蒙古高原是我国第二大高原,平均海拔在1 000米以上。高原上开阔坦荡,起伏和缓,既有碧野千里的草原,也有沙浪滚滚的荒漠,巴丹吉林沙漠、腾格里沙漠、乌兰布和沙漠和库布齐沙漠是较大的沙漠。
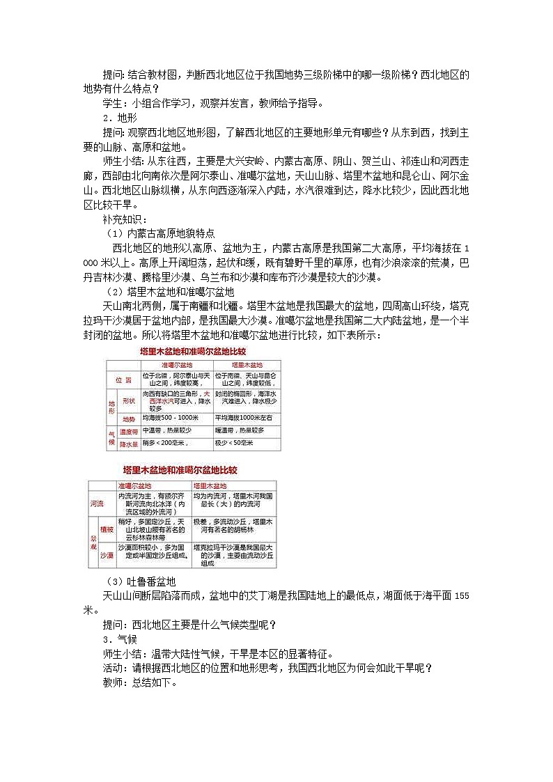
(2)塔里木盆地和准噶尔盆地
天山南北两侧,属于南疆和北疆。塔里木盆地是我国最大的盆地,四周高山环绕,塔克拉玛干沙漠居于盆地内部,是我国最大沙漠。准噶尔盆地是我国第二大内陆盆地,是一个半封闭的盆地。所以将塔里木盆地和准噶尔盆地进行比较,如下表所示:
(3)吐鲁番盆地
天山山间断层陷落而成,盆地中的艾丁湖是我国陆地上的最低点,湖面低于海平面155米。
提问:西北地区主要是什么气候类型呢?
3.气候
师生小结:温带大陆性气候,干旱是本区的显著特征。
活动:请根据西北地区的位置和地形思考,我国西北地区为何会如此干旱呢?
教师:总结如下。
探究:我国西北地区的气候具有典型的大陆性特征,具体的表现都有哪些呢?
学生:(略)
教师:
通过师生互动,引导学生分析西北地区景观自东向西的变化规律,说明并解释西北地区内部不同区域干旱程度不同。
小结:西北地区东西跨度较大,距离海洋远近不同,因此形成了不同的自然景观。与西北地区的中部和西部相比,东部距离海洋较近,降水量相对较多,景观表现为草原;向西距离海洋原来越远,降水量逐渐减少,自然景观由草原逐渐过渡为荒漠。
过渡提问:既然西北地区这么干旱,这里人们的生产和生活与北方地区和南方地区有什么不同呢?(以此引导学生关注西北地区的自然环境特征对人们生产和生活的影响。)
教师讲述:西北地区比较干旱,水资源缺乏,降水难以满足农作物生长的需要,降水较多的地区也只能满足牧草的生长需要。因此西北地区畜牧业发达,是我国重要的畜牧业基地。下面我们就来详细地了解一下西北地区的特色农业:畜牧业与灌溉农业(板书)。
板书:二、牧区和灌溉农业
提问:西北地区的主要牧区都分布在哪里?
学生:阅读教材并找出牧区的位置。
教师讲述:(结合西北地区自然环境的差异,引导学生分析西北牧区的地区差异)西北地区大致以贺兰山为界,贺兰山东西两侧的牧区呈现不同的特点:以东地区年降水量一般在200毫米以上,降水量比较丰富,有多个大型的优质草场,草场草质较好;以西地区年降水量一般在200毫米以下,降水量比较少,草原产草减少,畜牧业发展受到一定的限制,牧场主要集中在天山、阿尔泰山、祁连山等山脉的山麓地带,为高山草场(板书)。不同的草场,畜种也不完全相同。内蒙古呼伦贝尔草原的三河马、三河牛,新疆的细毛羊,宁夏的滩羊,都是著名的畜种。
学生:阅读补充材料
①主要畜产品:
三河马、伊犁马、三河牛、骆驼、内蒙古细毛羊、新疆细毛羊、阿尔泰大尾羊、宁夏滩羊。西北地区草场广布、草质优良,是全国重要的畜牧业基地。本区出产的肉、奶、毛、皮及其加工产品,不仅满足当地人民的生活需要,还大量输送到国内其他地区或出口到国外。
②内蒙古的牧区:
主要集中在贺兰山以东,这里降水较多,地表水资源比较丰富,草场质量较好,优良的畜种有内蒙古的三河马、三河牛等。贺兰山以西气候渐趋干旱,草原产草量减少,限制了畜牧业的发展。
③新疆山地牧场:
新疆主要为山地牧场,集中在天山、阿尔泰山,夏季牧场在林带以上,冬季牧场在山麓地带。优良畜种有伊犁马、新疆细毛羊等。
转折提问:西北地区气候干旱,是不是除了牧业,就没有种植业了呢?通过图片来认识西北地区的农业特点。
学生:通过观察图片,小组讨论并归纳总结,选代表发表小组意见,教师给予指导。
教师小结:西北地区畜牧业为主,种植业为辅。在干旱的西北地区,夏季气温高,天然降水不能满足种植业发展的需要,水成为农业发展的限制因素。因此,西北地区只能发展灌溉农业,利用河水、高山冰雪融水和地下水进行灌溉。
教师小结:西北地区的灌溉农业区面积较小,零散分布,主要分布在有河流灌溉的地区(黄河流域的宁夏、河套平原)、山麓地带(河西走廊、天山山麓)。(板书)
过渡:西北地区绿洲农业的发展还依赖着西北特色水利工程──坎儿井。
教师小结:展示坎儿井示意图并讲解──人们在干旱的环境下,为了因地制宜利用宝贵的水资源,开凿了坎儿井,修建水渠时利用山麓的坡度,让地下水顺坡而下。暗渠的修建,可以避免宝贵水资源的大量蒸发;竖井便于人们疏通水渠。
过渡:通过大家的共同努力,我们知道了西北地区主要发展的是灌溉农业,了解了坎儿井的作用,那么西北地区都有哪些著名的农产品呢?
学生:列举葡萄、哈密瓜、棉花等。
教师小结:大家知道吗?由于西北地区比较干旱,夏季气温高,昼夜温差大,利于糖分的积累,所以西北地区的哈密瓜、葡萄特别甜;也是由于干旱、光照强,利于部分蔬果着色,所以番茄的颜色特别鲜艳,因此西北地区的农产品品质优良,尤以瓜果闻名。
教师总结:我国西北地区独特的气候条件,造就了这里特殊的农业,气候对农业的发展既有有利的一面,也有不利的一面。下面我们总结一下西北地区的气候对农业的影响:
学生活动:理解、反思、巩固和升华。
教学反思
本节重点内容主要是西北地区的自然环境特征和农牧业发展的特点。教学从西北地区的位置入手,引导学生层层深入,分析、归纳西北地区的自然环境特征和农牧业生产特点。在指导学生学习的过程中,分别采用了多媒体资料展示、读图分析法、启发式教学法、分组讨论法等多种方法,指导学生学习,学生通过读图、分析、探讨、合作完成知识网络的构建,进而提高各种能力,达到学习的目标。
当然,在思考本课的教学设计时,我觉得很有必要引导学生学会根据西北地区的自然条件,独立分析区域自然环境对人们生产、生活的影响。因此,我设计了“瓜果品质优、成色好的原因”这个探究性问题,一方面可以提高学生学习本课的兴趣,另一方面是让学生将学习的知识和生产生活相联系,并转化为解决问题的能力。
初中地理人教版 (新课标)八年级下册第一节 自然特征与农业教案: 这是一份初中地理人教版 (新课标)八年级下册第一节 自然特征与农业教案,共3页。教案主要包含了新课导入,教学过程等内容,欢迎下载使用。
人教版 (新课标)八年级下册第一节 自然特征与农业优质课教学设计及反思: 这是一份人教版 (新课标)八年级下册第一节 自然特征与农业优质课教学设计及反思,共3页。教案主要包含了学习目标,教学重难点,教学方法,教学过程,世界屋脊,高寒牧区和河谷农业,板书设计,课后反思等内容,欢迎下载使用。
人教版 (新课标)八年级下册第一节 自然特征与农业教学设计: 这是一份人教版 (新课标)八年级下册第一节 自然特征与农业教学设计,共3页。教案主要包含了重要的水田农业区等内容,欢迎下载使用。