高中化学鲁科版 (2019)必修 第二册第3节 元素周期表的应用第2课时课时练习
展开第2课时
1.下列关于同主族元素的说法中错误的是( )
A.同主族元素原子序数递增,元素原子失电子能力逐渐增强
B.同主族元素原子序数递增,单质氧化性逐渐增强
C.同主族元素原子的最外层电子数都相同
D.同主族元素的原子半径,随原子序数增大而逐渐增大
解析:选B。同主族元素原子序数递增,单质氧化性逐渐减弱。
2.砹(At)原子序数为85,与F、Cl、Br、I同族,推测砹或砹的化合物不可能具有的性质是( )
A.砹是有色固体
B.非金属性:At<I
C.HAt非常稳定
D.I2能从砹的可溶性盐溶液中置换出At2
解析:选C。同主族从上到下,元素的单质状态变化为气态→液态→固态,且颜色加深,则砹是有色固体,故A正确;同一主族元素,其非金属性随着原子序数增大而减小,所以非金属性At<I,故B正确;同一主族元素,其非金属性随着原子序数增大而减小,则其相应氢化物的稳定性逐渐减弱,所以HAt很不稳定,故C错误;同一主族元素,其单质的氧化性随着原子序数增大而减弱,所以I2可以把砹从砹的可溶性盐溶液中置换出来,故D正确。
3.以下有关原子结构及元素周期律的叙述正确的是( )
A.ⅠA族元素铯的两种同位素137Cs比133Cs多4个质子
B.同主族元素从上到下,原子半径逐渐增大
C.ⅦA族元素从上到下,其氢化物的稳定性逐渐增强
D.同主族元素从上到下,单质的熔点逐渐降低
解析:选B。同位素原子的质子数相同;同主族元素从上到下,原子半径逐渐增大,非金属性逐渐减弱,氢化物的稳定性逐渐减弱,金属单质的熔点逐渐降低而非金属单质的熔点一般逐渐升高。
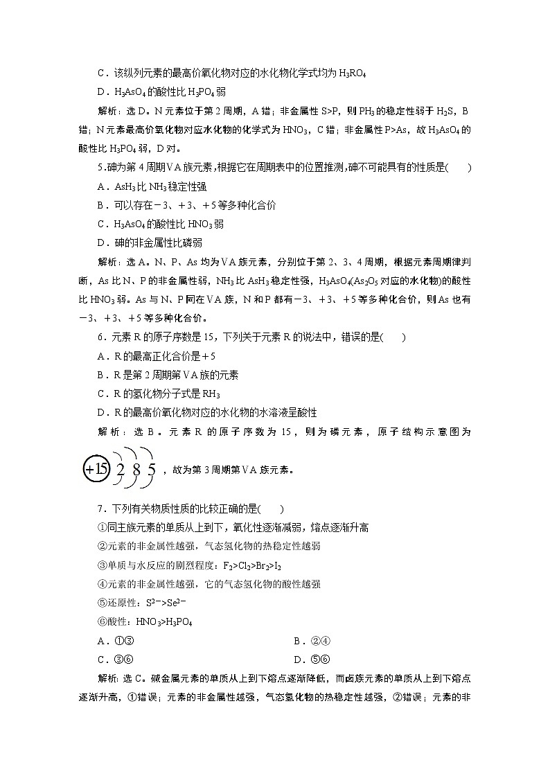
4.如图是元素周期表的一部分,关于图中阴影部分元素的说法中,正确的是( )
A.N元素为第1周期元素
B.PH3的稳定性比H2S强
C.该纵列元素的最高价氧化物对应的水化物化学式均为H3RO4
D.H3AsO4的酸性比H3PO4弱
解析:选D。N元素位于第2周期,A错;非金属性S>P,则PH3的稳定性弱于H2S,B错;N元素最高价氧化物对应水化物的化学式为HNO3,C错;非金属性P>As,故H3AsO4的酸性比H3PO4弱,D对。
5.砷为第4周期ⅤA族元素,根据它在周期表中的位置推测,砷不可能具有的性质是( )
A.AsH3比NH3稳定性强
B.可以存在-3、+3、+5等多种化合价
C.H3AsO4的酸性比HNO3弱
D.砷的非金属性比磷弱
解析:选A。N、P、As均为ⅤA族元素,分别位于第2、3、4周期,根据元素周期律判断,As比N、P的非金属性弱,NH3比AsH3稳定性强,H3AsO4(As2O5对应的水化物)的酸性比HNO3弱。As与N、P同在ⅤA族,N和P都有-3、+3、+5等多种化合价,则As也有-3、+3、+5等多种化合价。
6.元素R的原子序数是15,下列关于元素R的说法中,错误的是( )
A.R的最高正化合价是+5
B.R是第2周期第ⅤA族的元素
C.R的氢化物分子式是RH3
D.R的最高价氧化物对应的水化物的水溶液呈酸性
解析:选B。元素R的原子序数为15,则为磷元素,原子结构示意图为,故为第3周期第ⅤA族元素。
7.下列有关物质性质的比较正确的是( )
①同主族元素的单质从上到下,氧化性逐渐减弱,熔点逐渐升高
②元素的非金属性越强,气态氢化物的热稳定性越弱
③单质与水反应的剧烈程度:F2>Cl2>Br2>I2
④元素的非金属性越强,它的气态氢化物的酸性越强
⑤还原性:S2->Se2-
⑥酸性:HNO3>H3PO4
A.①③ B.②④
C.③⑥ D.⑤⑥
解析:选C。碱金属元素的单质从上到下熔点逐渐降低,而卤族元素的单质从上到下熔点逐渐升高,①错误;元素的非金属性越强,气态氢化物的热稳定性越强,②错误;元素的非金属性越强,对应单质与水反应越剧烈,则单质与水反应的剧烈程度:F2>Cl2>Br2>I2,③正确;元素的非金属性越强,最高价氧化物对应水化物的酸性越强,但不能比较气态氢化物的酸性,④错误;非金属性:S>Se,对应离子的还原性:S2-
8.已知钾在空气中燃烧生成KO2。自然界中仅存在极少的金属钫(Fr),它的已知同位素都有放射性,它是碱金属元素中密度最大的元素。根据它在周期表中的位置预测其性质,其中不正确的是( )
A.在已知元素中(稀有气体元素除外),它具有最大的原子半径
B.在空气中燃烧时,生成氧化钫Fr2O
C.最高价氧化物对应的水化物是极强的碱
D.单质的失电子能力比钠强
解析:选B。根据同主族和同周期元素性质递变规律可知,原子半径最大的元素位于周期表的左下角,即为钫,A正确;由于Na在氧气中燃烧生成Na2O2,K在氧气中燃烧生成KO2,据此可知,Fr在空气中燃烧应生成比Fr2O更复杂的氧化物,B错误;根据同主族元素性质递变规律可知,碱金属元素最高价氧化物对应水化物的碱性从上到下逐渐增强,C正确;碱金属元素从上到下,失电子能力逐渐增强,D正确。
9.已知常温下氯酸钾与浓盐酸反应放出氯气,现进行如图氯气的性质实验。玻璃管内装有分别滴有不同溶液的白色棉球,反应一段时间后,对图中指定部位颜色描述正确的是( )
解析:选C。常温下氯酸钾与浓盐酸反应放出Cl2,Cl2的颜色是黄绿色,①处充满黄绿色的Cl2;Cl2进入玻璃管后与②处NaBr溶液发生置换反应生成Br2,溴的水溶液颜色为橙色,所以②处的白色棉球变为橙色;Cl2和③处KI溶液反应置换出I2,淀粉遇I2变蓝,所以③处的棉球变为蓝色;④处Cl2与NaOH溶液反应生成NaCl、NaClO,用来进行Cl2的尾气吸收,尽管反应生成的物质均为无色,但棉球本身是白色的,所以④处的颜色为白色。
10.(2019·天津高一月考)用化学用语填空。
(1)短周期元素中,金属性最强的是________,非金属性最强的是________;最高价氧化物对应的水化物中酸性最强的是__________,碱性最强的是__________。
(2)第3周期主族元素中,原子半径最小的是________,离子半径最小的是________。
(3)碱金属元素中(除Fr外),单质密度最小的是______,熔点最低的是__________。
(4)卤素中得电子能力最强的元素在周期表中的位置为________________。
解析:(1)同周期元素自左而右金属性逐渐减弱、非金属性逐渐增强,同主族元素自上而下金属性逐渐增强、非金属性逐渐减弱,所以短周期元素中,金属性最强的元素是Na,非金属性最强的元素是F;元素的非金属性越强,则最高价氧化物对应的水化物的酸性越强,又F无正价,所以最高价氧化物对应的水化物中酸性最强的是HClO4;元素的金属性越强,则最高价氧化物对应的水化物的碱性越强,所以最高价氧化物对应的水化物中碱性最强的是NaOH。
(2)同周期自左而右主族元素的原子半径逐渐减小,所以第3周期主族元素中,原子半径最小的元素是Cl;电子层数越少,核电荷数越大,则简单离子的半径越小,所以离子半径最小的是Al3+。
(3)碱金属元素中(除Fr外),随核外电子层数递增,单质的密度呈增大的趋势,但K的密度比Na小,单质的熔点逐渐降低,所以碱金属中密度最小的是Li,熔点最低的是Cs。
(4)卤素中得电子能力最强的元素是F,在周期表中的位置为第2周期ⅦA族。
答案:(1)Na F HClO4 NaOH (2)Cl Al3+
(3)Li Cs (4)第2周期ⅦA族
11.下表是元素周期表中的一部分。
根据A~J在周期表中的位置,用元素符号或化学式回答下列问题:
(1)化学性质最不活泼的元素是________,氧化性最强的单质是________,还原性最强的单质是________。
(2)最高价氧化物对应的水化物中,碱性最强的是______,酸性最强的是________,呈两性的是________。
(3)A分别与E、F、G、H、I形成的简单气态化合物中,最稳定的是________。
(4)在B、C、D、G、I中,原子半径最大的是________。
解析:由元素在周期表中的位置可知,A为H,B为Na,C为Mg,D为Al,E为C,F为N,G为S,H为F,I为Cl,J为Ne。(1)题给元素中稀有气体元素Ne最外层电子数为8,化学性质最稳定;同周期元素自左而右金属性逐渐减弱、非金属性逐渐增强,而同主族元素自上而下金属性逐渐增强、非金属性逐渐减弱,题给元素中F的非金属性最强,故F2的氧化性最强,Na的金属性最强,其单质还原性最强。(2)题给元素中,Na的金属性最强,则其最高价氧化物对应的水化物NaOH的碱性最强,F元素没有含氧酸,高氯酸的酸性最强,题给元素中的最高价氧化物对应的水化物中只有Al(OH)3呈两性。(3)非金属性越强,简单气态氢化物越稳定,C、N、S、F、Cl中F的非金属性最强,故HF最稳定。(4)原子半径:Na>Mg>Al>S>Cl。
答案:(1)Ne F2 Na (2)NaOH HClO4
Al(OH)3 (3)HF (4)Na
12.(2019·衡水高一月考)元素在周期表中的位置反映了元素的原子结构和元素的性质,下图是元素周期表的一部分。
(1)根据元素周期律,请你预测H2SO4、H2SeO4的酸性强弱:H2SeO4________H2SO4(填“>”“<”或“=”)。
(2)根据NaH的存在,有人提议可把氢元素放在ⅦA族,那么根据其最高正价与最低负价的绝对值相等,又可把氢元素放在元素周期表中的______族。
(3)元素甲是第3周期金属元素中原子半径最小的元素,该元素的离子与过量氨水反应的离子方程式为________________________________________________________________
________________________________________________________________________。
(4)元素周期表中有10多种人体所需的微量元素,其中有一种被誉为“生命元素”的主族元素R,对延长人类寿命起着重要作用。已知R元素的原子有4个电子层,其最高价氧化物的分子式为RO3,则R元素的名称为________。
解析:(1)同主族元素从上到下非金属性逐渐减弱,则最高价氧化物对应水化物的酸性逐渐减弱,则酸性:H2SeO4<H2SO4。(2)根据最高正价与最低负价的绝对值相等,可把氢元素放在元素周期表中的ⅣA族。(3)第3周期金属元素中原子半径最小的元素为Al,铝离子与过量氨水反应生成氢氧化铝沉淀与铵根离子,反应的离子方程式为Al3++3NH3·H2O===Al(OH)3↓+3NHeq \\al(+,4)。(4)R元素的原子有4个电子层,其最高价氧化物的分子式为RO3,则最外层电子数为6,处于第4周期ⅥA族,为Se元素。
答案:(1)< (2)ⅣA
(3)Al3++3NH3·H2O===Al(OH)3↓+3NHeq \\al(+,4)
(4)硒选项
①
②
③
④
A
黄绿色
橙色
蓝色
无色
B
无色
橙色
紫色
白色
C
黄绿色
橙色
蓝色
白色
D
黄绿色
无色
紫色
白色
族
周期
ⅠA
ⅡA
ⅢA
ⅣA
ⅤA
ⅥA
ⅦA
0
1
A
2
E
F
H
J
3
B
C
D
G
I
高中化学鲁科版 (2019)必修 第二册第3节 元素周期表的应用第2课时当堂检测题: 这是一份高中化学鲁科版 (2019)必修 第二册第3节 元素周期表的应用第2课时当堂检测题,共8页。试卷主要包含了下列各性质中不符合图示关系的是,下列叙述正确的是,下列有关元素周期表说法正确的是,下列说法正确的是等内容,欢迎下载使用。
高中化学鲁科版 (2019)必修 第二册第1章 原子结构 元素周期律第3节 元素周期表的应用第1课时课后测评: 这是一份高中化学鲁科版 (2019)必修 第二册第1章 原子结构 元素周期律第3节 元素周期表的应用第1课时课后测评,共6页。试卷主要包含了用“>”或“<”填空,下表为元素周期表的一部分等内容,欢迎下载使用。
高中化学鲁科版 (2019)必修 第二册第1章 原子结构 元素周期律第3节 元素周期表的应用第3课时练习题: 这是一份高中化学鲁科版 (2019)必修 第二册第1章 原子结构 元素周期律第3节 元素周期表的应用第3课时练习题,共7页。试卷主要包含了有下列结论等内容,欢迎下载使用。

