高中化学鲁科版 (2019)必修 第二册第1章 原子结构 元素周期律第3节 元素周期表的应用公开课课件ppt
展开第一章 原子结构 元素周期律
第三节 元素周期表的应用
第二课时 研究同主族元素的性质
1.以ⅠA族和ⅦA族元素为例,理解同主族元素性质的相似性和递变性,并能解释原因。
2.结合实验事实了解原子结构、元素性质和元素在周期表中的位置的关系,巩固元素周期律,初步学会运用元素周期表。
同主族元素性质的相似性和递变性
判断元素的金属性强弱的方法 :
① 。 ② 。
判断元素非金属性强弱的方法 :① 。 ② 。
1.3.2 研究同主族元素的性质
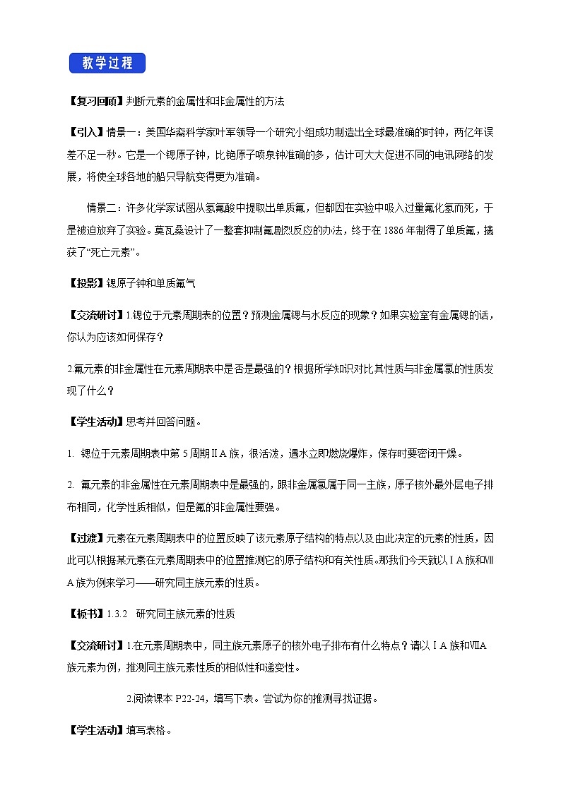
【情景引入】
情景一:美国华裔科学家叶军领导一个研究小组成功制造出全球最准确的时钟,两亿年误差不足一秒。它是一个锶原子钟,比铯原子喷泉钟准确的多,估计可大大促进不同的电讯网络的发展,将使全球各地的船只导航变得更为准确。
情景二:许多化学家试图从氢氟酸中提取出单质氟,但都因在实验中吸入过量氟化氢而死,于是被迫放弃了实验。莫瓦桑设计了一整套抑制氟剧烈反应的办法,终于在1886年制得了单质氟,擒获了“死亡元素”。
【交流研讨1】
1.锶位于元素周期表的位置?预测金属锶与水反应的现象?如果实验室有金属锶的话,你认为应该如何保存?
- 氟元素的非金属性在元素周期表中是否是最强的?根据所学知识对比其性质与非金属氯的性质发现了什么?
【交流研讨2】
1.在元素周期表中,同主族元素原子的核外电子排布有什么特点?请以ⅠA族和ⅦA族元素为例,推测同主族元素性质的相似性和递变性。
2.阅读课本P22-24,填写下表。尝试为你的推测寻找证据。
ⅠA族 | 颜色 状态 | 熔点 变化情况 | 沸点 变化情况 | 单质与水 反应情况 | 单质与氧气 反应情况 | 最高价氧化物对应水化物 | |
化学式 | 碱性强弱变化 | ||||||
Li |
|
|
|
|
|
|
|
Na |
|
| |||||
K |
|
| |||||
Rb |
|
| |||||
Cs |
|
| |||||
ⅦA族 | F2 | Cl2 | Br2 | I2 | |||||
颜色和状态 |
|
|
|
| |||||
熔点变化情况 |
| ||||||||
沸点变化情况 |
| ||||||||
最高价氧化物对应的水化物 | 化学式 | - |
|
|
| ||||
酸性强弱变化 |
| ||||||||
与氢气化合的反应条件 |
|
|
|
| |||||
与氢气化合的反应程度 |
|
|
|
| |||||
与氢气化合的反应难易 |
| ||||||||
氢化物 | 化学式 |
|
|
|
| ||||
稳定性变化 |
| ||||||||
【小结】1.碱金属元素:
①物理性质
相似性: 。
递变性: 。
②化学性质
相似性: 。
递变性: 。
2.卤族元素:
①物理性质
相似性: 。
递变性: 。
②化学性质
相似性: 。
递变性: 。
【活动探究】探究卤族元素性质的相似性和递变性
实验目的:分别以卤族元素单质和卤化物为典型代表物设计实验,验证卤族元素性质的相似性和递变性。
实验用品:NaCl溶液,NaBr溶液,KI溶液,氯水,溴水,碘水,淀粉溶液,四氯化碳;烧杯,试管,胶头滴管。
实验方案设计:以小组为单位,结合上述内容,预测性质并给出依据,设计实验方案验证:
预测及其依据 | 实验内容 | 实验现象 | 离子方程式 | 结论 |
|
|
|
|
|
|
|
|
| |
|
|
|
|
【归纳总结】同主族元素性质递变规律
1.运用元素周期表和元素周期律分析下面的推断,下列说法不合理的是( )
A.PH3、H2S、HCl的热稳定性和还原性从左到右依次增强
B.若X+和Y2-的核外电子层结构相同,则原子序数:X>Y
C.硅、锗都位于金属与非金属的交界处,都可以做半导体材料
D.Cs和Ba分别位于第6周期ⅠA和ⅡA族,则碱性:CsOH>Ba(OH)2
2.下列关于第ⅠA族和第ⅦA族元素的说法正确的是( )
①第ⅠA族元素都是金属元素
②第ⅠA族元素都能形成+1价的离子
③第ⅦA族元素的最高正价都为+7
④第ⅦA族元素从上到下简单气态氢化物的热稳定性逐渐减弱
A.①③ B.②③ C.②④ D.③④
3.下列关于Li、Na、K、Rb、Cs的叙述均正确的一组是( )
①金属性最强的是锂 ②形成的离子中,氧化性最强的是锂离子 ③在自然界中均以化合态形式存在
④Li的密度最小 ⑤均可与水反应,产物均为MOH和H2 ⑥它们在O2中燃烧的产物都有M2O和M2O2两种形式 ⑦粒子半径:Rb+>K+>Na+,Cs>Cs+
A.①②③④⑤ B.③④⑤⑥⑦ C.①②④⑥⑦ D.②③④⑤⑦
4.下列说法正确的是( )
A.碱金属元素单质的熔点随原子序数递增而降低
B.同种元素的原子均有相同的质子数和中子数
C.族序数等于其周期序数的元素一定是金属元素
D.ⅦA族元素的阴离子还原性越强,其最高价氧化物对应水化物的酸性越强
5.下列关于卤素的说法正确的是( )
A.“加碘食盐”中的“碘”是指I2
B.液溴有挥发性,保存时应加少量水液封
C.F2可以从NaCl的水溶液中置换出Cl2
D.卤化氢都易溶于水,其水溶液都是强酸
6.A、B、C、D、E为原子序数依次递增的短周期主族元素。A的气态氢化物与其最高价氧化物对应的水化物可反应形成盐,B原子最外层电子数是内层电子数的3倍,C的原子半径是本周期中最大的,D的单质为淡黄色固体。下列说法不正确的是( )
A.简单气态氢化物的稳定性:B>A
B.物质CAB2有毒,不能用作食品添加剂
C.最高价氧化物对应的水化物酸性:E>D
D.B、C、E以原子个数比1∶1∶1的形成的化合物可用于杀菌消毒
7.甲、乙、丙、丁、戊是中学化学常见的无机物,其中甲、乙均为单质,它们的转化关系如图所示(某些条件和部分产物已略去)。下列说法不正确的是( )
A.若组成甲、乙的元素位于同一周期,则戊可能是一种弱酸
B.若组成甲、乙的元素位于同一主族,则戊可能是一种弱酸
C.若甲为短周期中原子半径最大的主族元素形成的单质,且戊为碱,则丙只能为Na2O2
D.若丙、丁混合生成白烟,且丙为18电子分子,丁为10电子分子,则乙的水溶液可能具有漂白作用
8.下列关于元素周期律和元素周期表的说法错误的是 ( )
A.Na、Mg、Al元素的原子核外电子层数随着核电荷数的增加而增加
B.第2周期元素从Li到F,元素原子得电子能力逐渐增强
C.同一周期从左到右,随着元素原子序数的递增,其气态氢化物的稳定性增强
D.I2、Br2、Cl2、F2与H2化合越来越容易
【知识点填空答案】
【交流研讨1】
- 锶位于元素周期表中第5周期ⅡA族,很活泼,遇水立即燃烧爆炸,保存时要密闭干燥。
- 氟元素的非金属性在元素周期表中是最强的,跟非金属氯属于同一主族,原子核外最外层电子排布相同,化学性质相似,但是氟的非金属性要强。
【交流研讨2】
- ⅠA族
相似性:最外层都有1个电子,化学性质相似。
递变性:随着核电荷数递增,原子电子层数递增,原子核对最外层电子的引力逐渐减弱,金属性逐渐增强。
ⅡA族
相似性:最外层都有7个电子,化学性质相似
递变性:随着核电荷数的增加,原子的电子层数递增,原子核对最外层电子的引力逐渐减弱,得电子的能力逐渐减弱,非金属性逐渐减弱。
2.
ⅠA族 | 颜色 状态 | 熔点 变化情况 | 沸点 变化情况 | 单质与水 反应情况 | 单质与氧气 反应情况 | 最高价氧化物对应水化物 | |
化学式 | 碱性强弱变化 | ||||||
Li | 银白色固体 | 自上而下,越来越低 | 自上而下,越来越低 | 自上而下,反应越来越剧烈 | 自上而下,反应越来越剧烈 | LiOH | 自上而下,碱性增强 |
Na | 银白色固体 | NaOH | |||||
K | 银白色固体 | KOH | |||||
Rb | 银白色固体 | RbOH | |||||
Cs | 略带金色光泽固体 | CsOH | |||||
ⅦA族 | F2 | Cl2 | Br2 | I2 | ||||
颜色和状态 | 淡黄绿色气体 | 黄绿色气体 | 深红棕色液体 | 紫黑色固体 | ||||
熔点变化情况 | 从左到右,越来越高 | |||||||
沸点变化情况 | 从左到右,越来越高 | |||||||
最高价氧化物对应的水化物 | 化学式 | - | HClO4 | HBrO4 | HIO4 | |||
酸性强弱变化 | 从左到右,酸性减弱 | |||||||
与氢气化合的反应条件 | 暗处 | 光照或点燃 | 加热 | 不断加热 | ||||
与氢气化合的反应程度 | 爆炸 | 剧烈 | 缓慢 | 缓慢 | ||||
与氢气化合的反应难易 | 从左到右,越来越难 | |||||||
氢化物 | 化学式 | HF | HCl | HBr | HI | |||
稳定性变化 | 从左到右,稳定性越来越弱 | |||||||
【小结】1.碱金属元素:
①物理性质
相似性:大都是银白色金属(Cs除外),硬度都很小,导电导热性强
递变性:熔沸点随着原子序数的增加越来越低
②化学性质
相似性:活泼金属,能与水和氧气等物质反应,最高价氧化物对应的水化物都有很强的碱性
递变性:随着原子序数的增加,单质的还原性逐渐增强,与水或氧气的反应越来越剧烈,最高价氧化物对应的水化物的碱性越来越强,元素的金属性逐渐增强
2.卤族元素:
①物理性质
相似性:单质都有一定的颜色
递变性:随着原子序数增加,单质由气态过渡到液态再到固态,颜色越来越深,熔沸点也越来越高
②化学性质
相似性:都能与氢气化合,都是活泼的非金属,具有氧化性
递变性:随着原子序数的增加,单质的氧化性逐渐减弱,与氢气的化合越来越难,对应氢化物的稳定性逐渐减弱,对应的最高价氧化物的酸性越来越强,元素的非金属性逐渐减弱
【实验探究】
预测及其依据 | 实验内容 | 实验现象 | 离子方程式 | 结论 |
氯、溴、碘的原子核外电子排布,从上到下,电子层数逐渐增多,最外层都是7个电子,原子核对最外层电子的束缚力越来越弱,得电子能力越来越弱,氧化性越来越弱。 | 向NaBr溶液中加入氯水,再加入四氯化碳,振荡,静置,观察实验现象 | 溶液变为橙黄色,加入CCl4后,溶液分层,下层呈橙色 | Cl2+2Br-=2Cl-+Br2
| Cl2、Br2、I2的氧化性逐渐减弱 |
向NaI溶液中加入氯水,再加入四氯化碳,振荡,静置,观察实验现象 | 溶液变为棕黄色,加入CCl4后,溶液分层,下层呈紫色 | Cl2+2I-=2Cl-+I2
| ||
向NaI溶液中加入溴水,再加入四氯化碳,振荡,静置,观察实验现象 | 溶液变为棕黄色,加入CCl4后,溶液分层,下层呈紫色 | Br2+2I-=2Br-+I2 |
【归纳总结】同主族元素性质的递变:
(1)同主族元素原子结构特点
同主族元素原子最外层电子数相同,等于其族序数,同主族元素原子从上至下电子层数依次递增。
(2)同主族元素性质的递变
同主族元素从上至下原子半径依次变大,原子核对最外层电子的吸引力和束缚力依次变小,原子失电子能力依次增强,得电子能力依次减弱,元素金属性依次增强,非金属性依次减弱。
【检测反馈答案】
1.【答案】A
【解析】根据元素周期律,同周期元素从左到右氢化物的稳定性逐渐增强,离子的还原性逐渐减弱,所以PH3、H2S、HCl的热稳定性依次增强,还原性依次减弱,选项A不合理;具有相同的电子层结构的离子,核电荷数越大,半径越小,若X+和Y2-的核外电子层结构相同,则原子序数为X>Y,选项B合理;硅、锗处于金属与非金属的交界处,两元素既表现一定的金属性又表现一定的非金属性,都可以做半导体材料,选项C合理;Cs、Ba同周期,自左向右元素金属性减弱,最高价氧化物对应水化物的碱性减弱,故碱性CsOH>Ba(OH)2,选项D合理。
2.【答案】C
【解析】第ⅠA族元素还包括氢,氢为非金属元素,①错误;第ⅠA族元素最外层均含有1个电子,因此都能形成+1价的离子,②正确;第ⅦA族元素中氟元素没有正价,③错误;同一主族元素,从上到下非金属性减弱,气态氢化物的热稳定性逐渐减弱,④正确;C项正确。
3.【答案】D
【解析】①同主族元素从上到下金属性依次增强,所以金属性最强的是铯,故错误;②同主族元素从上到下金属性依次增强,阳离子的氧化性依次减弱,所以氧化性最强的是锂离子,故正确;③碱金属性质活泼,容易与空气中的氧气和水发生反应,所以在自然界中均以化合态形式存在,故正确;④碱金属密度从上到下呈增大趋势,所以Li的密度最小,故正确;⑤碱金属均可与水反应,产物均为MOH和H2,故正确;⑥锂只有Li2O一种氧化物,故错误;⑦Rb+、K+、Na+,电子层依次减少,所以半径依次减小,故Rb+>K+>Na+,Cs与Cs+具有相同的质子数,但是Cs电子数多,所以半径大,故正确。
4.【答案】A
【解析】碱金属元素随着原子序数的递增原子半径逐渐增大,单质的熔点逐渐降低,A项正确;同种元素的不同核素质子数相同,中子数不同,B项错误;氢元素族序数等于其周期序数,氢元素属于非金属元素,C项错误;ⅦA族元素阴离子的还原性越强,元素的非金属性越弱,最高价氧化物对应水化物的酸性越弱,D项错误。
5.【答案】B
【解析】“加碘食盐”中的“碘”是指KIO3,A项错误;液溴有挥发性,保存时应加少量水液封,B项正确;F2通入水中生成HF和氧气,F2不能从NaCl水溶液中置换出Cl2,C项错误;氢氟酸是弱酸,D项错误。
6.【答案】B
【解析】根据题意分析可得A、B、C、D、E分别为N、O、Na、S、Cl。非金属性:B>A,气态氢化物的稳定性:B>A,故A正确;物质CAB2为亚硝酸钠,亚硝酸钠是食品添加剂的一种,起着色、防腐作用,但要限量使用,故B错误;非金属性:E>D,最高价氧化物对应的水化物酸性:E>D,故C正确;B、C、E以原子个数比1∶1∶1形成的化合物是次氯酸钠,可用于杀菌消毒,故D正确。
7.【答案】C
【解析】若组成甲、乙的元素位于同一周期,则甲、乙可以是C和O2,戊是碳酸,A正确。若组成甲、乙的元素位于同一主族,则甲、乙可以是S和O2,戊是亚硫酸,B正确。若甲为短周期中原子半径最大的主族元素形成的单质,甲应是钠,则丙可以是Na2O也可以是Na2O2,C错。生成白烟是挥发性酸和NH3反应的特征现象,结合所含的电子数目可确定丙为HCl,则乙可能为氯气,D项正确。
8.【答案】A
【解析】Na、Mg、Al三种元素的原子核外电子层数都是3,均位于第3周期。故A说法错误;同周期从左到右,原子半径依次减小,元素原子得电子能力逐渐增强。故B说法正确;同一周期从左到右,元素的非金属性增强,因此气态氢化物的稳定性增强。故C说法正确;I、Br、Cl、F的非金属性依次增强,其单质与氢气的反应越来越容易。故D说法正确。
鲁科版 (2019)必修 第二册第3节 元素周期表的应用一等奖ppt课件: 这是一份鲁科版 (2019)必修 第二册第3节 元素周期表的应用一等奖ppt课件,共35页。PPT课件主要包含了HXO4等内容,欢迎下载使用。
化学第3节 元素周期表的应用多媒体教学课件ppt: 这是一份化学第3节 元素周期表的应用多媒体教学课件ppt,文件包含132研究同主族元素的性质课件2022-2023学年高一化学鲁科版2019必修第二册ppt、同主族元素性质的递变wmv等2份课件配套教学资源,其中PPT共23页, 欢迎下载使用。
高中化学鲁科版 (2019)必修 第二册第1章 原子结构 元素周期律第3节 元素周期表的应用教课ppt课件: 这是一份高中化学鲁科版 (2019)必修 第二册第1章 原子结构 元素周期律第3节 元素周期表的应用教课ppt课件,共60页。PPT课件主要包含了NO1,NO2,NO3等内容,欢迎下载使用。

