中图版 (2019)必修 第二册第一节 人类面临的主要环境问题巩固练习
展开下图为人类社会与自然环境关系图,其中①②代表人类行为,③代表人类行为对环境的影响。读图,完成1~2题。
1.下列说法正确的是( )
A.①代表排放废弃物
B.人类可以摆脱环境的限制
C.②代表索取物质和能量
D.④代表环境对人类的反馈作用
2.关于环境问题,下列分析正确的是( )
A.①代表的行为未加控制,可能产生资源短缺问题
B.②代表的行为未加控制,主要产生生态破坏问题
C.只要有索取物质能量的行为,就会产生环境问题
D.自然环境有再生能力和自净能力,所以①②不会产生环境问题
解析:第1题,由图可知,①代表人类通过生产活动,从环境中获取物质和能量,②代表人类将新陈代谢和消费活动的产物,以废弃物的形式排放到环境中去,③代表人类通过生活活动和生产活动对环境产生影响,④代表环境对人类的反馈作用。人类的生产生活活动受到环境的制约。第2题,②代表的行为未加控制,生态破坏问题和环境污染问题都会产生。索取物质能量的行为,只要不超过环境的供应能力,就不会产生环境问题。自然环境拥有的再生能力和自净能力是有限的,如果超出这个能力范围,也会产生环境问题。
答案:1.D 2.A
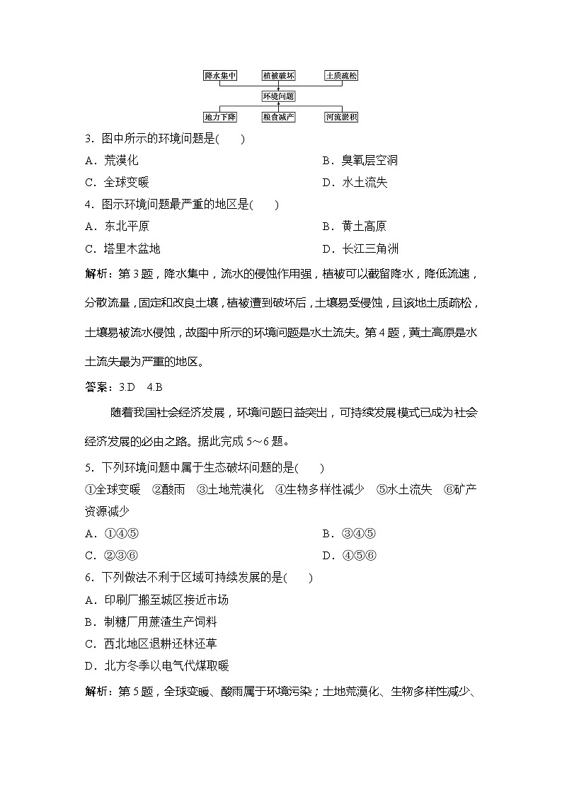
下图是我国某地区生态环境问题的成因与危害示意图。读图,完成3~4题。
3.图中所示的环境问题是( )
A.荒漠化 B.臭氧层空洞
C.全球变暖 D.水土流失
4.图示环境问题最严重的地区是( )
A.东北平原 B.黄土高原
C.塔里木盆地 D.长江三角洲
解析:第3题,降水集中,流水的侵蚀作用强,植被可以截留降水,降低流速,分散流量,固定和改良土壤,植被遭到破坏后,土壤易受侵蚀,且该地土质疏松,土壤易被流水侵蚀,故图中所示的环境问题是水土流失。第4题,黄土高原是水土流失最为严重的地区。
答案:3.D 4.B
随着我国社会经济发展,环境问题日益突出,可持续发展模式已成为社会经济发展的必由之路。据此完成5~6题。
5.下列环境问题中属于生态破坏问题的是( )
①全球变暖 ②酸雨 ③土地荒漠化 ④生物多样性减少 ⑤水土流失 ⑥矿产资源减少
A.①④⑤ B.③④⑤
C.②③⑥ D.④⑤⑥
6.下列做法不利于区域可持续发展的是( )
A.印刷厂搬至城区接近市场
B.制糖厂用蔗渣生产饲料
C.西北地区退耕还林还草
D.北方冬季以电气代煤取暖
解析:第5题,全球变暖、酸雨属于环境污染;土地荒漠化、生物多样性减少、水土流失属于生态破坏;矿产资源减少属于资源耗竭。第6题,印刷厂搬至城区,可能造成市区环境污染。
答案:5.B 6.A
读某环境问题形成示意图,完成7~8题。
7.图中所示变化过程可表示( )
A.南极臭氧层空洞
B.全球气候变暖
C.全球性酸雨
D.土地盐碱化
8.该环境问题会明显( )
A.不利于南极生物的生存
B.减少地球表面淡水资源
C.加快建筑物被腐蚀速度
D.加快海洋生物数量减少
解析:第7题,氯与氧、臭氧发生化学反应,使大气中的臭氧减少,南极上空形成臭氧层空洞。第8题,臭氧层破坏导致到达地面的紫外线辐射增强,过量紫外线辐射会使浮游生物大量死亡,最终引起海洋生物生态系统发生破坏,进而影响全球生态平衡,危及人类及其他生物的生存。
答案:7.A 8.A
9.阅读下面材料,回答问题。
材料一 “红色荒漠”是指在我国南方红土地区的土地荒漠化。这些地区地形以丘陵为主,植被覆盖率在30%以下。
材料二 下面是“红色荒漠”形成结构示意图。
(1)完成“红色荒漠”结构示意图。
上图中字母表示水土流失、人口增加、滥伐森林、高温多雨等条件,请写出各个字母所代表的含义。
A________,B________,C________,D________。
(2)“红色荒漠”的形成造成的不利影响有哪些?
(3)我国北方的荒漠化主要发生在________地区。简要说明北方地区和南方地区土地荒漠化防治的不同措施。
解析:第(1)题,根据图示内容,结合南方丘陵地区情况分析得出结论。第(2)题,“红色荒漠”的形成对生产和地理环境都有影响,主要是使表层土壤流失,土壤肥力下降,农业减产等。第(3)题,我国北方的荒漠化主要发生在干旱和半干旱地区;南、北方荒漠化形成的原因不同,荒漠化防治的措施也不同,结合所学知识进行分析即可。
答案:(1)人口增加 高温多雨 滥伐森林 水土流失
(2)表层土壤流失,土地生产力下降,粮食减产;当地地表变得崎岖不平;下游易淤积河道和湖泊。
(3)干旱和半干旱 北方:植树造林、种草,防止过度放牧等。南方:控制人口增长,积极开发新型能源,退耕还林等。
高中地理人教版 (2019)必修 第二册第一节 人类面临的主要环境问题当堂检测题: 这是一份高中地理人教版 (2019)必修 第二册第一节 人类面临的主要环境问题当堂检测题,共8页。
高中地理中图版 (2019)必修 第二册第一节 人类面临的主要环境问题复习练习题: 这是一份高中地理中图版 (2019)必修 第二册第一节 人类面临的主要环境问题复习练习题,共6页。
高中地理中图版 (2019)必修 第二册第一节 人类面临的主要环境问题课后测评: 这是一份高中地理中图版 (2019)必修 第二册第一节 人类面临的主要环境问题课后测评,共8页。

