- (新教材)2019-2020学年人教版地理必修第二册同步练习:第三章 第三节 服务业区位因素及其变 试卷 3 次下载
- (新教材)2019-2020学年人教版地理必修第二册同步练习:第四章 第一节 区域发展对交通运输布局的影响 试卷 4 次下载
- (新教材)2019-2020学年人教版地理必修第二册同步练习:第四章 第二节 交通运输布局对区域发展的影响 试卷 5 次下载
- (新教材)2019-2020学年人教版地理必修第二册同步练习:第五章 第二节 走向人地协调——可持续发展 试卷 3 次下载
- (新教材)2019-2020学年人教版地理必修第二册同步练习:第五章 第三节 中国国家发展战略举例 试卷 4 次下载
高中地理人教版 (2019)必修 第二册第一节 人类面临的主要环境问题同步达标检测题
展开选择题
下图为某国20世纪后期固体废弃物产生总量及处理构成变化。回答1~2题。
1.下列判断正确的是( )
A.固体废弃物回收做混合肥料不会造成水源污染
B.回收利用是目前较理想的固体废弃物处理方法
C.固体废弃物焚烧处理不会造成二次污染
D.填埋处理可以实现废弃物资源化
2.上图显示该国( )
A.20世纪90年代中期焚烧处理的垃圾量大为减少
B.20世纪90年代的垃圾量增长速度明显高于20世纪80年代
C.20世纪90年代用于回收做混合肥料的垃圾量没有增长
D.20世纪90年代垃圾的回收利用量增长速度最快
解析:第1题,不是所有固体废弃物都可以回收做混合肥料,而且固体废弃物回收做混合肥料也可能会造成水源污染;焚烧处理可能会带来大气污染等二次污染;回收利用可以实现废弃物资源化;填埋处理是将废弃物当作了垃圾。据此选B。第2题,从图中可看出,从20世纪80年代后期开始焚烧处理的垃圾量变化不大;20世纪90年代后期垃圾增长要低于20世纪80年代;20世纪90年代回收利用的垃圾总量增长速度明显较快,大于其他时期;回收做混合肥料的垃圾在20世纪90年代有明显增长。据此选D。
答案:1.B 2.D
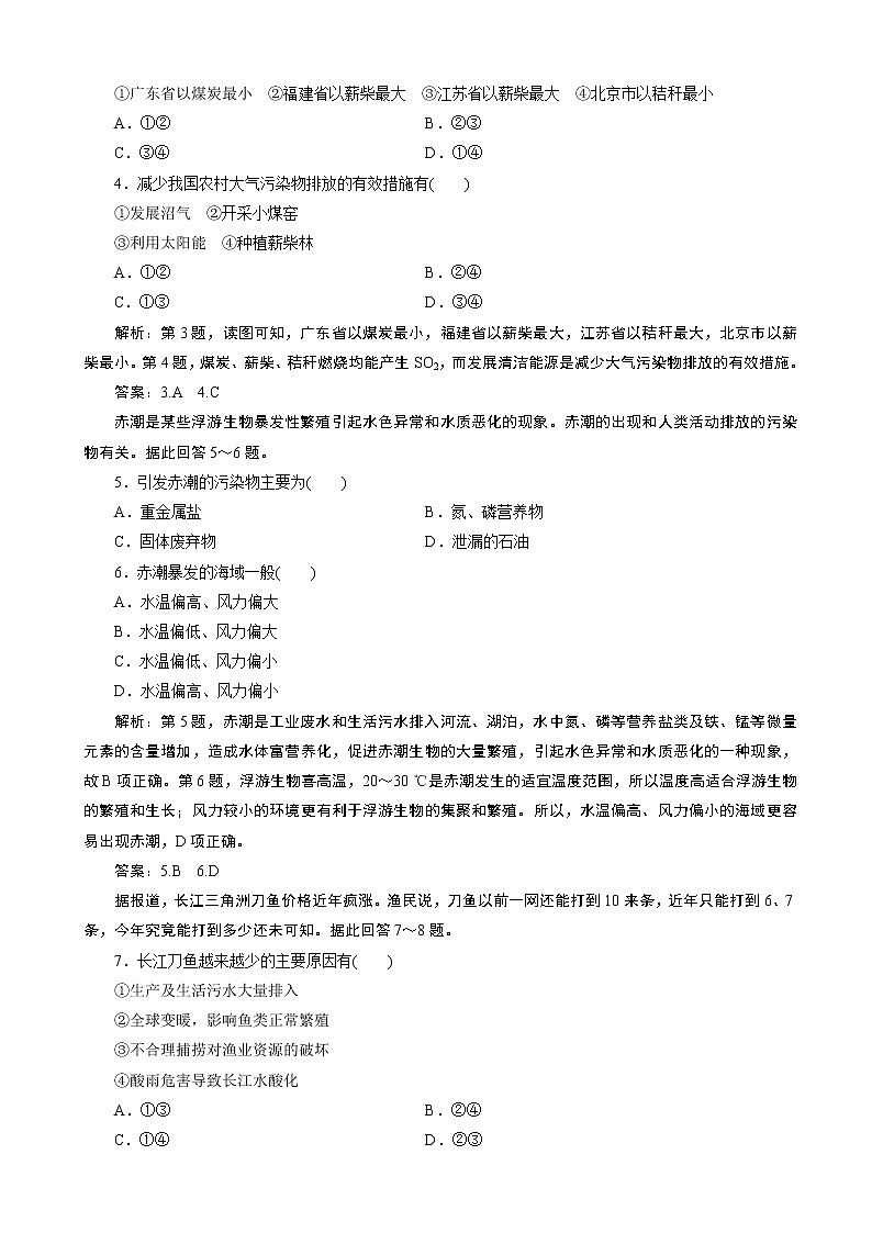
大气污染与使用能源的种类密切相关。读图并结合相关知识,回答3~4题。
3.关于四省市农村不同生活能源对大气SO2污染的贡献率,叙述正确的是( )
①广东省以煤炭最小 ②福建省以薪柴最大 ③江苏省以薪柴最大 ④北京市以秸秆最小
A.①② B.②③
C.③④ D.①④
4.减少我国农村大气污染物排放的有效措施有( )
①发展沼气 ②开采小煤窑
③利用太阳能 ④种植薪柴林
A.①② B.②④
C.①③ D.③④
解析:第3题,读图可知,广东省以煤炭最小,福建省以薪柴最大,江苏省以秸秆最大,北京市以薪柴最小。第4题,煤炭、薪柴、秸秆燃烧均能产生SO2,而发展清洁能源是减少大气污染物排放的有效措施。
答案:3.A 4.C
赤潮是某些浮游生物暴发性繁殖引起水色异常和水质恶化的现象。赤潮的出现和人类活动排放的污染物有关。据此回答5~6题。
5.引发赤潮的污染物主要为( )
A.重金属盐 B.氮、磷营养物
C.固体废弃物 D.泄漏的石油
6.赤潮暴发的海域一般( )
A.水温偏高、风力偏大
B.水温偏低、风力偏大
C.水温偏低、风力偏小
D.水温偏高、风力偏小
解析:第5题,赤潮是工业废水和生活污水排入河流、湖泊,水中氮、磷等营养盐类及铁、锰等微量元素的含量增加,造成水体富营养化,促进赤潮生物的大量繁殖,引起水色异常和水质恶化的一种现象,故B项正确。第6题,浮游生物喜高温,20~30 ℃是赤潮发生的适宜温度范围,所以温度高适合浮游生物的繁殖和生长;风力较小的环境更有利于浮游生物的集聚和繁殖。所以,水温偏高、风力偏小的海域更容易出现赤潮,D项正确。
答案:5.B 6.D
据报道,长江三角洲刀鱼价格近年疯涨。渔民说,刀鱼以前一网还能打到10来条,近年只能打到6、7条,今年究竟能打到多少还未可知。据此回答7~8题。
7.长江刀鱼越来越少的主要原因有( )
①生产及生活污水大量排入
②全球变暖,影响鱼类正常繁殖
③不合理捕捞对渔业资源的破坏
④酸雨危害导致长江水酸化
A.①③ B.②④
C.①④ D.②③
8.下列有利于保护长江刀鱼资源的措施有( )
①修建水库,减少洪涝灾害
②上中游植树造林,减少水土流失
③发展科技,进行人工养殖
④规定禁渔期和禁渔区
A.①② B.③④
C.②③ D.①④
解析:第7题,影响长江鱼类生存环境的主要因素是排污入江和不合理捕捞对渔业资源的破坏。故选A。第8题,规定禁渔期和禁渔区可控制人们的捕捞活动,利于刀鱼的生长繁殖;利用现代科技,进行人工增养,可加快刀鱼的繁殖;修建水库会破坏刀鱼的生长环境;植树造林会改善长江的水体环境,但刀鱼到达不了上中游地区。故选B。
答案:7.A 8.B
下图为华东地区和东北地区的城市大气PM2.5和SO2多年平均浓度日变化曲线图。读图回答9~10题。
9.两地区的城市大气PM2.5浓度一般在10时以后下降,其主要原因是( )
A.户外活动减少,利于污染物沉降
B.降水频率增加,有利于空气净化
C.热岛效应增强,利于污染物扩散
D.汽车流量减少,尾气排放量减少
10.华东地区大部分时段大气SO2浓度低于东北地区,主要的影响因素是( )
A.能源结构 B.人口密度
C.资源条件 D.出行方式
解析:第9题,PM2.5浓度在10时以后逐渐下降,有可能是地面温度逐渐升高,气温升高使气体受热膨胀上升,热岛效应增强;气体在上升的过程中,带走了污染物,有利于PM2.5浓度的下降,因此正确答案选C。PM2.5浓度的下降与户外活动的减少无关;材料当中并没有提到降水的频率增加,且并非10时以后才产生降雨;汽车流量减少只会让PM2.5浓度保持相对稳定性,而并非下降,A、B、D错误。第10题,华东地区大部分时段大气的SO2浓度低于东北地区,主要和人们的能源消费结构相关。华东地区能源消费结构主要以石油、天然气为主,而东北地区能源消费结构主要以煤和石油为主,天然气是清洁能源,极大减少了SO2的排放量,因此正确答案选A。SO2的浓度和人口密度、资源条件无关,B、C错误。出行方式不同,对SO2浓度有影响,主要区别在于汽车尾气排放量,华东地区经济发达,汽车尾气排放量相对较高,SO2浓度也应高,说明不仅仅是出行方式的影响,最主要的是能源消费结构的不同,D错误。
答案:9.C 10.A
雾霾是漂浮大气中的PM2.5等微粒、粉尘等粒子,在一定的湿度、温度等天气条件相对稳定状态下产生的天气现象。下图为我国雾霾多发区。读图回答11~13题。
11.雾霾导致能见度降低,是因为雾霾( )
A.吸收地面辐射 B.增强大气逆辐射
C.吸收太阳辐射 D.反射太阳辐射
12.正常年份,我国雾霾天气最多的是( )
A.黄淮海平原 B.四川盆地
C.长江河谷 D.珠江三角洲
13.城市雾霾多于农村,是因为城市( )
①高楼林立,风力微弱 ②热岛效应,对流运动弱
③汽车数量多,尾气排放量大 ④绿地面积小,空气湿度大
A.①② B.②③
C.①③ D.③④
解析:第11题,雾霾使能见度降低,主要是指可见光降低,原因是雾霾能反射和散射太阳辐射,导致地面和大气中的可见光减少,导致能见度下降。第12题,正常年份,我国北方降水少,空气干燥,植被覆盖率低,再加上燃烧煤炭多,空气中粉尘微粒多,故出现雾霾天气也是最多。第13题,城市雾霾天气多于农村,主要是PM2.5等微粒、粉尘等粒子排放量多,加上高楼林立,风力微弱,大气相对稳定,不利于微粒等物质扩散,故雾霾天气多。
答案:11.D 12.A 13.C
下图为新疆塔里木河下游绿洲环境变化示意图,读图回答14~15题。
14.图中甲表示( )
A.土地盐碱化严重 B.沙丘移向绿洲
C.河流水量减少 D.冰川融水减少
15.综合治理和保护塔里木盆地绿洲的合理措施是( )
A.禁止经济活动 B.节约并合理用水
C.加强矿产开发 D.大力发展畜牧业
解析:第14题,根据上下环节的因果关系判断,气候变干和用水量增加会导致河流的水量减少,使地下水位下降,故C项正确;土壤盐碱化严重是不合理的灌溉引起的,故A项错误;沙丘移向绿洲是风力作用的结果,故B项错误;冰川融水的多少与气温有关,故D项错误。第15题,禁止经济活动不利于区域的可持续发展,故A项错误;水资源不足是制约西北地区农业发展的关键性因素,因此节约并合理用水是综合治理和保护塔里木盆地绿洲的合理措施,故B项正确;加强矿产开发会破坏当地的生态,故C项错误;大力发展畜牧业会导致用水量增加,不利于保护塔里木盆地的绿洲,故D项错误。
答案:14.C 15.B
我国的地表水资源主要集中在七大水系:长江(年径流量为9 513亿立方米)、黄河(年径流量为661亿立方米)、松花江(年径流量为762亿立方米)、辽河(年径流量为148亿立方米)、珠江(年径流量为3 338亿立方米)、海河(年径流量为228亿立方米)和淮河(年径流量为622亿立方米)。下图是我国主要河流水质状况统计图。读图回答16~18题。
16.从图中可以看出,我国主要河流污染状况所占比例最大的是( )
A.Ⅰ类水质 B.Ⅱ类水质
C.Ⅲ类水质 D.Ⅴ类水质
17.下列我国河流中,水污染状况最严重的可能是( )
A.珠江 B.海河
C.长江 D.松花江
18.下列河流中,自净能力最强的是( )
A.淮河 B.海河
C.辽河 D.珠江
解析:第16题,从图形可以看出Ⅲ类水质在图中所占面积最大。故选C。第17题,河流的污染状况一是看排放污染物的多少,二是看河流的自净能力的大小。海河流经地区内人口密集,工农业发达,污染物排放量大,加之海河水量小,自净能力差,其水污染状况可能最严重。故选B。第18题,珠江水量最大,自净能力最强。故选D。
答案:16.C 17.B 18.D
人教版 (2019)必修 第二册第五章 环境与发展第一节 人类面临的主要环境问题习题: 这是一份人教版 (2019)必修 第二册第五章 环境与发展第一节 人类面临的主要环境问题习题,共6页。
高中地理人教版 (2019)必修 第二册第一节 人类面临的主要环境问题当堂检测题: 这是一份高中地理人教版 (2019)必修 第二册第一节 人类面临的主要环境问题当堂检测题,共8页。
人教版 (2019)必修 第二册第一节 人类面临的主要环境问题达标测试: 这是一份人教版 (2019)必修 第二册第一节 人类面临的主要环境问题达标测试

