高中地理中图版 (2019)必修 第一册第六节 土壤的主要形成因素导学案及答案
展开第六节 土壤的主要形成因素
课程标准 | 学业质量标准 | 核心素养 |
野外观察或运用土壤标本,说明土壤的主要形成因素。 | 水平1:根据地理资料,说出主要土壤类型。 水平2:运用地理资料,说明影响土壤形成的因素;说明土壤利用中存在的问题及合理利用措施。 水平3:能够运用资料,结合典型土壤,分析土壤的成因。 水平4:结合区域和典型土壤,分析某类土壤的形成与自然环境的关系。 | 人地协调观:尊重自然规律,合理利用土壤。 综合思维:分析土壤与自然环境的关系。 区域认知:运用地图,说明主要土壤类型及其分布。 地理实践力:观察学校所在地的土壤类型,探讨土壤与自然环境的关系。 |
一、土壤及其物质组成
1.概念:陆地表层和浅水域底部,由有机物质和无机物质组成,具有一定肥力,能够生长植物的疏松层。
2.组成:矿物质、有机质、水分、空气和土壤生物。
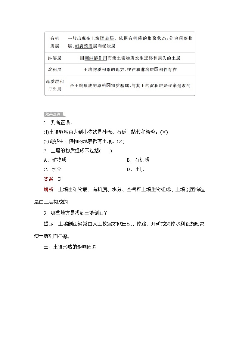
二、土壤剖面
1.概念:指从地表垂直向下的土壤纵切面。
2.剖面构造
1.判断正误。
(1)土壤颗粒由大到小依次是砂砾、石砾、黏粒和粉粒。(×)
(2)能够生长植物的地表都有土壤。(×)
2.土壤的物质组成不包括( )
A.矿物质 B.有机质
C.水分 D.土层
答案 D
解析 土壤由矿物质、有机质、水分、空气和土壤生物组成,土壤剖面构造是由土层构成的。
3.哪些地方易找到土壤剖面?
提示 土壤剖面通常由人工挖掘才能出现,修路、开矿或兴修水利设施时易使土壤剖面显露。
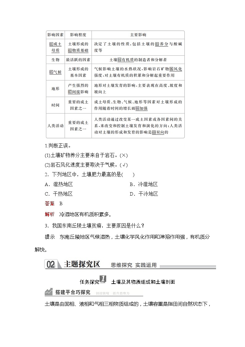
三、土壤形成的影响因素
1.判断正误。
(1)土壤矿物养分主要来自于岩石。(×)
(2)岩石风化速度主要取决于气候。(√)
2.下列地区中,土壤肥力最高的是( )
A.湿热地区 B.冷湿地区
C.干热地区 D.干冷地区
答案 B
解析 冷湿地区有机质积累多。
3.我国东南丘陵土壤贫瘠,主要原因是什么?
提示 东南丘陵地区气候湿热,土壤化学风化作用和淋溶作用强,有机质分解快。
任务探究 土壤及其物质组成和土壤剖面
土壤是由固相、液相和气相三相物质组成的,土壤容重是指田间自然状态下,单位体积土壤烘干后的重量。土壤容重与土壤质地、压实状况、土壤颗粒密度、土壤有机质含量及各种土壤管理措施有关。有机质含量高、疏松多孔的土壤容重小,土壤发育良好。图为土壤三相物质比例示意图。
据此探究下列问题:
(1)指出土壤中固相、液相和气相的含义。
(2)指出影响土壤容重的因素。
(3)观察土壤时,主要观察哪些要素?
(4)说明土壤剖面的组成。
[成果展示] (1)固相:有机质,矿物质。液相:水分。气相:空气。
(2)有机质含量,土壤孔隙,矿物质等。
(3)土壤颜色,土壤质地,土壤剖面等。
(4)自然土壤由有机层、腐殖质层、淋溶层、淀积层、母质层和母岩层组成。耕作土壤由耕作层、犁底层和自然土层组成。
1.判断土壤的依据:具有肥力,生长植物,疏松表层。
2.土壤的物质组成
3.土壤的颜色和质地
(1)土壤颜色
影响因素 | 对土壤颜色的影响 |
有机质 | 有机质含量高的土壤颜色较深。土壤有机质的腐殖质总体上呈黑色,腐殖质含量越高,对土壤颗粒的染色越重,如黑土颜色的形成与其有机质含量高有关 |
土壤矿物颜色 | 如四川盆地的紫色土,南方的红壤颜色的形成主要与土壤矿物颜色有关 |
土壤湿度 | 土壤干时颜色往往较浅,而湿润时往往颜色较深 |
土壤结构体状况 | 同一种土壤处在团聚状态和研碎成粉末状态时,其颜色是不同的 |
(2)土壤质地
4.土壤剖面构造
(1)自然土壤
(2)耕作土壤
某研究性学习小组把甲、乙、丙、丁四份质地不同的土壤堆成形状大小相同的圆锥体,在其中三个土堆上覆盖一层相同的草皮。通过模拟实验观测相同降水强度下土壤质地、植被覆盖与水土流失量的关联性。读实验相关数据表,回答(1)~(3)题。
(1)甲土壤属于( )
A.砂土 B.壤土
C.黏土 D.粉土
(2)丁土壤属于( )
A.砂土 B.壤土
C.黏土 D.粉土
(3)实验结果表明,在相同植被覆盖条件下,水土流失最严重的土壤质地( )
A.砂粒与黏粒比重接近
B.黏粒比重小,砂粒比重大
C.粉粒与黏粒比重接近
D.砂粒比重小,黏粒比重大
科学思维
土壤特性的分析思路
第(1)题,读表可知,甲土壤的三类粒径的百分比较为接近,为壤土。第(2)题,丁土壤中,黏粒比例最大,为黏土。第(3)题,据题中“在其中三个土堆上覆盖一层相同的草皮”和实验结果可知,水土流失最严重的乙土壤没有覆盖草皮,即相同植被覆盖条件下的有甲、丙、丁,其中丁地水土流失最严重,据表得出,其砂粒比重小,黏粒比重大。
[答案] (1)B (2)C (3)D
提升运用能力
岩土给水度是指岩土在重力作用下能自由排出的水的体积占岩土总体积(包括所含水)的百分比,岩土持水度是指岩土中经重力排水后所含水的体积占岩土总体积(包括所含水)的百分比,读孔隙度、给水度、持水度的关系图,回答1~3题。
1.孔隙度、给水度、持水度三者关系为( )
A.前者大于后两者之和
B.前者等于后两者之和
C.前者小于后两者之和
D.三者没有直接关系
答案 B
解析 岩土的空隙度指岩土的空隙体积与岩土体积的比,岩土空隙中的水体积在水源充足的情况下等于空隙体积,这些水在重力作用下可以流出一部分,但会在岩土中保留一部分,分别为土壤给水和土壤持水。因此,孔隙度等于给水度与持水度之和,故B项正确。
2.从图中可以得出( )
A.岩土颗粒越大,孔隙度越大
B.岩土颗粒越大,给水度越大
C.岩土颗粒越大,给水度越小
D.岩土颗粒越大,持水度越小
答案 D
解析 由图可知,岩土颗粒越小,孔隙度越大;岩土给水度随岩土颗粒增大呈先增大后减小趋势;岩土颗粒越大,持水度越小。
3.降水量和强度以及植被状况相同的情况下,潜水最丰富的土壤类型是( )
A.细砂质土壤 B.中砂质土壤
C.粗砂质土壤 D.细砾质土壤
答案 C
解析 潜水是在重力作用下可以流动的水,给水度越大,潜水越丰富,在粗砂质土壤中,给水度最大,故潜水最丰富。
任务探究 土壤形成的影响因素
材料一 土壤有机质是指通过微生物作用所形成的腐殖质、动植物残体和微生物体的合称,其中的碳元素即为土壤有机碳。土壤有机碳含量既与进入土壤的生物残体等有机物质多少有关,也与以土壤微生物分解作用为主的有机物质的损失有关。下图为土壤有机碳的影响因素与形成和演变过程示意图。
材料二 湿地系统因为处于常年积水或者季节性积水状态,积累了更多的土壤易分解有机碳,使湿地土壤碳对气候变化更加敏感。调查研究表明,位于黑河中游(河西走廊中段)湿地表层土壤有机碳含量约为2.28~29.55 g/kg,较洞庭湖湿地(19.63~50.20 g/kg)和三江平原湿地(96~184 g/kg)表层土壤有机碳含量低。下表为黑河中游的湿地植被类型与土壤有机碳含量表。
据此探究下列问题:
(1)描述黑河中游湿地表层土壤有机碳含量的分布特征,并分析原因。
(2)黑河中游湿地大部分属于季节性积水湿地,推断相对积水季节而言,非积水季节该地表层土壤有机碳含量变化特点,并说明推断理由。
(3)洞庭湖湿地和三江平原湿地的表层土有机碳含量,明显高于黑河中游湿地,试从气候角度分别指出洞庭湖湿地和三江平原湿地的表层土有机碳含量高的原因。
[成果展示] (1)分布特征:高草植被的土壤有机碳含量高于低草植被;土壤有机碳含量随土层深度增加递减。
原因:高草植被生物残体输入多于低草植被;土层越浅,获得的生物残体量就越多,土壤有机碳在土壤中的含量就越多。
(2)变化特点:减少。
理由:当水位下降到湿地基低(底部)以下时,土壤有机碳中易于分解的部分会被微生物分解,成为碳源,释放CO2,降低土壤有机碳含量;随着水分的减少,生物量会随之减少,导致生物残体和土壤有机碳输入量减少。
(3)与黑河中游湿地相比,洞庭湖湿地处于亚热带季风区,纬度更低,降水更多,气候更为温暖湿润,植物可以终年生长,通过输入更多生物残体来增加土壤有机碳的含量;三江平原湿地处于温带季风气候区,纬度更高,气候温凉湿润,冬季漫长严寒,低温的条件使微生物分解有机碳速度减慢,形成大量积累。
1.土壤的形成过程
2.影响土壤形成的因素
下图为各种成土因素作用示意图。读图,回答(1)~(3)题。
(1)有关气候与土壤关系的说法,正确的是( )
A.在寒冷的气候条件下,土壤中的有机质含量较少
B.在常年温暖湿润的气候条件下,化学分解作用较快
C.在常年温暖湿润的气候条件下,土壤中的有机质含量较多
D.在常年温暖湿润的气候条件下,微生物分解作用较慢
(2)陡峭的山坡上难以发育成深厚土壤的原因是( )
A.地表疏松物质的迁移速度快
B.地表疏松物质的侵蚀速率较慢
C.光热条件差
D.水分条件差
(3)利于土壤有机质积累的是( )
A.气候湿热、草类茂盛的地区
B.气候湿热的热带森林地区
C.气候相对寒冷的草原地区
D.气候相对寒冷的森林地区
科学思维
影响土壤形成因素的分析方法
第(1)题,寒冷气候条件下,土壤的有机质分解较慢,有机质含量较多;温暖湿润的气候条件下,化学分解作用和微生物分解作用都较快,有机质易分解。第(2)题,陡峭的山坡,地表疏松物质易被侵蚀、搬运,难以发育成深厚的土壤。第(3)题,气候湿热淋溶作用强,有机质的分解较快,气候冷湿地区微生物分解缓慢,利于有机质的积累;草类茂盛且根系集中在近地表的土壤中,为土壤表层提供了大量有机质。
[答案] (1)B (2)A (3)C
提升运用能力
富铝土是指土壤形成过程中铁、铝等成分相对富集后的一类土壤的总称。富铝土在我国分布广,主要分布在亚热带和热带地区。富铝土包含多种土壤类型,并具有下图所示的过渡关系。据此完成1~2题。
1.影响富铝土形成的主要自然因素是( )
A.成土母质 B.气候
C.生物 D.地形
答案 B
解析 据材料可知,富铝土主要分布在亚热带和热带地区,在湿热的气候条件下,化学风化作用和淋溶作用强,土壤中多数矿物易分解,使得氧化铝在土壤中残留和聚集,故B项正确。
2.下列土壤类型中,铁、铝相对含量最高的是( )
A.赤红壤 B.砖红壤
C.红壤 D.黄壤
答案 B
解析 湿热气候促进矿物分解,更易形成富铝土。读图可知,砖红壤所处气候条件最为湿热,故B项正确。
图表问题巧点拨
[教材第68页“思考”]
点拨 1.观察图片中土壤颜色及土壤剖面颜色变化。
2.气候对土壤有机质的积累和分解起重要作用,而土壤颜色作为判断土壤肥力的重要依据之一,其形成受气候影响显著。
答案 1.棕壤为红棕色或棕色;土壤剖面的颜色由棕色向暗灰棕色过渡。红壤为红色;土壤剖面为均匀红色。
2.河北雾灵山为温带季风气候;江西南昌为亚热带季风气候。土壤剖面颜色的形成受气候影响显著。
[教材第70页“思考”]
点拨 对土壤的肥力、颜色、物质组成、土壤剖面等方面都有影响。人类活动对土壤的影响在增强。
答案
因素 | 对土壤形成的影响 |
成土母质 | 决定土壤矿物养分状况和土壤质地 |
生物 | 促进有机质的积累 |
气候 | 决定土壤形成速度和肥力高低 |
地形 | 影响土壤质地 |
时间 | 影响土壤发育程度 |
人类活动 | 改变和控制土壤发育和演化的方向 |
其中,人类活动的影响作用和影响程度在加大。
[教材第72页“思考”]
点拨 1.结合东北地区区域特征和土壤形成的影响因素归纳。
2.黑土被破坏的影响因素从自然因素和人为因素两个方面总结。
答案 1.(1)成土母质,为黑土的形成提供矿物养分来源。
(2)气候:纬度高,冬季寒冷,有机质分解慢,土壤富含有机质。
(3)生物:植被覆盖率高,为黑土形成提供有机质来源。
(4)地形:地形起伏小,流水侵蚀作用弱,不易造成土壤养分的流失。
(5)时间:土壤发育时间长,养分积累较多。
(6)人类活动:开发较晚,受人类活动影响小。
2.(1)土壤侵蚀:受风蚀和水蚀的影响,导致土壤养分流失。
(2)植被破坏:人类活动造成植被破坏,加剧流水侵蚀,导致黑土流失。
(3)不合理耕作:过度开发利用黑土,只种不养,导致土壤肥力降低。
[教材第74页“作业题”]
点拨 1.根据土壤肥力来源,山麓和山顶外力作用差异分析。
2.首先观察水稻土土壤剖面,对比与自然土壤剖面的差异,据此可分析影响水稻土形成的主要因素。
3.红壤是热带和亚热带湿润气候区发育的土壤,根据气候特点(降水和气温),分析降水和气温对土壤养分的影响即可。
答案 1.山麓土层深厚,土壤肥沃。山顶地形起伏大,受外力侵蚀作用影响大,土壤肥力不易保存;山麓地形起伏小,外力侵蚀作用弱,堆积作用强。
2.(1)受施肥等人类活动的影响,土壤表层(耕作层)养分多,有利于水稻生长,水稻根系密,为土壤提供了有机质来源,导致水稻土有机质含量高。
(2)受人类耕作活动的影响,犁底层不断压实,可减弱淋溶作用,有利于保水保肥。
3.降水多,流水侵蚀作用强,造成土壤养分流失严重;气温高,有机质分解快。
地理实践深探索
方向与建议
1.通过网络查找我国主要土壤类型及分布。
2.调查家乡的土壤特点,分析其成因。
3.调查家乡土壤利用过程中存在的问题及改造措施。
展示与评价
略。
时间:45分钟 满分:100分
探究点 | 题号 |
土壤及其物质组成和土壤剖面 | 1、4、6、7、12、13 |
土壤形成的影响因素 | 2、3、5、8、9、10、11、14 |
一、选择题(共12小题,每小题4分,共48分。每小题只有一个选项符合题目要求)
入渗率指水分自地表渗入土壤中的强度,以每小时若干毫米表示。在某种情况下,降雨渗入土壤时的最大入渗率,叫“入渗容量”。读图,完成1~2题。
1.若图中曲线表示干湿状况不同的沙壤土和粘壤土在其他条件相同时的入渗率变化情况,则下列组合正确的是( )
A.①—湿粘壤土 B.②—湿沙壤土
C.③—干沙壤土 D.④—干粘壤土
答案 B
解析 和粘壤土相比,沙壤土下渗速度快;而相同类型的土壤,干土壤下渗速度较湿土壤快。据此可知,①是干沙壤土、②是湿沙壤土、③是干粘壤土、④是湿粘壤土。
2.关于入渗率和入渗容量的叙述,正确的是( )
A.若其他条件相同,降水时间长,土壤的入渗率大
B.若其他条件相同,降水量大,土壤的入渗率大
C.在降雨量满足时,入渗容量出现在入渗初期
D.在降雨量满足时,入渗容量出现在降雨后期
答案 C
解析 土壤蓄水能力有限,若其他条件相同,降水时间越长,图示四类土壤的入渗率下降且趋于平缓,降水量大,土壤的入渗率下降,A、B两项错误;据图可知,在降雨量满足时,图示四类土壤的入渗容量均出现在降雨开始后的入渗初期,C项正确,D项错误。
科考队在大兴安岭考察时,发现当地的原始地貌为山前冲积扇前缘,土壤分为粗颗粒层和细颗粒层两种。土壤类型主要为淋溶黑钙土。但在背风坡海拔200米处(122°33′47″E,45°45′01″N)发现土壤变为栗钙土,并且该处地层的上部偏红,说明氧化铁(三氧化二铁)在该处富集。据此回答3~4题。
3.若土壤温度与铁元素的富集能力成正比,则土壤变为栗钙土的条件应为( )
A.高温多雨 B.低温多雨
C.高温少雨 D.低温少雨
答案 C
解析 读图可知,栗钙土的上层往往富集氧化铁,而铁元素的富集能力与土壤温度呈正相关,说明栗钙土形成的条件为高温状态,又由材料可知栗钙土分布在背风坡,说明该地降水较少,因此土壤变为栗钙土的条件应为高温少雨。
4.当地越靠近冲积扇的前缘方向,土层的变化情况为( )
A.粗颗粒层变厚,细颗粒层变厚
B.粗颗粒层变薄,细颗粒层变厚
C.粗颗粒层变厚,细颗粒层变薄
D.粗颗粒层变薄,细颗粒层变薄
答案 B
解析 冲积扇是由于河流冲积而形成的沉积地貌。由出山口到冲积扇的前缘,流速逐渐减缓,携带能力逐渐减弱,沉积颗粒逐渐减小,因此越靠近冲积扇的前缘粗颗粒层变薄,细颗粒层变厚。
南海诸岛雨量丰沛,热量充足,岛上的岩石主要是珊瑚、贝壳碎屑砂,质地疏松。诸岛面积小,海拔低,鸟类多,植被有200余种。除滨海地区外,土壤含盐量大部分较低。南海诸岛是一个独特的富磷生态系统,土壤是这个生态系统的纽带。下图示意海岛土壤剖面中磷的分布。据此完成5~6题。
5.南海诸岛除滨海地区外,其他地区含盐量较低,其主要原因是( )
A.气温低,蒸发弱 B.降水多,淋溶作用强
C.植物多,吸收盐分 D.距海远,海水影响小
答案 B
解析 南海诸岛纬度较低,气温高,蒸发量大,A项错误;南海诸岛面积小,雨量丰沛,淋溶作用强,使岛上土壤含盐量降低,B项正确;植被主要吸收土壤中的营养物质,对盐度的影响作用较小,C项错误;南海诸岛面积小,所以岛上各地距海比较近,D项错误。
6.海岛土壤剖面中磷的分布特点是( )
A.自表层向下逐渐升高
B.自表层向下逐渐降低
C.表层以下50~80 cm下降最快
D.表层以下20~50 cm含量最大
答案 D
解析 读海岛土壤剖面中磷的分布图,磷的分布自表层向下先升高后降低,A、B两项错误;表层以下50~60 cm下降最快,C项错误;表层以下20~50 cm含量最大,D项正确。
我国土壤类型多样,如东北平原的黑土,华北平原的黄土,四川盆地的紫色土,江南丘陵的红壤,长江中下游平原的水稻土。据此完成7~9题。
7.对材料中土壤的特征与成因描述正确的是( )
A.红壤—水稻的大量种植
B.黄土—有机质的大量积累
C.水稻土贫瘠—流水冲刷
D.黑土肥沃—植物的大量生长
答案 D
解析 我国南方红壤是自然条件形成的,并不是人类活动种植水稻造成的,A项错误;黄土主要分布在温带地区,受风力和流水搬运、沉积形成,并不是有机质沉积形成的,B项错误;水稻土为人工培育出的肥沃土壤,C项错误;东北地区冬寒夏热,夏季草木茂盛,冬季冷湿,有机质不易分解,积累量大,D项正确。
8.四川盆地紫色土磷、钾含量丰富,下列观点与之密切相关的是( )
A.水分条件对土壤形成有着巨大的影响
B.植物是影响土壤形成的较活跃因素
C.成土母质是土壤矿物成分的最初来源
D.农业科技进步加大化肥农药的使用
答案 C
解析 四川盆地的紫色土主要是由紫红色砂岩和页岩这两种极易风化的岩石发育成紫色土,紫色土含有丰富的钙、磷、钾等营养元素,所以这些矿物质是由成土母质风化而成,C项正确。
9.下列土壤中,哪种是经人类长期耕作改造形成的土壤( )
A.红壤 B.黄土
C.水稻土 D.黑土
答案 C
解析 水稻土和黑垆土是人类长期耕作形成的肥沃的土壤。其他都为自然形成的土壤。
土壤是反映地理环境整体性的一面“镜子”,不同土壤可以反映出不同的气候、地表物质、地形、水文条件、生物及人类活动情况。下图为我国两个不同区域土壤有机质含量随深度变化示意图。据此完成10~12题。
10.下列有关生物与土壤的关系的叙述,正确的是( )
A.生物是土壤矿物养分的最初来源
B.生物作用与土壤肥力的产生关联密切
C.绿色植物促进了耕作土壤的形成
D.树木根系很深,提供土壤表层有机质多
答案 B
解析 成土母质是土壤矿物养分的最初来源;生物作用与土壤肥力的产生关联密切;人类长期耕作和培育促进了耕作土壤的形成;树木根系很深,提供土壤表层有机质少。
11.关于地形与土壤的叙述,正确的是( )
A.迎风坡易发育深厚的土壤
B.阳坡土壤淋溶作用比阴坡快
C.阳坡土壤有机质分解比阴坡快
D.迎风坡矿物养分流失比背风坡慢
答案 C
解析 在陡峭的山坡上,地表疏松物质迁移速度较快,不易发育成深厚的土壤;阳坡的蒸发量大,水分状况较阴坡差;阳坡接受太阳辐射多于阴坡,温度状况比阴坡好,有机质分解比阴坡快。
12.对①②两种土壤的判断,正确的是( )
A.①为草原土壤,可能位于我国青藏高原
B.②为草原土壤,可能位于我国内蒙古东部
C.①为森林土壤,可能位于我国海南岛中部
D.②为森林土壤,可能位于我国东北地区
答案 B
解析 从图中①②两种土壤的有机质含量来分析,①②土层深厚,②表层有机质含量较大,青藏高原属于高山高原气候,降水少,植被稀少,土层薄,A项错误;内蒙古东部地区的植被是温带草原,草原植被覆盖,土壤有机质丰富,多集中于土壤表层,B项正确;海南岛中部地区的植被属于热带森林,水热条件较好,植被茂盛,有机质丰富,但分解快,淋溶作用强,土壤贫瘠,C项错误;东北地区的植被属于温带森林,植被茂盛,土壤有机质丰富,而且较深厚,符合①图,D项错误。
二、综合题(共2小题,共52分)
13.下图是不同气候条件下风化壳深度变化示意图。读图,完成下列问题。(22分)
(1)a、b、c三条曲线,________曲线表示气温,________曲线表示蒸发量,________曲线表示降水量。(6分)
(2)A、D、E、G四个地带中能形成完整土壤剖面的有________(填写字母)地带;即使增加降水也很难形成完整土壤剖面的是________(填写字母)地带。(6分)
(3)一个发育成熟的土壤剖面一般具有________层、腐殖质层、________层、淀积层和________层。(6分)
(4)简要说明F地带能形成深厚风化壳的原因。(4分)
答案 (1)b a c (2)E、G A
(3)有机(枯枝落叶) 淋溶 母质
(4)气候温暖湿润,风化作用强。
解析 第(1)题,图中F处风化壳最深,且表层为砖红壤风化壳,判断该处为高温多雨的热带雨林气候区,降水量应大于蒸发量,D为干旱地区,结合图中纵坐标可判断a为蒸发量,b为气温曲线,c为降水量。第(2)题,A处为寒冷的极地气候区,D为干旱的荒漠环境,只有E、G处,降水较多,气温较高,风化壳较深,有一定植被,能形成完整的土壤剖面;A处因为气温极低,即使降水量增多,也很难形成完整的土壤剖面。第(3)题,一个发育成熟的土壤剖面一般具有有机层(枯枝落叶层)、腐殖质层、淋溶层、淀积层和母质层。第(4)题,由图可知,F处为高温多雨的环境,淋溶作用强,物理、化学风化作用强,所以风化壳最厚。
14.阅读图文材料,回答下列问题。(30分)
黑土是大量枯枝落叶或草本植物难以腐化、分解,历经长时间演化形成的肥沃土壤。下图示意某优质黑土区。20世纪30年代以来,该区域农作物种植面积不断扩大,黑土侵蚀严重;60年代起,该区域采取了滴灌等一系列措施,黑土侵蚀明显减少。
(1)说明该地区气候条件对黑土形成的影响。(6分)
(2)分析20世纪30年代以来该地区黑土侵蚀严重的原因。(10分)
(3)说明滴灌对减轻该地区黑土侵蚀的作用。(6分)
(4)简述该地区土壤侵蚀减轻所产生的生态效益。(8分)
答案 (1)夏季雨热同期,利于植被生长;冬季较长,寒冷干燥,枯枝落叶多;微生物活动弱,枯枝落叶分解缓慢。
(2)种植面积扩大,导致森林、草地破坏,黑土退化加剧;黑土区深居内陆,年降水较少,地势平坦,多大风天气,风力侵蚀作用显著;初夏汛期流水侵蚀作用较强。
(3)保持黑土水分,防止旱季土壤过度干燥,减轻风力对土壤的侵蚀;防止过度灌溉造成水土流失。
(4)减少大气中的扬尘;改善水质;保护生物的栖息地,有利于维护生物多样性。
解析 第(1)题,读图可知,图示区域位于美国中央大平原西部,属于温带大陆性气候,夏季雨热同期,利于植被生长;冬季较长,寒冷干燥,枯枝落叶分解缓慢,利于有机质积累,黑土的形成。第(2)题,20世纪30年代以来,该地区的种植面积扩大,导致森林、草地破坏,黑土退化加剧。黑土区深居内陆,年降水较少,地势平坦,多大风天气,风力侵蚀作用显著。初夏汛期流水侵蚀作用较强,导致黑土侵蚀严重。第(3)题,滴灌利于保持黑土水分,防止旱季土壤过度干燥,减轻风力对土壤的侵蚀。滴灌的灌溉水量小,防止过度灌溉造成水土流失。第(4)题,该地区土壤侵蚀减轻,裸露土壤少,产生的生态效益是利于减少大气中的扬尘;水土流失减少,利于改善水质;生态环境的改善,有利于保护生物的栖息地,维护生物多样性。
高中地理第二单元 自然地理要素及现象本单元综合与测试学案设计: 这是一份高中地理第二单元 自然地理要素及现象本单元综合与测试学案设计,共1页。
地理第四节 水循环过程及地理意义学案设计: 这是一份地理第四节 水循环过程及地理意义学案设计,共1页。
中图版 (2019)必修 第一册第二节 大气的组成与垂直分层学案: 这是一份中图版 (2019)必修 第一册第二节 大气的组成与垂直分层学案,共1页。

