地理必修 第二册第二章 乡村和城镇第一节 乡村和城镇内部的空间结构习题
展开第一节 乡村和城镇内部的空间结构
课程标准 | 学业质量标准 | 核心素养 |
结合实例,解释乡村和城镇内部的空间结构,说明合理利用城乡空间的意义。 | 水平1:根据地理资料,说出乡村的土地利用及其内部土地利用分化。 水平2:运用地理资料,分析城镇内部空间结构特点,说明城镇功能区的形成及其特点。 水平3:结合地理实例,分析城镇内部空间结构的形成过程,说出城镇功能区的发展变化。 水平4:运用资料,分析区域城镇内部空间结构的变化,指出合理规划城乡空间的意义。 | 人地协调观:合理规划乡村和城镇内部空间结构,与自然环境协调发展。 综合思维:结合资料,分析影响乡村和城镇内部空间结构的因素。 区域认知:结合区域资料,分析区域城镇空间形态的发展变化及影响因素。 地理实践力:根据城镇内部空间结构理论分析城镇功能区设置的合理性及发展变化。 |
01、预习准备区
精心准备 夯实基础
一、乡村和城镇
1.乡村:一般是以从事农业活动的农业人口为主的聚落,规模较小。
2.城镇:一般是以非农业人口为主的聚落,规模较大。
二、乡村内部的空间结构
1.乡村内部功能区
(1)划分依据:按照功能划分。
(2)乡村内部功能区:主要有公共空间、居住区和生产区等。
2.乡村内部空间结构
(1)公共空间:是村民进行各种活动和交流的场所;公共空间周围一般是居住区,再往外是生产区。
(2)居住区:是村民日常居住的地方。
(3)生产区:是农业生产直接或间接利用的土地。,
1.判断正误。
(1)乡村和城镇的主要区别是人口数量。(×)
(2)村落一般分布在农业用地的周围。(×)
2.有关乡村的叙述,正确的是( )
A.乡村景观复杂,功能多样
B.乡村为人们提供基本的生活资料
C.乡村以非农业生产活动为主
D.乡村以居住为主
答案 B
解析 乡村建筑物密度小,景观简单,功能单一,以农业用地和居住为主。乡村以农业经济活动为主,为人们提供粮食、蔬菜等基本生活资料。
3.乡村的公共服务设施分布在哪里才能为居民提供便捷的服务?
提示 乡村的中心位置。
三、城镇内部的空间结构
1.城镇内部空间结构特征
(1)与乡村相比,城镇内部的空间结构比较复杂,组成要素多,空间结构完整清晰,类型多样。
(2)城镇中同一类要素和活动的需求往往是相同的,导致它们在空间上集聚,从而形成了不同的功能区。
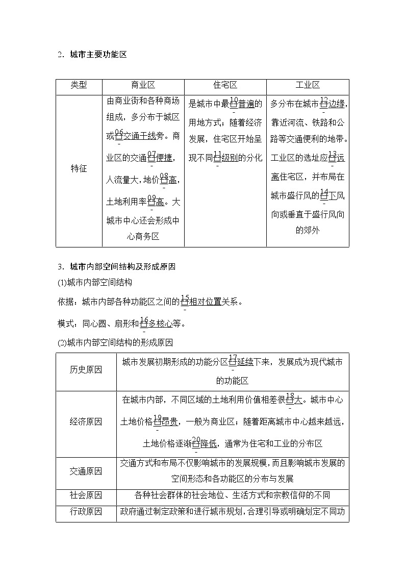
2.城市主要功能区
类型 | 商业区 | 住宅区 | 工业区 |
特征 | 由商业街和各种商场组成,多分布于城区或交通干线旁。商业区的交通便捷,人流量大,地价高,土地利用率高。大城市中心还会形成中心商务区 | 是城市中最普遍的用地方式;随着经济发展,住宅区开始呈现不同级别的分化 | 多分布在城市边缘,靠近河流、铁路和公路等交通便利的地带。工业区的选址应远离住宅区,并布局在城市盛行风的下风向或垂直于盛行风向的郊外 |
3.城市内部空间结构及形成原因
(1)城市内部空间结构
依据:城市内部各种功能区之间的相对位置关系。
模式:同心圆、扇形和多核心等。
(2)城市内部空间结构的形成原因
历史原因 | 城市发展初期形成的功能分区延续下来,发展成为现代城市的功能区 |
经济原因 | 在城市内部,不同区域的土地利用价值相差很大。城市中心土地价格昂贵,一般为商业区;随着距离城市中心越来越远,土地价格逐渐降低,通常为住宅和工业的分布区 |
交通原因 | 交通方式和布局不仅影响城市的发展规模,而且影响城市发展的空间形态和各功能区的分布与发展 |
社会原因 | 各种社会群体的社会地位、生活方式和宗教信仰的不同 |
行政原因 | 政府通过制定政策和进行城市规划,合理引导或明确划定不同功能区 |
1.判断正误。
(1)城镇各功能区之间有明确的界限。(×)
(2)经济因素是影响所有城镇内部空间结构的主要因素。(×)
(3)我国目前许多城镇的开发区建设主要是受政策因素的影响。(√)
2.城镇土地价格较高的位置及对应的功能区一般是( )
A.城镇外围—商业区
B.城镇中心—商业区
C.主干线附近—住宅区
D.郊外—工业区
答案 B
解析 城镇中心,交通便捷,人流量大,地价高,往往形成商业区。
3.城镇功能区的土地利用类型与职能是单一的吗?
提示 城镇中的各种功能区以某一种土地利用方式为主,也可能存在其他用地类型。如住宅区中常存在商店、工厂等,只是商店和工厂用地面积所占比率较小而已。因此功能区是指某种职能的集中分布区域,也可兼有其他职能。
四、合理利用城乡空间
1.原则:统筹城乡发展;从城乡实际出发,因地制宜;保护生态环境,合理利用自然资源;实现城乡可持续发展等。
2.意义:合理利用城乡土地,建设资源节约型城乡;建设良好人居环境,构建环境友好型城乡;处理好各种关系,建设和谐的城乡等。,
1.判断正误。
(1)城乡用地中土地利用方式相同。(×)
(2)城乡用地规划中应坚持“合理利用”的原则。(√)
2.解决德州城镇化发展过程中存在的问题,下列措施中较合理的是( )
A.大力规划放射状交通干道
B.不设绿化带,以提高城市土地利用率
C.在土地利用等方面实行城乡统一规划
D.完善公共交通,禁止私家车
答案 C
解析 大力规划放射状交通干道,会将大量车货流引向市中心,导致交通拥堵;不设绿化带会加剧城市热岛效应;应当完善公共交通,但禁止私家车不现实。
3.说明城乡的土地利用和产业活动的主要区别。
提示 城市土地利用以建设用地为主,产业活动以第二、第三产业为主;乡村土地利用以农业用地为主,产业活动以第一产业为主。
02、任务探究区
思维探究 实践运用
任务探究 乡村内部的空间结构
福建土楼,产生于宋元,成熟于明末、清代和民国时期。圆形居多,后墙围拱,坚实牢固。只有几个门洞与外界相通,若需御敌,只需将大门一关,几名青壮年守护大门,土楼则像坚强的大堡垒,妇孺老幼尽可高枕无忧。
圆楼是当地土楼群中最具特色的建筑,一般它以一个圆心出发,依照不同的半径,一层层向外展开,如同湖中的水波,环环相套,非常壮观。其最中心处为家族祠院,向外依次为祖堂、围廊,最外一环住人。土楼结构有多种类型,其中一种是内部有上、中、下三堂沿中心轴线纵深排列的三堂制,在这样的土楼内,一般下堂为出入口,放在最前边;中堂居于中心,是家族聚会、迎宾待客的地方;上堂居于最里边,是供奉祖先牌位的地方。除了结构上的独特外,土楼内部窗台、门廊、檐角等也极尽华丽精巧,实为中国民居建筑中的“奇葩”。房间大小一致,面积约十平方米左右,使用共同的楼梯,各家几乎无秘密可言。
据此探究下列问题:
(1)简答土楼表示乡村聚落的三种功能区。
(2)说明土楼公共空间位置的特殊性。
(3)简述土楼生产区的组成。
[成果展示] (1)土楼由公共空间、居住区和生产区组成。
(2)公共空间在土楼核心,或中心。土楼的核心,距离各住户都很近,利于居民聚会。
(3)生产区位于土楼以外,由耕地、林地、水面及农田设施等组成。
1.城镇和乡村的区别
项目 | 城镇 | 乡村 |
土地利 用类型 | 以建设用地为主,包括住宅用地、商业用地、工业用地等 | 以农业用地为主,包括耕地、园地、林地、牧草地、养捕水面、农田水利设施及田间道路等 |
续表
项目 | 城镇 | 乡村 |
经济活动 | 以非农业经济活动为主 | 以农业经济活动为主 |
功能区 | 结构复杂,有同心圆模式、扇形模式、多核心模式等多种地域结构模式 | 初步形成以公共服务设施为中心,周围是居住用地,居住用地周边是农业用地 |
2.乡村内部的空间结构
| 公共空间 | 居住区 | 生产区 |
位置 | 常位于乡村中心 | 一般位于公共空间外围 | 一般位于乡村的外围 |
特点 | 公共性、文化性、多样性 | 村民日常居住的地方 | 主要从事农业生产 |
组成 | 包括公共建筑、街巷、水井、池塘和广场等 | 由房屋和院落组成 | 包括耕地、园地、林地、牧草地、养捕水面、农田水利设施及田间道路等 |
3.乡村空间形态
(1)主要的乡村形态
类型 | 特点 |
集聚型乡村 | 多数房屋和院落集聚在一起,其规模可能相差很大,但内部空间结构相对清晰。集聚型乡村可划分为团块状村、带状村和环状村 |
分散型乡村 | 房屋和院落零星分布,其间距因地而异 |
(2)集聚型乡村
团块状村 | 一般位于平坦地区,由众多房屋、院落集聚而成 |
带状村 | 多沿河流、山谷和交通线形成 |
环状村 | 山区沿山麓以及湖塘的村落常呈环状分布,环状村是一种特殊形式的带状村 |
4.乡村内部空间结构的形成
(1)影响因素:自然环境、社会经济、风俗文化等。
(2)乡村规划
特点:新建的乡村居住区经过重新规划建设,多呈现整齐划一的格局。
要求:注意对历史文化建筑的保护,突出乡村特色。
“梳式布局”是我国岭南地区典型的村落布局形式,村中的建筑顺坡而建,前低后高,像梳子一样纵向排列,前后建筑之间空隙很小,两列建筑之间有一小巷,宽约1.2米至2.0米,是村内的主要交通道路;村落多以水为中心布局,村前多为湖泊或池塘。下图为岭南地区村落“梳式布局”示意图。据此完成(1)~(3)题。
(1)岭南地区村落“梳式布局”的主要目的是( )
A.采光和防风 B.通风和排水
C.御寒和防沙 D.防潮和防盗
(2)岭南地区民居其前后建筑之间空隙较小的主要原因是( )
A.人多地少 B.地高林密
C.河宽岸窄 D.船多车少
(3)岭南地区民居多以水域为中心布局主要是为了( )
A.灌溉农田 B.取水防火
C.生活供水 D.防御洪灾
科学思维
乡村内部空间结构的特点及成因
第(1)题,岭南地区属于热带、亚热带季风气候,夏季高温多雨,冬季温和少雨,因此村落多采用“梳式布局”的主要好处是通风、排水、防潮。第(2)题,岭南地区多低山丘陵,多湖泊和水塘,人口多而稠密,土地资源较少,为了充分利用有限的土地资源,其民居建设多缩小前后建筑之间的空隙。第(3)题,岭南地区村落采用“梳式布局”,房屋前后的间隙小,火灾隐患最大,以水域为中心利于防火。
[答案] (1)B (2)A (3)B
提升运用能力
“行进在大峡谷,满眼的大山架起凝重厚实的躯体,脚下的江水唤出低吟的浪涛。险恶的地理环境中,傈僳族同胞生息劳作在这里,除了江边有少许的水田外,傈僳族人在陡峭的大山上垒石造地,在飘游的白云间扎木盖房,真可谓山多高,地多高,人也多高。为在大山上立稳脚跟,具有坚韧不拔性格的傈僳人发明了千只脚落地式的建筑,即用众多高高矮矮的木柱支撑着房屋。”据此回答1~2题。
1.“千只脚落地式”房屋主要与当地何种自然条件相适应( )
A.地形 B.气候 C.水源 D.土壤
答案 A
解析 根据材料描述的傈僳族的居住环境,可判断其居住在横断山区的江边,“千只脚落地”式房屋主要是因当地地势起伏大而建造。
2.根据当地环境推测,此聚落形态与规模多为( )
A.密集型 较大 B.分散型 较小
C.半聚集型 较大 D.密集型 较小
答案 B
解析 傈僳族的乡村由于主要分布于横断山区的江边,故人口少,散居,聚落规模小。
任务探究 城镇内部的空间结构
城镇土地供应是有限的,在竞争环境下,租金高低决定了土地用于哪一种活动。下图为某城市地租等值线分布图。
据此探究下列问题:
(1)该城市地租最高的区域在哪?为什么地租高?
(2)B、C、D、E四处为什么形成地租的次高峰?
(3)A、B、C、D、E五处会形成哪种功能区?为什么?
(4)图中地租等值线的弯曲有什么特点?为什么?
[成果展示] (1)A处。因为A处位于市中心,同时有多条干线公路经过,交通通达度最好,因此地租最高。
(2)因为这四处地处从市中心延伸出来的干线公路和外围环线公路交会处,通达度相对较高,租金有所上升,形成地租次高峰。
(3)形成商业区。因为地租高,商业活动更加需要客货流集散,需要便捷的交通,能够支付较高的地租费用。
(4)地租等值线沿交通干线向外凸出,因为沿交通干线交通便捷,因此地租相对较高;交通不便的区域地租等值线则向中心方向凸出。
1.城镇的土地利用和功能分区
不同类型的土地利用在城镇里的集中,形成了不同的功能区;三大功能区的形态、特征及位置具体如下表所示:
功能区 | 商业区 | 工业区 | 住宅区 | |
形态 | 占地面积小, 呈点状或条状 | 集聚成片 | 占地面积大,是城镇的最基本职能,工业化后出现分化 | |
特征 | 经济活动最繁忙;人口数量昼夜差别大;建筑物高大稠密;内部有明显的分区 | 不断向城区外缘移动,并趋向于沿主要交通干线分布 | 建筑质量上中高级与低级住宅区分化;位置上中高级与低级住宅区背向发展 | |
位置 | 城镇中心、 交通干线两 侧、街角路口 | 市区外缘、交通干线两侧 | 中高级 住宅区 | 低级住 宅区 |
城镇外缘,环境优美,与高坡、文 化区相联系 | 内城、工业区附近,环境相对较 差,与低地、 工业区相联系 | |||
2.中高级住宅区与低级住宅区的差异
| 中高级住宅区 | 低级住宅区 |
收入阶层 | 高收入阶层 | 低收入阶层 |
建筑质量 | 面积大,质量高,有些是独立庭院 | 面积狭小,质量低,拥挤、密集 |
布局区位 | 城镇的外缘 | 内城和工业区附近 |
环境质量 | 优美 | 较差 |
配套公共设施 | 齐全(如学校、医院、商店和绿地等) | 不齐全 |
3.“六看法”判断城镇三大功能区
(1)看面积:住宅区面积最大,其次是工业区,商业区面积最小。
(2)看距城镇中心远近:一般情况下,距离市中心由近及远依次为商业区、住宅区、工业区。
(3)看形态:商业区一般呈点状或条状,住宅区和工业区一般呈片状或团状。
(4)看人口变化:商业区昼夜人口差别最大,白天人口多,夜间人口少;住宅区与商业区变化相反;工业区人口昼夜差别最小。
(5)看建筑物密度:商业区建筑物高大稠密,住宅区次之,工业区建筑物密度最小。
(6)看分布趋势:住宅区、工业区不断向郊外移动,市中心比例逐年下降;商业区虽也有向郊区交通便捷处移动的趋势,但幅度较小,在城镇中心上升幅度较大。
4.城镇工业区布局的主要原则
城镇工业区一般分布在城镇外围,其方位同时要考虑环境因素,以避免污染城镇环境为基本原则。工业生产会产生大气污染、水污染和固体废弃物污染,针对不同的污染类型,进行不同的布局。
(1)风向决定产生大气污染的工业区的布局
风向条件 | 工业区布局原则 |
全年单一风向 | 工业区应布局在下风向地带 |
季风影响 | 工业区要布局在与季风风向垂直的郊外 |
多种风向 | 工业区应布局在最小风频的上风向地带 |
全年单一风向 | |
季风影响 | |
多种风向 |
(2)河流流向决定产生水污染的工业区的布局
存在水污染的工业区要布局在城市河流的下游。
(3)距离决定产生固体废弃物污染的工业区的布局
产生固体废弃物污染的工业区要远离城区和农田。
5.城镇功能分区的形成
城镇中不同的土地,在不同活动的竞争中形成了不同的功能区,其关系如下:
6.城镇内部空间结构的形成因素
7.经济因素对城镇内部空间结构的影响
经济因素是影响城镇内部空间结构的主要因素,在市场竞争的环境下,每一块土地用于哪种活动主要取决于各种活动愿意付出租金的高低。而城镇地租水平由距离城镇中心远近和交通通达度决定,如下图所示。
8.土地付租能力图的判读技巧
该土地付租能力图说明经济因素对城镇功能分区影响的两个具体表现,即地租水平和付租能力。
地租水平由距离城镇中心远近和交通便捷程度决定,付租能力由各类活动的收益决定。
地租水平线 | 付租能力 | 功能区 | 区位选择原因 | ||
字母 | 名称 | 字母 | 名称 | ||
a |
| 商业用地的付租能力随距离递减率最大,距离城镇中心的远近对商业区的影响最大 | A | 商业区 | 靠近城镇中心,可以接近最大的消费人群,商业付租能力最高 |
b | 住宅 | 住宅用地的付租能力随距离递减率较小,距离城镇中心的远近对住宅区的影响较小 | B | 住宅区 | 靠近城镇中心,既利于工人上下班,又方便购物 |
c | 工业 | 工业用地的付租能力随距离递减率最小,距离城镇中心的远近对工业区的影响最小 | C | 工业区 | 工业生产占地面积较大,地租成本比较高,远离城镇中心可降低成本 |
总之,该图判读重点关注以下三方面。
(1)判断地租水平与距城镇中心距离的关系。根据横、纵坐标表示的含义可知距城镇中心越近地租水平越高。
(2)判断三类经济活动的付租能力变化趋势。根据图中三条直线斜率的变化判断商业、住宅、工业三类经济活动的付租能力随着距城镇中心距离的增加都在下降。根据斜率变化的大小可判断商业最陡,住宅次之,工业最缓;三者的下降速度不同,商业最快,住宅次之,工业最慢。
(3)判断三类经济活动的最优区位。如上图,A段商业付租能力最强,B段住宅付租能力最强,C段工业付租能力最强。因此,A段可能成为商业区,B段可能成为住宅区,C段可能成为工业区。
下图为某城市工业、商业、住宅用地的付租能力随距城镇中心距离变化示意图。读图,回答(1)~(3)题。
(1)图中Ⅰ、Ⅱ、Ⅲ三条曲线依次代表的功能区是( )
A.工业区、商业区、住宅区
B.商业区、住宅区、工业区
C.住宅区、工业区、商业区
D.工业区、住宅区、商业区
(2)图中可以形成商业区的有( )
A.①③⑤ B.②④⑥
C.①④⑥ D.①②③
(3)在③处Ⅰ类型功能区付租能力有所提高的原因最有可能是该处( )
A.商品丰富 B.居民购买力大
C.交通发达 D.环境优美
科学思维
付租能力曲线的判读方法
第(1)题,读图可知,Ⅰ曲线在城镇中心付租能力最强,为商业区;Ⅱ曲线次之,为住宅区;Ⅲ曲线付租能力最弱,且在外围付租能力最强,为工业区。第(2)题,读图可知,①③⑤处Ⅰ曲线(商业)付租能力最强,为商业区。第(3)题,影响付租能力的因素除距城镇中心远近外,主要是交通通达程度,③处Ⅰ类型功能区付租能力提高,主要原因是交通发达。
[答案] (1)B (2)A (3)C
提升运用能力
城市不同功能区发展程度的差异可以通过功能区人口迁移结构反映出来。下图为某城市功能区某年的不同年龄段人口迁移数量统计图。读图,完成1~2题。
1.该功能区最可能是( )
A.商业区 B.住宅区 C.工业区 D.行政区
答案 C
解析 由图中信息可知,该功能区15~44岁青壮年人口迁入最多,说明该功能区对劳动力需求最大,故该功能区最可能是工业区。
2.该功能区内最迫切需要增加的配套设施是( )
A.养老院 B.医院 C.商场 D.中小学
答案 D
解析 由图可知,5~14岁人口迁入量大,主要是跟随父母迁入该地,为了解决5~14岁人口上学的问题,迫切需要增加中小学数量。
任务探究 合理利用城乡空间
城市岛国新加坡位于马六甲海峡附近。该国不仅重视教育,发展科技,还大力建设公共住房,解决了大部分国民的居住问题。如今该国的金融、旅游等服务产业辐射六大洲,工业产品在世界范围内也广受欢迎。在城市建设过程中,新加坡非常重视城市的总体规划。下图为新加坡城市总体空间布局示意图。
据此探究下列问题:
(1)指出高密度住宅区的分布特点及其好处。
(2)指出城市绿地的布局特点及其环境效益。
(3)新加坡成为世界级宜居城市,原因是什么?
[成果展示] (1)特点:沿快速交通线呈带状分布。好处:方便居民出行。
(2)特点:分布广泛;镶嵌在各住宅区之间。环境效益:净化空气;美化环境;调节气候;降低噪音。
(3)环境优美;房屋质量和结构好;基础设施完善;公共服务配套齐全;社会治安好。
1.合理利用城乡空间的方法
(1)加强城乡空间结构的规划。
(2)合理布局城乡功能区(合理配置城乡功能区的相对位置)。
(3)加强城乡基础设施和配套设施的建设。
(4)加强城乡绿化和隔离带建设。
(5)加强城乡功能区之间的联系。
(6)分散城乡压力,建设城乡新区。
2.合理利用城乡空间的意义
(1)有利于提高城乡土地利用效率。
(2)有利于改善城乡环境和居住环境。
(3)有利于改善城乡居民的生活。
(4)有利于促进城乡的经济发展。
(5)有利于城乡一体化建设。
海港城市秦皇岛市为响应北京城市功能的拓展,调整城市空间布局,致力于发展成为北京的又一出海大通道。读图,完成(1)~(2)题。
(1)在城市空间布局调整中,秦皇岛市依托海岸线打造由北向南延伸的城市发展轴。这样做是为了( )
A.扩大城市土地面积
B.优化城市生态环境
C.传承悠久历史文化
D.发挥自然环境优势
(2)秦皇岛市将玻璃制品制造、食品加工、金属冶炼等企业从沿海向中部发展轴转移。其目的主要是( )
A.转移企业污染空间
B.优化城市功能分区
C.调整第二产业结构
D.发挥自然环境优势
科学思维
合理利用城市空间的分析思路
第(1)题,秦皇岛北部是山地,南部临海;依托海岸线打造由北向南延伸的城市发展轴,可发挥自然环境优势,来调整城市布局。第(2)题,秦皇岛市南部沿海打造休闲旅游、出海港口建设,引导工业向中部、北部发展,可响应北京城市功能的拓展,调整城市空间布局,以优化城市功能分区。
[答案] (1)D (2)B
提升运用能力
下图是河北雄安新区城乡空间布局结构示意图,雄安新区采用一主、五辅、多节点空间布局,按1万人/平方千米控制人口密度。未来,雄安新区将作为北京非首都功能疏解集中承载地。据此完成1~3题。
1.雄安新区的空间布局( )
A.有效控制城市占地规模
B.利于各城区之间沟通联系
C.缓解主城区的过度拥挤
D.彻底解决城市的环境问题
答案 C
解析 由材料分析可知,雄安新区采用一主、五辅、多节点空间布局,而且大量控制人口密度,避免大量人口和经济活动集中于主城区,能够缓解主城区的过度拥挤,故C项正确。
2.白洋淀广阔的水域和新区林带的合理布局将( )
A.使旅游业成为主导产业
B.大幅增加区域降水总量
C.有效杜绝雾霾现象发生
D.营造优质绿色生态环境
答案 D
解析 白洋淀广阔的水域和新区林带的合理布局能够美化环境、调节气候、净化空气,从而营造优质绿色生态环境,故D项正确。
3.雄安新区发展中要想始终保持良好环境,应该( )
A.吸引高能耗、高产值企业落户
B.提高绿色、公共交通出行比例
C.预留土地,进行垃圾露天堆放
D.调入水资源以满足绿化的需求
答案 B
解析 雄安新区发展中要想始终保持良好环境,需要保持合理的城市规模,进行城市的合理规划,提高绿色、公共交通出行比例,B项正确。
03、综合活动区
释疑教材 拓展视野
图表问题巧点拨
[教材第30页探索]
点拨 1.结合半坡遗址所在的陕西省西安市,为我国北方地区,降水相对较少,所以古代村落选择在河流沿岸;村落建在阶地上,地势较高,不怕夏季暴雨多发的高水位。
2.根据材料总结功能区,从材料中获取其位置信息。
答案 1.在浐河阶地上,既可以为村民提供生产生活用水,也减少了河水上涨可能产生的影响。
2.包括居住区、墓葬区、制陶作坊区。中央为居住区,中心大型房屋前为公共空间。居住区外围环绕一条大型壕沟,沟北是公共墓地,沟东为制造陶器的窑场。
[教材第32页活动]
点拨 根据图像可知,集聚型乡村居住区相对集中;在居住区的中心,或某个显著位置处,如房屋之间通道(小巷)的交会点,利于人们往来,为公共空间;生产区分布在外围等。分散型乡村的居住区较为分散,居住区内还存在一定的生产区(更大的生产区也在外围),公共空间也分布在便于人们往来的处所。
答案 集聚型乡村居住区较为集中,多数房屋和院落集聚在一起,根据乡村的形状,又可分为团块状村、带状村和环状村。生产区分布在外围;分散型乡村居住区分散,房屋和院落零星分布,居住区内分布着少量生产用地。
[教材第33页思考]
点拨 住宅区是日常生活的区域,是城市用地的主体;商业区内商场多且集中分布,规模比住宅区内小商店大得多,多分布于城市中心区内;工业区多在城市外围,城市不同其具体区位不同。
答案 略。
[教材第34页读图]
点拨 观察图形,将其中相对较近的多个商业区圈在同一个大区域内,即为城市的主要商业区;将若干个相对较近的小型住宅区连为一大片,即为城市的大型住宅区;将一个个相对较近的工业区连为一片,即为城市的工业区。再概括不同功能区的主要特征。
答案 略。
[教材第38页思考]
点拨 1.根据材料梳理新农村综合体内部结构的组成、相对位置关系;再分析说明这种新农村综合体在居住、生产等方面所体现出的优势。
2.四川省位于青藏高原东部,介于印度洋板块与欧亚板块之间,地质条件复杂,地势起伏大,生态较为脆弱。避开不利区域,不影响原生环境,不占基本农田;前庭后院、控制人均面积、低楼层、组团式、房前屋后和其他可利用土地种植蔬菜、水果等,说明了村民合理利用空间、处理好居住与环境、土地之间的关系。
答案 1.居住区:小组团、紧凑型,各组团间留有足够的生态距离和空间;生产区:围绕各家庭院,在房前屋后和其他可利用空间种植蔬菜、水果等,再向外围是更为开阔的生产区。
2.“避开地质灾害区和生态敏感资源,选择背山、面水、近林盘和靠河谷的位置,确保安全”,说明选择合适的地理区域;“不填塘、不毁林、不夹道、不占基本农田、少挖山、少改渠和少改路”,体现了人与自然的和谐;在面积相对开阔的“坝区”,“山地、丘陵区因地制宜”,在“组团间留有足够的生态距离和空间”,体现适宜居住、环境良好和节约耕地资源等。
[教材第39页作业题]
点拨 1.根据材料梳理出“水广场”平时作为人们游憩、运动的公共活动场所,降雨时作为存蓄雨水的设施,如此利于市民活动的城市合理规划,既可以合理利用城市土地,又利于防灾减灾。
2.根据材料梳理、总结、归纳,从数量、质量、分化及空间位置等方面表述。
3.城市黄金地段地租较高,多数用作商业用地,土地利用效率高、经济收益大。扬州市是全国闻名的旅游城市,吸引国内外大量游客,旅游收入占全市经济收入较大的份额,以生态体育休闲公园为城市生态中心,更以新颖城市环境促进主导旅游产业发展,极大程度地激发了城市公共空间的经济职能作用。
答案 1.荷兰鹿特丹“水广场”平时为市民游憩、运动的公共空间,降雨时作为存蓄雨水用地。如此可以充分利用城市土地,协调了公共空间用地与生态环境用地的合理有序。
2.①我国城市住宅区总数量扩大,如城市边缘、近郊工业区周围、城乡接合部出现大量住宅区;②住宅区质量提高,如城市中心周围的住宅区档次提高、城市边缘出现高档住宅区;③住宅区层次出现分化,如大量原城区住宅区档次提高之外,近郊工业区周围分布着中低收入住宅区、城乡接合部出现“外来人口”住宅区等。
3.将城市黄金地段建设成公园,可以加大对游客的吸引力,促进城市旅游产业的发展,发挥城市公共空间的经济效益。
地理实践深探索
方向与建议
1.结合当地自然条件,分析当地城市的外部形态特点。
2.绘制所在城镇(乡村或城市)内部空间结构简图,并标注主要功能区。
3.调查当地商业租金与城镇中心距离的关系,绘制商业活动租金分布图谱。
4.调查当地城镇各个功能区分布,讨论功能区的形成条件,并预测这些功能区未来的变化。
展示与评价
略。
04、课后检测区
夯基固本 练速提能
时间:45分钟 满分:100分
探究点 | 题号 |
乡村内部的空间结构 | 1,2 |
城镇内部的空间结构 | 3,6,7,8,9,10,11,13,14 |
合理利用城乡空间 | 4,5,12 |
一、选择题(共12小题,每小题4分,共48分。每小题只有一个选项符合题目要求)
相对于修筑堤防、改迁河道等耗资巨大的主动防洪工程,在人力、资金相对不足的古代,珠江三角洲西部高要区有30多个村落利用当地有利的自然条件进行被动防洪,形成独特有趣的八卦形态。图一示意高要区八卦村落分布区,图二遥感图片示意某“八卦村”的道路和排水系统。据此完成1~2题。
1.与北岸相比,南岸的村落多呈八卦形态主要是因为这里( )
A.水源丰富 B.水灾多发
C.水运便利 D.耕地充足
答案 B
解析 由图一可知,北岸多高地,南岸多低洼地,更容易有水灾,所以南岸村落要修建八卦形态的道路与排水系统,防御洪灾,B项正确。
2.关于“八卦村”空间结构的叙述,正确的是( )
A.村落中心为山丘 B.村落道路网为环形
C.村落选择在小盆地 D.村落围绕集市布局
答案 A
解析 为减轻洪涝危害,村落应选择地势相对较高的小山丘上,村落围绕山丘布局;读图可知,村落道路网呈环形放射状。
城市空中连廊是指跨越城市街道连接相邻建筑的封闭的人行通道或天桥,通常建设于城市高强度开发区域,空中连廊创造友善的行人环境、创造和鼓励商业发展、形成城市观景平台。美国东北部明尼阿波利斯是最早进行空中连廊建设并形成网络系统的城市。下图示意城市空中连廊的内外实景。据此完成3~5题。
3.图中的空中连廊所在的功能区最可能是( )
A.住宅区 B.工业区 C.商业区 D.文化区
答案 C
解析 据材料空中连廊“通常建设于城市高强度开发区域,空中连廊创造友善的行人环境、创造和鼓励商业发展”可知,空中连廊是建在行人多、商业活动集中的地区,所以城市连廊适宜布局在商业区,C项正确。
4.建设空中连廊系统的主要目的是( )
A.改变城市功能分区 B.充分利用城市空间
C.改善城市生态环境 D.解决城市交通拥堵
答案 B
解析 空中连廊系统充分利用城市空间,利于行人行走,还能发展商业活动,B项正确;不能改变城市功能分区,A项错误;没有改善城市生态环境,排除C项;可以一定程度上缓解城市交通拥堵,但不能解决城市交通拥堵,D项错误。
5.与在路面行走相比,空中连廊最突出优点是( )
A.省时 B.安全 C.方便 D.舒适
答案 B
解析 行人在城市空中连廊行走,不受车辆干扰,非常安全,B项正确。
下图示意我国某大城市2017年城区地价等值线。读图,完成6~7题。
6.商业区最有可能分布的区域是( )
A.① B.② C.③ D.④
答案 B
解析 图中②处地处市中心,地价最高,为商业区。
7.与其他区域相比,近年来④地地价涨幅较大的主要原因是( )
A.高附加值产业集聚
B.原有基础设施完善
C.外来人口迁入
D.老年公寓的大量出现
答案 A
解析 ④地因奥体新区、创意软件园集聚,地价涨幅较大。
最佳的商业区位能使付租后净利润达到最大。读某商业企业的地租、付租前利润与城镇中心距离关系曲线图,完成8~9题。
8.该商业企业最可能是( )
A.建材批发业 B.大型综合超市
C.高档服装零售业 D.主题商城
答案 A
解析 读图可知,该企业在城镇中心地区付租前的利润低于地租,在郊区付租前利润大于地租,说明该企业不适合布局在城镇中心地带,而适宜布局在郊区。大型综合超市、高档服装零售业、主题商城需要大量消费者前来购物,适宜布局在城镇中心地带;建材批发业占地面积大,单位面积利润较低,适宜布置在郊区。
9.土地租金高低主要取决于下列因素中的( )
①企业支付能力 ②距离城镇中心的远近 ③土地利用方式 ④交通通达度
A.①② B.①③ C.②④ D.③④
答案 C
解析 土地租金的高低主要取决于距离城镇中心的远近和交通通达度,距城镇中心越近,地租越高;交通通达度越高,地租越高,②④正确,故选C项。
1948年,丹麦一家城镇规划协会发布了“哥本哈根指状规划”。该规划的原则主要为以下几个方面:一是建设新型城镇,要求各城镇具备特殊职能,分工明确;二是依托铁路干线,形成“指状城市”;三是尽量少占或不占农田并对一些贫瘠的土地进行开发;四是保留现有绿色开敞空间。规划建议在各个“手指”之间保留和营造楔形绿色开放区域并尽可能地使其延伸至中心城区内。读图,完成10~12题。
10.“哥本哈根指状规划”得以实施的自然基础是( )
A.暖湿的气候 B.广阔的海域
C.平坦的地形 D.密布的水网
答案 C
解析 丹麦全境多为平原,城市建设受地形影响小,城市设施和规划可自由布局。
11.哥本哈根城市规划方案中的“手指”延伸的影响因素是( )
A.交通 B.地形 C.市场 D.水源
答案 A
解析 据材料可知,哥本哈根城市规划依托铁路干线,形成“指状城市”,因而交通线路是城市延伸的重要轴线,故A项正确。
12.“哥本哈根指状规划”的实施,可以( )
A.降低人口密度 B.优化城乡用地结构
C.促进城市竞争 D.提高乡村人口比重
答案 B
解析 “哥本哈根指状规划”依托交通线在城市之间留有绿地等,优化城乡用地结构。
二、综合题(共2小题,共52分)
13.下图是某城市功能区规划示意图。读图,完成下列问题。(24分)
(1)市政府计划将A区的工业外迁,在此建立大型文化广场和娱乐休闲之地,此举是否合理?为什么?(8分)
(2)该城市规划住宅区向东部发展,工业区向西部发展,是否合理?为什么?(8分)
(3)拟在B、C两地中规划一处商业用地,你认为选择在何地?为什么?(8分)
答案 (1)合理。该工业区位于住宅区中间,对环境污染严重,应该外迁。住宅区基本上呈半环状围绕A地,在此建文化娱乐场地,能最大限度方便居民的文化生活。
(2)合理。西部邻近铁路和主要公路干道,运输方便,故规划为工业区。东部远离工业区,环境质量好,故规划为住宅区。
(3)选择在C地。C地离另外两个商业区的距离大致相同,B地与南侧商业区距离太近;C地交通条件好。
解析 第(1)题,A区位于市中心,工业区在此会造成环境污染,给人们的生活带来很大不便。第(2)题,工业区向西发展交通便利,东部远离工业区则环境质量好。第(3)题,商业区要接近消费市场且交通便利。
14.阅读图文材料,完成下列问题。(28分)
城市地域形态是指城市地域总体上的外部形状或形态,类型有集中式(团块状)、组团式、条带式、放射状。下图为我国某城镇发展现状和规划示意图。
(1)该城市欲规划采取组团式发展模式,简述与集中式相比,该发展模式的优点。(8分)
(2)指出甲功能区类型,并说明该功能区规划布局在此地的原因。(10分)
(3)W处规划为工业仓储用地的理由是什么?(4分)
(4)简述为加强城镇各个组团之间的联系可采取的措施。(6分)
答案 (1)功能相对独立,互相影响少;发展空间大;亲近自然,有利于居住环境改善;有利于环境保护。
(2)工业区。地形平坦,用地面积广大,有足够的扩展空间;位于城镇盛行风下风向,位于城镇河流下游,对城市环境影响小;靠近高速公路,交通便利。
(3)靠近工业区;靠近高速公路,交通便利。
(4)加强各组团联系的道路和桥梁建设;优化城市结构;合理布局各类城市用地,加强各组团之间的分工合作。
解析 第(1)题,城镇的空间形态由集中式向组团式发展,城镇发展空间增大,组团之间距离较远,各个功能区相对独立,互相影响少,亲近自然,有利于城镇居住环境改善;有利于环境保护。第(2)题,读图可知,甲分布区域位于郊区,且位于盛行风的下风向和河流的下游,因此应该为工业区;该处地形平坦,有利于工业布局;靠近高速公路,交通便利。第(3)题,读图可知,W处靠近交通要道,交通便利,便于工业产品运输。第(4)题,为使城镇五个组团紧密联系,需要加强各组团联系,主要通过道路和桥梁建设;优化城市结构;合理布局各类城市用地,各组团之间分工合作,形成一个有机整体。
2020地理新教材同步导学提分教程中图第二册讲义+测试:模块综合测评: 这是一份高中地理本册综合同步练习题,共1页。
地理必修 第二册第三章 产业区位选择本章综合与测试当堂达标检测题: 这是一份地理必修 第二册第三章 产业区位选择本章综合与测试当堂达标检测题,共1页。
高中地理第二章 乡村和城镇本章综合与测试同步练习题: 这是一份高中地理第二章 乡村和城镇本章综合与测试同步练习题,共1页。

