


中图版 (2019)必修 第二册第一节 京津冀协同发展的地理背景测试题
展开下图是京津冀各城镇与北京经济联系强度指数比较图,指数越大,城镇之间经济流量越大。读图回答1~2题。
1.目前,京津冀协同发展上升为国家重大战略。京津冀协同发展,对河北保定的主要影响是( D )
①增加运输成本 ②降低城市等级 ③增加服务功能 ④优化产业结构
A.①② B.①③
C.②④ D.③④
2.从区域发展的角度看( A )
A.区域竞争互补,发挥京、津双核作用
B.冀大力发展种植业为京、津服务
C.将京、津大量污染产业转移到冀
D.减弱北京与天津两城镇间的联系
解析:第1题,保定位于京津冀协同发展区域内,处于京石铁路沿线,会使保定的交通更加便利,有助于提升城市等级,进而增加城市服务功能,优化区域内产业结构,降低运输成本。故选择D。第2题,区域竞争互补,发挥京、津双核辐射作用,带动京津冀区域发展,A正确;冀应注重接收京、津的产业转移,与京、津形成互补,不能以发展种植业为目标,B错误;将京、津大量污染产业转移到冀,也会影响到京、津地区,不可取,C错误;天津经济外向性强,与北京形成东西呼应,减弱北京与天津两城镇间的联系不可取,D错误。故答案选A。
2017年4月1日,中共中央、国务院决定设立雄安新区,新区规划范围涉及河北省雄县、容城、安新三县及周边部分区域,地处北京、天津、保定腹地,对疏解北京非首都功能、调整优化京津冀城镇布局和空间结构、培育创新驱动发展新引擎等具有重大的战略意义。据此完成3~4题。
3.雄安新区的建设,对北京的直接影响是( C )
A.减少北京的首都功能 B.提高北京的交通地位
C.减少北京的服务种类 D.提高北京的服务等级
4.与保定城区相比,在雄县、容城、安新三县规划建设雄安新区的优势条件是( D )
A.交通便利 B.农业发达
C.基础设施完善 D.开发程度低
解析:第3题,由材料可以看出,雄安新区的建设主要是“疏解北京非首都功能”,因此A错误、C正确。雄安新区的建设和提高北京的交通地位以及提高北京的服务等级无关,B、D错误。第4题,与保定城区相比,在雄县、容城、安新三县规划建设雄安新区的优势条件是开发程度低,D正确;从交通、基础设施等方面看,保定城区更有优势,A、C错误;雄安新区建设的目的是疏解北京非首都功能、调整优化京津冀城镇布局和空间结构、培育创新驱动发展新引擎,和农业是否发达无关,B错误。
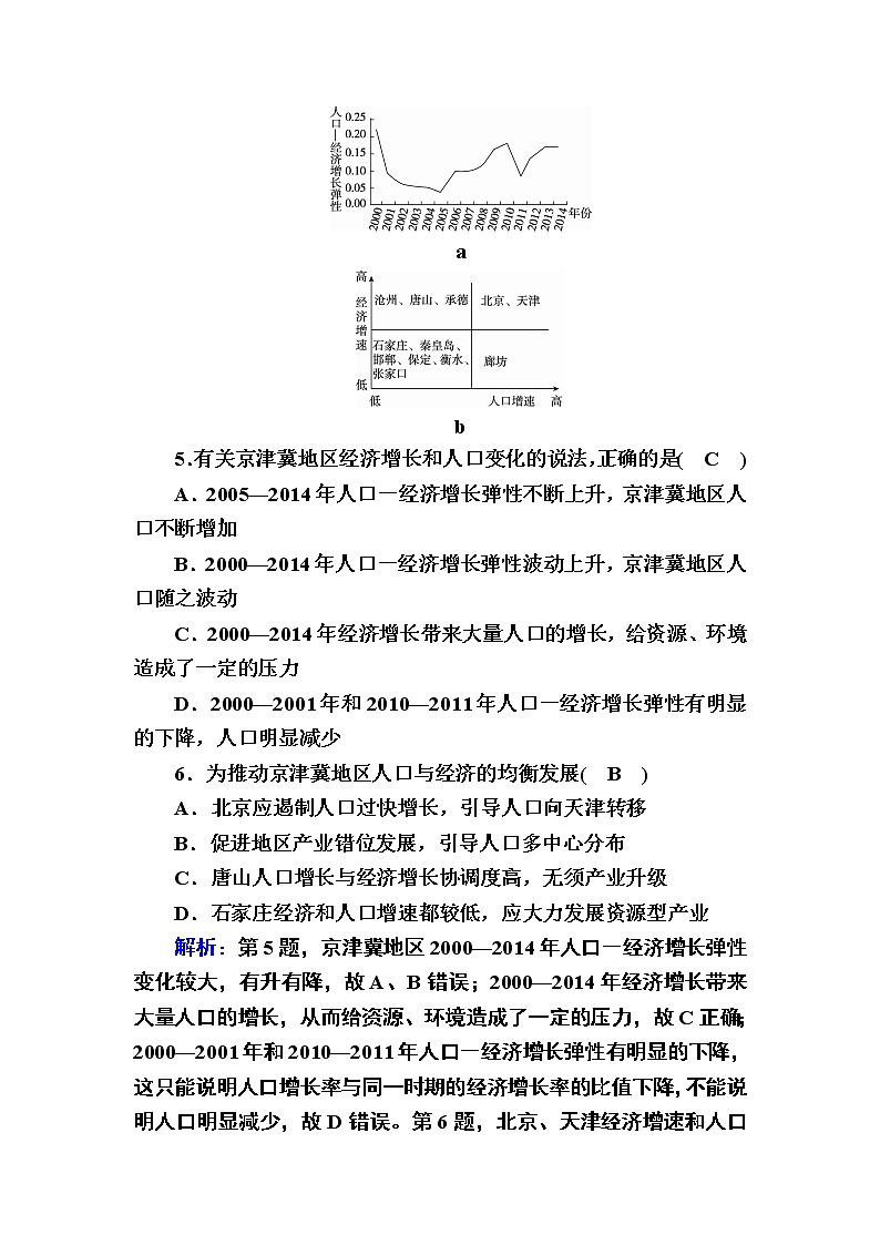
人口-经济增长弹性是指某个地区在某个时期的人口增长率与同一时期的经济增长率的比值,反映该地区经济每增长1%所带来的人口规模变化幅度,常用于衡量人口与经济协调发展的程度(人口相应增长0.10%为协调)。图a为京津冀地区2000—2014年人口-经济增长弹性变化图,图b为京津冀地区各城镇人口增长与经济增长协调发展关系图。读图完成5~6题。
a
b
5.有关京津冀地区经济增长和人口变化的说法,正确的是( C )
A.2005—2014年人口-经济增长弹性不断上升,京津冀地区人口不断增加
B.2000—2014年人口-经济增长弹性波动上升,京津冀地区人口随之波动
C.2000—2014年经济增长带来大量人口的增长,给资源、环境造成了一定的压力
D.2000—2001年和2010—2011年人口-经济增长弹性有明显的下降,人口明显减少
6.为推动京津冀地区人口与经济的均衡发展( B )
A.北京应遏制人口过快增长,引导人口向天津转移
B.促进地区产业错位发展,引导人口多中心分布
C.唐山人口增长与经济增长协调度高,无须产业升级
D.石家庄经济和人口增速都较低,应大力发展资源型产业
解析:第5题,京津冀地区2000—2014年人口-经济增长弹性变化较大,有升有降,故A、B错误;2000—2014年经济增长带来大量人口的增长,从而给资源、环境造成了一定的压力,故C正确;2000—2001年和2010—2011年人口-经济增长弹性有明显的下降,这只能说明人口增长率与同一时期的经济增长率的比值下降,不能说明人口明显减少,故D错误。第6题,北京、天津经济增速和人口增速都高,不能将北京人口向天津转移,这会造成天津人口-经济增长弹性上升,人口压力加大,故A错误;读图可知,京津冀地区城镇发展不均衡,因此应促进地区产业错位发展,引导人口多中心分布,B正确;唐山经济增速高,但人口增速低,人口增长与经济增长协调度低,故C错误;石家庄经济和人口增速都较低,不能大力发展资源型产业,资源型产业虽然能带来经济增长,但会造成环境污染,故D错误。
2015年8月23日,京津冀世界城镇群发展纲要公布:京津冀将建成以首都为核心的世界级城镇群。首都北京被定位为“全国政治中心、文化中心、国际交往中心、科技创新中心”,有序疏解北京非首都功能是京津冀世界城镇群协同发展战略的核心。读京津冀地区城镇联系和产业规划图表,完成7~8题。
7.京津冀三地产业规划定位的依据主要是( B )
A.城镇化水平 B.产业基础
C.人口密度 D.交通条件
8.疏解北京非首都功能的主要原因是( A )
A.避免北京城镇功能过于全面
B.促进河北城镇化水平提高
C.减轻北京交通拥堵,改善环境
D.解决河北劳动力就业问题
解析:第7题,京津冀三地产业规划定位的依据要根据各地三类产业所占比重大小,即主要是依据产业基础结构,B对。 城镇化水平、人口密度、交通条件不是规划产业结构的主要依据,A、C、D错。第8题,根据材料,疏解北京非首都功能,有利于京津冀协同发展,所以主要原因是避免北京城镇功能过于全面,A对。对促进河北城镇化水平提高,减轻北京交通拥堵、改善环境,解决河北劳动力就业问题有一定作用,但不是主要原因,B、C、D错。
目前全球40个主要城镇群的经济产出占到了世界经济总量的七成左右。在中国,三大城镇群以5%左右的国土面积贡献了GDP总量的四成。下图为2013年我国三大城镇群中主要城镇总GDP比较(单位:亿元)。据此完成9~10题。
9.据图可知,京津冀城镇群与其他两个城镇群相比,存在的主要问题是( B )
A.资源能源短缺明显 B.内部发展差异更大
C.环境污染问题严重 D.经济发展后劲不足
10.解决京津冀城镇群上述问题的最主要措施是( C )
A.加速产业转型,振兴传统工业
B.扩大核心城镇人口和用地规模
C.建设城镇新区,产业转移升级
D.发展城镇群内一体化交通网络
解析:第9题,根据主要城镇的GDP产值可知,京津冀城镇群与其他两个城镇群相比,存在的主要问题是城镇内部发展不平衡,B正确;京津冀城镇群资源能源较丰富,A错;工业区都有环境污染严重问题,C错;内部差异大,经济发展后劲充足,D错。第10题,解决京津冀城镇群上述问题的最主要措施是合理规划,建设城镇新区,产业转移升级,C正确;城镇产业转型是发展新兴工业或第三产业,A错;应合理控制核心城镇人口和用地规模,B错;发展城镇群内一体化交通网络是基础条件,不是最主要措施,D错。
为适应京津冀经济协同发展,国家规划在北京南部新建北京新机场,计划2019年建成。左图为北京新机场位置与北京主要交通枢纽的空间分布图,右图为目前首都机场T3航站楼不同时段乘车离开与乘车到达的人数变化图。据此完成11~12题。
11.与首都机场T3航站楼对接的城镇公共交通利用率最高的时段是( C )
A.1~5时 B.6~10时
C.13~17时 D.20~24时
12.北京新机场的建成,将( B )
①形成北京临空经济高端产业功能区 ②极大地缓解北京市交通拥堵状况 ③形成北京、天津和石家庄机场协同作业的新格局 ④承接京津冀地区资源密集型产业,提高运输效率
A.①② B.①③ C.②④ D.③④
解析:第11题,从目前首都机场T3航站楼不同时段乘车离开与乘车到达的人数变化图看,13~17时乘车离开与乘车到达的人数总和最大,所以说与首都机场T3航站楼对接的城镇公共交通利用率最高的时段是13~17时,选择C。第12题,北京新机场的建成,提高了航空运输能力,形成北京、天津和石家庄机场协同作业的新格局,将形成北京临空经济高端产业功能区,①③正确;航空运输的发展对北京市城镇内部交通运输影响不大,不会极大地缓解北京市交通拥堵状况,②错;资源密集型产业的运输不依靠航空运输,不能承接京津冀地区资源密集型产业和提高运输效率,④错。选择B。
二、非选择题(共2题,共40分)
13.阅读下列材料,完成下列各题。(20分)
材料一:实现京津冀协同发展是一项国家战略。随着天津港的建设和滨海新区的发展,天津滨海新区逐步成为国际性集散枢纽港、世界级重化工业基地以及国家重化工业循环经济示范区等。
材料二:下图为京津冀及周边地区示意图。
材料三:河北与京津都面临着缺水问题。南水北调中线工程的通水,将推动京津冀在水资源利用及保护等方面协同发展。
(1)试分析天津滨海新区发展成为重化工基地的有利条件。(6分)
(2)结合材料三,分析缓解京津冀地区水资源紧张的有效措施。(6分)
产业转移是京津冀一体化进程中的焦点之一。京津地区部分资源密集型和劳动密集型产业已不适合在当地发展。河北省由于毗邻京津,将成为京津地区产业转移的主要承接地。
(3)相关学者对河北省雄安新区承接京津地区产业转移持有支持和反对两种观点。你赞同哪种观点,并说明理由。(8分)
答案:(1)①石油、海盐资源丰富。②工业基础雄厚,技术水平高。③京津冀协同发展是一项国家战略,有国家政策支持。④高速公路、铁路广布,基础设施完备,地域联系便捷,交通便利。⑤经济发达,市场广阔。
(2)开源与节流并举。
①实行跨流域调水;②兴修水库;③控制人口增长,节约用水,提高水资源的利用率;④节约用水,提高节水技术,增强节水意识,提高水价,加强管理;⑤保护水源,防治污染,净化污水,立法保护。
(3)支持。理由:加快经济结构调整,缩短产业升级时间;加快工业化和城镇化进程;促进区域经济发展;提供更多的就业岗位;等等。
反对。理由:水资源、土地资源、矿产资源及能源等压力加大;环境污染加重;等等。
解析:(1)化工工业是一项基础工业,丰富的原料,广阔的市场是其发展的基础;另外,技术、交通、政策等条件是化工工业发展的优势条件。结合图示信息可知该地区石油、海盐资源丰富,为重化工业发展提供资源和原料。结合材料一可知京津冀协同发展是一项重大的国家战略,说明其有国家的政策支持。从图示中的港口、机场、高速公路、铁路可知,该地区基础设施完备,地域联系便捷,交通便利。(2)京津冀水资源短缺,并由此引发了生态环境恶化问题。缓解水资源短缺的措施可以从开源和节流两大方面入手分析。 (3)河北承接产业转移,有利之处在于:较快的进行产业升级,促进经济发展,提高城镇化水平;提供更多的就业岗位;等等。不利之处在于:加大了资源和环境的压力,加重了环境污染;等等。
14.阅读图文资料,完成下列要求。(20分)
材料:京津冀一体化构想受到空前重视,这一构想有利于实现区域优势互补,促进区域经济良性发展。下图是京津冀区域略图。
(1)分别列举京津冀三地优势工业部门。(6分)
(2)根据自然条件分析,张家口建设为生态涵养区,承德建设为高科技园区的合理性。(6分)
(3)简述京津冀一体化协同发展对缓解京津冀城镇化问题的积极意义。(8分)
答案:(1)北京:信息技术等高新技术产业;天津:化工工业;河北:钢铁(能源)工业。
(2)张家口地区建设生态涵养区,有利于阻挡风沙(减少沙尘对京津城镇的危害);(位于河流上游)有利于改善河流水质;承德位于京津东北部,位于京津盛行风向垂直的郊外,不易受城市大气污染影响。
(3)减轻人口压力;缓解交通拥堵;减少有害物质的排放;缓解城市用地压力;减轻城市住房压力等。
解析:(1)各地的工业发展都应符合当地的优势而发展,从图中可知河北省境内煤、铁资源丰富,所以可发展钢铁工业;天津有海盐,可以发展化工工业;北京为国家的首都,为高等院校集聚、科技发达、人才汇聚的地方,所以发展高新技术产业。(2)考虑我国的气候特征,该区域为东部季风气候区。张家口位于该区域的西北方向,把张家口建设为生态涵养区,可以防风固沙,同时张家口位于淮河流域的上游,把该城镇建设为生态涵养区,可以保证整个区域的用水质量。高科技园区等新兴工业的区位选择应考虑环境、科技、交通等方面。从图中可知,承德位于该区域的东北方向,位于与季风(冬季西北风、夏季东南风)垂直的郊外,环境好。(3)首先要知道城镇化带来的问题。城镇化导致环境质量下降、交通拥挤、居住条件差、就业困难、社会治安不稳定等。因此京津冀一体化协同发展对缓解城镇化的积极意义可以从缓解就业、交通压力,改善环境质量等方面分析。
地区
人口密度
(人/km2)
城镇化水
平(%)
人均收入
(元/月)
三次产业
结构(%)
交通时
间(小时)
产业规
划定位
北京
1 261
86.2
3 360
0.8∶22.3∶76.9
京津:0.5
知识型
天津
1 183
81.6
2 726
1.3∶50.6∶48.1
津石:5
加工型
河北
386
48.2
1 882
12.3∶52.2∶35.5
京石:1.3
资源型
高中地理中图版 (2019)必修 第二册第一节 京津冀协同发展的地理背景当堂达标检测题: 这是一份高中地理中图版 (2019)必修 第二册第一节 京津冀协同发展的地理背景当堂达标检测题,共14页。试卷主要包含了疏解北京非首都功能的主要原因是,根据图中可推断京津冀发展过程中,阅读图文材料,回答下列问题等内容,欢迎下载使用。
高中地理第一节 京津冀协同发展的地理背景精品同步练习题: 这是一份高中地理第一节 京津冀协同发展的地理背景精品同步练习题,文件包含41京津冀协同发展的地理背景-高一地理下学期同步课堂精讲练中图版必修第二册解析版docx、41京津冀协同发展的地理背景-高一地理下学期同步课堂精讲练中图版必修第二册原卷版docx等2份试卷配套教学资源,其中试卷共20页, 欢迎下载使用。
高中中图版 (2019)第一节 京津冀协同发展的地理背景精品课时作业: 这是一份高中中图版 (2019)第一节 京津冀协同发展的地理背景精品课时作业,共9页。试卷主要包含了1京津冀协同发展的地理背景,绝对位置,相对位置,65,68等内容,欢迎下载使用。