人教版 (2019)必修 第一册第二节 氯及其化合物第1课时课时训练
展开第1课时 氯气的性质
必备知识基础练
1.下列各物理性质中,对氯气来说不正确的是( )
A.黄绿色的气体 B.密度比空气小
C.能溶于水 D.有刺激性气味
2.将氯气通过软管灌入田鼠洞,可以消灭田鼠。这是利用了氯气以下性质中的( )
①黄绿色 ②密度比空气大 ③有毒 ④较易液化
⑤能溶解于水
A.①②③ B.②③
C.③④ D.③④⑤
3.下列有关实验现象的叙述中,不正确的是( )
A.氢气在Cl2中燃烧,产生苍白色火焰,瓶口有白雾生成
B.铁丝在Cl2中燃烧,产生棕红色的烟
C.钠在Cl2中燃烧,生成白色的雾
D.铜丝在Cl2中燃烧,生成棕黄色的烟
4.下列说法不正确的是( )
①氢气能在氯气中燃烧产生黄色火焰,生成白烟
②铜丝在氯气中燃烧,生成的烟溶于水后得黄色溶液
③液氯就是氯的水溶液,它能使干燥的有色布条褪色
④氯气能与氢氧化钙反应生成漂白粉,漂白粉的成分只有次氯酸钙
⑤自然界中存在大量氯的单质
A.只有①⑤ B.①②③
C.全部 D.①④⑤
5.下列氯化物中,既能由金属和氯气直接参与化合制得,又能由金属和盐酸反应制得的是( )
A.CuCl2 B.FeCl2
C.MgCl2 D.FeCl3
6.下列关于氯水的叙述中正确的是( )
A.新制氯水中只含有Cl2和H2O分子
B.新制氯水可使蓝色石蕊试纸先变红后褪色
C.光照氯水有气泡逸出,该气体是Cl2
D.氯水放置数天后,酸性减弱
7.(多选)下列有关化学反应过程或实验现象的叙述中正确的是( )
A.氯气的水溶液可以导电,说明氯气是电解质
B.氯水和漂白粉都常用于自来水的处理,二者的作用原理是相同的
C.氯气可以使鲜花褪色,说明 Cl2 有漂白性
D.氯气可以使湿润的有色布条褪色,但实际起漂白作用的物质是次氯酸而不是氯气
8.可以证明次氯酸是弱酸的事实是( )
A.可与碱反应
B.有漂白性
C.见光能分解
D.次氯酸钙溶液可与碳酸反应生成次氯酸
9.新制氯水中含有的次氯酸具有杀菌作用,常用于自来水的消毒。下列有关说法正确的是( )
A.次氯酸中氯元素呈-1价
B.HClO既不是电解质,也不是非电解质
C.新制氯水长期放置后仍可用于自来水的消毒
D.向氯水中加入AgNO3溶液产生白色沉淀,说明氯水中有Cl-存在
10.在氯水中存在多种分子和离子,它们在不同的反应中表现出各自的性质。下列实验现象和结论一致且正确的是( )
A.加入有色布条,一会儿有色布条褪色,说明溶液中有HCl存在
B.溶液呈黄绿色,且有刺激性气味,说明有Cl2分子存在
C.加入硝酸酸化的AgNO3溶液产生白色沉淀,说明有Cl2存在
D.加入Na2CO3溶液,有气泡产生,说明有HClO分子存在
11.有些地方的自来水用氯气消毒。某学生用这种自来水配制下列物质的溶液,不会产生明显药品变质的是( )
A.NaOH B.AgNO3
C.NaHCO3 D.盐酸
12.实验表明,将氯水滴加到蓝色石蕊试纸上,试纸上会出现如图所示的半径慢慢扩大的内外两个圆环,且两环颜色不同,下列有关说法中不正确的是( )
A.此实验表明氯水具有酸性、漂白性
B.内环呈白色,外环呈红色或浅红色
C.氯水中形成次氯酸的反应中还原产物是HClO
D.内外环上颜色的差异表明此变化过程中,酸碱指示剂与H+作用比HClO的漂白作用快
13.(多选)抗震救灾中要用大量漂白粉和漂白液杀菌消毒。下列说法中不正确的是( )
A.漂白粉开口放置于空气中容易变质
B.氯水是比漂白粉、漂白液更稳定的漂白剂
C.漂白液的有效成分是NaClO
D.工业上制漂白粉的方法是:将氯气通入石灰水制取漂白粉
14.下列有关NaClO和NaCl混合溶液的叙述正确的是( )
A.该溶液中,H+、NHeq \\al(+,4)、Ag+可以大量共存
B.向该溶液中通入CO2,不发生化学反应
C.该溶液可作游泳池及环境的消毒剂,有效成分是NaCl
D.常温下,将氯气通入NaOH溶液中可以得到该溶液
15.用漂白粉溶液浸泡过的有色布条,避光晾置在空气中,一段时间后,其漂白效果会更好的原因可能是( )
A.漂白粉被氧化了
B.有色布条被空气中的氧气氧化了
C.漂白粉溶液跟空气中的CO2充分反应,生成了较多量的HClO
D.漂白粉溶液蒸发掉部分水,其浓度增大
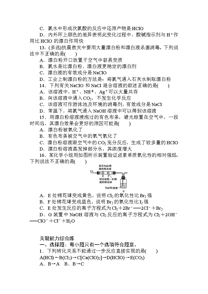
16.某化学小组用如图所示装置验证卤素单质氧化性的相对强弱。下列说法不正确的是( )
A.E处棉花球变成黄色,说明Cl2的氧化性比Br2强
B.F处棉花球变成蓝色,说明Br2的氧化性比I2强
C.E处发生反应的离子方程式为Cl2+2Br-===2Cl-+Br2
D.G装置中NaOH溶液与Cl2反应的离子方程式为Cl2+2OH-===ClO-+Cl-+H2O
关键能力综合练
一、选择题:每小题只有一个选项符合题意。
1.下列转化关系不能通过一步反应直接实现的是( )
A(HCl)←B(Cl2)→C[Ca(ClO)2]→D(HClO)→E(CO2)
A.B→A B.B→C
C.C→D D.D→E
2.下列物质能使干燥的蓝色石蕊试纸先变红后褪色的是( )
①氯气 ②液氯 ③新制氯水 ④氯气的四氯化碳溶液
⑤盐酸 ⑥盐酸与少量漂白粉的混合溶液
A.①②③ B.①②③⑥
C.③⑥ D.③④⑥
3.下列离子方程式书写正确的是( )
A.次氯酸钙溶液中通入过量的CO2:
Ca2++2ClO-+H2O+CO2===CaCO3↓+2HClO
B.氢氧化钠溶液吸收氯气:
2OH-+Cl2===Cl-+ClO-+H2O
C.盐酸与硝酸银溶液反应:
HCl+Ag+===AgCl↓+H+
D.氯气通入水中:
Cl2+H2O===2H++Cl-+ClO-
4.下列对新制氯水的探究所得出的结论不正确的是( )
A.新制氯水使有色布条褪色,说明新制氯水中含有HClO
B.往新制氯水中加入硝酸酸化的AgNO3溶液,有白色沉淀产生,说明新制氯水中有Cl-
C.将NaOH固体加入新制的氯水中,溶液颜色迅速变浅,甚至消失
D.将新制氯水置于阳光下,有气泡冒出且溶液颜色逐渐变浅,该气体一定是Cl2
5.已知氧化性强弱顺序:Cl2>Br2>Fe3+>I2,则下列说法正确的是( )
A.Fe可以和I2在加热条件下生成FeI3
B.向FeBr2溶液中通入少量Cl2,发生反应的离子方程式为2Br-+Cl2===Br2+2Cl-
C.某溶液中含有Fe2+、Cl-、I-,为了除去I-而不减少其他离子,可加入适量Fe3+
D.向含有NaBr、NaI的溶液中通入适量氯气,充分作用后,将溶液蒸干、灼烧,可能得到NaCl和NaI的固体混合物
二、选择题:每小题有一个或两个选项符合题意。
6.已知:2Ca(OH)2+2Cl2===CaCl2+Ca(ClO)2+2H2O,下列关于该反应的说法正确的是( )
A.工业上可用来制取漂白粉
B.属于复分解反应
C.氯元素只被还原
D.还原产物与氧化产物的质量之比为1:1
7.如图所示,从A处通入新制备的Cl2,关闭B阀时,C处的红色布条看不到明显现象;当打开B阀后,C处红色布条逐渐褪色。D瓶中盛放的溶液可能是( )
A.浓硫酸 B.饱和NaCl溶液
C.NaOH溶液 D.H2O
8.(易错题)将氯气分别通入下列物质的溶液中,对于反应现象、原因和有关化学方程式的表述中错误的是( )
①NaBr ②FeCl2 ③AgNO3 ④NaHCO3
A.① B.②
C.③ D.④
9.(探究题)将紫色石蕊试液滴入NaOH溶液中,溶液变蓝色,再通入氯气,溶液由蓝色先变成红色,最后颜色慢慢褪去,其原因是( )
①氯气有漂白性 ②氯气与NaOH溶液反应 ③氯气的水溶液呈酸性 ④次氯酸有漂白性 ⑤氯化钠有漂白性
A.①④ B.②③④
C.①②③ D.④⑤
三、非选择题
10.现有A、B、C、D、E、F、G、H、M九种物质,其中A为淡黄色粉末,B为日常生活中最常见的无色无味液体,E为无色气体单质,F的水溶液与石灰水混合可得D的溶液,G为黄绿色的气体单质,H是漂白液的有效成分,它们之间的相互转化关系如图所示,其他与题无关的生成物均已略去。
请回答下列问题:
(1)写出G、H的化学式:G________,H________。D的俗名是________。
(2)写出反应②的离子方程式:________________。
(3)利用如图所示装置进行实验,证明氧化性强弱:KMnO4>Cl2>Br2。
限选试剂;KBr溶液、KMnO4、浓盐酸。
已知:2KMnO4+16HCl(浓)===2KCl+2MnCl2+5Cl2↑+8H2O。
装置a的名称是________,d中盛放的试剂是________。
学科素养升级练
1.化学来源于生活,也服务于生活,下列有关生活中的化学知识叙述正确的是( )
A.氯气和活性炭均可作为漂白剂,若同时使用,漂白效果会明显加强
B.氯气与烧碱溶液或石灰乳反应都能得到含氯消毒剂
C.测定溶液pH的实验中,用干燥pH试纸测定新制氯水的pH对测定结果无影响
D.洁厕灵不能与“84”消毒液混用,原因是两种溶液混合产生的HClO易分解
2.(素养题—宏观辨识与微观探析)向盛有Cl2的三个集气瓶甲、乙、丙中各注入下列液体中的一种,经过振荡,现象如图所示,则甲、乙、丙中注入的液体分别是( )
①AgNO3溶液 ②NaOH溶液 ③水
A.①②③ B.②①③
C.③②① D.①③②
3.“绿色化学实验”进课堂,某化学教师为“氯气与金属钠反应”设计了如图所示装置与操作以替代相关课本实验操作:先给钠预热,到钠熔融成圆球时,撤火,通入氯气,即可见钠着火燃烧,并产生大量白烟。以下叙述错误的是( )
A.钠着火燃烧产生苍白色火焰,并生成大量白烟
B.管中部塞一团浸有NaOH溶液的棉花球是用于吸收过量的氯气,以免其污染空气
C.管右端浸有淀粉-KI溶液的棉花球颜色变化可判断氯气是否被碱液完全吸收
D.实验过程中氯元素原子并不都是被还原
4.如图是一些常见含氯产品,根据情况回答下列问题。
(1)下列有关氯单质和氯水的说法正确的是________(填序号)。
①液氯是纯净物,氯水是混合物
②氯气可使湿润的红色布条褪色,所以氯气具有漂白性
③过量的铁在少量的氯气中燃烧生成FeCl2
④新制氯水可使蓝色石蕊试纸先变红后褪色
⑤新制氯水放置数天后酸性将减弱
(2)用化学方程式表示漂白粉的漂白原理________________________________________________________________________
________________________________________________________________________。
(3)向FeSO4溶液中滴加氯水,溶液变为黄色,写出反应的离子方程式__________________________。
(4)据报道,在清洗卫生间时,因混合使用“洁厕灵”(主要成分为稀盐酸)与“84”消毒液(有效成分NaClO),而发生氯气中毒事件,请从氧化还原的角度分析原因_____________________________________________(用离子方程式表示)。
第二节 氯及其化合物
第1课时 氯气的性质
必备知识基础练
1.解析:Cl2的相对分子质量为71,而空气的平均相对分子质量为29,因此Cl2的密度比空气的密度大,B错误。
答案:B
2.解析:氯气的密度比空气大、有毒,能够进入田鼠洞里消灭田鼠,B正确。
答案:B
3.解析:在点燃条件下,氢气能在氯气中燃烧产生苍白色火焰,生成的HCl遇水蒸气形成盐酸小液滴,所以氢气在氯气中燃烧产生苍白色火焰并且瓶口有白雾,故A正确;铁与氯气反应生成棕褐色的氯化铁,产生棕红色的烟,故B正确;钠在氯气中燃烧生成氯化钠,产生白色的烟,故C错误;氯气具有强氧化性,红热的铜丝在氯气中燃烧,生成氯化铜,现象为产生棕黄色的烟,故D正确。
答案:C
4.解析:氢气在氯气中燃烧产生苍白色火焰 ,生成白雾,①错误;铜丝在氯气中燃烧生成CuCl2,其水溶液显蓝色,②错误;液氯是液态氯气而不是氯水,③错误;漂白粉是CaCl2和Ca(ClO)2的混合物,④错误;由于Cl2性质活泼,在自然界中无单质存在,⑤错误。
答案:C
5.解析:Cu为不活泼金属,与盐酸不反应,A错误;FeCl2只能由Fe和盐酸反应生成,B错误;MgCl2可由金属和氯气直接反应制得,又能由金属和盐酸反应制得,C正确;FeCl3只能由Fe和氯气燃烧反应生成,不能由金属和盐酸反应制得,D错误。
答案:C
6.解析:新制氯水中有Cl2、HClO、H2O等分子,H+、OH-、Cl-、ClO-等离子,A错误;新制氯水中含有H+和HClO,蓝色石蕊试纸遇H+变红,变红后的试纸被强氧化剂HClO氧化而褪色,B正确;光照氯水发生反应2HClOeq \(=====,\s\up7(光照))2HCl+O2↑,逸出的气体是O2,而不是Cl2,C错误;HClO分解后变成HCl,HCl是强酸,溶液的酸性增强,D错误。
答案:B
7.解析:电解质必须是化合物,氯气是单质,A错误;氯水和漂白粉都是利用强氧化性对自来水消毒,二者的作用原理是相同,B正确;氯气可以使鲜花褪色,是因为Cl2+H2OHClO+HCl,次氯酸具有漂白作用,氯气无漂白性,C错误;氯气可以使湿润的有色布条褪色,是因为Cl2+H2OHClO+HCl,实际起漂白作用的物质是次氯酸而不是氯气,D正确。
答案:BD
8.答案:D
9.解析:次氯酸中氢元素为+1价,氧元素为-2价,氯元素呈+1价,A错误;HClO为弱电解质,B错误;新制氯水长期放置后次氯酸见光分解,最后变为盐酸,无强氧化性,不可用于自来水的消毒,C错误;氯化银不溶于硝酸,加入AgNO3溶液产生白色沉淀,说明溶液中有氯离子,D正确。
答案:D
10.解析:氯气溶于水后,部分氯气与水发生反应:Cl2+H2OHCl+HClO,该反应是可逆反应,所以氯水中含有的微粒是:分子:Cl2、HClO、H2O;离子:H+、Cl-、ClO-、OH-。盐酸不具有漂白性,次氯酸具有漂白性,加入有色布条,一会儿有色布条褪色,说明溶液中有HClO存在,A错误;氯水中含有氯气分子,氯气为黄绿色且有刺激性气味,B正确;氯水中含有氯离子,氯离子与银离子反应生成氯化银沉淀,所以加入AgNO3溶液产生白色沉淀,但不能据此说明有氯气存在,C错误;次氯酸的酸性弱于碳酸钠,加入Na2CO3溶液,有气泡产生,说明氯水溶液呈酸性,有盐酸存在,不能证明含有次氯酸,D错误。
答案:B
11.解析:用氯气消毒的自来水中含有Cl2、Cl-、HClO、H+等微粒。NaOH和氯气产生次氯酸钠,能发生反应Cl2+2NaOH===NaCl+NaClO+H2O,使相应的药品变质;硝酸银和氯离子反应产生氯化银白色沉淀,使相应的药品变质;NaHCO3能与氯水反应,产生无色无味气体(CO2),使相应的药品变质;盐酸与氯水不反应,不会变质。
答案:D
12.解析:Cl2与水反应生成HCl和HClO,HCl电离出H+,使试纸呈红色或浅红色,HClO具有强氧化性,能漂白石蕊试纸,故内环变为白色,该实验能表明氯水具有酸性、漂白性,A、B正确;由反应Cl2+H2OHCl+HClO可知,还原产物是HCl,C错误;内环呈白色,外环呈红色或浅红色,内环先是HCl起作用,后是HClO起作用,外环是H+起作用,内外环上颜色的差异表明此变化过程中,酸碱指示剂与H+作用比HClO的漂白作用快,D正确。
答案:C
13.解析:漂白粉有效成分是次氯酸钙,若开口放置于空气中,次氯酸钙会与空气中的二氧化碳和水反应,产生碳酸钙和次氯酸,次氯酸不稳定,受热或光照易分解,导致变质,A正确;氯水中含有次氯酸,光照容易分解,因此它比漂白粉、漂白液稳定性差,B错误;漂白液是氯气与氢氧化钠溶液反应产生的,其有效成分是NaClO,C正确;将氯气通入石灰乳中,二者发生反应产生漂白粉,成分是氯化钙、次氯酸钙,其有效成分是次氯酸钙,D错误。
答案:BD
14.解析:Cl-、Ag+结合生成沉淀,不能共存,A错误;向该溶液中通入CO2,由于酸性:H2CO3>HClO,所以CO2、H2O与NaClO发生强酸制取弱酸的反应,生成HClO,B错误;NaClO具有强氧化性,可杀菌消毒,可作游泳池及环境的消毒剂,C错误;氯气通入NaOH溶液中,发生氧化还原反应,生成NaClO和NaCl,D正确。
答案:D
15.解析:漂白粉中的次氯酸钙具有氧化性,难以被氧化,A错误;空气中的氧气在短时间内不能迅速氧化有色布条,B错误;用漂白粉溶液浸泡过的有色布条置于空气中,漂白粉中的Ca(ClO)2跟水和空气中的CO2充分反应,生成了具有漂白性的HClO,增强了漂白效果,与漂白粉溶液的浓度无关,C正确,D错误。
答案:C
16.解析:E处发生反应Cl2+2Br-===2Cl-+Br2,棉花球变成黄色,说明Cl2的氧化性比Br2强,A正确;F处发生反应Cl2+2I-===2Cl-+I2、Br2+2I-===2Br-+I2,只能说明有碘生成,由于氯气的干扰不能说明Br2的氧化性比I2强,B错误;由题图可知,E处发生反应的离子方程式为Cl2+2Br-===2Cl-+Br2,C正确;G处为尾气处理,装置中NaOH溶液与Cl2反应的离子方程式为2OH-+Cl2===ClO-+Cl-+H2O,D正确。
答案:B
关键能力综合练
1.解析:HClO酸性比H2CO3弱,所以不可能由HClO制得CO2。
答案:D
2.解析:①氯气②液氯④氯气的四氯化碳溶液,都没有水,不能使干燥的蓝色石蕊试纸先变红后褪色;③新制氯水,能生成次氯酸,可以使干燥的蓝色石蕊试纸先变红后褪色;⑤盐酸只有酸性,只能使干燥的蓝色石蕊试纸变红,不能褪色;⑥盐酸与少量漂白粉的混合溶液,含有次氯酸,能使干燥的蓝色石蕊试纸先变红后褪色。
答案:C
3.解析:A项中CO2过量,应生成Ca(HCO3)2;C项中HCl应写成离子形式;D项中HClO应写化学式,且反应是可逆反应,而要用“”。
答案:B
4.解析:新制氯水中含有HClO分子,HClO具有强氧化性能表现漂白性,使有色布条褪色,A正确;氯水中含有氯离子,氯离子与银离子反应生成氯化银沉淀,所以加入AgNO3溶液产生白色沉淀,B正确;将NaOH固体加入新制的氯水中,氯气与NaOH反应生成氯化钠、次氯酸钠和水,溶液颜色迅速变浅,甚至消失,C正确;次氯酸见光分解生成氧气,D不正确。
答案:D
5.解析:I2的氧化性弱于Fe3+,Fe和I2在加热条件下不能生成FeI3,A错误;还原性:Fe2+>Br-,所以向FeBr2溶液中通入少量Cl2,Cl2先氧化Fe2+,对应的离子方程式为2Fe2++Cl2===2Fe3++2Cl-,B错误;氧化性:Fe3+>I2,加入适量Fe3+可将I-氧化为I2、Fe3+被还原为Fe2+,C正确;向含有NaBr、NaI的溶液中通入适量氯气,发生反应2NaI+Cl2===2NaCl+I2,2NaBr+Cl2===2NaCl+Br2,生成的溴易挥发,碘易升华,所以最后得到的固体是NaCl,D错误。
答案:C
6.解析:Cl2与Ca(OH)2反应,生成CaCl2(还原产物)和Ca(ClO)2(氧化产物),二者的质量之比不是1:1,该反应中Cl2既是氧化剂又是还原剂,氯元素既被氧化又被还原。
答案:A
7.解析:根据B阀门打开时,红色布条褪色,说明A处Cl2为潮湿的;潮湿的Cl2在B阀门关闭时通过D,看不到C处红色布条有明显变化,说明D处溶液吸收了氯气或者吸收了潮湿氯气中的水蒸气,故A、C正确。
答案:AC
8.解析:溴离子易被氯气氧化为单质溴,溴水显橙色,化学方程式正确,A正确;亚铁离子易被氯气氧化为铁离子,溶液由浅绿色变成黄色,化学方程式正确,B正确;氯气溶于水生成盐酸和次氯酸,盐酸与硝酸银反应生成氯化银白色沉淀,C正确;次氯酸的酸性弱于碳酸,不可能由HClO制得碳酸,D错误。
答案:D
9.解析:紫色石蕊试液滴到NaOH溶液中显蓝色,向溶液中通入Cl2,Cl2与NaOH溶液反应直至NaOH被消耗完,继续通入的Cl2将与H2O反应生成HCl和HClO,使溶液显酸性,此过程中溶液由蓝色变成红色,但次氯酸分子具有漂白性,最终使溶液褪色。
答案:B
10.解析:A为淡黄色粉末,A是过氧化钠。B为日常生活中最常见的无色无味液体,B是水。过氧化钠与水反应生成氢氧化钠和氧气,E为无色气体单质,E是氧气,D是氢氧化钠。G为黄绿色气体单质,H是漂白液的有效成分,G是氯气,H是次氯酸钠。次氯酸钠溶液吸收二氧化碳和水生成的M是次氯酸,次氯酸见光分解生成氧气和氯化氢。F的水溶液与石灰水混合可得D的溶液,F是碳酸钠,因此C是二氧化碳。(1)根据以上分析可知G、H的化学式分别是Cl2、NaClO。氢氧化钠的俗名是烧碱、火碱或苛性钠。(2)反应②的离子方程式为Cl2+2OH-===Cl-+ClO-+H2O。(3)装置a的名称是分液漏斗,酸性高锰酸钾溶液氧化浓盐酸生成氯气,氯气把溴化钾氧化为单质溴,可以验证KMnO4、Cl2、Br2的氧化性强弱,所以d中盛放的试剂是KBr溶液。
答案:(1)Cl2 NaClO 烧碱(或火碱或苛性钠)
(2)Cl2+2OH-===Cl-+ClO-+H2O
(3)分液漏斗 KBr溶液
学科素养升级练
1.解析:活性炭具有吸附性,可以吸附氯气,同时使用时漂白效果不会增强,A错误;氯气与烧碱溶液或石灰乳反应均可生成次氯酸盐,B正确;氯水中的次氯酸具有漂白性,能漂白pH试纸,C错误;洁厕灵与“84”消毒液不能混用的原因是消毒液中的NaClO与洁厕灵中的HCl反应生成Cl2,D错误。
答案:B
2.解析:甲中气体和溶液都无色,说明不存在Cl2,是加入NaOH溶液;乙中气体无色且溶液中出现白色浑浊,说明不存在Cl2,且溶液中生成了白色沉淀,是加入AgNO3溶液;丙中气体和溶液都呈浅黄绿色,说明存在Cl2,是加入水。
答案:B
3.解析:钠着火燃烧产生黄色火焰,反应生成NaCl,反应时有大量白烟,A错误;氯气有毒,不能排放到空气中,氯气易与NaOH溶液反应而被吸收,B正确;氯气有强氧化性,能与KI发生置换反应生成碘,当浸有淀粉-KI溶液的棉球未变色,表明氯气已被碱液完全吸收,C正确;Cl2溶于NaOH生成NaClO和NaCl,氯元素既被氧化,又被还原,D正确。
答案:A
4.解析:(1)液氯为液态氯,为纯净物,氯水为氯气与水反应后的混合物,①正确;氯气使湿润的红色布条褪色,其原因是氯气与水反应生成了具有漂白性的HClO,氯气本身不具有漂白性,②错误;铁与氯气燃烧反应生成FeCl3,与反应物的量无关,③错误;新制氯水中含有H+,能够使蓝色石蕊试纸变红,新制氯水中含有HClO,具有漂白性,能够使变红的试纸褪色,④正确;新制氯水长期放置过程中,因HClO稳定性较差,见光或受热易发生分解生成HCl、O2,会使溶液的酸性增强,⑤错误。
(2)漂白粉的有效成分为Ca(ClO)2,其与空气中CO2反应生成具有漂白性的HClO,其反应方程式为Ca(ClO)2+CO2+H2O===CaCO3 ↓+2HClO。
(3)FeSO4中Fe2+具有还原性,氯水中Cl2具有氧化性,二者可发生反应生成黄色Fe3+,其反应的离子方程式为2Fe2++Cl2===2Fe3++2Cl-。
(4)Cl-具有还原性,ClO-具有氧化性,二者可发生氧化还原反应,根据氧化还原反应化合价变化规律可知,二者发生归中反应生成Cl2,根据守恒关系配平反应离子方程式为Cl-+ClO-+2H+=== Cl2↑+H2O。
答案:(1)①④
(2) Ca(ClO)2+CO2+H2O===CaCO3↓+2HClO
(3) 2Fe2++Cl2===2Fe3++2Cl-
(4)Cl-+ClO-+2H+=== Cl2↑+H2O
知识点一
氯气的物理性质
知识点二
氯气的化学性质
反应现象
原因
化学方程式
①
溶液变成橙色
Br-被Cl2氧化为Br2
2NaBr+Cl2===2NaCl+Br2
②
溶液由浅绿色变成黄色
Fe2+被Cl2氧化为Fe3+
2FeCl2+Cl2===2FeCl3
③
有白色沉淀生成
Ag+与Cl-反应生成沉淀
AgNO3+HCl===AgCl↓+HNO3
④
有气体产生
HCOeq \\al(-,3)与HClO反应产生气体
NaHCO3+HClO===NaClO+CO2↑+H2O
人教版 (2019)必修 第一册第三节 化学键第1课时练习: 这是一份人教版 (2019)必修 第一册第三节 化学键第1课时练习,共11页。试卷主要包含了解析等内容,欢迎下载使用。
化学必修 第一册第二节 元素周期律第1课时综合训练题: 这是一份化学必修 第一册第二节 元素周期律第1课时综合训练题,共14页。
高中化学人教版 (2019)必修 第一册第四章 物质结构 元素周期律第一节 原子结构与元素周期表第3课时复习练习题: 这是一份高中化学人教版 (2019)必修 第一册第四章 物质结构 元素周期律第一节 原子结构与元素周期表第3课时复习练习题,共14页。

