所属成套资源:2020秋化学新教材人教版必修第一册层级练
人教版 (2019)必修 第一册第一节 钠及其化合物第2课时同步测试题
展开
这是一份人教版 (2019)必修 第一册第一节 钠及其化合物第2课时同步测试题,共13页。试卷主要包含了有关Na2O2的叙述不正确的是,6 g D.6等内容,欢迎下载使用。
第2课时 钠的几种重要化合物 焰色试验
必备知识基础练
1.有关Na2O2的叙述不正确的是( )
A.是淡黄色固体 B.可以作供氧剂
C.应密封保存 D.氧元素的化合价为-2价
2.下面是对Na2O2和Na2O性质异同点的有关叙述,其中错误的是( )
A.Na2O2和Na2O长期置于空气中,最终产物相同
B.Na2O2和Na2O都能与CO2、H2O发生反应
C.Na2O2和Na2O分别与H2O反应都有NaOH生成
D.等物质的量的Na2O2与Na2O阴、阳离子的微粒总数不同
3.一团棉花包裹少量过氧化钠放在石棉网上,将CO2气体缓缓通到棉花中的过氧化钠上,棉花很快燃烧起来,分析实验可知,下列说法不正确的是( )
A.反应生成的O2有利于棉花燃烧
B.过氧化钠与CO2反应放热
C.CO2对棉花燃烧起助燃作用
D.过氧化钠与CO2反应属于氧化还原反应
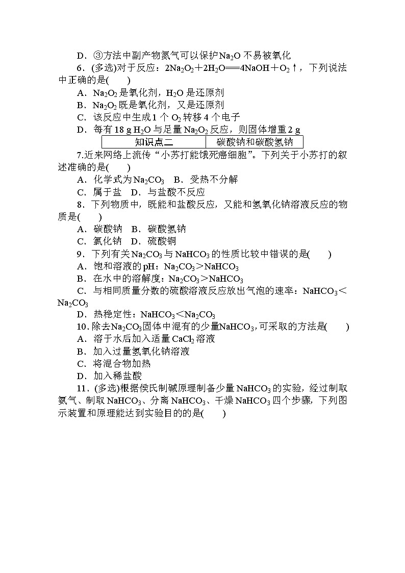
4.某实验小组通过如图所示实验探究Na2O2与水的反应。下列说法中,不正确的是( )
A.②中的大量气泡主要成分是氧气
B.③中溶液变红,说明有碱性物质生成
C.④中现象可能是由于溶液中含有强氧化性物质造成的
D.⑤中MnO2的主要作用是降低了水中氧气的溶解度
5.已知用金属钠生成氧化钠,可有多种方法:
①4Na+O2===2Na2O,
②4Na+CO2===2Na2O+C,
③2NaNO2(亚硝酸钠)+6Na===4Na2O+N2↑。
下列说法错误的是( )
A.三个反应都属于氧化还原反应
B.①方法产物中可能混有过氧化钠
C.②方法中固体产物中的碳可在空气中灼烧除去
D.③方法中副产物氮气可以保护Na2O不易被氧化
6.(多选)对于反应:2Na2O2+2H2O===4NaOH+O2↑,下列说法中正确的是( )
A.Na2O2是氧化剂,H2O是还原剂
B.Na2O2既是氧化剂,又是还原剂
C.该反应中生成1个O2转移4个电子
D.每有18 g H2O与足量Na2O2反应,则固体增重2 g
7.近来网络上流传“小苏打能饿死癌细胞”。下列关于小苏打的叙述准确的是( )
A.化学式为Na2CO3 B.受热不分解
C.属于盐 D.与盐酸不反应
8.下列物质中,既能和盐酸反应,又能和氢氧化钠溶液反应的物质是( )
A.碳酸钠 B.碳酸氢钠
C.氯化钠 D.硫酸铜
9.下列有关Na2CO3与NaHCO3的性质比较中错误的是( )
A.饱和溶液的pH:Na2CO3>NaHCO3
B.在水中的溶解度:Na2CO3>NaHCO3
C.与相同质量分数的硫酸溶液反应放出气泡的速率:NaHCO3<Na2CO3
D.热稳定性:NaHCO3<Na2CO3
10.除去Na2CO3固体中混有的少量NaHCO3,可采取的方法是( )
A.溶于水后加入适量CaCl2溶液
B.加入过量氢氧化钠溶液
C.将混合物加热
D.加入稀盐酸
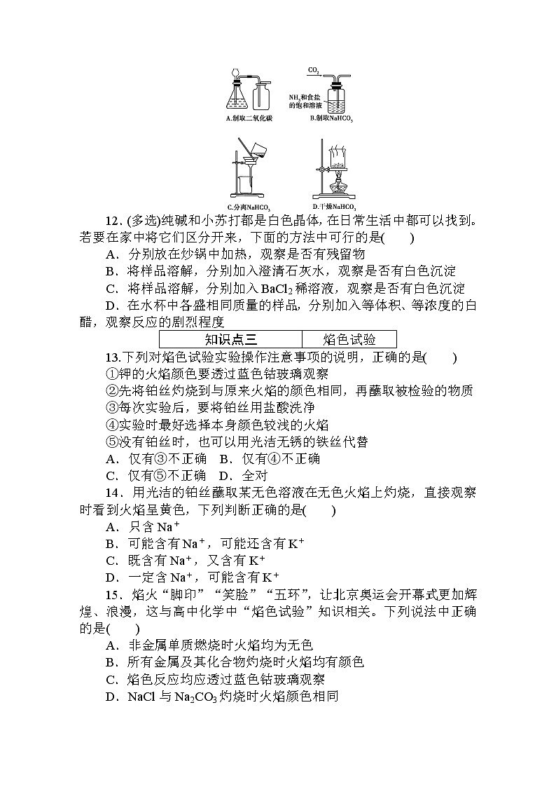
11.(多选)根据侯氏制碱原理制备少量NaHCO3的实验,经过制取氨气、制取NaHCO3、分离NaHCO3、干燥NaHCO3四个步骤,下列图示装置和原理能达到实验目的的是( )
12.(多选)纯碱和小苏打都是白色晶体,在日常生活中都可以找到。若要在家中将它们区分开来,下面的方法中可行的是( )
A.分别放在炒锅中加热,观察是否有残留物
B.将样品溶解,分别加入澄清石灰水,观察是否有白色沉淀
C.将样品溶解,分别加入BaCl2稀溶液,观察是否有白色沉淀
D.在水杯中各盛相同质量的样品,分别加入等体积、等浓度的白醋,观察反应的剧烈程度
13.下列对焰色试验实验操作注意事项的说明,正确的是( )
①钾的火焰颜色要透过蓝色钴玻璃观察
②先将铂丝灼烧到与原来火焰的颜色相同,再蘸取被检验的物质
③每次实验后,要将铂丝用盐酸洗净
④实验时最好选择本身颜色较浅的火焰
⑤没有铂丝时,也可以用光洁无锈的铁丝代替
A.仅有③不正确 B.仅有④不正确
C.仅有⑤不正确 D.全对
14.用光洁的铂丝蘸取某无色溶液在无色火焰上灼烧,直接观察时看到火焰呈黄色,下列判断正确的是( )
A.只含Na+
B.可能含有Na+,可能还含有K+
C.既含有Na+,又含有K+
D.一定含Na+,可能含有K+
15.焰火“脚印”“笑脸”“五环”,让北京奥运会开幕式更加辉煌、浪漫,这与高中化学中“焰色试验”知识相关。下列说法中正确的是( )
A.非金属单质燃烧时火焰均为无色
B.所有金属及其化合物灼烧时火焰均有颜色
C.焰色反应均应透过蓝色钴玻璃观察
D.NaCl与Na2CO3灼烧时火焰颜色相同
关键能力综合练
一、选择题:每小题只有一个选项符合题意。
1.载人航天器中,宇航员所在的返回舱都是密封的,宇航员吸入氧气,呼出二氧化碳,如果二氧化碳浓度过高,会使宇航员困乏,呼吸频率加快,严重的会窒息,为使二氧化碳浓度降低而保持舱内氧气的适当比例,可以在返回舱内放入( )
A.Na2O2 B.Na2CO3
C.NaOH D.氧气瓶
2.现有一块金属钠露置于空气中一段时间,为检验该固体是否部分变质为碳酸钠,先将固体样品溶解于水得到溶液,并采取下列措施,其中可以达到实验目的的是( )
A.测所得溶液的pH
B.取溶液少量,向其中滴入酚酞观察溶液是否变红
C.取溶液少量,向其中加入盐酸观察是否有气泡产生
D.取溶液少量,向其中加入CuSO4溶液,观察是否有沉淀产生
3.向一定量的饱和NaOH溶液中加入少量Na2O2固体,恢复到原温度时,下列说法正确的是( )
A.溶液中的Na+增多 B.溶液的碱性增强
C.溶质的质量分数不变 D.溶液的质量不变
4.为除去括号内的杂质,所选用的试剂或方法不正确的是( )
A.Na2CO3溶液(NaHCO3),加入适量的NaOH溶液
B.NaHCO3溶液(Na2CO3),通入过量的CO2气体
C.Na2O2粉末(Na2O),将混合物在氧气中加热
D.Na2CO3溶液(Na2SO4),加入适量Ba(OH)2溶液,过滤
5.将3.2 g H2和CO的混合气体(其密度为相同条件下氧气密度的1/2),通入一盛有足量Na2O2的密闭容器中,再通入过量O2,并用电火花点燃使其充分反应,最后容器中固体的质量增加了( )
A.3.2 g B.4.4 g
C.5.6 g D.6.4 g
二、选择题:每小题有一个或两个选项符合题意。
6.下列离子方程式正确的是( )
A.钠与水反应:2Na+H2O===2Na++OH-+H2↑
B.氧化钠与盐酸反应:O2-+2H+===H2O
C.碳酸氢钠与稀硫酸反应:HCOeq \\al(-,3)+H+===CO2↑+H2O
D.NaOH溶液与小苏打溶液反应:HCOeq \\al(-,3)+OH-===COeq \\al(2-,3)+H2O
7.某同学用沉淀量测定Na2CO3和NaOH混合物中NaOH的质量分数,有关叙述如下:
①可以使用MgCl2溶液作沉淀剂,使OH-转化为氢氧化镁沉淀 ②检验COeq \\al(2-,3)是否完全沉淀的操作方法是向上层清液中继续滴加沉淀剂溶液 ③用氯化钡溶液代替氯化钙溶液作沉淀剂,优点是实验结果的准确度较高 ④用氯化钡溶液代替氯化钙溶液作沉淀剂,优点是碳酸根离子能完全转化为沉淀
其中正确的是( )
A.①③ B.②③
C.②④ D.①④
8.(易错题)下列关于Na2O2的叙述中正确的是( )
A.将过量Na2O2粉末加入紫色石蕊试液中振荡,溶液变为蓝色,且有气泡产生
B.将过量Na2O2粉末加入FeCl3溶液中并振荡,溶液中产生红褐色沉淀,且有气泡产生
C.凡是有Na2O2参与的反应,均能产生O2
D.Na2O2粉末在空气中长期放置不变质
9.下列实验方案中,不能测定Na2CO3和NaHCO3混合物中Na2CO3质量分数的是( )
A.取a g混合物充分加热,减重b g
B.取a g混合物与足量稀盐酸充分反应,加热、蒸干、灼热,得b g固体
C.取a g混合物与足量稀硫酸充分反应,逸出气体用碱石灰吸收,增重b g
D.取a g混合物与足量Ba(OH)2溶液充分反应,过滤、洗涤、烘干,得b g固体
三、非选择题
10.按如图所示装置进行实验,填写有关现象及化学方程式。
(1)A中现象是________________________________________________________________________。
(2)B中浓硫酸的作用是________________________________________________________________________。
(3)C中发生反应的化学方程式为______________________________________。
(4)D中可能的现象是________________________________________________________________________。
(5)E中收集到的气体是________(填名称)。
学科素养升级练
1.为使以面粉为原料的面包松软可口,通常用碳酸氢钠作膨松剂,其原因是( )
①热稳定性差 ②增加甜味
③产生二氧化碳 ④提供钠离子
A.②③ B.①③
C.①④ D.③④
2.(素养题—科学精神)下列实验操作正确的是( )
3.某溶液中含有HCOeq \\al(-,3)、Na+、Ba2+、NOeq \\al(-,3) 4种离子,若向其中加入少量的Na2O2固体后,溶液中离子浓度基本保持不变的是( )
A.HCOeq \\al(-,3) B.Na+
C.Ba2+ D.NOeq \\al(-,3)
4.X、Y、Z、W四种化合物均由短周期元素组成。其中X含有四种元素,X、Y、Z的焰色试验均为黄色,W为无色无味气体。这四种化合物具有下列转化关系(部分反应物、产物及反应条件已略去)。
请回答下列问题:
(1)W的化学式是________。
(2)X与Y在溶液中反应的离子方程式是____________________________________________________。
(3)X含有的四种元素中的几种可组成多种化合物,选用其中某些化合物放在装置Ⅰ中,利用如图装置(夹持、固定装置已略去)制备并收集纯净干燥的R气体,已知R由组成X的四种元素中的一种组成,可使带火星的木条复燃,装置Ⅲ中产生白色沉淀。
①装置Ⅱ中发生反应的化学方程式是________________________________________________。
②用X含有的四种元素中的两种组成的某化合物,在催化剂存在下可制备并收集纯净干燥的R气体,该化合物的化学式是________,所需装置是________(从图中选择必要装置,按照气流顺序填写序号)。
第2课时 钠的几种重要化合物 焰色试验
必备知识基础练
1.解析:Na2O2是淡黄色固体,A正确;Na2O2与水或二氧化碳反应释放出氧气,可以作供氧剂,需要密封保存,B、C正确;根据化合物元素正负化合价之和为0,可得Na2O2中氧元素的化合价为-1价,D错误。
答案:D
2.解析:过氧化钠和氧化钠长期置于空气中最终都生成碳酸钠,产物相同,A正确;Na2O2和Na2O都能与CO2、H2O发生反应,B正确;过氧化钠和水反应生成氢氧化钠和氧气,氧化钠和水反应生成氢氧化钠,C正确;过氧化钠由钠离子和过氧根离子构成,其中阴、阳离子个数比为1:2,氧化钠由钠离子和氧离子构成,其中阴、阳离子个数比也是1:2,则等物质的量的Na2O2与Na2O阴、阳离子的微粒总数相同,D错误。
答案:D
3.解析:氧气具有助燃性,有利于棉花燃烧,A正确;棉花燃烧,是因为过氧化钠与CO2反应放热,使温度达到了棉花的着火点,B正确;CO2不支持燃烧,对棉花燃烧不能起助燃作用,C错误;过氧化钠与CO2反应过程中有氧气产生,氧元素的化合价发生改变,该反应属于氧化还原反应,D正确。
答案:C
4.解析:过氧化钠与水反应生成氢氧化钠和氧气,A正确;过氧化钠与水反应生成了氢氧化钠,氢氧化钠是强碱,使酚酞溶液变成红色,B正确;过氧化钠与水反应可能生成了过氧化氢,过氧化氢具有强氧化性,能够使溶液褪色,C正确;生成的过氧化氢在二氧化锰作催化剂的条件下发生了分解,因此有气泡产生,D错误。
答案:D
5.解析:三个反应中均存在元素化合价的变化,均为氧化还原反应,A正确;氧化钠易被氧化为过氧化钠,则①方法产物中可能混有过氧化钠,B正确;在空气中灼烧除去产物中的碳时,氧化钠也会转化为过氧化钠,C错误;氮气性质稳定,不与氧化钠反应,则③方法中副产物氮气可以保护Na2O不易被氧化,D正确。
答案:C
6.解析:在Na2O2与H2O的反应中,Na2O2中-1价氧元素之间发生电子的转移,Na2O2既是氧化剂又是还原剂,生成1个O2转移2个电子。根据原子守恒,固体增重的质量等于参加反应的水中氢元素的质量,即18 g H2O参加反应,固体增重2 g。
答案:BD
7.解析:小苏打是碳酸氢钠的俗称,化学式为NaHCO3,A错误;NaHCO3是可溶性碳酸氢盐,受热易分解,B错误,C正确;NaHCO3是碳酸氢盐,能和强酸盐酸反应生成氯化钠、水和二氧化碳,D错误。
答案:C
8.解析:碳酸氢钠既能和氢氧化钠溶液反应生成碳酸钠和水,又能和盐酸反应生成氯化钠、二氧化碳和水。
答案:B
9.解析:饱和的Na2CO3溶液和NaHCO3溶液,Na2CO3溶液的pH大,A正确;相同温度下,Na2CO3的溶解度大于NaHCO3,B正确;Na2CO3与酸反应先转化为NaHCO3,再放出气体,NaHCO3与酸反应直接放出气体,所以与硫酸溶液反应放出气泡的速率:Na2CO3<NaHCO3,C错误;NaHCO3受热分解,Na2CO3受热不易分解,热稳定性:NaHCO3<Na2CO3,D正确。
答案:C
10.解析:加入的CaCl2溶液会与碳酸钠反应生成碳酸钙沉淀,A错误;NaHCO3与氢氧化钠反应生成Na2CO3,但使用过量氢氧化钠会引入杂质,B错误;NaHCO3受热分解为Na2CO3,C正确;盐酸与碳酸钠、碳酸氢钠都能发生反应,D错误。
答案:C
11.解析:二氧化碳密度大于空气,故选用向上排空气法收集,A正确;选项B中CO2应从长导管通入溶液中,保证与溶液中的溶质充分反应,B错误;分离溶液中析出固体的方法是过滤,过滤时注意“一贴二低三靠”,C正确;NaHCO3受热易分解,不能用该装置干燥NaHCO3,D错误。
答案:AC
12.解析:2NaHCO3eq \(=====,\s\up7(△))Na2CO3+H2O+CO2↑,Na2CO3加热不分解,两者都有固体残留物,A错误;Na2CO3和NaHCO3溶液中加入澄清石灰水,均有白色沉淀CaCO3生成,B错误;碳酸氢钠与氯化钡不反应,而碳酸钠与氯化钡反应生成白色沉淀,则溶于水后滴加BaCl2稀溶液有白色沉淀生成,可以区分开来,C正确;两水杯中均有气体CO2生成,但Na2CO3不如NaHCO3反应剧烈,D正确。
答案:CD
13.解析:观察钾的火焰颜色时必须用蓝色的钴玻璃滤去黄光,排除干扰;实验前必须用稀盐酸洗净铂丝,并且在酒精灯上灼烧至无色,防止杂质的焰色对实验产生干扰;火焰本身的颜色浅,便于对金属焰色的观察;铂丝、铁丝本身没有焰色,可用于蘸取试样完成实验。
答案:D
14.解析:钠元素的焰色是黄色,钾元素的焰色是紫色,但观察钾元素的焰色时要透过蓝色钴玻璃,以滤去钠元素的黄光的干扰,做焰色反应实验时,直接观察时看到火焰呈黄色,说明肯定含有Na+,不能判断是否存在K+,D正确。
答案:D
15.解析:非金属单质燃烧时火焰有的有颜色,如氢气在空气中燃烧,产生淡蓝色火焰,A错误;部分金属及其化合物灼烧时,火焰有颜色,B错误;观察灼烧含钾元素的物质时,需要通过蓝色钴玻璃观察,C错误;NaCl和Na2CO3都含有钠元素,灼烧时,发出黄色火焰,D正确。
答案:D
关键能力综合练
1.解析:由于2Na2O2+2CO2===2Na2CO3+O2,所以Na2O2可以使CO2浓度降低而保持舱内O2的适当比例,故选A。
答案:A
2.解析:Na溶于水中发生反应2Na+2H2O===2NaOH+H2↑,Na2CO3溶于水,得到Na2CO3溶液。Na2CO3和NaOH溶液都呈碱性,且即使有Na2CO3,Na2CO3的量也很少,几乎不影响溶液的pH,A错误;Na2CO3和NaOH溶液都呈碱性,都能使酚酞溶液变红色,B错误;OH-和H+反应生成H2O,COeq \\al(2-,3)和H+反应生成CO2气体,如果有Na2CO3,则能生成气体,C正确;不管是否变质,溶于水后都会和Cu2+反应生成沉淀,反应现象相同,D错误。
答案:C
3.解析:Na2O2与水反应生成NaOH和O2,反应消耗水,且温度不变,所以溶液仍为NaOH的饱和溶液,溶质的质量分数不变,氢氧根离子浓度不变,溶液的碱性不变,B错误,C正确; 因为水少了,溶解的NaOH会减少,所以溶液质量减小,溶液中的Na+减少,A、D错误。
答案:C
4.解析:Ba(OH)2+Na2SO4===BaSO4↓+2NaOH,虽除去了Na2SO4,但又增加了新的杂质NaOH,并且Na2CO3溶液也能与Ba(OH)2溶液反应,D不正确。
答案:D
5.解析:CO与氧气的反应为2CO+O2eq \(=====,\s\up7(点燃))2CO2,二氧化碳与过氧化钠的反应为2CO2+2Na2O2===2Na2CO3+O2,总反应方程式为CO+Na2O2===Na2CO3,固体增加的质量为CO的质量。氢气与氧气的反应为2H2+O2eq \(=====,\s\up7(点燃))2H2O,Na2O2与H2O的反应为2H2O+2Na2O2===4NaOH+O2↑,总反应方程式为H2+Na2O2===2NaOH,固体增加的质量为氢气的质量。则CO和H2的混合气(共3.2 g)与足量的Na2O2置于密闭容器中,通入氧气用电火花点燃,充分反应后,固体增加的质量是3.2 g。
答案:A
6.解析:A项,电荷不守恒,正确的离子方程式为2Na+2H2O===2Na++2OH-+H2↑;B项,Na2O不能拆写,正确的离子方程式为Na2O+2H+===H2O+2Na+。
答案:CD
7.解析:该测定方法应该使Na2CO3和NaOH混合物中的COeq \\al(2-,3)转化为碳酸盐沉淀,然后求得混合物中NaOH的质量,不能选用MgCl2溶液作沉淀剂,因为碳酸钠也可以与MgCl2反应,①错误;检验COeq \\al(2-,3)是否完全沉淀的操作方法是向上层清液中继续滴加沉淀剂溶液,观察是否继续生成沉淀,②正确;CaCl2会与NaOH反应生成微溶物Ca(OH)2,③正确,④错误。
答案:B
8.解析:A项现象应为先变蓝色后褪色;C项考虑不全面,如Na2O2+H2SO3===Na2SO4+H2O,无O2生成;D项中Na2O2在空气中易变质。
答案:B
9.解析:A选项中采用差量法,减少的质量为碳酸氢钠分解生成二氧化碳和水的质量,由此可求出碳酸氢钠的质量,进而求出碳酸钠的质量分数;B选项中b g固体为生成的氯化钠的质量,根据钠原子守恒和混合物总质量可列式计算出碳酸钠的质量,进而求出碳酸钠的质量分数;C选项中碱石灰增加的质量为盐与酸反应生成的二氧化碳的质量及溶液中挥发出来的水蒸气的质量,因此不能通过数据准确计算出碳酸钠的质量分数;D选项中沉淀的质量即为碳酸钡的质量,根据碳酸钡的质量和混合物总质量可以列式求出碳酸钠的质量,进而求出碳酸钠的质量分数。
答案:C
10.解析:NaHCO3受热分解生成的水蒸气在A中的试管口冷凝为水珠,而CO2通过浓硫酸干燥后与C中的Na2O2反应生成O2,若CO2未反应完,则会使澄清石灰水变浑浊。
答案:(1)试管口有水珠 (2)干燥二氧化碳 (3)2CO2+2Na2O2===2Na2CO3+O2 (4)澄清石灰水变浑浊 (5)氧气
学科素养升级练
1.解析:碳酸氢钠不稳定,加热易分解生成二氧化碳,可使面包疏松多孔而导致松软可口,不能增加甜味,与是否提供钠离子无关。
答案:B
2.解析:因钠保存在煤油中,表面有覆着的煤油,所以应用滤纸吸干表面的煤油,钠与水反应剧烈,烧杯中水的量不应太多,A错误;碳酸氢钠和碳酸钠都与氢氧化钙反应生成白色沉淀碳酸钙,现象相同,所以不能用澄清石灰水区分碳酸氢钠和碳酸钠,B错误;可燃物燃烧的条件之一是温度达到着火点,棉花燃烧,说明过氧化钠和二氧化碳反应放出热量,导致温度达到棉花的着火点而燃烧,C正确;焰色试验中,观察钾元素灼烧时的火焰颜色要透过蓝色钴玻璃,以滤去钠元素黄光的干扰,否则观察不到钾元素的火焰颜色,D错误。
答案:C
3.解析:Na2O2与水反应生成NaOH和O2,溶液中Na+浓度增大,生成的NaOH电离出OH-与HCOeq \\al(-,3)反应生成COeq \\al(2-,3)结合Ba2+生成BaCO3沉淀,故HCOeq \\al(-,3)、Ba2+浓度减小,只有NOeq \\al(-,3)浓度保持不变。
答案:D
4.解析:X、Y、Z的焰色试验均为黄色,说明三者均含钠元素。X含有四种元素,在加热条件下能生成Z,Z反应得到的W为无色无味的气体,可推知X为NaHCO3,Y为NaOH,Z为Na2CO3,W为CO2。
(1)W的化学式是CO2。
(2)X与Y在溶液中反应生成碳酸钠和水,反应的离子方程式是HCOeq \\al(-,3)+OH-===COeq \\al(2-,3)+H2O。
(3)X中含Na、H、C、O四种元素,R由四种元素中的一种组成,为气体单质,装置Ⅲ中产生白色沉淀,则装置Ⅰ中反应生成CO2,装置Ⅱ中反应生成的气体单质R可使带火星的木条复燃,应为二氧化碳与过氧化钠反应生成氧气,装置Ⅲ用于除去氧气中混有的二氧化碳,装置Ⅳ用于干燥氧气,装置Ⅴ中收集的气体是O2。①装置Ⅱ中Na2O2与二氧化碳及水反应的化学方程式为2Na2O2+2CO2===2Na2CO3+O2和2Na2O2+2H2O===4NaOH+O2↑。②H2O2在二氧化锰催化作用下分解产生O2,所需装置为Ⅰ、Ⅳ、Ⅴ。
答案:(1)CO2
(2)HCOeq \\al(-,3)+OH-===COeq \\al(2-,3)+H2O
(3)①2Na2O2+2CO2===2Na2CO3+O2、2Na2O2+2H2O===4NaOH+O2↑
②H2O2 Ⅰ、Ⅳ、Ⅴ
知识点一
氧化钠和过氧化钠
知识点二
碳酸钠和碳酸氢钠
知识点三
焰色试验
选项
实验目的
实验操作
A
观察钠与水反应的现象
用镊子从煤油中取出金属钠,切下一块黄豆大小的钠,小心放入装满水的烧杯中
B
区分NaHCO3与Na2CO3溶液
用小试管分别取少量溶液,然后滴加澄清石灰水
C
证明Na2O2与CO2的反应是放热反应
Na2O2用棉花包裹置于坩埚中,向棉花上通CO2气体,棉花燃烧说明是放热反应
D
区分Na2CO3与K2CO3溶液
用铂丝分别蘸取溶液,在酒精灯外焰上灼烧,直接观察火焰的颜色
相关试卷
这是一份高中化学人教版 (2019)必修 第一册第一节 钠及其化合物同步达标检测题,共15页。试卷主要包含了能解释焰色试验的现象和原理,下列有关和性质的说法中正确的是等内容,欢迎下载使用。
这是一份高中化学人教版 (2019)必修 第一册第一节 钠及其化合物课时练习,文件包含212钠的几种化合物焰色试验精准练习-高一化学同步学习高效学讲练人教版必修第一册原卷版docx、212钠的几种化合物焰色试验精准练习-高一化学同步学习高效学讲练人教版必修第一册解析版docx等2份试卷配套教学资源,其中试卷共22页, 欢迎下载使用。
这是一份高中人教版 (2019)第一节 钠及其化合物第2课时课堂检测,共7页。试卷主要包含了实验室按如下装置测定纯碱的纯度等内容,欢迎下载使用。

