

生物选修1《生物技术实践》课题2 土壤中分解尿素的细菌的分离与计数教案设计
展开专题2 微生物的培养与应用
课题2.2 土壤中分解尿素的细菌的分离与计数
一、【课题目标】
(一)知识与技能
利用选择培养基分离细菌,运用相关技术解决生产生活中有关微生物的计数
(二)过程与方法
分析研究思路的形成过程,找出共性和差异性
(三)情感、态度与价值观
形成无菌不在的概念,养成讲究卫生的习惯
二、【课题重点】
对土样的选取和选择培养基的配制
三、【课题难点】
对分解尿素的细菌的计数
四、【教学方法】
启发式教学
五、【教学工具】
多媒体课件
六、【教学过程】
(一)引入新课
上节课我们学习了培养基的配置以及接种技术。下面我们来学习如何进行细菌的分离,获得所需要的目的微生物。
(二)进行新课
1.基础知识
1.1 尿素是一种重要的氮肥,农作物不能(能,不能)直接吸收利用,而是首先通过土壤中的细菌将尿素分解为 氨和CO2 ,这是因为细菌能合成 脲酶 。
1.2 科学家能从热泉中把耐热细菌筛选出来是因为 热泉的高温条件淘汰了绝大多数微生物 ,这样也适用于实验室中微生物的筛选,原理是 人为提供有利于目的菌株生长的条件(包括营养、温度、PH等),同时抑制或阻止其他微生物生长 。
点评:生物适应一定环境,环境对生物具有选择作用。所以通过配制选择培养基、控制培养条件等选择目的微生物。
〖思考1〗在该培养基配方中,为微生物的生长提供碳源的是 葡萄糖 ,提供氮源的的是 尿素 ,琼脂的作用是 凝固剂 。
〖思考2〗该培养基对微生物 具有 (具有,不具有)选择作用。如果具有,其选择机制是 只有能够以尿素作为氮源的微生物才能在该培养基上生长 。
1.3在统计菌落数目时,常用来统计样品中活菌数目的方法是 稀释涂布平板法 。除此之外, 显微镜直接计数 也是测定微生物数量的常用方法。
【补充】显微镜直接计数是测定微生物的方法。
公式:观察到的红细胞平均数∶观察到的细菌平均数=红细胞含量∶细菌含量
1.4 采用稀释涂布平板法统计菌落数目时,培养基表面生长的一个菌落,来源于 样品稀释液中一个活菌 。通过统计 平板上的菌落数 ,就能推测出样品中大约含有多少活菌。为了保证结果准确,一般选择菌落数在 30~300 的平板进行计数。
〖思考3〗从平板上的菌落数推测出每克样品中的菌落数的计算方法是 (平均菌落数÷涂布的稀释液体积)×稀释倍数 。
〖思考4〗利用稀释涂布平板法成功统计菌落数目的关键是 恰当的稀释度 。
〖思考5〗第 二 位同学的结果接近真实值。你认为这两位同学的实验需要改进的操作是第一位同学需设置重复实验组;第二位同学统计的三个菌落数相差太大,说明操作有误,需重新实验。
1.5统计的菌落数比活菌的实际数目 低 。这是因为当两个或多个细胞在一起时,平板上观察到的只是 一个 菌落。因此,统计结果一般用 菌落数 来表示。
1.6设置对照的主要目的是排除实验组中非测试因素对实验结果的影响,提高实验结果的可信度。
1.7对照实验是指除了 被测试 的条件外,其他条件都 相同 的实验。满足该条件的称为 对照组,未满足该条件的称为 实验 组。
〖思考6〗请设计本实验的对照实验组:
方案1:其他同学用A同学的土样进行实验。
方案2:A同学以不接种的培养基作为空白对照。
2.实验设计
2.1 实验设计的内容包括实验方案、材料用具、实施步骤和时间安排等。
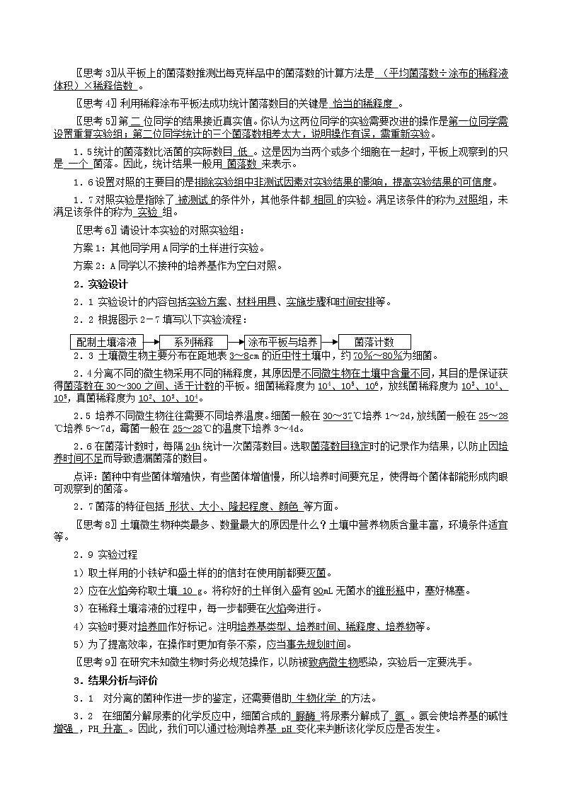
2.2 根据图示2-7填写以下实验流程:
2.3 土壤微生物主要分布在距地表3~8cm的近中性土壤中,约70%~80%为细菌。
2.4 分离不同的微生物采用不同的稀释度,其原因是不同微生物在土壤中含量不同,其目的是保证获得菌落数在30~300之间、适于计数的平板。细菌稀释度为104、105、106,放线菌稀释度为103、104、105,真菌稀释度为102、103、104。
2.5 培养不同微生物往往需要不同培养温度。细菌一般在30~37℃培养1~2d,放线菌一般在25~28℃培养5~7d,霉菌一般在25~28℃的温度下培养3~4d。
2.6 在菌落计数时,每隔24h统计一次菌落数目。选取菌落数目稳定时的记录作为结果,以防止因培养时间不足而导致遗漏菌落的数目。
点评:菌种中有些菌体增殖快,有些菌体增值慢,所以培养时间要充足,使得每个菌体都能形成肉眼可观察到的菌落。
2.7菌落的特征包括 形状、大小、隆起程度、颜色 等方面。
〖思考8〗土壤微生物种类最多、数量最大的原因是什么?土壤中营养物质含量丰富,环境条件适宜等。
2.9 实验过程
1)取土样用的小铁铲和盛土样的的信封在使用前都要灭菌。
2)应在火焰旁称取土壤 10 g。将称好的土样倒入盛有90mL无菌水的锥形瓶中,塞好棉塞。
3)在稀释土壤溶液的过程中,每一步都要在火焰旁进行。
4)实验时要对培养皿作好标记。注明培养基类型、培养时间、稀释度、培养物等。
5)为了提高效率,在操作时更加有条不紊,应当事先规划时间。
〖思考9〗在研究未知微生物时务必规范操作,以防被致病微生物感染,实验后一定要洗手。
3.结果分析与评价
3.1 对分离的菌种作进一步的鉴定,还需要借助 生物化学 的方法。
3.2 在细菌分解尿素的化学反应中,细菌合成的 脲酶 将尿素分解成了 氨 。氨会使培养基的碱性 增强 ,PH 升高 。因此,我们可以通过检测培养基 pH 变化来判断该化学反应是否发生。
3.3 在以 尿素 为唯一氮源的培养基中加入 酚红 指示剂。培养某种细菌后,如果PH升高,指示剂将变 红 ,说明该细菌能够 分解尿素 。
〖思考10〗测定饮水中大肠杆菌数量的方法是将一定体积的水用细菌过滤器过滤后,将滤膜放到 伊红美蓝 培养基上培养,大肠杆菌菌落呈现 黑 色,通过记述得出水样中大肠杆菌的数量。你认为在该实验中至少应取 三 个水样。
(三)课堂总结、点评
(四)实例探究
例1.对细菌群体生长规律测定的正确的表述是
A.在液体培养基上进行 B.至少接种一种细菌
C.接种一个细菌 D.及时补充消耗的营养物质
解析:细菌群体生长规律的测定是人们在一定条件下进行的。这些条件是:一种细菌、恒定容积的培养基,液体培养基、定时测定细菌总数。在这些条件下,才能测定出细菌的生长规律。测定时只能用一种细菌的子细胞群体的变化规律表达微生物的生长;恒定容积是给微生物提供一定的生存环境;液体培养基才能通过样品推测细菌总数。若接种多种细菌,则会发生种间斗争而不能测定一种微生物的生长规律。在接种时,要保证一定的接种量。
答案:A
例2.在微生物群体生长规律的测定中,种内斗争最显著最激烈的时期是
A.调整期 B.对数期 C.稳定期 D.衰亡期
解析:种内斗争是一种生态因素。种内斗争反应了种内生物对生存空间和生活资源的争夺。在生活空间充裕,营养充足的时候,种内斗争的程度是比较低的。随着微生物个体数目的增加,每个个体的生存空间越来越少,营养物质也越来越少,每个个体对生存空间和资源的争夺也越来越激烈,种内斗争就越来越激烈。由此可知,在稳定期的种内斗争最激烈。在衰亡期,微生物的数目已经开始减少,pH已经极度不适于微生物的生存,次级代谢产物积累到很高的程度,这时的微生物的生存斗争主要是与无机环境的斗争。
答案:C
☆综合应用
例3.(2005年江苏)抗生素作为治疗细菌感染的药物,其高效性和巨大的经济价值使抗生素工业经久不衰。其中青霉素的发现和应用具有划时代的意义。
⑴青霉素发酵产生青霉素。青霉菌的新陈代谢类型是 ,青霉素是青霉菌的 代谢产物。
⑵在生产和科研中,常选用处于 期的青霉菌作为菌种或研究材料,因为此时的青霉菌代谢旺盛, 和 比较稳定。
⑶对青霉菌菌体生长情况的测定:取一定体积的发酵液,经离心分离、反复洗涤后, ,再计算发酵罐中菌体的总重量。
解析:青霉菌属于真菌,其代谢类型应为异养需氧型,而青霉素作为它的代谢产物,并不是它生长、繁殖所必需的,所以青霉素应属于次级代谢产物。在测定培养基上青霉菌菌体的生长情况时,常用的方法有两种:一种是测量青霉菌的细胞数目,另一种是测重量,取一定体积的发酵液,经离心分离、反复洗涤后,称菌体的湿重,或烘干后称干重,再由此计算出其中的细胞总重量。在细菌生长的四个主要时期中,因为处于对数期的细菌代谢旺盛,个体的形态和生理特性比较稳定,常作为生产用的菌种和科研的材料。
答案:⑴异养需氧型 次级 ⑵对数 个体的形态生理特性 ⑶称菌体的湿重(称烘干后的重量)
(五)巩固练习
1.在一个“淀粉—琼脂”培养基的5个圆点位置,分别用不同方法处理,将此实验装置放在37℃恒温箱中,保温处理24h后,将碘液滴在培养基的5个圆点上,其实验结果记录于下表:(C)
淀粉圆点 | 实验处理方法 | 碘液处理后的颜色反应 |
① | 新鲜唾液与盐酸混合 | 蓝黑色 |
② | 经过煮沸的新鲜唾液 | 蓝黑色 |
③ | 接种面包霉 | 棕黄色 |
④ | 只有新鲜的唾液 | ? |
⑤ | 只有一定浓度的蔗糖溶液 | ? |
请指出④和⑤所发生的颜色反应,以及③接种的面包霉的分泌物分别是
A.棕黄色、棕黄色、淀粉酶 B.蓝黑色、棕黄色、麦芽糖酶
C.棕黄色、蓝黑色、淀粉酶 D.棕黄色、蓝黑色、麦芽糖酶
2.实验测定链霉素对3种细菌的抗生素效应,用3种细菌在事先准备好的琼脂块平板上画3条等长的平行线(3条线均与下图中的链霉素带接触),将平板置于37℃条件下恒温培养3天,结果如图所示。从实验结果分析以下叙述,不正确的是 ( )
A.链霉素能阻止结核菌的生长 B.链霉素对结核菌比对霍乱菌更有效
C.链霉素对结核菌比对伤寒菌更有效 D.链霉素可以用于治疗伤寒病人
3.利用生物工程生产啤酒、味精、胰岛素、酸奶的常用菌种分别是
A.酵母菌、枯草杆菌、大肠杆菌、乳酸菌
B.酵母菌、大肠杆菌、青霉菌、乳酸菌
C.酵母菌、谷氨酸棒状杆菌、大肠杆菌、乳酸菌
D.黄色短杆菌、酵母菌、大肠杆菌、乳酸菌
4.下列操作不属于微生物的分离步骤的是
A. 稀释 B.划线或涂布 C.接斜面 D.培养
5.影响微生物生长的主要环境因素是
A.阳光、温度、水分 B.温度、水分、PH C.水分、PH、氧 D.温度、PH、氧
6.下列微生物的产物中没有菌种特异性的一组是
A.氨基酸、核苷酸、多糖、色素
B. 多糖、脂类、维生素、抗生素、氨基酸
C.核苷酸、多糖、维生素、毒素、抗生素
D.核苷酸、维生素、多糖、脂类、氨基酸
7.微生物代谢的人工控制是指
A.改变微生物的遗传特性 B.控制发酵时的温度
C.调节发酵过程中的pH,氧气通入量 D.包括A、B、C三项
8.在微生物群体生长规律的测定中,不可能发生的是
A.繁殖 B.生存斗争 C.种间斗争 D.种内斗争
9.与调整期长短有关的因素中,可缩短调整期的一组是
①用与菌种相同的培养基 ②营养丰富的培养基 ③稳定期获得的菌种 ④对数期获得的菌种 ⑤接种时间提前 ⑥接种量加大 ⑦接种量减小 ⑧接种种类加大
A、①③⑤⑦ B、②③⑤⑦ C、①④⑥ D、②④⑤⑥⑧
10.微生物群体生长善的测定方法可以是
①测定样品的细胞数目 ②测定次级代谢产物的总产量
③测定培养基中细菌的体积 ④测定样品的细胞重量
⑤测定初级代谢产物的总产量
A.②④ B.①④ C.①③⑤ D.②③④
答案:1—5 CDCCD 6—10 DDCCB
七、【课余作业】
某生物小组以空气中细菌含量为指标,调查校园内不同区域(教室、草场、校长室、卫生间)的空气质量状况。请你写出完整的实验调查方案。
八、【教学体会】
本节课可以从尿素在农业上的重要应用切入,介绍能分解尿素的细菌,进而说明这种细菌的作用是能够合成分解尿素的酶。在教学过程中,可以联系生产生活实际,使学生对尿素以及分解尿素的细菌形成一定的感性认识。同时通过课题背景的介绍,可以进行STS教育。对于实验中的对照原则,可以指导学生分组讨论,在掌握微生物分离技术的同时巩固实验设计的基本原则。
九、【资料袋】
选择培养基
选择培养基的含义是:在培养基中加入某种化学物质,以抑制不需要的微生物的生长,促进需要的微生物的生长。目的是从众多微生物中分离所需要的微生物。
在培养基中加入某种化学物质可以做到这一点,如加入青霉素可以分离出酵母菌和霉菌。加入高浓度的食盐可得到金黄色葡萄球菌。这里的加入是在培养的培养成分的基础上加入的。
培养基中的营养成分的改变也可达到分离微生物的目的。如培养基中缺乏氮源时,可以分离固氮微生物,因为非固氮微生物不能在此培养基上生存。当培养基的某种营养成分为特定化学成分时,也具有分离效果。如石油是唯一碳源时,可以抑制不能利用石油的微生物的生长,使能够利用石油的微生物生存,达到分离能消除石油污染的微生物的目的。改变微生物的培养条件, 也可以达到分离微生物的目的,如将培养基放在高温环境中培养只能得到耐高温的微生物。
人教版 (2019)必修1《分子与细胞》第2节 细胞中的无机物教学设计: 这是一份人教版 (2019)必修1《分子与细胞》第2节 细胞中的无机物教学设计,共3页。教案主要包含了教学目标,教学重、难点,教学流程等内容,欢迎下载使用。
人教版 (新课标)选修1《生物技术实践》课题1 果酒和果醋的制作教案: 这是一份人教版 (新课标)选修1《生物技术实践》课题1 果酒和果醋的制作教案,共5页。教案主要包含了【课题目标】,【课题重点】,【课题难点】,【教学方法】,【教学工具】,【教学过程】,【课余作业】,【教学体会】等内容,欢迎下载使用。
人教版 (新课标)选修1《生物技术实践》专题6 植物有效成分的提取课题1 植物芳香油的提取教案设计: 这是一份人教版 (新课标)选修1《生物技术实践》专题6 植物有效成分的提取课题1 植物芳香油的提取教案设计,共4页。教案主要包含了【课题目标】,【课题重点】,【课题难点】,【教学方法】,【教学工具】,【教学过程】,【课余作业】,【教学体会】等内容,欢迎下载使用。