


初中人教版第七单元 燃料及其利用综合与测试当堂检测题
展开选择题
1.下列说法正确的是( )
A. 汽油着火时用水冲灭
B. 酒精灯不慎翻倒失火时用水浇灭
C. 图书档案失火时选用泡沫灭火器灭火
D. 山林发生火灾时砍掉或清理掉大火前面的树枝等可燃物
2. 最近,科学家发明了一种制作防火涂料的新工艺。该涂料是用含有淀粉的植物性废料加工成的无色糊状物。发生火灾时,这种涂在房屋楼板表面的涂料就会转变成一种黑色物质,覆盖在楼板表面,起到防火的作用。转变成的黑色物质能防火的原因是( )
A. 隔绝了氧气 B. 可以燃烧
C. 改变了楼板的着火点 D.清除了可燃物
3.下列物质与空气充分接触,遇明火不会发生爆炸的是( )
A.金属粉尘B.棉絮C.可燃性气体D.大理石粉尘
4.下列说法正确的是( )
A.石油是一种混合物 B.可燃冰是可再生能源
C.煤燃烧时只生成二氧化碳D.“西气东输”的“气”是指氢气
5. 鉴别氢气、一氧化碳和甲烷可以根据( )
A、颜色 B、溶解性
C、可燃性 D、燃烧后产物
6.冬天在较密闭的房间用煤炉取暖,若烟囱排气不良,就会发生煤气中毒事件,危及人的生命安全。一但发现此类事故,下列措施可采取的是( )
A. 首先在室内泼撒大量石灰水,然后转移、救护伤员
B. 首先开窗通风,然后转移、救护伤员
C. 首先用水泼灭炉火,然后迅速就地抢救伤员
D. 首先在室内撒下大量木炭,然后迅速就地抢救伤员
7.逻辑推理是化学学习常用的思维方法,下列推理正确的是( )
A.水能灭火,所以电脑一旦失火应立即用水浇灭
B.原子在化学变化中不能再分,则分子在化学变化中也不能再分
C.点燃H2与O2混合气体可能爆炸,则点燃煤气CO与O2的混合气体也可能爆炸
D.氧化物都含有氧元素,所以含有氧元素的化合物都是氧化物
8. 机动车尾气排出的氮的氧化物,是城市空气污染源之一。其中有一种含氮约为46.7% ,它是( )
A. N2O B. NO C. NO2 D. N2O5
9.干冰灭火器常用于扑救档案资料室发生的火灾,下列关于干冰灭火的说法不正确的是( )
A.干冰升华时吸热,降低可燃物的着火点
B.CO2覆在可燃物表面,隔绝空气
C.CO2不能支持燃烧
D.干冰升华后不污染档案资料
10.下列混合气体,点燃时可能发生爆炸的是:①氢气和空气;②二氧化碳和一氧化碳;③氦气和氧气;④天然气和氧气( )
A.①② B.①②③ C.①②④ D.①④
11.认识燃烧原理可以利用和控制燃烧。下列说法正确的是( )
A. 只要达到可燃物燃烧所需的最低温度,可燃物就能燃烧
B. 工厂锅炉用煤加工成粉末状,可使煤燃烧更剧烈、更充分
C. 室内起火,应该迅速打开所有门窗通风
D. 水能灭火,主要是因为水蒸发吸热,降低了可燃物的着火点
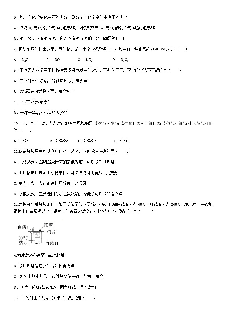
12.为探究物质燃烧条件,某同学做了如下图所示实验:已知白磷着火点40℃,红磷着火点240℃;发现水中白磷和铜片上红磷都没燃烧,铜片上白磷着火燃烧。对此实验的认识错误的是( )
A.物质燃烧必须要与氧气接触
B. 物质燃烧温度必须要达到着火点
C.烧杯中热水的作用既供热又使白磷Ⅱ与氧气隔绝
D.铜片上的红磷没燃烧,因为红磷不是可燃物
13.下列对生活现象的解释不合理的是( )
A.野营篝火时通常将木柴架空,主要是增大木柴与空气的接触面积
B.房间长时间不打扫布满灰尘是因为分子在不停地做无规则运动
C.压瘪的乒乓球放入热水中重新鼓起,是因为球内的气体分子间间隙增大
D.用3%的过氧化氢溶液进行伤口消毒时常看到有气泡产生,是因为H2O2分解产生了O2
14.如图是有关燃烧条件实验的改进装置。下列说法不正确的是( )
A.此实验不能说明滤纸和乒乓球是可燃物
B.装置中气球的作用是平衡气压和防止生成的气体污染空气
C.此实验说明燃烧的条件之一是温度达到可燃物的着火点
D.如果可燃物没有完全燃烧,说明玻璃管中的氧气量不足
15.如图是一组用于研究可燃物燃烧条件的对比实验,对有关实验现象和结论的判断错误的是( )
A.实验1中红磷未燃烧,说明红磷的着火点高于白磷
B.实验1中热水中白磷没有燃烧,是因为没有氧气
C.实验2中白磷燃烧,说明实验2中的热水温度高于实验1
D.可燃物燃烧需要氧气(或空气),并达到着火点
二、填空题
16.如何合理、高效、节约地使用煤、石油、天然气这三大当今世界最主要的化石燃料,加紧开发、研制其它清洁能源是全人类面临的共同课题,是发展低碳经济的当务之急。回答下列问题:
(1)天然气是乐山城市家庭的主要生活燃料。为防止因天然气泄漏造成危险,可在家中安装报警器,
在甲、乙两图中,安装位置正确的是 ;写出天然气燃烧的化学方程式:
(2)如直接用煤作家用燃料既污染空气又浪费能源。煤燃烧时产生的 是形成酸雨的主要气体之一。煤的气化是把煤变为清洁能源的重要一环,其中一个重要反应是:C+H2OCO+H2,该反应的基本类型是 。
(3)我国自主研发的一种电动汽车使用的能源是新型锂电池,从化学角度看,与使用汽油的汽车相比其优点是(举出一点即可) 。
17.目前,化石燃料是人类生产和生活的主要能源,随着全球能量使用的增长,化石燃料等不可再生能源将日趋枯竭,世界各国人民的节能意识也日趋增强,科学家也在开发新能源研制节能产品,提高化学的转化效率等方面做着积极的努力,请你回答:
(1)有待继续开发、利用的能源有 , , (请回答三种)
(2)用化学方程式表示出两个由化学能转化为内能的例子:
① ②
(3)生产生活中存在着化学能和电能的相互转换,请你分别举例
①由化学能转化为电能:
②由电能转化为化学能:
(4)氢气热值高且具有 的特点,因此被认为是最清洁的燃料
18、合理运用燃烧与灭火的化学原理,对保障生命财产安全非常重要。
(1)炒菜时油锅中的油不慎着火,可以采用的灭火方法是 。
(2)堆放杂物的纸箱着火时,可用水浇灭,其灭火原理是 。
(3)扑灭森林火灾的有效方法之一是将大火蔓延路线前的一片树木砍掉,形成隔离带,其灭火原理是 。
19.能源利用和环境保护是人类共同关注的问题。
(1)酒精可以通过食物的发酵来制得,现在常加在汽油中形成乙醇汽油,形成乙醇汽油的优点是 (填一条),酒精燃烧的化学方程式为 。
(2)载人航天飞机所用固体燃料是铝粉和高氯酸铵(NH4ClO4)的混合物,在高氯酸铵中氯元素的化合价为 。
(3)煤燃烧时排放岀二氧化硫等污染物,某电厂为防止环境污染,用石灰石浆来吸收二氧化硫,其反应的化学方程式为:2CaCO3+2SO2+O2=2CaSO4+2X,则X的化学式为 。
20. 某校五楼寝室,学生熄灯就寝后,一同学违规点蜡烛看书,不小心引燃蚊帐,导致火灾。就此事件回答下列问题:
(1)从物质燃烧的条件看,蚊帐是_________。
(2)该同学慌忙打开房门,致使火势迅速扩大,其原因是_________。
(3)同寝室同学惊醒后,一边拨打“119”,一边采取了下列自救措施,其中正确的是______(填序号)。
A.用湿毛巾捂住口鼻迅速逃离 B.跳楼逃生 C.藏在桌子底下等待救援
(4)消防队员用高压水枪喷水将大火扑灭,水灭火的原理是_____________。
三、实验探究题
21、请参与下列探究实验:
【实验探究】
【拓展】堆积的面粉不容易点燃,即使少量点燃也只是小火燃烧;如果把面粉撒向空中遇火星可能会发生爆炸。“小火燃烧”和“发生爆炸”的原因分别是 。
四、计算题
22.科学家采取“组合转化”技术,将二氧化碳在一定条件下转化为重要的化工原料乙烯(C2H4),其化学方程式为 2CO2+6H2=C2H4+4H2O
若用36g氢气转化二氧化碳,则能处理标准状况下的二氧化碳气体多少升?同时又能生成多少克化工原料乙烯?(已知:标准状况下,二氧化碳的密度为1.977g/L)
第七单元燃料及其利用单元试卷
一、选择题
1-5、DADAD 6-10、BCBAD 11-15、BDBAC
二、填空题
16、(1)甲 (2)SO2 置换反应 (3)无污染
17、(1)风能 水能 太阳能 (2) (3)干电池 电解水
(4)燃烧产物无污染
18、(1)用锅盖盖灭 (2)使温度低于着火点 (3)隔离可燃物
19、(1)减少污染 (2)+7 (3)CO2
20、(1)可燃物 (2)增加了氧气的浓度 (3)A (4)使温度低于可燃物着火点,并隔绝空气
三、实验探究题
21、(1)能燃烧 不能燃烧 (3)先于 不燃烧,密度比空气大 (4)二氧化碳受热膨胀,密度变小,聚集在集气瓶上部
小火爆炸是由于面粉与氧气接触面较小,发生爆炸是由于面粉与氧气充分接触
四、计算题
22、 133.5L 84g
人教版九年级上册第七单元 燃料及其利用综合与测试同步练习题: 这是一份人教版九年级上册第七单元 燃料及其利用综合与测试同步练习题,文件包含第七单元燃料及其利用测试题人教版九年级上化学doc、第七单元燃料及其利用测试题人教版九年级上化学解析版doc等2份试卷配套教学资源,其中试卷共27页, 欢迎下载使用。
初中人教版第七单元 燃料及其利用综合与测试精品当堂达标检测题: 这是一份初中人教版第七单元 燃料及其利用综合与测试精品当堂达标检测题,共8页。试卷主要包含了单选题,填空题,推断题,实验题,计算题等内容,欢迎下载使用。
初中化学人教版九年级上册第七单元 燃料及其利用综合与测试单元测试巩固练习: 这是一份初中化学人教版九年级上册第七单元 燃料及其利用综合与测试单元测试巩固练习,共4页。试卷主要包含了选择题,填空与简答题,实验与科学探究,计算题等内容,欢迎下载使用。